Physiology, Transcriptome and Root Exudates Analysis of Response to Aluminum Stress in Pinus massoniana
Abstract
1. Introduction
2. Materials and Methods
2.1. Materials and Seedling Culture
2.2. Experimental Treatments
2.3. Measurement of Plant Growth and Biochemical Assays
2.4. RNA Extraction and Transcriptome Sequencing
2.5. Root Exudate Sample and Identification
3. Results
3.1. Changes in Growth and Physiological under Aluminum Stress
3.2. Transcriptomic Analysis under Aluminum Stress
3.3. Identification of DEGs under Aluminum Stress
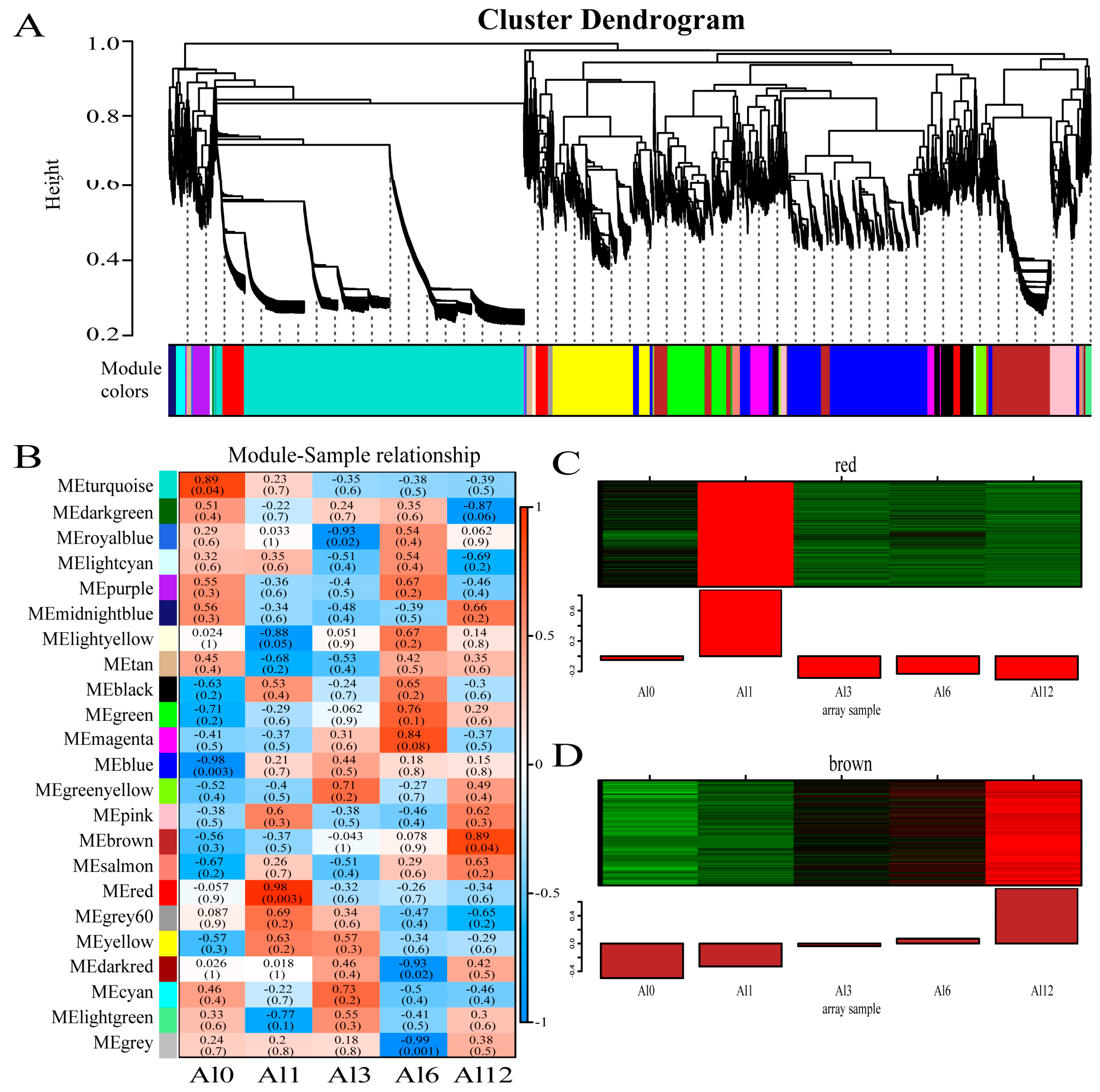
3.4. Weighted Gene Co-Expression Network Analysis (WGCNA) under Aluminum Stress
3.5. Functional Annotations of Aluminum-Responsive Genes
3.6. Root Exudates Changes after Aluminum Stress
3.7. Combined Transcriptome and Root Exudates Analysis
4. Discussion
5. Conclusions
Supplementary Materials
Author Contributions
Funding
Data Availability Statement
Conflicts of Interest
References
- Tyagi, W.; Yumnam, J.S.; Sen, D.; Ray, M. Root transcriptome reveals efficient cell signaling and energy conservation key to aluminum toxicity tolerance in acidic soil adapted rice genotype. Sci. Rep. 2020, 10, 4580. [Google Scholar] [CrossRef]
- Chandra, J.; Keshavkant, S. Mechanisms underlying the phytotoxicity and genotoxicity of aluminum and their alleviation strategies: A review. Chemosphere 2021, 278, 130384. [Google Scholar] [CrossRef] [PubMed]
- Ma, J.F.; Shen, R.; Nagao, S.; Tanimoto, E. Aluminum targets elongating cells by reducing cell wall extensibility in wheat roots. Plant Cell Physiol. 2004, 45, 583–589. [Google Scholar] [CrossRef]
- Matsumoto, H. Cell biology of aluminum toxicity and tolerance in higher plants. Int. Rev. Cytol. 2000, 200, 1–46. [Google Scholar]
- Fu, W.; Wang, F.K. Effects of high soil lead concentration on photosynthetic gas exchange and chlorophyll fluorescence in Brassica chinensis L. Plant Soil Environ. 2016, 61, 316–321. [Google Scholar] [CrossRef]
- Yang, J.L.; Zhu, X.F.; Peng, Y.X.; Zheng, C.; Ming, F.; Zheng, S.J. Aluminum regulates oxalate secretion and plasma membrane H+-ATPase activity independently in tomato roots. Planta 2011, 234, 281–291. [Google Scholar] [CrossRef] [PubMed]
- Panda, S.K.; Sahoo, L.; Katsuhara, M.; Matsumoto, H. Overexpression of alternative oxidase gene confers aluminum tolerance by altering the respiratory capacity and the response to oxidative stress in tobacco cells. Mol. Biotechnol. 2013, 54, 551–563. [Google Scholar] [CrossRef]
- Rengel, Z.; Zhang, W.H. Role of dynamics of intracellular calcium in aluminium-toxicity syndrome. New Phytol. 2003, 159, 295–314. [Google Scholar] [CrossRef]
- Zhang, X.; Long, Y.; Huang, J.; Xia, J. Molecular Mechanisms for Coping with Al Toxicity in Plants. Int. J. Mol. Sci. 2019, 20, 1551. [Google Scholar] [CrossRef] [PubMed]
- Che, J.; Tsutsui, T.; Yokosho, K.; Yamaji, N.; Ma, J.F. Functional characterization of an aluminum (Al)-inducible transcription factor, ART2, revealed a different pathway for Al tolerance in rice. New Phytol. 2018, 220, 209–218. [Google Scholar] [CrossRef]
- Pirzadah, T.B.; Malik, B.; Tahir, I.; Rehman, R.U.; Hakeem, K.R.; Alharby, H.F. Aluminium stress modulates the osmolytes and enzyme defense system in Fagopyrum species. Plant Physiol. Biochem. 2019, 144, 178–186. [Google Scholar] [CrossRef] [PubMed]
- Dai, B.; Chen, C.; Liu, Y.; Liu, L.; Qaseem, M.F.; Wang, J.; Li, H.; Wu, A.M. Physiological, Biochemical, and Transcriptomic Responses of Neolamarckia cadamba to Aluminum Stress. Int. J. Mol. Sci. 2020, 21, 9624. [Google Scholar] [CrossRef]
- Awasthi, J.P.; Saha, B.; Panigrahi, J.; Yanase, E.; Koyama, H.; Panda, S.K. Redox balance, metabolic fingerprint and physiological characterization in contrasting North East Indian rice for Aluminum stress tolerance. Sci. Rep. 2019, 9, 8681. [Google Scholar] [CrossRef]
- Liu, J.; Piñeros, M.A.; Kochian, L.V. The role of aluminum sensing and signaling in plant aluminum resistance. J. Integr. Plant Biol. 2014, 56, 221–230. [Google Scholar] [CrossRef]
- Yamaji, N.; Huang, C.F.; Nagao, S.; Yano, M.; Sato, Y.; Nagamura, Y.; Ma, J.F. A zinc finger transcription factor ART1 regulates multiple genes implicated in aluminum tolerance in rice. Plant Cell 2009, 21, 3339–3349. [Google Scholar] [CrossRef] [PubMed]
- Garcia-Oliveira, A.L.; Benito, C.; Prieto, P.; de Andrade Menezes, R.; Rodrigues-Pousada, C.; Guedes-Pinto, H.; Martins-Lopes, P. Molecular characterization of TaSTOP1 homoeologues and their response to aluminium and proton (H+) toxicity in bread wheat (Triticum aestivum L.). BMC Plant Biol. 2013, 13, 134. [Google Scholar] [CrossRef]
- Wu, W.; Lin, Y.; Chen, Q.; Peng, W.; Peng, J.; Tian, J.; Liang, C.; Liao, H. Functional Conservation and Divergence of Soybean GmSTOP1 Members in Proton and Aluminum Tolerance. Front. Plant Sci. 2018, 9, 570. [Google Scholar] [CrossRef]
- Li, G.Z.; Wang, Z.Q.; Yokosho, K.; Ding, B.; Fan, W.; Gong, Q.Q.; Li, G.X.; Wu, Y.R.; Yang, J.L.; Ma, J.F.; et al. Transcription factor WRKY22 promotes aluminum tolerance via activation of OsFRDL4 expression and enhancement of citrate secretion in rice (Oryza sativa). New Phytol. 2018, 219, 149–162. [Google Scholar] [CrossRef] [PubMed]
- Mattiello, L.; Begcy, K.; da Silva, F.R.; Jorge, R.A.; Menossi, M. Transcriptome analysis highlights changes in the leaves of maize plants cultivated in acidic soil containing toxic levels of Al3+. Mol. Biol. Rep. 2014, 41, 8107–8116. [Google Scholar] [CrossRef]
- Wang, T.; Hu, Y.; Chen, H.; Tan, J.; Xu, H.; Li, P.; Wu, D.; Jia, J.; Yang, Z. Transcriptome Analysis of Response to Aluminum Stress in Pinus massoniana. Forests 2022, 13, 837. [Google Scholar] [CrossRef]
- Mao, M.; Zhu, F. Progress and perspective in research on plant resistance mediated by root exudates. Chin. J. Eco-Agric. 2021, 29, 1649–1657. [Google Scholar]
- Li, X.F.; Ma, J.F.; Matsumoto, H. Pattern of aluminum-induced secretion of organic acids differs between rye and wheat. Plant Physiol. 2000, 123, 1537–1544. [Google Scholar] [CrossRef] [PubMed]
- Zeng, F.; Chen, S.; Miao, Y.; Wu, F.; Zhang, G. Changes of organic acid exudation and rhizosphere pH in rice plants under chromium stress. Environ. Pollut. 2008, 155, 284–289. [Google Scholar] [CrossRef]
- Kidd, P.S.; Llugany, M.; Poschenrieder, C.; Gunsé, B.; Barceló, J. The role of root exudates in aluminum resistance and silicon-induced amelioration of aluminum toxicity in three varieties of maize (Zea mays L.). J. Exp. Bot. 2001, 52, 1339–1352. [Google Scholar]
- Zhao, Z.; Gao, X.; Ke, Y.; Chang, M.; Xie, L.; Li, X.; Gu.; Liu, J.; Tang, X. A unique aluminum resistance mechanism conferred by aluminum and salicylic-acid-activated root efflux of benzoxazinoids in maize. Plant Soil 2019, 437, 273–289. [Google Scholar] [CrossRef]
- Yan, L.; Riaz, M.; Liu, J.; Yu, M.; Jiang, C. The aluminum tolerance and detoxification mechanisms in plants; recent advances and prospects. Crit. Rev. Environ. Sci. Technol. 2022, 52, 1491–1527. [Google Scholar] [CrossRef]
- Miyasaka, S.C.; Hawes, M.C. Possible role of root border cells in detection and avoidance of aluminum toxicity. Plant Physiol. 2001, 125, 1978–1987. [Google Scholar] [CrossRef]
- Yang, Z.; Xia, H.; Tan, J.; Feng, Y.; Huang, Y. Selection of superior families of Pinus massoniana in southern China for large-diameter construction timber. J. For. Res. 2020, 31, 475–484. [Google Scholar] [CrossRef]
- Guo, J.H.; Liu, X.J.; Zhang, Y.; Shen, J.L.; Han, W.X.; Zhang, W.F.; Christie, P.; Goulding, K.W.T.; Vitousek, P.M.; Zhang, F.S. Significant acidification in major Chinese croplands. Science 2010, 327, 1008–1010. [Google Scholar] [CrossRef] [PubMed]
- Zhang, H.; Jiang, Z.; Qin, R.; Zhang, H.; Zou, J.; Jiang, W.; Liu, D. Accumulation and cellular toxicity of aluminum in seedling of Pinus massoniana. BMC Plant Biol. 2014, 14, 264. [Google Scholar] [CrossRef]
- Li, B.; Dewey, C.N. RSEM: Accurate transcript quantification from RNA-Seq data with or without a reference genome. BMC Bioinform. 2011, 12, 323. [Google Scholar] [CrossRef] [PubMed]
- Varet, H.; Brillet-Guéguen, L.; Coppée, J.Y.; Dillies, M.A. SARTools: A DESeq2- and EdgeR-Based R Pipeline for Comprehensive Differential Analysis of RNA-Seq Data. PLoS ONE 2016, 11, e0157022. [Google Scholar] [CrossRef]
- Buchfink, B.; Xie, C.; Huson, D.H. Fast and sensitive protein alignment using DIAMOND. Nat. Methods 2015, 12, 59–60. [Google Scholar] [CrossRef]
- Langfelder, P.; Horvath, S. WGCNA: An R package for weighted correlation network analysis. BMC Bioinform. 2008, 9, 559. [Google Scholar] [CrossRef] [PubMed]
- Ma, X.; Zhao, X.; Zhang, Q.; Zhou, Z.; Dou, Y.; Ji, W.; Li, J. Comparative transcriptome analysis of broccoli seedlings under different Cd exposure levels revealed possible pathways involved in hormesis. Sci. Hortic. 2022, 304, 111330. [Google Scholar] [CrossRef]
- Jia, L.; He, X.; Chen, W.; Liu, Z.; Huang, Y.; Yu, S. Hormesis phenomena under Cd stress in a hyperaccumulator—Lonicera japonica Thunb. Ecotoxicology 2013, 22, 476–485. [Google Scholar] [CrossRef]
- Muszyńska, E.; Hanus-Fajerska, E.; Ciarkowska, K. Studies on lead and cadmium toxicity in Dianthus carthusianorum calamine ecotype cultivated invitro. Plant Biol. 2018, 20, 474–482. [Google Scholar] [CrossRef]
- He, H.; Li, Y.; He, L.F. Aluminum toxicity and tolerance in Solanaceae plants. S. Afr. J. Bot. 2019, 123, 23–29. [Google Scholar] [CrossRef]
- Yao, H.; Zhang, S.; Zhou, W.; Liu, Y.; Wu, Y. The effects of exogenous malic acid in relieving aluminum toxicity in Pinus massoniana. Int. J. Phytoremediation 2020, 22, 669–678. [Google Scholar] [CrossRef]
- Ray, P.D.; Huang, B.W.; Tsuji, Y. Reactive oxygen species (ROS) homeostasis and redox regulation in cellular signaling. Cell. Signal. 2012, 24, 981–990. [Google Scholar] [CrossRef]
- Sharma, P.; Dubey, R.S. Involvement of oxidative stress and role of antioxidative defense system in growing rice seedlings exposed to toxic concentrations of aluminum. Plant Cell Rep. 2007, 26, 2027–2038. [Google Scholar] [CrossRef]
- Shahnaz, G.; Shekoofeh, E.; Kourosh, D.; Moohamadbagher, B. Interactive effects of Silicon and Aluminum on the malondialdehyde (MDA), proline, protein and phenolic compounds in Borago officinalis L. J. Med. Plants Res. 2011, 5, 5818–5827. [Google Scholar]
- Hayat, S.; Hayat, Q.; Alyemeni, M.N.; Wani, A.S.; Pichtel, J.; Ahmad, A. Role of proline under changing environments: A review. Plant Signal. Behav. 2012, 7, 1456–1466. [Google Scholar] [CrossRef]
- Luo, K.; Li, L.; Li, Y.; Wu, C.; Yin, Y.; Chen, Y.; Deng, M.; Nowsheen, S.; Yuan, J.; Lou, Z. A phosphorylation-deubiquitination cascade regulates the BRCA2-RAD51 axis in homologous recombination. Genes Dev. 2016, 30, 2581–2595. [Google Scholar] [CrossRef]
- Guo, Z.; Fujioka, S.; Blancaflor, E.B.; Miao, S.; Gou, X.; Li, J. TCP1 modulates brassinosteroid biosynthesis by regulating the expression of the key biosynthetic gene DWARF4 in Arabidopsis thaliana. Plant Cell 2010, 22, 1161–1173. [Google Scholar] [CrossRef] [PubMed]
- Gao, Y.; Zhang, D.; Li, J. TCP1 Modulates DWF4 Expression via Directly Interacting with the GGNCCC Motifs in the Promoter Region of DWF4 in Arabidopsis thaliana. J. Genet. Genom. 2015, 42, 383–392. [Google Scholar] [CrossRef]
- Yang, G.; Ma, F.; Wang, Y.; Feng, C.G.; Li, P.; Xu, Y.; Zhao, W.Z.; Yin, L.P. Vesicle-related OsSEC27P enhances H+ secretion in the iron deficient transgenic tobacco root. Chin. Sci. Bull. 2010, 55, 3298–3304. [Google Scholar] [CrossRef]
- Drakakaki, G.; Zabotina, O.; Delgado, I.; Robert, S.; Keegstra, K.; Raikhel, N. Arabidopsis reversibly glycosylated polypeptides 1 and 2 are essential for pollen development. Plant Physiol. 2006, 142, 1480–1492. [Google Scholar] [CrossRef] [PubMed]
- Zhu, W.; Miao, Q.; Sun, D.; Yang, G.D.; Wu, C.A.; Huang, J.G.; Zheng, C.C. The mitochondrial phosphate transporters modulate plant responses to salt stress via affecting ATP and gibberellin metabolism in Arabidopsis thaliana. PLoS ONE 2012, 7, e43530. [Google Scholar] [CrossRef]
- Liu, Q.; Luo, L.; Zheng, L. Lignins: Biosynthesis and Biological Functions in Plants. Int. J. Mol. Sci. 2018, 19, 335. [Google Scholar] [CrossRef]
- Li, Y.; Zhao, R.; Pang, Y.; Qiu, X.; Yang, D. Microwave-assisted synthesis of high carboxyl content of lignin for enhancing adsorption of lead. Colloids Surf. A 2018, 553, 187–194. [Google Scholar] [CrossRef]
- Yan, L.; Riaz, M.; Wu, X.; Du, C.; Liu, Y.; Jiang, C. Ameliorative effects of boron on aluminum induced variations of cell wall cellulose and pectin components in trifoliate orange (Poncirus trifoliate (L.) Raf.) rootstock. Environ. Pollut. 2018, 240, 764–774. [Google Scholar] [CrossRef] [PubMed]
- Su, N.; Ling, F.; Xing, A.; Zhao, H.; Zhu, Y.; Wang, Y.; Deng, X.; Wang, C.; Xu, X.; Hu, Z.; et al. Lignin synthesis mediated by CCoAOMT enzymes is required for the tolerance against excess Cu in Oryza sativa. Environ. Exp. Bot. 2020, 175, 104059. [Google Scholar] [CrossRef]
- Sun, S.C.; Xiong, X.P.; Zhang, X.L.; Feng, H.J.; Zhu, Q.H.; Sun, J.; Li, Y.J. Characterization of the Gh4CL gene family reveals a role of Gh4CL7 in drought tolerance. BMC Plant Biol. 2020, 20, 125. [Google Scholar] [CrossRef]
- Wagner, A.; Ralph, J.; Akiyama, T.; Flint, H.; Phillips, L.; Torr, K.; Nanayakkara, B.; Kiri, T.L. Exploring lignification in conifers by silencing hydroxycinnamoyl-CoA:shikimate hydroxycinnamoyltransferase in Pinus radiata. Proc. Natl. Acad. Sci. USA 2007, 104, 11856–11861. [Google Scholar] [CrossRef] [PubMed]
- Seong, E.S.; Yoo, J.H.; Lee, J.G.; Kim, H.Y.; Hwang, I.S.; Heo, K.; Kim, J.K.; Lim, J.D.; Sacks, E.J.; Yu, C.Y. Antisense-overexpression of the MsCOMT gene induces changes in lignin and total phenol contents in transgenic tobacco plants. Mol. Biol. Rep. 2013, 40, 1979–1986. [Google Scholar] [CrossRef]
- Hu, P.; Zhang, K.; Yang, C. BpNAC012 Positively Regulates Abiotic Stress Responses and Secondary Wall Biosynthesis. Plant Physiol. 2019, 179, 700–717. [Google Scholar] [CrossRef] [PubMed]
- Chen, K.; Song, M.; Guo, Y.; Liu, L.; Xue, H.; Dai, H.; Zhang, Z. MdMYB46 could enhance salt and osmotic stress tolerance in apple by directly activating stress-responsive signals. Plant Biotechnol. J. 2019, 17, 2341–2355. [Google Scholar] [CrossRef]
- DíAz, J.; Bernal, A.; Pomar, F.; Merino, F. Induction of shikimate dehydrogenase and peroxidase in pepper (Capsicum annuum L.) seedlings in response to copper stress and its relation to lignification. Plant Sci. 2001, 161, 179–188. [Google Scholar] [CrossRef]
- Wen, F.; Vanetten, H.D.; Tsaprailis, G.; Hawes, M.C. Extracellular proteins in pea root tip and border cell exudates. Plant Physiol. 2007, 143, 773–783. [Google Scholar] [CrossRef]
- Zhao, Y.; Wei, X.; Ji, X.; Ma, W. Endogenous NO-mediated transcripts involved in photosynthesis and carbohydrate metabolism in alfalfa (Medicago sativa L.) seedlings under drought stress. Plant Physiol. Biochem. 2019, 141, 456–465. [Google Scholar] [CrossRef]
- Trouverie, J.; Thévenot, C.; Rocher, J.P.; Sotta, B.; Prioul, J.L. The role of abscisic acid in the response of a specific vacuolar invertase to water stress in the adult maize leaf. J. Exp. Bot. 2003, 54, 2177–2186. [Google Scholar] [CrossRef]
- Gupta, A.K.; Kaur, N. Sugar signalling and gene expression in relation to carbohydrate metabolism under abiotic stresses in plants. J. Biosci. 2005, 30, 761–776. [Google Scholar] [CrossRef]
- Pinto, V.B.; Almeida, V.C.; Pereira-Lima, Í.A.; Vale, E.M.; Araújo, W.L.; Silveira, V.; Viana, J.M.S. Deciphering the major metabolic pathways associated with aluminum tolerance in popcorn roots using label-free quantitative proteomics. Planta 2021, 254, 132. [Google Scholar] [CrossRef]
- Parida, A.K.; Das, A.B. Salt tolerance and salinity effects on plants: A review. Ecotoxicol. Environ. Saf. 2005, 60, 324–349. [Google Scholar] [CrossRef]
- Liu, J.; Magalhaes, J.V.; Shaff, J.; Kochian, L.V. Aluminum-activated citrate and malate transporters from the MATE and ALMT families function independently to confer Arabidopsis aluminum tolerance. Plant J. 2009, 57, 389–399. [Google Scholar] [CrossRef] [PubMed]
- Olivares, E.; Peña, E.; Marcano, E.; Mostacero, J.; Aguiar, G.; Benítez, M.; Rengifo, E. Aluminum accumulation and its relationship with mineral plant nutrients in 12 pteridophytes from Venezuela. Environ. Exp. Bot. 2009, 65, 132–141. [Google Scholar] [CrossRef]
- Barceló, J.; Poschenrieder, C. Fast root growth responses, root exudates, and internal detoxification as clues to the mechanisms of aluminium toxicity and resistance: A review. Environ. Exp. Bot. 2002, 48, 75–92. [Google Scholar] [CrossRef]
- Abdel-Aal, E.M.; Rabalski, I.; Mats, L.; Rai, I. Identification and Quantification of Anthocyanin and Catechin Compounds in Purple Tea Leaves and Flakes. Molecules 2022, 27, 6676. [Google Scholar] [CrossRef] [PubMed]
- Hao, J.; Peng, A.; Li, Y.; Zuo, H.; Li, P.; Wang, J.; Yu, K.; Liu, C.; Zhao, S.; Wan, X.; et al. Tea plant roots respond to aluminum-induced mineral nutrient imbalances by transcriptional regulation of multiple cation and anion transporters. BMC Plant Biol. 2022, 22, 203. [Google Scholar] [CrossRef]
- Wang, Z.; Yu, Q.; Shen, W.; El Mohtar, C.A.; Zhao, X.; Gmitter, F.G. Functional study of CHS gene family members in citrus revealed a novel CHS gene affecting the production of flavonoids. BMC Plant Biol. 2018, 18, 189. [Google Scholar] [CrossRef] [PubMed]








| Hub Gene ID | Module | Gene Symbol | Description | KEGG Pathway |
|---|---|---|---|---|
| Cluster-127161.0 | ME red | UCHL3 | ubiquitin carboxyl-terminal hydrolase L3 | - |
| Cluster-85398.3 | ME red | TCP1 | T-complex protein 1 subunit alpha | - |
| Cluster-100935.0 | ME red | SEC27 | coatomer subunit beta’ | - |
| Cluster-109492.0 | ME red | GluRS | glutamyl-tRNA synthetase | Porphyrin metabolism; aminoacyl-tRNA biosynthesis; metabolic pathways; biosynthesis of secondary metabolites; biosynthesis of cofactors |
| Cluster-124373.2 | ME red | ACTF | actin | - |
| Cluster-106454.3 | ME brown | RGP | reversibly glycosylated polypeptide | Amino sugar and nucleotide sugar metabolism; metabolic pathways; biosynthesis of nucleotide sugars |
| Cluster-119257.1 | ME brown | MPT | mitochondrial phosphate transporter | - |
| Cluster-9345.0 | ME brown | RPL24 | 60S ribosomal protein L24 | Ribosome |
| Cluster-14596.0 | ME brown | RPL7A | 60S ribosomal protein L7a-2 | Ribosome |
| Cluster-18143.0 | ME brown | EC3.2.1.58 | glucan 1,3-beta-glucosidase | Starch and sucrose metabolism; metabolic pathways |
| Groups | Compounds | Log2 (Fold Change) | VIP | p-Value |
|---|---|---|---|---|
| Al0_vs_Al1 | 3-hydroxy-Butanoic Acid | 1.15 | 1.51 | 7.00 × 10−6 |
| Oxalic acid isohexyl neopentyl ester | 1.35 | 1.50 | 2.58 × 10−3 | |
| trans-O-Dithiane-4,5-diol 2 | 1.43 | 1.51 | 1.64 × 10−5 | |
| Inositol | 3.04 | 1.50 | 3.44 × 10−4 | |
| Cyanuric acid | 1.17 | 1.50 | 1.39 × 10−3 | |
| D-Pinitol | 1.18 | 1.50 | 1.12 × 10−3 | |
| Fructose 2 | 4.21 | 1.51 | 1.01 × 10−3 | |
| D-Galactose 3 | 1.53 | 1.51 | 1.55 × 10−4 | |
| d-Mannose 1 | 1.53 | 1.51 | 6.37 × 10−4 | |
| D-Mannitol 2 | 1.17 | 1.50 | 3.73 × 10−3 | |
| Myo-Inositol 1 | 3.13 | 1.51 | 1.08 × 10−3 | |
| Muco-Inositol | 2.27 | 1.49 | 1.04 × 10−5 | |
| .alpha.-D-Galactopyranoside, methyl | 1.56 | 1.51 | 2.51 × 10−5 | |
| Sucrose | 2.62 | 1.51 | 5.29 × 10−8 | |
| Catechin | 10.91 | 1.51 | 9.99 × 10−5 | |
| Al0_vs_Al3 | 3-hydroxy-Butanoic Acid | 1.38 | 1.24 | 1.78 × 10−5 |
| Oxalic acid isohexyl neopentyl ester | 1.27 | 1.23 | 5.02 × 10−3 | |
| trans-O-Dithiane-4,5-diol 2 | 1.36 | 1.24 | 1.80 × 10−3 | |
| Inositol | 1.93 | 1.24 | 3.62 × 10−4 | |
| D-Galactose 3 | −1.20 | 1.22 | 4.40 × 10−4 | |
| d-Mannose 1 | −1.23 | 1.22 | 1.18 × 10−3 | |
| D-Mannitol 2 | −1.47 | 1.23 | 2.61 × 10−3 | |
| Myo-Inositol 1 | 1.82 | 1.24 | 1.48 × 10−3 | |
| Muco-Inositol | 1.08 | 1.22 | 9.04 × 10−4 | |
| Catechin | 11.41 | 1.24 | 1.35 × 10−4 | |
| Al0_vs_Al6 | 3-hydroxy-Butanoic Acid | 3.02 | 1.32 | 7.70 × 10−4 |
| Oxalic acid isohexyl neopentyl ester | 1.49 | 1.30 | 3.66 × 10−3 | |
| trans-O-Dithiane-4,5-diol 2 | 1.26 | 1.31 | 2.50 × 10−3 | |
| Inositol | 1.96 | 1.30 | 1.51 × 10−2 | |
| D-Galactose 3 | −1.41 | 1.31 | 2.33 × 10−3 | |
| d-Mannose 1 | −1.51 | 1.31 | 1.23 × 10−3 | |
| Myo-Inositol 1 | 2.17 | 1.32 | 1.02 × 10−3 | |
| Muco-Inositol | 1.07 | 1.27 | 4.10 × 10−3 | |
| Catechin | 10.73 | 1.32 | 3.04 × 10−5 | |
| Al0_vs_Al12 | 3-hydroxy-Butanoic Acid | 2.52 | 1.33 | 8.14 × 10−5 |
| Oxalic acid isohexyl neopentyl ester | 1.05 | 1.31 | 2.90 × 10−4 | |
| trans-O-Dithiane-4,5-diol 2 | 1.16 | 1.32 | 2.70 × 10−5 | |
| Fructose 2 | 3.63 | 1.32 | 2.74 × 10−3 | |
| Sucrose | 3.51 | 1.33 | 4.46 × 10−4 | |
| Catechin | 8.71 | 1.33 | 1.62 × 10−4 |
Disclaimer/Publisher’s Note: The statements, opinions and data contained in all publications are solely those of the individual author(s) and contributor(s) and not of MDPI and/or the editor(s). MDPI and/or the editor(s) disclaim responsibility for any injury to people or property resulting from any ideas, methods, instructions or products referred to in the content. |
© 2023 by the authors. Licensee MDPI, Basel, Switzerland. This article is an open access article distributed under the terms and conditions of the Creative Commons Attribution (CC BY) license (https://creativecommons.org/licenses/by/4.0/).
Share and Cite
Ling, J.; Tan, J.; Chen, H.; Yang, Z.; Luo, Q.; Jia, J. Physiology, Transcriptome and Root Exudates Analysis of Response to Aluminum Stress in Pinus massoniana. Forests 2023, 14, 1410. https://doi.org/10.3390/f14071410
Ling J, Tan J, Chen H, Yang Z, Luo Q, Jia J. Physiology, Transcriptome and Root Exudates Analysis of Response to Aluminum Stress in Pinus massoniana. Forests. 2023; 14(7):1410. https://doi.org/10.3390/f14071410
Chicago/Turabian StyleLing, Jinyan, Jianhui Tan, Hu Chen, Zhangqi Yang, Qunfeng Luo, and Jie Jia. 2023. "Physiology, Transcriptome and Root Exudates Analysis of Response to Aluminum Stress in Pinus massoniana" Forests 14, no. 7: 1410. https://doi.org/10.3390/f14071410
APA StyleLing, J., Tan, J., Chen, H., Yang, Z., Luo, Q., & Jia, J. (2023). Physiology, Transcriptome and Root Exudates Analysis of Response to Aluminum Stress in Pinus massoniana. Forests, 14(7), 1410. https://doi.org/10.3390/f14071410
