Evaluation of Soil Quality in Five Ages of Chinese Fir Plantations in Subtropical China Based on a Structural Equation Model
Abstract
1. Introduction
2. Materials and Methods
2.1. Study Area
2.2. Experimental Design and Data Collection
2.3. Variable Selection and Model Construction
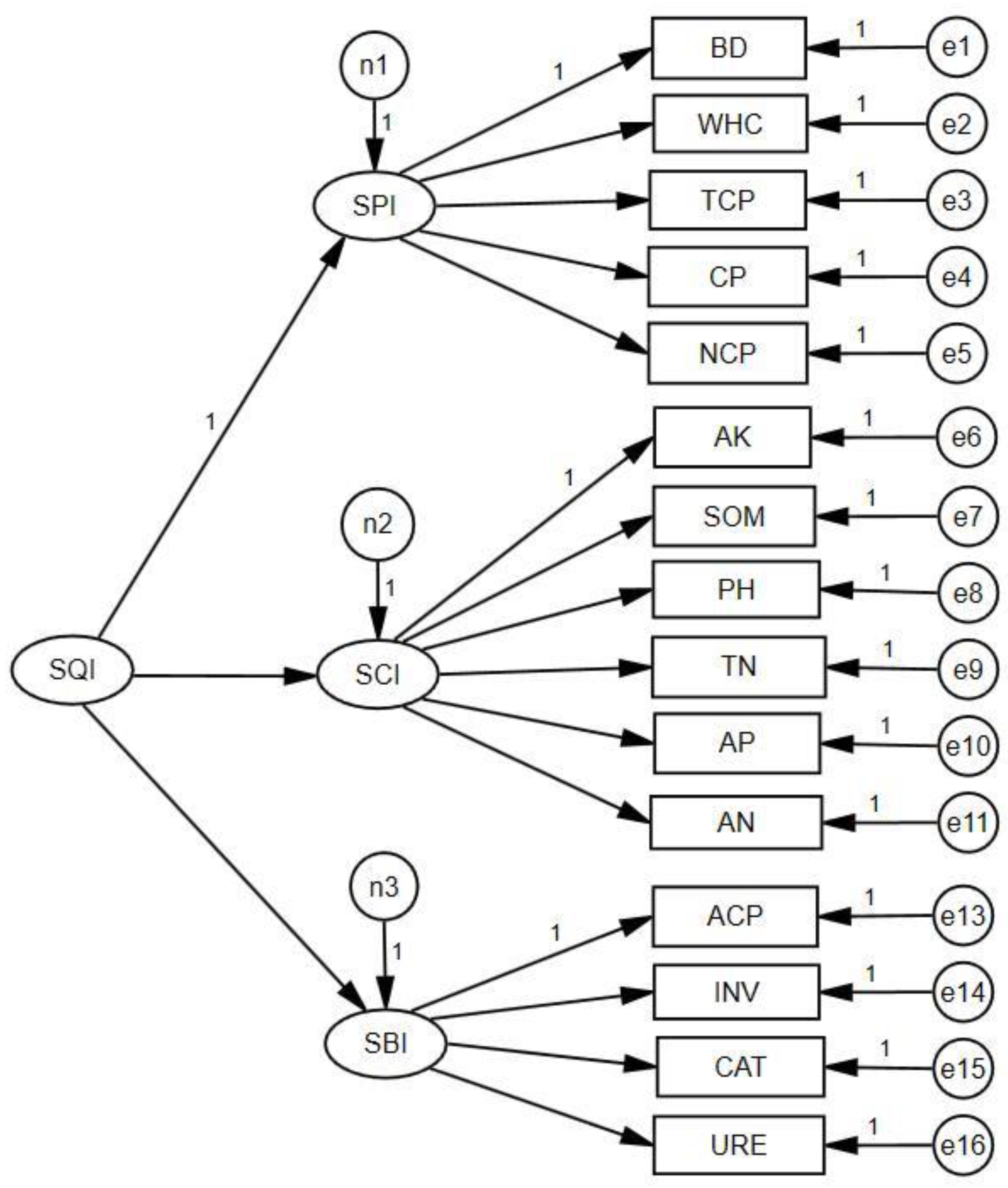
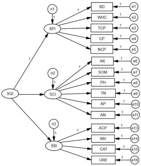
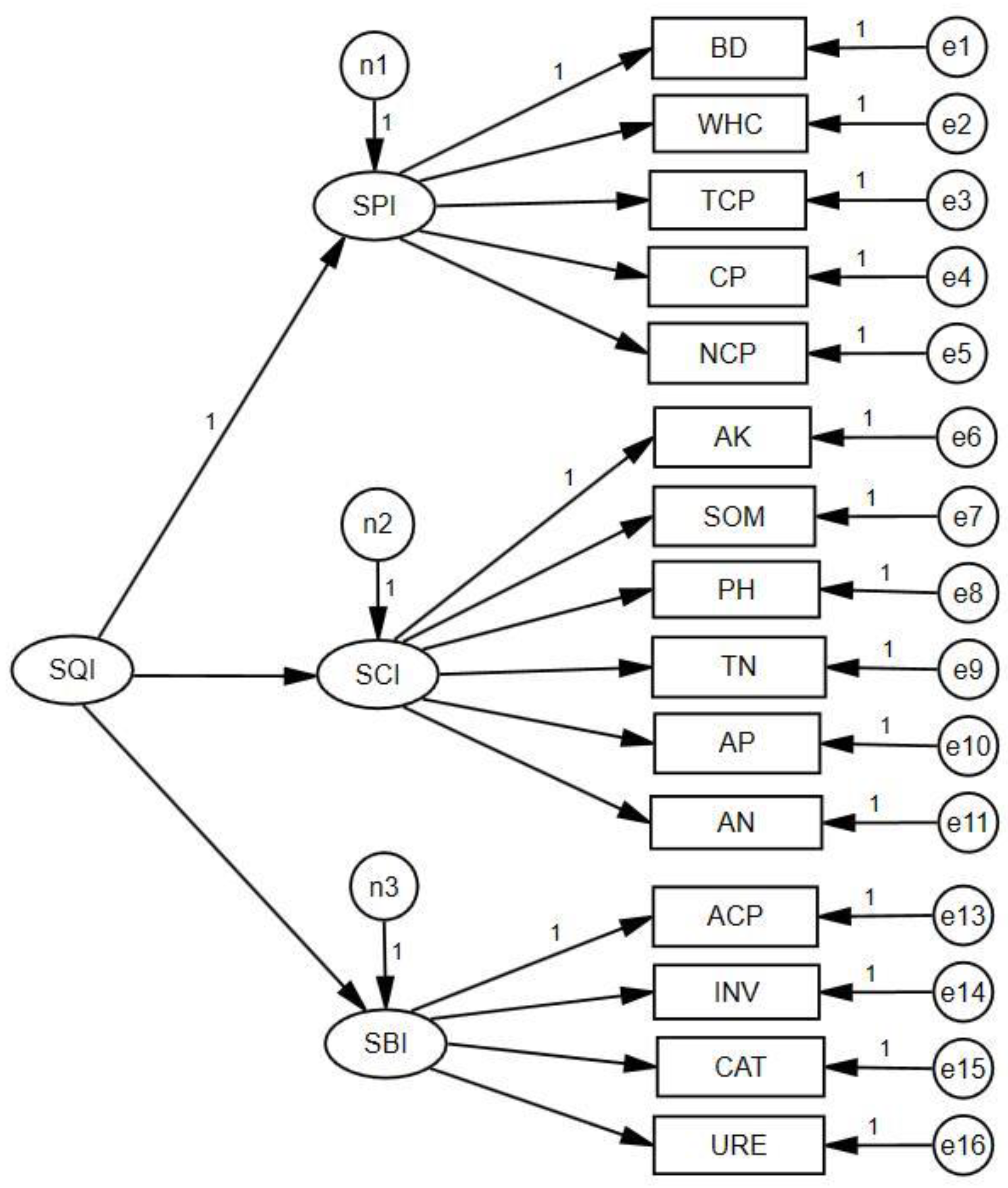
2.3.1. Theoretical Model Construction
2.3.2. Model Assumptions
2.3.3. Data Reliability and Validity
2.3.4. Model Estimation and Model Evaluation
2.3.5. Model Modification
2.4. Soil Quality Index (SQI) Calculation Method
2.5. Statistical Data Analyses
3. Results
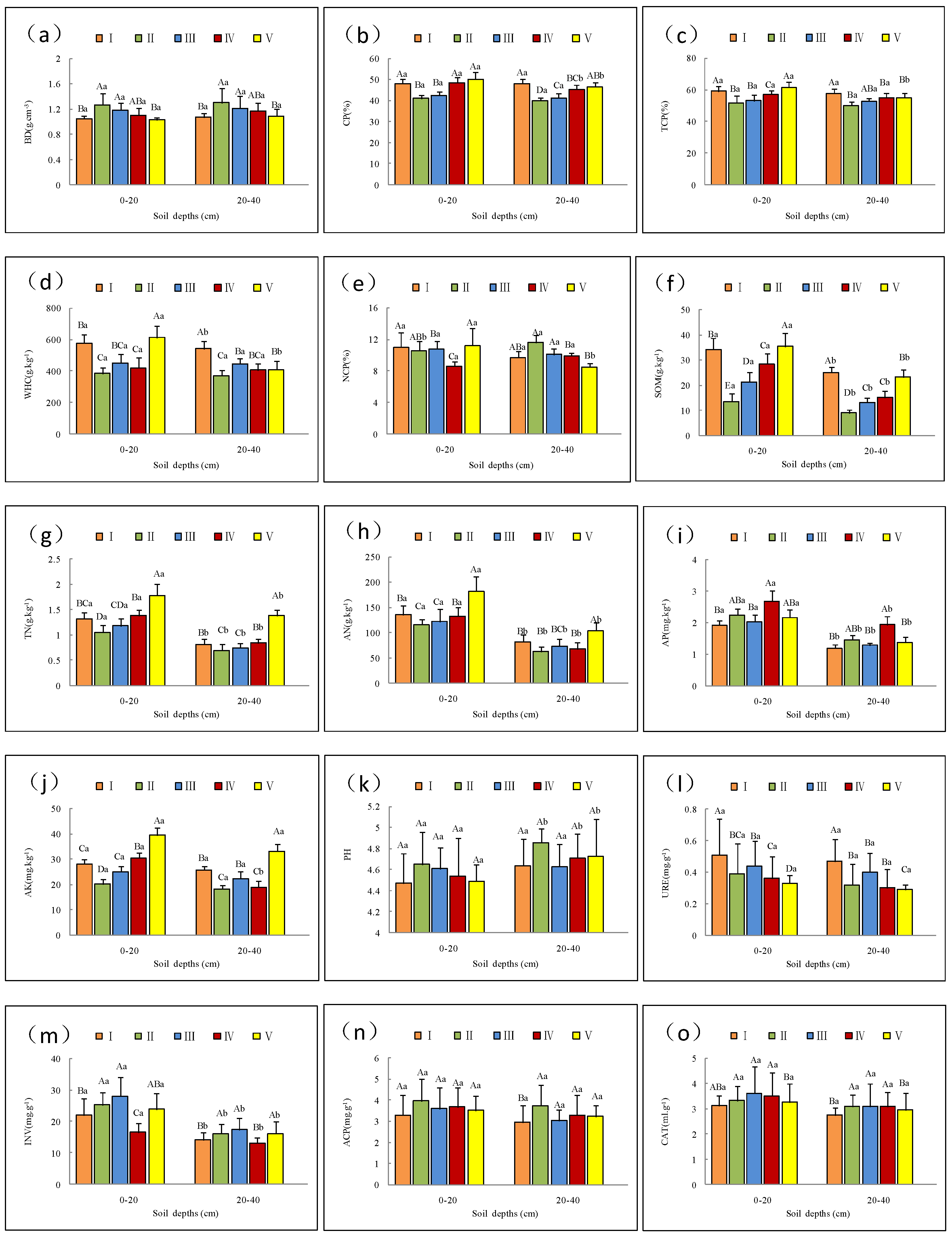
3.1. Analysis of Soil Characteristics of Chinese Fir Forest in Different Age Groups
3.2. Structural Equation Model for Forest Soil Quality Evaluation
3.2.1. Reliability and Validity of Modeling Data
3.2.2. The Fitness of Structural Equation Model for Forest Soil Quality Evaluation
3.3. Weights Determined by the Structural Equation Model
3.4. SQI Evaluation Results
4. Discussion
4.1. Soil Quality Indexes
4.2. Structural Equation Model for Evaluating Soil Quality
4.3. Soil Quality Evaluation Results and Control Factors
5. Conclusions
Author Contributions
Funding
Data Availability Statement
Conflicts of Interest
References
- FAO. The State of the World’s Forests 2018-Forest Pathways to Sustainable Development. Rome. BY-NC-SA 3.0 IGO. 2018. Available online: http://www.fao.org/state-of-forests/en/ (accessed on 16 April 2022).
- Doran, J.W.; Parkin, T.B. Defining and assessing soil quality. In Defining Soil Quality for a Sustainable Environment; Soil Science Society of America: Madison, WI, USA, 1994; Volume 35, pp. 3–21. [Google Scholar] [CrossRef]
- Sharma, K.L.; Mandal, U.K.; Srinivas, K.; Vittal, K.P.R.; Mandal, B.; Grace, J.K.; Ramesh, V. Long-term soil management effects on crop yields and soil quality in a dryland Alfisol. Soil Till. Res. 2004, 83, 246–259. [Google Scholar] [CrossRef]
- Zhang, Y.H.; Xu, X.L.; Li, Z.W.; Liu, M.X.; Xu, C.H.; Zhang, R.F.; Luo, W. Effects of vegetation restoration on soil quality in degraded karst landscapes of southwest China. Sci. Total. Environ. 2019, 650, 2657–2665. [Google Scholar] [CrossRef] [PubMed]
- Andrews, S.S.; Karlen, D.L.; Cambardella, C.A. The soil management assessment framework: A quantitative soil quality evaluation method. Soil Sci. Soc. Am. J. 2004, 68, 1945–1962. [Google Scholar] [CrossRef]
- Bünemanna, E.K.; Bongiorno, G.; Bai, Z.G.; Creamer, R.E.; Deyn, G.D.; Goede, R.D.; Fleskens, L.; Geissen, V.; Kuyper, T.W.; Mäder, P.; et al. Soil quality-A critical review. Soil Biol. Biochem. 2018, 120, 105–125. [Google Scholar] [CrossRef]
- Smith, J.L.; Halvorson, J.J.; Papendick, R.I. Using multiple-variable indicator kriging for evaluating soil quality. Soil Sci. Soc. Am. J. 1993, 57, 743–749. [Google Scholar] [CrossRef]
- Larson, W.E.; Pierce, F.J. The dynamics of soil quality as a measure of sustainable management. Defin. Soil Qual. Sustain. Environ. 1994, 35, 37–51. [Google Scholar] [CrossRef]
- Fu, B.J.; Liu, S.L.; Chen, L.D.; Lü, Y.H.; Qiu, J. Soil quality regime in relation to land cover and slope position across a highly modified slope landscape. Ecol. Res. 2004, 19, 111–118. [Google Scholar] [CrossRef]
- Andrews, S.S.; Karlen, D.L.; Mitchell, J.P. A comparison of soil quality indexing methods for vegetable production systems in Northern California. Agr. Ecosyst. Environ. 2002, 90, 25–45. [Google Scholar] [CrossRef]
- Li, R.R.; Kan, S.S.; Zhu, M.K.; Chen, J.; Ai, X.Y.; Chen, Z.Q.; Zhang, J.J.; Ai, Y.W. Effect of different vegetation restoration types on fundamental parameters, structural characteristics and the soil quality index of artificial soil. Soil Till. Res. 2018, 184, 11–23. [Google Scholar] [CrossRef]
- Tang, B.Z.; He, B.H.; Yan, J.M. Gray correlation analysis of the impact of land use type on soil physical and chemical properties in the hilly area of central Sichuan, China. J. Appl. Ecol. 2016, 27, 1445–1452. [Google Scholar] [CrossRef]
- Yu, J.; Fang, L.; Cang, D.B.; Zhu, L.; Bian, Z.F. Evaluation of land eco-security in Wanjiang district base on entropy weight and matter element model. Trans. Chin. Soc. Agric. Eng. 2012, 28, 260–266. [Google Scholar] [CrossRef]
- Wienhold, B.J.; Karlen, D.L.; Andrews, S.S.; Stott, D.E. Protocol for indicator scoring in the soil management assessment framework (SMAF). Renew. Agr. Food. Syst. 2009, 24, 260–266. [Google Scholar] [CrossRef]
- Xue, Y.J.; Liu, S.H.; Hu, Y.M.; Yang, J.F. Soil quality assessment using weighted fuzzy association rules. Pedosphere 2010, 20, 334–341. [Google Scholar] [CrossRef]
- Chen, Y.D.; Wang, H.Y.; Zhou, J.M.; Xing, L.; Zhu, B.S.; Zhao, Y.C.; Chen, X.Q. Minimum data set for assessing soil quality in farmland of northeast China. Pedosphere 2013, 23, 564–576. [Google Scholar] [CrossRef]
- Yu, P.J.; Han, D.L.; Liu, S.W.; Wen, X.; Huang, Y.G.; Jia, H.T. Soil quality assessment under different land uses in an alpine grassland. Catena 2018, 171, 280–287. [Google Scholar] [CrossRef]
- Fathizad, H.; Ardakani, M.A.H.; Heung, B.; Sodaiezadeh, H.; Rahmani, A.; Fathabadi, A.; Scholten, T.; Taghizadeh-Mehrjardi, R. Spatio-temporal dynamic of soil quality in the central Iranian desert modeled with machine learning and digital soil assessment techniques. Ecol. Indic. 2020, 118, 106736. [Google Scholar] [CrossRef]
- Shao, G.D.; Ai, J.J.; Sun, Q.W.; Hou, L.Y.; Dong, Y.F. Soil quality assessment under different forest types in the Mount Tai, central Eastern China. Ecol. Indic. 2020, 115, 106439. [Google Scholar] [CrossRef]
- Ye, H.C.; Zhang, S.W.; Huang, Y.F.; Zhou, Z.M.; Shen, C.Y. Application of rough set theory to determine weights of soil fertility factor. Sci. Agric. Sin. 2014, 47, 710–717. [Google Scholar] [CrossRef]
- Gao, T.; Li, J.R.; Lu, J.; Zheng, W.L.; Chen, J.R.; Wang, J.K.; Duan, F. Soil nutrient and fertility of different slope directions in the Abies georgei var. smithii forest in Sejila Mountain. Acta Ecol. Sin. 2020, 40, 1331–1341. [Google Scholar] [CrossRef]
- Zhang, B.; Zhang, Y.; Chen, D.; White, R.E.; Li, Y. A quantitative evaluation system of soil productivity for intensive agriculture in China. Geoderma 2004, 123, 319–331. [Google Scholar] [CrossRef]
- Anderson, J.C.; Gerbing, D.W. Structural equation modeling in practice: A review and recommended two-step approach. Psychol. Bull. 1988, 103, 411–423. [Google Scholar] [CrossRef]
- Ma, J.; Fan, Z.P.; Huang, L.H. A subjective and objective integrated approach to determine attribute weights. Eur. J. Oper. Res. 1999, 112, 397–404. [Google Scholar] [CrossRef]
- Ying, X.; Zeng, G.M.; Chen, G.Q.; Tang, L.; Wang, K.L.; Huang, D.Y. Combining AHP with GIS in synthetic evaluation of eco-environment quality—A case study of Hunan Province, China. Ecol. Model. 2007, 209, 97–109. [Google Scholar] [CrossRef]
- Liu, J.; Wu, L.C.; Chen, D.; Li, M.; Wei, C.J. Soil quality assessment of different Camellia oleifera stands in mid-subtropical China. Appl. Soil Ecol. 2017, 113, 29–35. [Google Scholar] [CrossRef]
- Laughlin, D.C.; Abella, S.R.; Covington, W.W.; Grace, J.B. Species richness and soil properties in Pinus ponderosa forests: A structural equation modeling analysis. J. Veg. Sci. 2007, 18, 231–242. [Google Scholar] [CrossRef]
- Masto, R.E.; Chhonkar, P.K.; Singh, D.; Patra, A.K. Alternative soil quality indices for evaluating the effect of intensive cropping, fertilisation and manuring for 31 years in the semi-arid soils of India. Environ. Monit. Assess. 2008, 136, 419–435. [Google Scholar] [CrossRef] [PubMed]
- Qi, Y.B.; Darilek, J.L.; Huang, B.; Zhao, Y.C.; Sun, W.X.; Gu, Z.Q. Evaluating soil quality indices in an agricultural region of Jiangsu Province, China. Geoderma 2009, 149, 325–334. [Google Scholar] [CrossRef]
- Griffiths, B.S.; Ball, B.C.; Daniell, T.J.; Hallett, P.D.; Neilson, R.; Wheatley, R.E.; Osler, G.; Bohanec, M. Integrating soil quality changes to arable agricultural systems following organic matter addition, or adoption of a ley-arable rotation. Appl. Soil Ecol. 2010, 46, 43–53. [Google Scholar] [CrossRef]
- Doncaster, C.P. Structural equation modeling and natural systems. Fish Fish. 2007, 8, 368–369. [Google Scholar] [CrossRef]
- Libório, M.P.; Martinuci, O.D.S.; Laudares, S.; Lyrio, R.D.M.; Machado, A.M.C.; Bernardes, P.; Ekel, P. Measuring intra-urban inequality with structural equation modeling:a theory-grounded indicator. Sustainability 2020, 12, 8610. [Google Scholar] [CrossRef]
- Selvaraj, S.; Duraisamy, V.; Huang, Z.J.; Guo, F.T.; Ma, X.Q. Influence of long-term successive rotations and stand age of Chinese fir (Cunninghamia lanceolata) plantations on soil properties. Geoderma 2017, 306, 127–134. [Google Scholar] [CrossRef]
- Wu, Z.L. Chinese-Fir China Forestry; Publishing House: Beijing, China, 1984; p. 584. [Google Scholar]
- Yang, Y.S.; Guo, J.F.; Chen, G.S.; Xie, J.S.; Gao, R.; Li, Z.; Jin, Z. Carbon and nitrogen pools in Chinese fir and evergreen broadleaved forests and changes associated with felling and burning in mid-subtropical China. Forest Ecol. Manag. 2005, 216, 216–226. [Google Scholar] [CrossRef]
- Lu, R.K. Methods of Soil and Agricultural Chemistry Analyses; China Agricultural Science and Technology Press: Beijing, China, 2000. [Google Scholar]
- Guan, S.Y. Soil Enzyme and Its Research Methods; Chinese Agricultural Press: Beijing, China, 1986; pp. 295–323. [Google Scholar]
- Carpenter, P.J.; Scanlan, T.K.; Simons, J.P.; Lobel, M. A test of the sport commitment model using structural equation modeling. J. Sport Exerc. Psychol. 1993, 15, 119–133. [Google Scholar] [CrossRef]
- Grace, J.B. Structural Equation Modeling and Natural Systems. Biometrics 2007, 63, 977. [Google Scholar] [CrossRef]
- Nortcliff, S. Standardisation of soil quality attributes. Agric. Ecosyst. Environ. 2002, 88, 161–168. [Google Scholar] [CrossRef]
- Arshad, M.A.; Martin, S. Identifying critical limits for soil quality indicators in agro-ecosystems. Agric. Ecosyst. Environ. 2002, 88, 153–160. [Google Scholar] [CrossRef]
- Schoenholtz, S.H.; Miegrort, H.V.; Burger, J.A. A review of chemical and physical properties as indicators of forest soil quality: Challenges and opportunities. Forest Ecol. Manag. 2000, 138, 335–356. [Google Scholar] [CrossRef]
- Guo, L.L.; Sun, Z.G.; Ouyang, Z.; Han, D.R.; Li, F.D. A comparison of soil quality evaluation methods for Fluvisol along the lower Yellow River. Catena 2017, 152, 135–143. [Google Scholar] [CrossRef]
- Qiu, X.C.; Peng, D.L.; Wang, H.B.; Wang, Z.Y.; Cheng, S. Minimum data set for evaluation of stand density effects on soil quality in larix principis-rupprechtii plantations in North China. Ecol. Indic. 2019, 103, 236–247. [Google Scholar] [CrossRef]
- Niemeyer, J.C.; Lolata, G.B.; Carvalho, G.M.D.; Silva, E.M.D.; Sousa, J.P.; Nogueira, M.A. Microbial indicators of soil health as tools for ecological risk assessment of a metal contaminated site in Brazil. Appl. Soil Ecol. 2012, 59, 96–105. [Google Scholar] [CrossRef]
- Brockett, B.F.T.; Prescott, C.E.; Grayston, S.J. Soil moisture is the major factor influencing microbial community structure and enzyme activities across seven biogeoclimatic zones in western Canada. Soil Biol. Biochem. 2012, 44, 9–20. [Google Scholar] [CrossRef]
- Zhang, G.X.; Yu, D.S.; Zhang, Z.Q.; Wang, X.X.; Shi, X.Z. Cultivated land Quality Evaluation Methods Based on Bio-Norm and EO. Sci. Geogr. Sin. 2011, 31, 1012–1018. [Google Scholar] [CrossRef]
- Kotroczó, Z.; Veres, Z.; Fekete, I.; Krakomperger, Z.; Tóth, J.A.; Lajtha, K.; Tóthmérész, B. Soil enzyme activity in response to long-term organic matter manipulation. Soil Biol. Biochem. 2014, 70, 237–243. [Google Scholar] [CrossRef]
- Delgado, A.; Gómez, J.A. The Soil. Physical, Chemical and Biological Properties. In Principles of Agronomy for Sustainable Agriculture; Villalobos, F., Fereres, E., Eds.; Springer: Cham, Switzerland, 2016; pp. 15–26. [Google Scholar] [CrossRef]
- Arshad, M.A.; Coen, G.M. Characterization of soil quality: Physical and chemical criteria. Am. J. Altern. Agric. 1992, 7, 25–31. [Google Scholar] [CrossRef]
- Karlen, D.L.; Mausbach, M.J.; Doran, J.W.; Cline, R.G.; Harris, R.F.; Schuman, G.E. Soil quality: A concept, definition and framework for evaluation. Soil Sci. Soc. Am. J. 1997, 61, 4–10. [Google Scholar] [CrossRef]
- Tucker, L.R.; Lewis, C. The reliability coefficient for maximum likelihood factor analysis. Psychometrika 1973, 38, 1–10. [Google Scholar] [CrossRef]
- Wen, Z.L.; Hou, K.T.; Marsh, H.W. Structural equation model testing: Cutoff criteria for goodness of fit indices and chi- square test. Acta Psychol. Sin. 2004, 36, 186–194. Available online: https://journal.psych.ac.cn/acps/EN/Y2004/V36/I02/186 (accessed on 26 September 2022).
- Steiger, J.H. Structure model evaluation and modification: An interval estimation approach. Multivar. Behav. Res. 1990, 25, 173–180. [Google Scholar] [CrossRef] [PubMed]
- Armenise, E.; Redmile-Gordon, M.A.; Stellacci, A.M.; Ciccarese, A.; Rubino, P. Developing a soil quality index to compare soil fitness for agricultural use under different managements in the Mediterranean environment. Soil Till. Res. 2013, 130, 91–98. [Google Scholar] [CrossRef]
- Legaz, B.V.; Souza DM, D.; Teixeira RF, M.; Antón, A.; Putman, B.; Sala, S. Soil quality, properties, and functions in life cycle assessment: An evaluation of models. J. Clean. Prod. 2017, 140, 502–515. [Google Scholar] [CrossRef]
- Wolf, E.J.; Harrington, K.M.; Clark, S.L.; Miller, M.W. Sample Size Requirements for Structural Equation Models: An Evaluation of Power, Bias, and Solution Propriety. Educ. Psychol. Meas. 2013, 76, 913–934. [Google Scholar] [CrossRef] [PubMed]
- Shahana, F.; Shaheen, B.; Azra, Y. Assessment of soil quality parameters usingmultivariate analysis in the Rawal Lake watershed. Environ. Monit. Assess. 2016, 188, 533. [Google Scholar] [CrossRef]
- Arslan, S. Assessment of groundwater and soil quality for agricultural purposes in Kopruoren basin, Kutahya, Turkey. J. Afr. Earth Sci. 2017, 131, 1–13. [Google Scholar] [CrossRef]
- Lin, Y.M.; Deng, H.J.; Du, K.; Li, J.; Li, H.; Chen, C.; Fisher, L.; Wu, C.Z.; HONG, T.; Zhang, G.S. Soil quality assessment in different climate zones of China’sWenchuan earthquake affected region. Soil Till. Res. 2017, 165, 315–324. [Google Scholar] [CrossRef]
- Ashwood, F.; Butt, K.R.; Doick, K.J.; Vanguelova, E.I. Interactive effects of composted green waste and earthworm activity on tree growth and reclaimed soil quality: A mesocosm experiment. Appl. Soil Ecol. 2017, 119, 226–233. [Google Scholar] [CrossRef]
- Veum, K.S.; Sudduth, K.A.; Kremer, R.J.; Kitchen, N.R. Sensor data fusion for soil health assessment. Geoderma 2017, 305, 53–61. [Google Scholar] [CrossRef]
- Zhou, L.L.; Shalom, A.D.D.; Wu, P.F.; He, Z.M.; Liu, C.H.; Ma, X.Q. Biomass production, nutrient cycling and distribution in age-sequence Chinese fir (Cunninghamia lanceolate) plantations in subtropical China. J. For. Res. 2016, 27, 357–368. [Google Scholar] [CrossRef]
- Wang, C.Q.; Xue, L.; Dong, Y.H.; Hou, L.Y.; Wei, Y.H.; Chen, J.Q.; Jiao, R.Z. Contrasting effects of Chinese fir plantations of different stand ages on soil enzyme activities and microbial communities. Forests 2019, 10, 11. [Google Scholar] [CrossRef]
- Wang, K.Q.; Wang, S.L.; Xu, G.B.; Fan, B. Conversion of secondary broadleaved forest into Chinese fir plantation alters litter production and potential nutrient returns. Plant. Ecol. 2010, 209, 269–278. [Google Scholar] [CrossRef]
- Diao, J.; Liu, J.; Zhu, Z.; Wei, X.; Li, M. Active forest management accelerates carbon storage in plantation forests in Lishui, southern China. For. Ecosyst. 2022, 9, 100004. [Google Scholar] [CrossRef]
- Jia, Y.Y.; He, Z.M.; Zhou, L.L.; Ma, X.Q.; Wu, P.F.; Zou, X.H.; Liu, Q.Q.; Liu, Y.H. Effects of afforestation density on growth and space utilization of young fir forests. Chin. J. Ecol. 2016, 35, 1177–1181. [Google Scholar] [CrossRef]
- Huang, Z.Q.; He, Z.M.; Wan, X.H.; Hu, Z.H.; Fan, S.H.; Yang, Y.S. Harvest residue management effects on tree growth and ecosystem carbon in a Chinese fir plantation in subtropical China. Plant Soil 2013, 364, 303–314. [Google Scholar] [CrossRef]
- Wu, Y.L.; Wang, B.; Zhao, C.; Dai, W.; Li, P. Comprehensive evaluationof soils fertility in different developing stages of Chinese Fir Plantations. J. Northwest AF Univ. 2011, 39, 69–75. [Google Scholar] [CrossRef]
- Li, H.T.; Zhang, Y.; Wei, Z.C.; Jia, D.D.; Liu, Y.H.; Liu, A.Q. Evaluation on Soil Fertility of Chinese Fir Plantations in Different Development Stages. For. Res. 2017, 30, 322–328. [Google Scholar] [CrossRef]
- Lin, K.M.; Yu, X.T.; Huang, B.L.; He, Z.Y. Dynamical characteristics of undergrowthplant diversity in Chinese fir plantations. J. Appl. Ecol. 2001, 7, 13–19. [Google Scholar] [CrossRef]
- Qi, R.M.; Li, J.; Lin, Z.A.; Li, Z.J.; Li, Y.T.; Yang, X.D.; Zhang, J.J.; Zhao, B. Temperature effects on soil organic carbon, soil labile organic carbonfractions, and soil enzyme activities under long-term fertilization regimes. Appl. Soil Ecol. 2016, 102, 36–45. [Google Scholar] [CrossRef]
- Kim, S.; Li, G.; Han, S.H.; Kim, H.J.; Kim, C.; Lee, S.T.; Son, Y. Thinning affects microbial biomass without changing enzyme activity in the soil of Pinus densiflora Sieb. et Zucc. forests after 7 years. Ann. Forest Sci. 2018, 75, 13. [Google Scholar] [CrossRef]
- Ma, J.Y.; Han, H.R.; Zhang, W.W.; Cheng, X.Q. Dynamics of nitrogen and activenitrogencomponents across seasons under varying stand densities in a Larixprincipis-rupprechtii (Pinaceae) plantation. Peerj 2018, 6, e5647. [Google Scholar] [CrossRef] [PubMed]
- Sione, S.M.J.; Wilson, M.G.; Lado, M.; González, A.P. Evaluation of soil degradation produced by rice crop systems in a Vertisol, using a soil quality index. Catena 2017, 150, 79–86. [Google Scholar] [CrossRef]
- Couic, E.; Grimaldi, M.; Alphonse, V.; Balland-Bolou-Bi, C.; Livet, A.; Giusti-Miller, S.; Sarrazin, M.; Bousserrhine, N. Mercury behaviour and C, N, and P biogeochemical cycles during ecological restoration processes of old mining sites in French Guiana. Environ. Sci. Proc. Imp. 2018, 20, 657–672. [Google Scholar] [CrossRef]
- Raiesi, F. A minimum data set and soil quality index to quantify the effect of land use conversion on soil quality and degradation in native rangelands of upland arid and semiarid regions. Ecol. Indic. 2017, 75, 307–320. [Google Scholar] [CrossRef]
- Paul, T.E. Healing qualities of creative behavior. Creat. Child Adult Q. 1978, 3, 146–158. [Google Scholar]
- Jonsson, M.; Wardle, D.A. Structural equation modelling reveals plant-community drivers of carbon storage in boreal forest ecosystems. Biol. Lett. 2010, 6, 116–119. [Google Scholar] [CrossRef]
- Bentler, P.M.; Chou, C.P. Practical issues in structural modeling. Sociol. Method. Res. 1987, 16, 78–117. [Google Scholar] [CrossRef]
- Boomsma, A. On the robustness of LISREL (maximum likelihood estimation) against small sample size and non-normality. J. Am. Stat. Assoc. 1984, 79, 480. [Google Scholar] [CrossRef]
- Muthén, B.O. Beyond SEM: General Latent Variable Modeling. Behaviormetrika 2002, 29, 81–117. [Google Scholar] [CrossRef]
- Ma, X.Q.; Heal, K.V.; Liu, A.Q.; Jarvis, P.G. Nutrient cycling and distributionin different-aged plantations of Chinese fir in southern China. For. Ecol. Manag. 2007, 243, 61–74. [Google Scholar] [CrossRef]
- Yu, Y.C.; Yang, J.Y.; Zeng, S.C.; Wu, D.M.; Jacobs, D.F.; Sloan, J.L. Soil pH, organic matter, and nutrient content change with the continuous cropping of Cunninghamia lanceolata plantations in South China. J. Soil Sediment. 2017, 17, 2230–2238. [Google Scholar] [CrossRef]
- Marzaioli, R.; Ascoli, R.D.; De Pascale, R.A.; Rutigliano, F.A. Soil quality in a Mediterranean area of Southern Italy as related to different land use types. Appl. Soil Ecol. 2009, 44, 205–212. [Google Scholar] [CrossRef]
- Chaudhari, P.R.; Ahire, D.V.; Ahire, V.D.; Chkravarty, M.; Maity, S. Soil bulk density as related to soil texture, organic matter content and available total nutrients of Coimbatore soil. Int. J. Sci. Res. Pub. 2013, 3, 1–8. [Google Scholar]
- Tracy, S.R.; Black, C.R.; Roberts, J.A.; Mooney, S.J. Soil compaction: A review of past and present techniques for investigating effects on root growth. J. Sci. Food. Agric. 2011, 91, 1528–1537. [Google Scholar] [CrossRef] [PubMed]
- Tanaka, S.; Kendawang, J.J.; Yoshida, N.; Shibata, K.; Jee, A.; Tanaka, K.; Ninomiya, I.; Sakurai, K. Effects of shifting cultivation on soilecosystems in Sarawak, Malaysia IV. Chemical properties of the soils and runoff water at Niah and Bakam experimental sites. Soil Sci. Plant. Nutr. 2005, 51, 525–533. [Google Scholar] [CrossRef]
- Rao, M.A.; Violante, A.; Gianfreda, L. Interaction of acid phosphatasewith clays, organic molecules and organo-mineral complexes: Kinetics and stability. Soil Biol. Biochem. 2000, 32, 1007–1014. [Google Scholar] [CrossRef]
- Dick, W.A.; Tabatabai, M.A. Significance and Potential Uses of Soil Enzymes; Marcel Dekker: New York, NY, USA, 1992; pp. 95–127. [Google Scholar]





| Age Group | Age | Aspect | Average Slope | Average Height | Average DBH | Average Stand Density | Average UnderGrowth |
|---|---|---|---|---|---|---|---|
| (Years) | (°) | (m) | (cm) | (Plants·ha−1) | (% Cover) | ||
| Young forest | 8 | Northeast | 24 | 7.2 | 9.1 | 3028 | 45 |
| Middle aged forest | 14 | East | 23 | 8.5 | 10.3 | 3359 | 17 |
| Near mature forest | 20 | East | 28 | 12.6 | 14.4 | 1435 | 65 |
| Mature forest | 26 | Northeast | 26 | 13.9 | 17.5 | 1219 | 78 |
| Over mature forest | 33 | East | 31 | 28.9 | 30.6 | 1013 | 92 |
| Number | Hypothetical Content |
|---|---|
| Hl | Soil physical properties have significant positive effects on forest soil quality |
| H2 | Soil chemical properties have significant positive effects on forest soil quality |
| H3 | Soil biological properties have significant positive effects on forest soil quality |
| Latent Variable | Number of Measured Indicators | Cronbach’s Alpha | Kaiser–Meyer–Olkin |
|---|---|---|---|
| Soil physical properties | 5 | 0.895 | 0.832 |
| Soil chemical properties | 6 | 0.869 | 0.812 |
| Soil biological properties | 4 | 0.794 | 0.748 |
| Target Layer | Code Level | Weighting | Indicator Layer | Weighting |
|---|---|---|---|---|
| Soil quality | SPI | 0.3316 | BD | 0.2369 |
| WHC | 0.2319 | |||
| TCP | 0.2020 | |||
| CP | 0.1920 | |||
| NCP | 0.1372 | |||
| SCI | 0.3674 | AK | 0.1150 | |
| SOM | 0.1952 | |||
| PH | 0.1931 | |||
| TN | 0.1822 | |||
| AP | 0.1692 | |||
| AN | 0.1453 | |||
| SBI | 0.3010 | ACP | 0.2857 | |
| INV | 0.2643 | |||
| CAT | 0.2071 | |||
| URE | 0.2429 |
Disclaimer/Publisher’s Note: The statements, opinions and data contained in all publications are solely those of the individual author(s) and contributor(s) and not of MDPI and/or the editor(s). MDPI and/or the editor(s) disclaim responsibility for any injury to people or property resulting from any ideas, methods, instructions or products referred to in the content. |
© 2023 by the authors. Licensee MDPI, Basel, Switzerland. This article is an open access article distributed under the terms and conditions of the Creative Commons Attribution (CC BY) license (https://creativecommons.org/licenses/by/4.0/).
Share and Cite
Cao, X.; Mo, Y.; Yan, W.; Zhang, Z.; Peng, Y. Evaluation of Soil Quality in Five Ages of Chinese Fir Plantations in Subtropical China Based on a Structural Equation Model. Forests 2023, 14, 1217. https://doi.org/10.3390/f14061217
Cao X, Mo Y, Yan W, Zhang Z, Peng Y. Evaluation of Soil Quality in Five Ages of Chinese Fir Plantations in Subtropical China Based on a Structural Equation Model. Forests. 2023; 14(6):1217. https://doi.org/10.3390/f14061217
Chicago/Turabian StyleCao, Xiaoyu, Yongjun Mo, Wende Yan, Zelian Zhang, and Yuanying Peng. 2023. "Evaluation of Soil Quality in Five Ages of Chinese Fir Plantations in Subtropical China Based on a Structural Equation Model" Forests 14, no. 6: 1217. https://doi.org/10.3390/f14061217
APA StyleCao, X., Mo, Y., Yan, W., Zhang, Z., & Peng, Y. (2023). Evaluation of Soil Quality in Five Ages of Chinese Fir Plantations in Subtropical China Based on a Structural Equation Model. Forests, 14(6), 1217. https://doi.org/10.3390/f14061217
