Leaves and Twigs Image Recognition Based on Deep Learning and Combined Classifier Algorithms
Abstract
1. Introduction
2. Materials and Methods
2.1. The Study Area
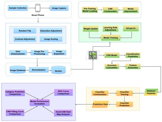
2.2. The Workflow
2.3. Image Acquisition and Processing

| ID | Species | D_Min | D_Max | Original | Train | Test |
|---|---|---|---|---|---|---|
| 1 | Acer buergerianum | 13 | 21.8 | 254 | 1015 | 255 |
| 2 | Albizia julibrissin | 15.5 | 23.4 | 218 | 870 | 220 |
| 3 | Acer palmatum f. atropurpureum | 7 | 9.6 | 242 | 965 | 245 |
| 4 | Castanopsis eyrei | 11.2 | 17 | 252 | 1005 | 255 |
| 5 | Choerospondias axillaris | 12.9 | 24.4 | 219 | 875 | 220 |
| 6 | Cinnamomum camphora | 19.5 | 24.7 | 232 | 925 | 235 |
| 7 | Elaeocarpus glabripetalus | 16.9 | 29.5 | 228 | 910 | 230 |
| 8 | Ginkgo biloba | 19.3 | 27.1 | 220 | 880 | 220 |
| 9 | Ilex chinensis | 18.6 | 23.7 | 229 | 915 | 230 |
| 10 | Ilex integra | 6.7 | 11.5 | 206 | 820 | 210 |
| 11 | Liquidambar formosana | 11.6 | 15.2 | 206 | 820 | 210 |
| 12 | Liriodendron chinense | 21.2 | 29.8 | 224 | 895 | 225 |
| 13 | Magnolia biondii | 17.5 | 24.1 | 254 | 1015 | 255 |
| 14 | Magnolia denudata | 21 | 30 | 223 | 890 | 225 |
| 15 | Michelia chapensis | 22.6 | 27.3 | 286 | 1140 | 290 |
| 16 | Sapindus mukorossi | 14.2 | 24 | 201 | 800 | 205 |
| 17 | Taxodium ascendens | 24.4 | 34.8 | 203 | 810 | 205 |
| 18 | Taxodium distichum | 31.2 | 34.9 | 220 | 880 | 220 |
| 19 | Prunus cerasifera f. atropurpurea | 7 | 9.6 | 222 | 885 | 225 |
| 20 | Koelreuteria bipinnata var. integrifoliola | 12.9 | 24.4 | 211 | 840 | 215 |
| 21 | Cerasus serrulata var. lannesiana | 18.8 | 28.5 | 234 | 935 | 235 |
| Total | 4784 | 19,090 | 4830 | |||
2.4. Optimization Algorithms in CNN
2.5. The Descriptions of Classifiers
2.6. Convolutional Neural Network
2.7. Model Framework
2.8. Accuracy Evaluation Metrics
2.9. The Heatmap for Attention Region
3. Results
3.1. The Accuracy Evaluation Based on Confusion Matrix
3.2. Accuracy Evaluation for Tree Species Using F1-Score
3.3. Convolutional Layer Output Analysis
3.4. ROC Index Evaluation
3.5. Evaluation of Different Model Metrics
3.6. F1-Score and Loss Curve
3.7. The Main Attention Regions for Different Recognition Models
4. Discussion
5. Conclusions
Author Contributions
Funding
Data Availability Statement
Conflicts of Interest
References
- Wäldchen, J.; Rzanny, M.; Seeland, M.; Mäder, P. Automated Plant Species Identification—Trends and Future Directions. PLoS Comput. Biol. 2018, 14, e1005993. [Google Scholar] [CrossRef] [PubMed]
- Barré, P.; Stöver, B.C.; Müller, K.F.; Steinhage, V. LeafNet: A Computer Vision System for Automatic Plant Species Identification. Ecol. Inform. 2017, 40, 50–56. [Google Scholar] [CrossRef]
- Carpentier, M.; Giguere, P.; Gaudreault, J. Tree Species Identification from Bark Images Using Convolutional Neural Networks. In Proceedings of the 2018 IEEE/RSJ International Conference on Intelligent Robots and Systems (IROS), Madrid, Spain, 1–5 October 2018; IEEE: New York, NY, USA, 2018; pp. 1075–1081. [Google Scholar]
- Gogul, I.; Kumar, V.S. Flower Species Recognition System Using Convolution Neural Networks and Transfer Learning. In Proceedings of the 2017 Fourth International Conference on Signal Processing, Communication and Networking (ICSCN), Chennai, India, 16–18 March 2017; IEEE: New York, NY, USA, 2017; pp. 1–6. [Google Scholar]
- Zhao, Z.-Q.; Ma, L.-H.; Cheung, Y.; Wu, X.; Tang, Y.; Chen, C.L.P. ApLeaf: An Efficient Android-Based Plant Leaf Identification System. Neurocomputing 2015, 151, 1112–1119. [Google Scholar] [CrossRef]
- Somers, B.; Asner, G.P. Tree Species Mapping in Tropical Forests Using Multi-Temporal Imaging Spectroscopy: Wavelength Adaptive Spectral Mixture Analysis. Int. J. Appl. Earth Obs. Geoinf. 2014, 31, 57–66. [Google Scholar] [CrossRef]
- Lee, J.; Cai, X.; Lellmann, J.; Dalponte, M.; Malhi, Y.; Butt, N.; Morecroft, M.; Schönlieb, C.-B.; Coomes, D.A. Individual Tree Species Classification from Airborne Multisensor Imagery Using Robust PCA. IEEE J. Sel. Top. Appl. Earth Obs. Remote Sens. 2016, 9, 2554–2567. [Google Scholar] [CrossRef]
- Fassnacht, F.E.; Latifi, H.; Stereńczak, K.; Modzelewska, A.; Lefsky, M.; Waser, L.T.; Straub, C.; Ghosh, A. Review of Studies on Tree Species Classification from Remotely Sensed Data. Remote Sens. Environ. 2016, 186, 64–87. [Google Scholar] [CrossRef]
- Wäldchen, J.; Mäder, P. Plant Species Identification Using Computer Vision Techniques: A Systematic Literature Review. Arch. Comput. Methods Eng. 2018, 25, 507–543. [Google Scholar] [CrossRef]
- Sugiarto, B.; Prakasa, E.; Wardoyo, R.; Damayanti, R.; Dewi, L.M.; Pardede, H.F.; Rianto, Y. Wood Identification Based on Histogram of Oriented Gradient (HOG) Feature and Support Vector Machine (SVM) Classifier. In Proceedings of the 2017 2nd International conferences on Information Technology, Information Systems and Electrical Engineering (ICITISEE), Yogyakarta, Indonesia, 1–3 November 2017; IEEE: New York, NY, USA, 2017; pp. 337–341. [Google Scholar]
- Iwata, T.; Saitoh, T. Tree Recognition Based on Leaf Images. In Proceedings of the The SICE Annual Conference 2013, Nagoya, Japan, 14–17 September 2013; IEEE: New York, NY, USA, 2013; pp. 2489–2494. [Google Scholar]
- Lim, K.; Treitz, P.; Wulder, M.; St-Onge, B.; Flood, M. LiDAR Remote Sensing of Forest Structure. Prog. Phys. Geogr. 2003, 27, 88–106. [Google Scholar] [CrossRef]
- Alzubaidi, L.; Zhang, J.; Humaidi, A.J.; Al-Dujaili, A.; Duan, Y.; Al-Shamma, O.; Santamaría, J.; Fadhel, M.A.; Al-Amidie, M.; Farhan, L. Review of Deep Learning: Concepts, CNN Architectures, Challenges, Applications, Future Directions. J. Big Data 2021, 8, 1–74. [Google Scholar] [CrossRef]
- Young, T.; Hazarika, D.; Poria, S.; Cambria, E. Recent Trends in Deep Learning Based Natural Language Processing. IEEE Comput. Intell. Mag. 2018, 13, 55–75. [Google Scholar] [CrossRef]
- Kattenborn, T.; Leitloff, J.; Schiefer, F.; Hinz, S. Review on Convolutional Neural Networks (CNN) in Vegetation Remote Sensing. ISPRS J. Photogramm. Remote Sens. 2021, 173, 24–49. [Google Scholar] [CrossRef]
- Albawi, S.; Mohammed, T.A.; Al-Zawi, S. Understanding of a Convolutional Neural Network. In Proceedings of the 2017 International Conference on Engineering and Technology (ICET), Antalya, Turkey, 21–23 August 2017; IEEE: New York, NY, USA, 2017; pp. 1–6. [Google Scholar]
- Tan, M.; Le, Q. Efficientnet: Rethinking Model Scaling for Convolutional Neural Networks. In Proceedings of the International Conference on Machine Learning, PMLR, Long Beach, CA, USA, 9–15 June 2019; pp. 6105–6114. [Google Scholar]
- Homan, D.; du Preez, J.A. Automated Feature-Specific Tree Species Identification from Natural Images Using Deep Semi-Supervised Learning. Ecol. Inform. 2021, 66, 101475. [Google Scholar] [CrossRef]
- Kim, T.K.; Hong, J.; Ryu, D.; Kim, S.; Byeon, S.Y.; Huh, W.; Kim, K.; Baek, G.H.; Kim, H.S. Identifying and Extracting Bark Key Features of 42 Tree Species Using Convolutional Neural Networks and Class Activation Mapping. Sci. Rep. 2022, 12, 1–13. [Google Scholar] [CrossRef] [PubMed]
- Zhu, M.; Wang, J.; Wang, A.; Ren, H.; Emam, M. Multi-Fusion Approach for Wood Microscopic Images Identification Based on Deep Transfer Learning. Appl. Sci. 2021, 11, 7639. [Google Scholar] [CrossRef]
- Yan, S.; Jing, L.; Wang, H. A New Individual Tree Species Recognition Method Based on a Convolutional Neural Network and High-Spatial Resolution Remote Sensing Imagery. Remote Sens. 2021, 13, 479. [Google Scholar] [CrossRef]
- Jang, E.; Gu, S.; Poole, B. Categorical Reparameterization with Gumbel-Softmax. arXiv 2016, arXiv:1611.01144. [Google Scholar]
- Martinez, M.; Stiefelhagen, R. Taming the Cross Entropy Loss. In Proceedings of the German Conference on Pattern Recognition, Stuttgart, Germany, 10–12 October 2018; Springer: Berlin/Heidelberg, Germany, 2018; pp. 628–637. [Google Scholar]
- Wang, Y.; Yan, J.; Yang, Z.; Zhao, Y.; Liu, T. Optimizing GIS Partial Discharge Pattern Recognition in the Ubiquitous Power Internet of Things Context: A MixNet Deep Learning Model. Int. J. Electr. Power Energy Syst. 2021, 125, 106484. [Google Scholar] [CrossRef]
- Agarap, A.F. Deep Learning Using Rectified Linear Units (Relu). arXiv 2018, arXiv:1803.08375. [Google Scholar]
- Ramachandran, P.; Zoph, B.; Le, Q. V Searching for Activation Functions. arXiv 2017, arXiv:1710.05941. [Google Scholar]
- Chandra, P.; Singh, Y. An Activation Function Adapting Training Algorithm for Sigmoidal Feedforward Networks. Neurocomputing 2004, 61, 429–437. [Google Scholar] [CrossRef]
- Refaeilzadeh, P.; Tang, L.; Liu, H. Cross-Validation. Encycl. Database Syst. 2009, 5, 532–538. [Google Scholar]
- Jung, Y. Multiple Predicting K-Fold Cross-Validation for Model Selection. J. Nonparametr. Stat. 2018, 30, 197–215. [Google Scholar] [CrossRef]
- Abdullah, D.M.; Abdulazeez, A.M. Machine Learning Applications Based on SVM Classification A Review. Qubahan Acad. J. 2021, 1, 81–90. [Google Scholar] [CrossRef]
- Chauhan, V.K.; Dahiya, K.; Sharma, A. Problem Formulations and Solvers in Linear SVM: A Review. Artif. Intell. Rev. 2019, 52, 803–855. [Google Scholar] [CrossRef]
- Peterson, L.E. K-Nearest Neighbor. Scholarpedia 2009, 4, 1883. [Google Scholar] [CrossRef]
- Parvin, H.; Alizadeh, H.; Minaei-Bidgoli, B. Validation Based Modified K-Nearest Neighbor. In Proceedings of the AIP Conference Proceedings, San Francisco, CA, USA, 22–24 October 2008; American Institute of Physics: Melville, NY, USA, 2009; Volume 1127, pp. 153–161. [Google Scholar]
- Guo, G.; Wang, H.; Bell, D.; Bi, Y.; Greer, K. KNN Model-Based Approach in Classification. In Proceedings of the OTM Confederated International Conferences “On the Move to Meaningful Internet Systems”, Sicily, Italy, 3–7 November 2003; Springer: Berlin/Heidelberg, Germany, 2003; pp. 986–996. [Google Scholar]
- Speiser, J.L.; Miller, M.E.; Tooze, J.; Ip, E. A Comparison of Random Forest Variable Selection Methods for Classification Prediction Modeling. Expert Syst. Appl. 2019, 134, 93–101. [Google Scholar] [CrossRef]
- Pal, M. Random Forest Classifier for Remote Sensing Classification. Int. J. Remote Sens. 2005, 26, 217–222. [Google Scholar] [CrossRef]
- Zhuang, F.; Qi, Z.; Duan, K.; Xi, D.; Zhu, Y.; Zhu, H.; Xiong, H.; He, Q. A Comprehensive Survey on Transfer Learning. Proc. IEEE 2020, 109, 43–76. [Google Scholar] [CrossRef]
- Weiss, K.; Khoshgoftaar, T.M.; Wang, D. A Survey of Transfer Learning. J. Big Data 2016, 3, 1–40. [Google Scholar] [CrossRef]
- Feng, H.; Hu, M.; Yang, Y.; Xia, K. Tree Species Recognition Based on Overall Tree Image and Ensemble of Transfer Learning. Trans. Chin. Soc. Agric. Mach. 2019, 8, 235–279. [Google Scholar]
- Lima, E.; Sun, X.; Dong, J.; Wang, H.; Yang, Y.; Liu, L. Learning and Transferring Convolutional Neural Network Knowledge to Ocean Front Recognition. IEEE Geosci. Remote Sens. Lett. 2017, 14, 354–358. [Google Scholar] [CrossRef]
- Hu, J.; Shen, L.; Sun, G. Squeeze-and-Excitation Networks. In Proceedings of the IEEE Conference on Computer Vision and Pattern Recognition, Salt Lake City, UT, USA, 18–23 June 2018; pp. 7132–7141. [Google Scholar]
- He, F.; Liu, T.; Tao, D. Why Resnet Works? Residuals Generalize. IEEE Trans. Neural Netw. Learn. Syst. 2020, 31, 5349–5362. [Google Scholar] [CrossRef] [PubMed]
- Chen, Z.; Xie, Z.; Zhang, W.; Xu, X. ResNet and Model Fusion for Automatic Spoofing Detection. In Proceedings of the Interspeech, Stockholm, Sweden, 20–24 August 2017; pp. 102–106. [Google Scholar]
- Tan, M.; Le, Q. V Mixconv: Mixed Depthwise Convolutional Kernels. arXiv 2019, arXiv:1907.09595. [Google Scholar]
- Oshiro, T.M.; Perez, P.S.; Baranauskas, J.A. How Many Trees in a Random Forest? In Proceedings of the International Workshop on Machine Learning and Data Mining in Pattern Recognition, Berlin, Germany, 13–20 July 2012; Springer: Berlin/Heidelberg, Germany, 2012; pp. 154–168. [Google Scholar]
- Song, Y.; Zheng, S.; Li, L.; Zhang, X.; Zhang, X.; Huang, Z.; Chen, J.; Wang, R.; Zhao, H.; Chong, Y. Deep Learning Enables Accurate Diagnosis of Novel Coronavirus (COVID-19) with CT Images. IEEE/ACM Trans. Comput. Biol. Bioinform. 2021, 18, 2775–2780. [Google Scholar] [CrossRef] [PubMed]
- Glas, A.S.; Lijmer, J.G.; Prins, M.H.; Bonsel, G.J.; Bossuyt, P.M.M. The Diagnostic Odds Ratio: A Single Indicator of Test Performance. J. Clin. Epidemiol. 2003, 56, 1129–1135. [Google Scholar] [CrossRef]
- Davis, J.; Goadrich, M. The Relationship between Precision-Recall and ROC Curves. In Proceedings of the 23rd International Conference on Machine Learning, Pittsburgh, PA, USA, 25 June 2006; pp. 233–240. [Google Scholar]
- Fawcett, T. An Introduction to ROC Analysis. Pattern Recognit. Lett. 2006, 27, 861–874. [Google Scholar] [CrossRef]
- Selvaraju, R.R.; Cogswell, M.; Das, A.; Vedantam, R.; Parikh, D.; Batra, D. Grad-Cam: Visual Explanations from Deep Networks via Gradient-Based Localization. In Proceedings of the IEEE International Conference on Computer Vision, Venice, Italy, 22–29 October 2017; pp. 618–626. [Google Scholar]
- Selvaraju, R.R.; Das, A.; Vedantam, R.; Cogswell, M.; Parikh, D.; Batra, D. Grad-CAM: Why Did You Say That? arXiv 2016, arXiv:1611.07450. [Google Scholar]
- He, J.; Sun, Y.; Yu, C.; Cao, Y.; Zhao, Y.; Du, G. An Improved Wood Recognition Method Based on the One-Class Algorithm. Forests 2022, 13, 1350. [Google Scholar] [CrossRef]
- de Geus, A.R.; Backes, A.R.; Gontijo, A.B.; Albuquerque, G.H.Q.; Souza, J.R. Amazon Wood Species Classification: A Comparison between Deep Learning and Pre-Designed Features. Wood Sci. Technol. 2021, 55, 857–872. [Google Scholar] [CrossRef]
- Yahiaoui, I.; Mzoughi, O.; Boujemaa, N. Leaf Shape Descriptor for Tree Species Identification. In Proceedings of the 2012 IEEE International Conference on Multimedia and Expo, Melbourne, Australia, 9–13 July 2012; IEEE: New York, NY, USA, 2012; pp. 254–259. [Google Scholar]
- Di Ruberto, C.; Putzu, L. A Fast Leaf Recognition Algorithm Based on SVM Classifier and High Dimensional Feature Vector. In Proceedings of the 2014 International Conference on Computer Vision Theory and Applications (VISAPP), Lisbon, Portugal, 5–8 January 2014; IEEE: New York, NY, USA, 2014; Volume 1, pp. 601–609. [Google Scholar]
- Huang, H.; Li, F.; Fan, P.; Chen, M.; Yang, X.; Lu, M.; Sheng, X.; Pu, H.; Zhu, P. AMDNet: A Modern UAV RGB Remote-Sensing Tree Species Image Segmentation Model Based on Dual-Attention Residual and Structure Re-Parameterization. Forests 2023, 14, 549. [Google Scholar] [CrossRef]
- Guo, Q.; Zhang, J.; Guo, S.; Ye, Z.; Deng, H.; Hou, X.; Zhang, H. Urban Tree Classification Based on Object-Oriented Approach and Random Forest Algorithm Using Unmanned Aerial Vehicle (Uav) Multispectral Imagery. Remote Sens. 2022, 14, 3885. [Google Scholar] [CrossRef]
- Van Horn, G.; Mac Aodha, O.; Song, Y.; Cui, Y.; Sun, C.; Shepard, A.; Adam, H.; Perona, P.; Belongie, S. The Inaturalist Species Classification and Detection Dataset. In Proceedings of the IEEE Conference on Computer Vision and Pattern Recognition, Salt Lake City, UT, USA, 18–23 June 2018; pp. 8769–8778. [Google Scholar]












| Soft Hardware | Configuration |
|---|---|
| Programming Environment | Python3.7.2 + Pytorch1.11.0 + Cuda11.6 |
| RAM | 16G DDR5 |
| System | Windows 11 64bit |
| CPU | AMD Ryzen 7 6800H 3.20 GHz |
| GPU | NVIDIA GeForce RTX 3060 6G |
| Hyperparameter | Value |
|---|---|
| optimizer | AdamW |
| batch size | 16 |
| Initial lr | 1 × 10−3 |
| weight decay | 1 × 10−5 |
| K number | 5 |
| epoch number | 20 |
| Model | Accuracy | Precision | Recall | F1 | AUC |
|---|---|---|---|---|---|
| VGG16 | 90.29% | 91.34% | 90.20% | 90.12% | 0.949 |
| ResNet18 | 92.26% | 92.97% | 92.39% | 92.45% | 0.960 |
| DenseNet121 | 95.76% | 96.12% | 95.77% | 95.83% | 0.978 |
| MixNet XL | 97.23% | 97.30% | 97.31% | 97.24% | 0.986 |
| SE-ResNet 50 | 98.10% | 98.20% | 98.12% | 98.11% | 0.990 |
| EfficientNet B2 | 97.60% | 97.69% | 97.70% | 97.64% | 0.988 |
| MixNet XL_KNN | 99.86% | 99.85% | 99.84% | 99.85% | 0.999 |
| SE-ResNet_SVM | 99.65% | 99.63% | 99.63% | 99.63% | 0.998 |
| EfficientNet B2_RF | 99.81% | 99.81% | 99.80% | 99.80% | 0.999 |
Disclaimer/Publisher’s Note: The statements, opinions and data contained in all publications are solely those of the individual author(s) and contributor(s) and not of MDPI and/or the editor(s). MDPI and/or the editor(s) disclaim responsibility for any injury to people or property resulting from any ideas, methods, instructions or products referred to in the content. |
© 2023 by the authors. Licensee MDPI, Basel, Switzerland. This article is an open access article distributed under the terms and conditions of the Creative Commons Attribution (CC BY) license (https://creativecommons.org/licenses/by/4.0/).
Share and Cite
Sun, X.; Xu, L.; Zhou, Y.; Shi, Y. Leaves and Twigs Image Recognition Based on Deep Learning and Combined Classifier Algorithms. Forests 2023, 14, 1083. https://doi.org/10.3390/f14061083
Sun X, Xu L, Zhou Y, Shi Y. Leaves and Twigs Image Recognition Based on Deep Learning and Combined Classifier Algorithms. Forests. 2023; 14(6):1083. https://doi.org/10.3390/f14061083
Chicago/Turabian StyleSun, Xiaobo, Lin Xu, Yufeng Zhou, and Yongjun Shi. 2023. "Leaves and Twigs Image Recognition Based on Deep Learning and Combined Classifier Algorithms" Forests 14, no. 6: 1083. https://doi.org/10.3390/f14061083
APA StyleSun, X., Xu, L., Zhou, Y., & Shi, Y. (2023). Leaves and Twigs Image Recognition Based on Deep Learning and Combined Classifier Algorithms. Forests, 14(6), 1083. https://doi.org/10.3390/f14061083
