Abstract
While the progress made in vitro culture of Chinese fir has produced satisfactory results, further improvements are warranted. To understand the mechanism of somatic embryogenesis (SE) in Chinese fir, we conducted phenotypic observations, physiological and biochemical measurements, and transcriptome analysis of embryonic (EC) and non-embryogenic callus (NEC) to provide a scientific basis for SE in this species. We found that EC and NEC showed significant morphological and physiological-biochemical indicators differences. Compared with NEC, EC had higher levels of soluble protein and proline and lower levels of malondialdehyde (MDA), peroxidase (POD), superoxide dismutase (SOD), and catalase (CAT). Callus transcriptome sequencing assembled 152,229 unigenes, and 438 differentially expressed genes (DEGs) were screened, including transcription factor-related (TFs), DNA methylation-related, cell wall component protein, signal transduction-related, and stress response-related. GO and KEGG enrichment analyses of DEGs identified starch and sucrose, glutathione, and cysteine and methionine metabolism as the most representative pathways significantly enriched in EC and NEC genes and were associated with cell proliferation and embryogenesis. For the first time, the specific patterns of gene expression in Chinese fir callus were found through transcriptome comparison between callus, 16-year-old Chinese fir cambium, and drought-stressed tissue culture seedlings. In Chinese fir callus, 75.1% of genes were co-expressed in 16-year-old Chinese fir cambium and drought-stressed tissue culture seedlings, and 24.9% were only specifically expressed in callus. DEGs from EC and NEC indicated that 68.2 and 31.8% were co-expressed and specifically expressed, respectively. These results provided a basis for Chinese fir rapid propagation, which is expected to have theoretical and practical significance.
1. Introduction
Chinese fir (C. lanceolata) is an endemic species with high economic and ecological values in southern China []. At present, the species planted area is about 9 million hectares, representing 30% of China’s national afforestation area. Since the 1960s, Chinese fir genetic improvement activities have followed the traditional recurrent selection approach with breeding and testing and the establishment of genetically improved plantations []. This concerted effort resulted in the identification of elite germplasm, which became the focus of mass propagation through SE.
The development of an efficient in vitro regeneration system such as SE for Chinese fir is not only useful for elite germplasm mass propagation but also represents an essential enabling technology for future genetic transformation efforts. SE is considered to be one of the most promising strategies for bulking up elite conifers’ verities (e.g., Picea pungens, Larix principis-rupprechtii, and Pinus koraiensis [,,]. SE is a complex process of embryo development. First, somatic cells under suitable in vitro conditions generate embryogenic tissue. Some of these embryonic cells can further develop into EC or NEC cells on a subculture medium or undergo a series of physiological-biochemical changes to form SE through redifferentiation on a mature medium or eventually to form a whole plant. However, with the long-term proliferation of EC, some EC gradually turns into NEC, thus gradually decreasing and eventually completely losing its propagation potential []. In coastal pine and larch, EC lose their SE capacity after six months of proliferation on tissue culture medium [,]. However, in Eucalyptus and hybrid larch (Larix eurolepis and Larix marschlinsii), EC maintained their somatic embryo production potential for periods reaching beyond three and nine years of proliferation, respectively [,]. It was found in Chinese fir’s SE cultures that EC would partially lose their embryogenic potential and turn into NEC after two years of proliferation and culture []. Similar to most conifers, the phenotypic and physiological-biochemical characteristics of EC and NEC of Chinese fir differed. In Chinese fir, EC cells are in an active state of proliferation and differentiation, leading to somatic embryo formation and eventually complete plant development, whereas NEC are disorganized, de-differentiated, and continuously divide in cell masses without embryogenic capacity []. Therefore, studies on the molecular mechanisms of EC and NEC formation and their different embryogenic potential are essential to improving the rate of SE initiation.
Recently, transcriptome studies have been used to provide insights into the underlying mechanisms of plant growth and development as well as gene expression profiles []. Several conifer species investigations have compared EC and NEC in terms of gene expression, DNA methylation, cytological or biochemical characteristics, miRNA and its target gene prediction (e.g., Larix kaempferi, Picea balfouriana, Pseudotsuga menziesii, Picea abies, and Pinus pinaster [,,,,]. Although these studies have successfully identified some marker genes associated with SE, these markers remain to be confirmed.
Here, phenotypic observations, physiological-biochemical indicators, and transcriptomics were carried out on EC and NEC produced in the transdifferentiation process. Additionally, specific expression patterns of EC and NEC differentially expressed genes (DEGs) were analyzed, genes associated with SE development were screened, and functional resolution and co-expression network analysis of these genes were performed. The aim of this study was to explore the differences between EC and NEC of Chinese fir and to further reveal the molecular mechanisms related to embryogenesis. These results provide a scientific basis for improving the proliferation capacity of EC and improving efficient plant regeneration systems of Chinese fir.
2. Materials and Methods
2.1. Plant Material and Physiological-Biochemical Measurements
EC of Chinese fir was induced from immature zygotic embryos following Hu et al. []. Two types of callus tissues were used (EC and NEC) after 2 years of subculture with observation and photographic recording with stereo microscopes (Leica M250A). After collecting both callus types into sterile centrifuge tubes, they were immediately frozen with liquid nitrogen and stored at −80 °C for physiological-biochemical indicators measurements and RNA extraction, with at least three biological replicates of each sample.
Soluble protein, peroxidase (POD), superoxide dismutase (SOD), catalase (CAT), malondialdehyde (MDA), and proline (PRO) contents in both EC and NEC callus were measured using the detection kit (http://www.njjcbio.com/ accessed on 28 March 2016, Jiancheng Institute of Bioengineering, Nanjing) according to the manufacturer’s instructions, and tested for differences.
2.2. RNA Sequencing and Functional Annotation
Total RNA was extracted from different callus samples using the magnetic bead enrichment method, and the libraries were sequenced using a HiSeq 2500 (Illumina) sequencer after passing quality control with a NanoDrop ND-2000 spectrophotometer and an Agilent Bioanalyzer 2100 (Agilent Technologies, Santa Clara, CA, USA). Post-sequencing filtering of the generated raw reads for clean reads was conducted. The final unigene sequence was obtained by splicing the sequencing data of six samples and further compared with UniProt by Blastx, with an e-value threshold of 1e−5 due to the lack of Chinese fir reference genome, including Gene Ontology (GO), Kyoto Encyclopedia of Genes and Genomes (KEGG), Clusters of Orthologous Groups (COG). Fisher test difference test by applying fragments per kilobase of transcript per million mapped reads (FPKM) of each sample with the total expression of each sample as the internal standard, which FDR and the expression difference multiple fold change method was used for differentially expressed genes (DEGs) selection, and the screening conditions were as follows: FDR ≤ 0.01 and |log2| ≥ 2. The GO and KEGG pathway enrichment analysis of DEGs was screened by a hypergeometric test.
2.3. Analysis of Gene-Specific Expression in Chinese Fir Callus
To determine the specific expression pattern of genes in the callus, it was further analyzed how many of the genes expressed in the callus tissue are involved in drought stress and activation of cell growth in the forming layer and which genes differentially expressed in EC, and NEC are expressed only in the callus tissue. We used the callus tissue (EC and NEC) transcriptome as the reference, gene expression profile of 16-year-old Chinese fir cambium [downloaded from the NCBI Sequence Read Archive (http://www.ncbi.nlm.nih.gov/Traces/sra, accessed on 1 July 2016) (SRA053525)], including dormant, reactivating, and active cambium [], the transcriptome of drought-stressed tissue culture seedlings including, 1-year-old normal growing tissue culture seedlings, 5, 10, and 15-day drought stress and rewatering [], and EC and NEC callus transcriptome. A clean read of 14 samples was mapped against the reference transcriptome, and RPKM values were calculated for each unigene in each sample.
In order to obtain additional DEGs to comprehensively reflect the specific expression pattern of the callus tissue, the screening conditions for EC and NEC differential genes were adjusted to FDR < 0.05, |log2| ≥ 2, and the screened genes were analyzed for GO enrichment.
2.4. Co-Expression Gene Network Construction
The co-expression relationship between the genes was determined by the similarity distance of the expression of unigene in the samples (RPKM), and the Pearson correlation coefficient (Pcc) matrix between genes was calculated using R software, and the co-expression network graph of gene correlations was constructed by R package igraph [].
3. Results
3.1. Morphological and Physiological-Biochemical Responses in Different Callus Tissues
We sub-cultured Chinese fir EC several times on a subculture medium to produce the two different calluses, namely, EC (Figure 1a) and NEC (Figure 1b). The EC tissue was bright, transparent, and sticky, with a white filamentous structure on the surface, whereas the NEC was yellowish, translucent, and a soft structure. There were significant differences in soluble protein, proline, MDA, POD, SOD, and CAT (Figure 1c–h) among Chinese fir EC, NEC (p < 0.05). Compared with NEC, EC had higher soluble protein and proline contents and lower MDA, POD, SOD, and POD activities.

Figure 1.
Morphological and physiological-biochemical responses of EC and NEC in Chinese fir. (a) EC, (b) NEC, (c) soluble protein content, (d) proline content, (e) MDA content, (f) POD content, (g) SOD content, (h) CAT content. ** p < 0.01, **** p < 0.0001.
3.2. Transcriptome Sequencing and Functional Annotation
Six cDNA libraries from the EC and NEC were constructed and sequenced. A total of 396,790,744 raw reads and 380,552,694 clean reads were obtained. The average Q20 values were 97.00% (Table S1). Due to the lack of a Chinese fir reference genome, a total of 152,229 final unigene sequences were obtained, and 39,051 were successfully annotated, with an annotation ratio of 25.62%. Among the 39,051 unigene, 15,046 had COG functional classification (Figure S1). Moreover, the correlation between samples showed high repeatability among the three replicates within groups, as well as significant differences between different types of callus (EC and NEC) (Figure S2).
3.3. DEGs Identification and Enrichment Analysis
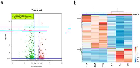
A total of 438 significant DEGs were identified between EC and NEC by screening the DEGs with the criteria of FDR ≤ 0.01 and |log2| ≥ 1. Among them, 303 were downregulated, while 135 were upregulated in NEC compared to EC (Figure 2a). The expression of all DEGs was compared in each replicate of EC and NEC, and it was found that the callus tissues of the same type were similar (Figure 2b).

Figure 2.
Analysis of differentially expressed genes (DEGs) between EC and NEC. (a) Volcano plot of DEGs between EC and NEC, green and red dots represent significantly downregulated and upregulated genes, respectively. (b) Heatmap of DEGs between EC and NEC.
To evaluate the biological functions of DEGs, we used GO and KEGG enrichment analysis to classify their functions. For GO, a total of 219 out of 438 DEGs were enriched for 162 GO terms; the subcategory with the highest enrichment degree was “nucleic acid binding”, followed by “RNA-directed DNA polymerase activity” and “DNA integration”. The number of significantly enriched GO terms obtained in the graphs of the biological process, cellular component, and molecular function category were 5, 8, and 6, respectively. The number of significantly enriched GO terms obtained were 76, 15, and 71 in the graphs of the biological process, cellular component, and molecular function categories, respectively (Figure S3).
According to the KEGG, a total of 107 DEGs were assigned to 140 KEGG pathways, in which the most DEGs were involved in “metabolic pathways” (45 genes), followed by “Biosynthesis of secondary metabolites” (24 genes) and “Biosynthesis of secondary metabolites” (11 genes). The top 28 enriched KEGG pathways (p < 0.05) showed that the most highly enriched KEGG pathway was “DNA replication” (8 genes), “p53 signaling pathway” (6 genes), “Meiosis—yeast” (8 genes) (Figure S4). Additionally, “starch and sucrose metabolism”, “Glutathione metabolism”, and “Cysteine and methionine metabolism” pathways were also represented in our results, and 11, 6, and 5 DEGs were enriched, respectively (Figures S5–S7).
3.4. Key Differentially Expressed Genes in EC and NEC
Transcriptome sequencing of Chinese fir’s EC and NEC revealed significant differences in the expression levels of some SE-related genes (Figure 3, Table S2). These include genes encoding transcription factors (TFs) such as FUS3, TEIL, AP2, BBM, WOX and genes encoding DNA methylation such as chromomethylase, domains rearranged methyltransferase, methionine synthase, and methionine synthase; genes encoding cell wall components such as lipid transport superfamily protein, beta-galactosidase, germin-like protein; and genes encoding signal transduction-related genes such as Leucine-rich repeat receptor-like protein kinase family protein, somatic embryogenesis receptor-like kinase; and genes encoding defense/stress response-related genes such as late embryogenesis abundant protein, peroxidase superfamily protein.

Figure 3.
Heatmap of 30 DEGs from Chinese fir EC and NEC. The bar represents the expression level of each gene in EC and NEC and acclimation as indicated by blue/white/red rectangles. Low to high expression is indicated by a change in color from blue to white to red.
3.5. Gene Expression Pattern in Callus Tissue
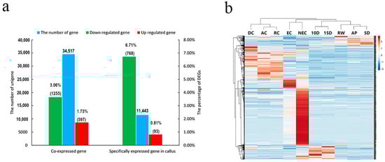
Genes (RPKM < 1) with significantly low abundance expression in all callus samples and some data that were highly sensitive to machine error were excluded. A total of 45,960 unigene were obtained (Figure 4a). Among them, 34,517 were expressed in the 16-year-old Chinese fir cambium and the drought-stressed tissue culture seedlings. These unigenes were defined as callus tissues’ co-expressed genes, accounting for 75.1% of all expressed genes. Additional 11,443 unigenes were only expressed in callus, and they were defined as callus, specifically expression genes, accounting for 24.9% of all expressed genes.

Figure 4.
Gene expression pattern in callus. (a) callus co-expressed and specifically expression genes, (b) Heat map of expression abundance of EC and NEC differentially expressed genes (DEGs) in 10 samples of Chinese fir (DC: dormant cambium; AC: active cambium; RC: reactivating cambium; EC: embryonic callus; NEC: non-embryogenic callus; 5D: 5d drought stress; 10D: 10d drought stress; 15D: 15d drought stress; RW: rewatering; AP: annual plantlet).
A total of 2711 EC and NEC significantly DEGs were selected with FDR < 0.05 and |log2| ≥ 2 screening conditions, among which 1852 were co-expressed, including 597 up- and 1255 downregulated genes, and 861 specifically expressed genes, including 93 up and 768 downregulated genes. The expression patterns of significant DEGs in EC and NEC were analyzed in the 16-year-old Chinese fir cambium, and the drought-stressed tissue culture seedlings (Figure 4b), and genes that are highly expressed in EC and NEC and low expressed in other samples may be important genes involved in determining the EC and NEC nature of the callus.
3.6. GO Enrichment Analysis of Differentially Co-Expressed and Specifically Expressed Genes in Callus
GO enrichment analysis of 1850 differentially co-expressed genes in callus revealed that 1150 were significantly enriched (FDR ≤ 0.05) to 120 GO terms (Figure S8). The number of significantly enriched GO terms obtained in the graphs of the biological process, cellular component, and molecular function category were 44, 21, and 55, respectively. The three most significant GO terms enriched to biological processes were responses to stimulus, stress, and defense; the three most significant GO terms enriched to cellular components were membrane, plasma membrane, and cell part; the three most significant GO terms enriched to molecular functions were catalytic activity, transferase, activity, and oxidoreductase activity.
GO enrichment analysis of 861 differentially specifically expressed genes in callus revealed that 486 genes were significantly enriched (FDR ≤ 0.05) to 73 GO terms (Figure S9). The number of significantly enriched GO terms obtained in the graphs of the biological process, cellular component, and molecular function category were 40, 6, and 27, respectively. The three most significant GO terms of differential specifically expressed genes enriched to cellular components and molecular functions were similar to those of differential co-expression genes. However, the three most significant GO terms enriched to biological processes were more different in the order of post-embryonic development, defense response, and macromolecule modification.
3.7. Functional Elucidation and Co-Expression Network of Embryonic Development-Related Genes
GO enrichment analysis of differentially specifically expressed genes in callus revealed that the most significantly enriched term in the biological process was post-embryonic development, which contained 31 genes whose functions were involved in histone acetylation, ubiquitin, polar auxin transport, kinases, and signal transduction, transcription factors, ribosome (Table S3). The co-expression network of 31 genes showed strong co-expression relationships among several genes (Figure 5), including 17 (green background) and 13 (red background) that were closely co-expressed and clustered together at the upper and lower ends of the network, forming two sub-networks. The two subnetworks are connected by two pathways, one for G26, which controls histone acetylation, and the other for G27 and G31, which regulate gene transcriptional expression. The interconnected networks suggest that all these genes are likely to be involved in Chinese fir embryogenesis.

Figure 5.
Co-expression network of 31 differentially specifically expressed in callus associated with embryo development. The absolute value of Pcc is greater than 0.75.
4. Discussion
Herein, we found that during the long-term subculture of EC of Chinese fir, some EC lost their embryogenic capacity and transformed into NEC, which could not be further matured and developed into somatic embryos. Enhanced DNA methylation during prolonged culture of somatic embryos, resulting in changes in the expression of developmentally relevant genes, may contribute to the loss of regenerative capacity []. To gain insight into the causes of SE loss, we compared the physiological differences between EC and NEC tissues, and it became apparent that EC has higher levels of soluble protein and proline. Protein is the product of gene expression and plays an important role in conifers’ SE development, while proline can improve SE adaptation to and protection against stress, an observation similar to previous findings on white pine and sugarcane [,]. On the other hand, NEC has high levels of MDA, POD, SOD, and CAT, so it is speculated that the observed high levels of phenolic substances and polyphenol oxidase may be the cause for the SE ability loss. In Pinus koraiensis, it was also found that the phenolic substances in NEC were significantly higher than those in EC, results consistent with our findings [].
We conducted a transcriptomic analysis of two types of Chinese fir callus tissues (EC and NEC) and obtained 380,552,694 clean reads. In the EC vs. NEC comparison, 438 DEGs were identified and assigned to 162 GO terms and 140 KEGG pathways, with the most representative pathways being the starch and sucrose metabolic pathway, glutathione metabolic pathway, and cysteine and methionine metabolic pathway. During SE, sugars play an important role both as energy substances for embryonic cell differentiation and as osmoregulators in somatic embryo development and maturation. Furthermore, starch, as a polysaccharide, is inseparable from the realization of SE potential []. Previous studies have reported that a higher accumulation of starch in cucumber EC may be a necessary prerequisite for further embryonic cell division []. In a study of Picea balfouriana and P. mongolica, it was also found that starch and sucrose metabolism are important pathways affecting SE ability [,]. In Pinus koraiensis, it has been shown that the production and quality of SE are regulated by glutathione metabolism, and exogenous glutathione was also found to promote SE by increasing intracellular SOD activity, reducing cell death, and promoting intracellular ROS metabolism [].
Transcription factors (TFs) play an important role in cell dedifferentiation, and many have been identified to transform somatic cells into embryonic totipotent cells, including BBM, WUS, and LEC1 [,]. Most transcription factor genes were found to be more highly expressed in EC than in NEC in a study of Japanese larch []. In our study, a large number of differentially expressed transcription factor genes were identified, such as contig6072 encoding FUS3 and congtig11407 encoding AP2. In Hybrid Sweetgum (Liquidambar styraciflua × Liquidambar formosana) somatic embryo studies, the AP2/ERF transcription factor gene was similarly screened in EC and NEC for specific expression in different developmental stages or tissues []. In the present study, some genes related to DNA methylation were also found to be significantly different in expression levels, and silencing of DNA methylation-regulated genes significantly affects SE. For example, the promoter region of gene LEC1 becomes demethylated prior to somatic embryo induction, yet the methylation level increases during embryo maturation and later nutritional growth [], and most of the DNA methylation-related genes detected in the present study were downregulated in EC, which may be involved in the expression of Chinese fir embryogenesis.
SE is accompanied by modifications in the cell wall structure and molecular architecture [], and there are many cell wall-modifying enzymes that are differentially expressed in SE. In Pinus radiata, SE is accompanied by the upregulation of α-d-galactosidase, which regulates cell wall structure and properties []. In this study, we found that the expression of genes encoding LTP, SEPR1, and GLPs was significantly higher in NEC than in EC, probably because the proliferation rate of NEC was significantly higher than that of EC. Some functional genes can protect plants from reactive oxygen species (ROS), such as peroxidase, superoxide dismutase, and glutathione S-transferase genes, transferase genes. These genes encode proteins that contribute to cellular stress tolerance, such as late embryogenesis abundant (LEA) proteins, molecular chaperones, reactive oxygen species, and some genes important in maintaining plant osmolarity and protection, such as sucrose, proline, and other biosynthesis-related genes. In this study, a gene encoding LEA was found to be significantly expressed in EC. In addition to the LEA gene, transcript expression of other functional genes, such as those encoding senescence-associated proteins, glutathione peroxidase, and peroxidase-like proteins, were also detected in Chinese fir EC. These functional genes may play an important role in the response of Chinese fir EC to the external environment and in regulating the maturation and development of the somatic embryo.
5. Conclusions
In this study, phenotypic, physiological, and biochemical indices and transcriptomic differences between Chinese fir EC and NEC were analyzed. A total of 152,229 unigenes were obtained by sequencing and assembling the callus transcriptome, of which 438 were screened for significant differences between EC and NEC. The starch and sucrose metabolic, glutathione metabolic, and cysteine and methionine metabolic pathways were the most representative enrichment pathways. Genes related to somatic embryogenesis, including transcription factor genes, DNA methylation-related genes, cell wall component-related protein, signal transduction-related, and stress response-related genes, were significantly different between EC and NEC differentially expressed genes in Chinese fir.
There were specific gene expression patterns in the Chinese fir callus where 75.1% of genes were co-expressed in 16-year-old Chinese fir cambium and drought-stressed tissue culture seedlings, and 24.9% were only specifically expressed in callus. Among the significantly differentially expressed EC and NEC genes, 68.2 and 31.8% were co-expressed and specifically expressed. EC and NEC genes with different specific expressions are most significantly enriched in post-embryonic development terms, with 31 genes. Many genes in the co-expression network constructed by 31 genes showed co-expression relationships with each other, and these genes may be involved in Chinese fir SE. Our research provides valuable information for promoting the long-term culture of EC. Additionally, the screened callus, specifically expression genes, provides a reference for developing new methods of SE propagation.
Supplementary Materials
The following supporting information can be downloaded at: https://www.mdpi.com/article/10.3390/f14050993/s1, Figure S1: Clusters of orthologous groups (COG) classifications in Chinese fir callus transcriptome; Figure S2: Chinese fir callus tissue gene expression correlation analysis (EC1-3 and NEC1-3 represent three EC and NEC samples). Figure S3: The most significantly enriched 40 GO functional terms of DEGs in Chinese fir EC and NEC; Figure S4: The most significantly enriched 28 KEGG pathways of DEGs in Chinese fir EC and NEC; Figure S5: Chinese fir EC and NEC differently expressed genes enriched in starch and sucrose metabolic pathway; Figure S6: Chinese fir EC and NEC differently expressed genes enriched in glutathione metabolism pathway; Figure S7: Chinese fir EC and NEC differently expressed genes enriched in cysteine and methionine metabolism pathway; Figure S8: Part of significantly enriched GO functional terms of differently co-expressed genes in Chinese fir EC and NEC; Figure S9: Part of significantly enriched GO functional terms of differently specific-expressed genes in Chinese fir EC and NEC; Table S1: The sequencing and assembly data analysis of Chinese fir callus transcriptome; Table S2: Transcript expression level of 30 DEGs between Chinese fir EC and NEC; Table S3: Transcript expression level of 31 differentially specific-expressed genes between Chinese fir EC and NEC.
Author Contributions
Conceptualization, Y.L. (Yapeng Li) and R.H.; software, Y.L. (Yapeng Li) and R.H.; methods, Y.L. (Yapeng Li), R.H., Y.S. and Y.L. (Yun Li); analysis, Y.L. (Yapeng Li) and R.H.; investigation, Y.L. (Yapeng Li) and R.H.; resources, Y.L. (Yapeng Li), R.H., J.X., Y.Q., H.H. and H.Z.; writing—original draft preparation, Y.L. (Yapeng Li), R.H., Y.S., Y.A.E.-K. and Y.L. (Yun Li); writing—reviewing and editing, Y.L. (Yapeng Li), R.H., Y.S., Y.A.E.-K. and Y.L. (Yun Li). All authors have read and agreed to the published version of the manuscript.
Funding
This research was supported by the National Natural Science Foundation of China (R.H., no. 31700581), the Key-Area Research and Development Program of Guangdong Province (H.Z., no. 2020B020215001), and the National Natural Science Foundation of China (H.Z., no. 31972956).
Data Availability Statement
The data presented in this study are available in Supplementary Materials.
Acknowledgments
Authors would like to extend their sincere appreciation to all the funding bodies and the Key Laboratory for Germplasm Innovation and Utilization of Eco-economic Woody Plant.
Conflicts of Interest
The authors declare no conflict of interest.
References
- Bian, L.M.; Shi, J.S.; Zheng, R.H.; Chen, J.H.; Wu, H.X. Genetic Parameters and Genotype-Environment Interactions of Chinese Fir (Cunninghamia Lanceolata) in Fujian Province. Can. J. For. Res. 2014, 44, 582–592. [Google Scholar] [CrossRef]
- Lu, Y.; Coops, N.; Wang, T.; Wang, G. A Process-Based Approach to Estimate Chinese Fir (Cunninghamia lanceolata) Distribution and Productivity in Southern China under Climate Change. Forests 2015, 6, 360–379. [Google Scholar] [CrossRef]
- Tao, J.; Chen, S.; Qin, C.; Li, Q.; Cai, J.; Sun, C.; Wang, W.; Weng, Y. Somatic embryogenesis in mature zygotic embryos of Picea pungens. Sci. Rep. 2021, 11, 19072. [Google Scholar] [CrossRef]
- Jiang, S.; Chen, X.; Gao, Y.; Cui, Y.; Kong, L.; Zhao, J.; Zhang, J. Plant Regeneration via Somatic Embryogenesis in Larix principis-rupprechtii Mayr. Forests 2021, 12, 1335. [Google Scholar] [CrossRef]
- Peng, C.; Gao, F.; Wang, H.; Tretyakova, I.N.; Nosov, A.M.; Shen, H.; Yang, L. Morphological and Physiological Indicators for Screening Cell Lines with High Potential for Somatic Embryo Maturation at an Early Stage of Somatic Embryogenesis in Pinus Koraiensis. Plants 2022, 11, 1867. [Google Scholar] [CrossRef] [PubMed]
- Klimaszewska, K.; Hargreaves, C.; Lelu-Walter, M.A.; Trontin, J.F. Advances in Conifer Somatic Embryogenesis Since Year 2000. In In Vitro Embryogenesis in Higher Plants, Methods in Molecular Biology; Germanà, M.A., Lambardi, M., Eds.; Springer Science + Business Media: New York, NY, USA, 2016; Volume 1359, pp. 131–166. [Google Scholar] [CrossRef]
- Klimaszewska, K.; Noceda, C.; Pelletier, G.; Label, P.; Rodriguez, R.; Lelu-Walter, M.A. Biological characterization of young and aged embryogenic cultures of Pinus pinaster (Ait.). In Vitro Cell. Dev. Biol.-Plant 2009, 45, 20–33. [Google Scholar] [CrossRef]
- Li, W.; Zhang, S.; Han, S.; Wu, T.; Zhang, J.; Qi, L. Regulation of LaMYB33 by miR159 during maintenance of embryogenic potential and somatic embryo maturation in Larix kaempferi (Lamb.) Carr. Plant Cell Tissue Organ Cult. 2013, 113, 131–136. [Google Scholar] [CrossRef]
- Pinto, G.; Araújo, C.; Santos, C.; Neves, L. Plant regeneration by somatic embryogenesis in Eucalyptus spp.: Current status and future perspectives. South. For. J. For. Sci. 2013, 75, 59–69. [Google Scholar] [CrossRef]
- Lelu-Walter, M.; Pâques, L.E. Simplified and improved somatic embryogenesis of hybrid larches (Larix × eurolepis and Larix × marschlinsii). Perspectives for breeding. Ann. For. Sci. 2009, 66, 104. [Google Scholar] [CrossRef]
- Hu, R.; Sun, Y.; Wu, B.; Duan, H.; Zheng, H.; Hu, D.; Lin, H.; Tong, Z.; Xu, J.; Li, Y. Somatic Embryogenesis of Immature Cunninghamia lanceolata (Lamb.) Hook Zygotic Embryos. Sci. Rep. 2017, 7, 56. [Google Scholar] [CrossRef]
- Zhang, L.; Zhang, Z.; Fang, S.; Liu, Y.; Shang, X. Integrative analysis of metabolome and transcriptome reveals molecular regulatory mechanism of flavonoid biosynthesis in Cyclocarya paliurus under salt stress. Ind. Crops Prod. 2021, 170, 113823. [Google Scholar] [CrossRef]
- Zhang, S.; Zhou, J.; Han, S.; Yang, W.; Li, W.; Wei, H.; Li, X.; Qi, L. Four abiotic stress-induced miRNA families differentially regulated in the embryogenic and non-embryogenic callus tissues of Larix leptolepis. Biochem. Biophys. Res. Commun. 2010, 398, 355–360. [Google Scholar] [CrossRef] [PubMed]
- Li, Q.; Zhang, S.; Wang, J. Transcriptome analysis of callus from Picea balfouriana. BMC Genom. 2014, 15, 553. [Google Scholar] [CrossRef] [PubMed]
- Gautier, F.; Label, P.; Eliášová, K.; Leplé, J.; Motyka, V.; Boizot, N.; Vondráková, Z.; Malbeck, J.; Trávníčková, A.; Le Metté, C.; et al. Cytological, Biochemical and Molecular Events of the Embryogenic State in Douglas-fir (Pseudotsuga menziesii [Mirb.]). Front. Plant Sci. 2019, 10, 118. [Google Scholar] [CrossRef]
- Nakamura, M.; Batista, R.A.; Köhler, C.; Hennig, L. Polycomb Repressive Complex 2-mediated histone modification H3K27me3 is associated with embryogenic potential in Norway spruce. J. Exp. Bot. 2020, 71, 6366–6378. [Google Scholar] [CrossRef]
- Ávila, C.; Llebrés, M.T.; Castro-Rodríguez, V.; Lobato-Fernández, C.; Reymond, I.; Harvengt, L.; Trontin, J.; Cánovas, F.M. Identification of Metabolic Pathways Differentially Regulated in Somatic and Zygotic Embryos of Maritime Pine. Front. Plant Sci. 2022, 13, 877960. [Google Scholar] [CrossRef]
- Qiu, Z.; Wan, L.; Chen, T.; Wan, Y.; He, X.; Lu, S.; Wang, Y.; Lin, J. The regulation of cambial activity in Chinese fir (Cunninghamia lanceolata) involves extensive transcriptome remodeling. New Phytol. 2013, 199, 708–719. [Google Scholar] [CrossRef]
- Hu, R.; Wu, B.; Zheng, H.; Hu, D.; Wang, X.; Duan, H.; Sun, Y.; Wang, J.; Zhang, Y.; Li, Y. Global Reprogramming of Transcription in Chinese Fir (Cunninghamia lanceolata) during Progressive Drought Stress and after Rewatering. Int. J. Mol. Sci. 2015, 16, 15194–15219. [Google Scholar] [CrossRef]
- Robinson, M.D.; McCarthy, D.J.; Smyth, G.K. edgeR: A Bioconductor package for differential expression analysis of digital gene expression data. Bioinformatics 2010, 26, 139–140. [Google Scholar] [CrossRef]
- Ji, L.; Mathioni, S.M.; Johnson, S.; Tucker, D.; Bewick, A.J.; Kim, K.D.; Daron, J.; Slotkin, R.K.; Jackson, S.A.; Parrott, W.A.; et al. Genome-wide reinforcement of DNA methylation occurs during somatic embryogenesis in soybean. Plant Cell 2019, 31, 2315–2331. [Google Scholar] [CrossRef]
- Qian, L.; Cunxu, Z.; Ping, Q. Physiological and biochemical characteristics of Embryogenic Callus and Non-embryogenic Callus in Pinus bungeana. J. Northwest A F Univ. Nat. Sci. Ed. 2008, 36, 151–155, 160. [Google Scholar] [CrossRef]
- Neves, N.; Segura-Nieto, M.; Blanco, M.A.; Sánchez, M.; González, A.; González, J.L.; Castillo, R. Biochemical characterization of embryogenic and non-embryogenic calluses of sugarcane. In Vitro Cell. Dev. Biol.-Plant 2003, 39, 343–345. [Google Scholar] [CrossRef]
- Elhiti, M.; Stasolla, C.; Wang, A. Molecular regulation of plant somatic embryogenesis. In Vitro Cell. Dev. Biol.-Plant 2013, 49, 631–642. [Google Scholar] [CrossRef]
- Xue, W.; Liu, N.; Zhang, T.; Li, J.; Chen, P.; Yang, Y.; Chen, S. Substance metabolism, IAA and CTK signaling pathways regulating the origin of embryogenic callus during dedifferentiation and redifferentiation of cucumber cotyledon nodes. Sci. Hortic. 2022, 293, 110680. [Google Scholar] [CrossRef]
- Yan, J.; Peng, P.; Duan, G.; Lin, T.; Bai, Y.E. Multiple analyses of various factors affecting the plantlet regeneration of Picea mongolica (H. Q. Wu) W.D. Xu from somatic embryos. Sci. Rep. 2021, 11, 6694. [Google Scholar] [CrossRef] [PubMed]
- Gao, F.; Peng, C.; Zhang, Y.; Wang, H.; Shen, H.; Yang, L. Glutathione Plays a Positive Role in the Proliferation of Pinus koraiensis Embryogenic Cells. Int. J. Mol. Sci. 2022, 23, 14679. [Google Scholar] [CrossRef]
- Su, Y.H.; Tang, L.P.; Zhao, X.Y.; Zhang, X.S. Plant cell totipotency: Insights into cellular reprogramming. J. Integr. Plant Biol. 2021, 63, 228–243. [Google Scholar] [CrossRef]
- Wang, F.; Shang, G.; Wang, J. Towards a hierarchical gene regulatory network underlying somatic embryogenesis. Trends Plant Sci. 2022, 27, 1209–1217. [Google Scholar] [CrossRef]
- Wang, J.; Zhang, L.; Qi, L.; Zhang, S. Integrated transcriptomic and metabolic analyses provide insights into the maintenance of embryogenic potential and the biosynthesis of phenolic acids and flavonoids involving transcription factors in Larix kaempferi (Lamb.) Carr. Front. Plant Sci. 2022, 13, 1056930. [Google Scholar] [CrossRef]
- Qi, S.; Zhao, R.; Yan, J.; Fan, Y.; Huang, C.; Li, H.; Chen, S.; Zhang, T.; Kong, L.; Zhao, J.; et al. Global Transcriptome and Coexpression Network Analyses Reveal New Insights into Somatic Embryogenesis in Hybrid Sweetgum (Liquidambar styraciflua × Liquidambar formosana). Front. Plant Sci. 2021, 12, 751866. [Google Scholar] [CrossRef]
- Shibukawa, T.; Yazawa, K.; Kikuchi, A.; Kamada, H. Possible involvement of DNA methylation on expression regulation of carrot LEC1 gene in its 5′-upstream region. Gene 2009, 437, 22–31. [Google Scholar] [CrossRef] [PubMed]
- Malinowski, R.; Filipecki, M. The role of cell wall in plant embryogenesis. Cell. Mol. Biol. Lett. 2002, 7, 1137. [Google Scholar] [PubMed]
- Aquea, F.; Arce-Johnson, P. Identification of genes expressed during early somatic embryogenesis in Pinus radiata. Plant Physiol. Biochem. 2008, 46, 559–568. [Google Scholar] [CrossRef] [PubMed]
Disclaimer/Publisher’s Note: The statements, opinions and data contained in all publications are solely those of the individual author(s) and contributor(s) and not of MDPI and/or the editor(s). MDPI and/or the editor(s) disclaim responsibility for any injury to people or property resulting from any ideas, methods, instructions or products referred to in the content. |
© 2023 by the authors. Licensee MDPI, Basel, Switzerland. This article is an open access article distributed under the terms and conditions of the Creative Commons Attribution (CC BY) license (https://creativecommons.org/licenses/by/4.0/).