How Does the Urban Forest Environment Affect the Psychological Restoration of Residents? A Natural Experiment in Environmental Perception from Beijing
Abstract
:1. Introduction
2. Theoretical Analysis and Hypotheses
2.1. Restorative Environment
2.2. Urban Forest Environment and Psychological Restoration
2.3. Environmental Perception and Psychological Restoration in Urban Forests
3. Materials and Methods
3.1. Experimental Sites
3.2. Participants
3.3. Measures
3.3.1. Environmental Indices
3.3.2. Perceptual Indices
3.3.3. Psychological Indices
3.4. Experimental Design and Survey Procedure
3.4.1. Preparation and Introduction
3.4.2. Going to the Experimental Site and Stress Induction
3.4.3. Experience and Restoration
3.5. Data Analysis Strategy
3.5.1. Missing Data and Outliers Checking
3.5.2. Model Construction
4. Results
4.1. Overall Evaluation across the Three Experimental Sites
4.2. Reliability and Validity Analyses
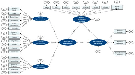
4.3. Model Path Analysis
4.4. Intermediary Effect Analysis
5. Discussion
5.1. Environmental Features and Psychological Restoration in Urban Forests
5.2. Environmental Perception and Psychological Restoration in Urban Forests
5.3. Suggestions
5.4. Limitations and Future Research
6. Conclusions
Author Contributions
Funding
Data Availability Statement
Acknowledgments
Conflicts of Interest
Appendix A
Appendix A.1. Demographic Information
- (1)
- Your gender is:
- (2)
- Your age is:
- (3)
- Your occupation is:
- (4)
- Your average monthly income is:
| Sensory Dimension | Item | −2 | −1 | 0 | 1 | 2 | ||
|---|---|---|---|---|---|---|---|---|
| Visual Environment | Landscape Match | Common | Unique | |||||
| Space | Spacious | Clustered | ||||||
| Forest Cover | Sparse | Lush | ||||||
| Orderliness | Scattered | Staggered | ||||||
| Color Temperature | Shady | Bright | ||||||
| Coloration | Single | Multicolored | ||||||
| Auditory Environment | Source of Sound | Man-Made | Natural | |||||
| Volume | Loud | Softly | ||||||
| Integration | Clamorous | Coordinated | ||||||
| Activity | Dull | Energetic | ||||||
| Comfort | Harsh | Gentle | ||||||
| Immersion | Estranged | Immersed | ||||||
| Olfactory Environment | Uniqueness | General | Special | |||||
| Aromaticity | Pungent | Fragrant | ||||||
| Length of Fragrance | Short-Lived | Ongoing | ||||||
| Integration | Adulterated | Converged | ||||||
| Satisfaction | Disgusted | Obsessed |
| Dimension | Description | Scale | ||||
|---|---|---|---|---|---|---|
| Social | Here is an environment suitable for social activities. | 1 | 2 | 3 | 4 | 5 |
| Space | This is a spacious and undisturbed environment. | 1 | 2 | 3 | 4 | 5 |
| Nature | The sensation of wilderness and nature. | 1 | 2 | 3 | 4 | 5 |
| Refuge | Here is an enclosed and safe environment. | 1 | 2 | 3 | 4 | 5 |
| Prospect | Here is an open space with a wide view. | 1 | 2 | 3 | 4 | 5 |
| Serene | Here is a silent and peaceful environment. | 1 | 2 | 3 | 4 | 5 |
| Culture | Many artificial elements are decorated here. | 1 | 2 | 3 | 4 | 5 |
| Rich in species | Many animals and plants around here. | 1 | 2 | 3 | 4 | 5 |
| Dimension | Item | Scale | ||||
|---|---|---|---|---|---|---|
| Clearing thoughts | I can forget everyday worries here. | 1 | 2 | 3 | 4 | 5 |
| Visiting here is a way of clearing and clarifying my thoughts. | 1 | 2 | 3 | 4 | 5 | |
| Attention restoration | My concentration and alertness clearly increase here. | 1 | 2 | 3 | 4 | 5 |
| Relaxation and calmness | I feel calmer after being here. | 1 | 2 | 3 | 4 | 5 |
| After visiting this place I always feel restored and relaxed. | 1 | 2 | 3 | 4 | 5 | |
| I get new enthusiasm and energy for my everyday routines from here. | 1 | 2 | 3 | 4 | 5 | |
References
- Zhao, Z.; Hou, Y.; Wen, Y. Research on Citizens‘ Spatial Image Perception of Urban Forest in Beijing. J. Arid Land Resour. Environ. 2019, 33, 57–63. (In Chinese) [Google Scholar]
- Tayefi Nasrabadi, M. How Do Nature-Based Solutions Contribute to Urban Landscape Sustainability? Environ. Dev. Sustain. 2021, 24, 576–591. [Google Scholar] [CrossRef]
- Castellar, J.A.C.; Popartan, L.A.; Pueyo-Ros, J.; Atanasova, N.; Langergraber, G.; Säumel, I.; Corominas, L.; Comas, J.; Acuña, V. Nature-Based Solutions in the Urban Context: Terminology, Classification and Scoring for Urban Challenges and Ecosystem Services. Sci. Total Environ. 2021, 779, 146237. [Google Scholar] [CrossRef]
- Torralba, M.; Lovrić, M.; Roux, J.-L.; Budniok, M.-A.; Mulier, A.-S.; Winkel, G.; Plieninger, T. Examining the Relevance of Cultural Ecosystem Services in Forest Management in Europe. Ecol. Soc. 2020, 25, 2. [Google Scholar] [CrossRef]
- Kotera, Y.; Richardson, M.; Sheffield, D. Effects of Shinrin-Yoku (Forest Bathing) and Nature Therapy on Mental Health: A Systematic Review and Meta-Analysis. Int. J. Ment. Health Addict. 2020, 20, 337–361. [Google Scholar] [CrossRef]
- The People’s Republic of China Yearbook Publishing House. The People’s Republic of China Yearbook, 2022; Wang, Y., Shi, G., Eds.; The People’s Republic of China Yearbook Publishing House: Beijing, China, 2022; pp. 491–494. ISBN 10009647. (In Chinese) [Google Scholar]
- Karjalainen, E.; Sarjala, T.; Raitio, H. Promoting Human Health through Forests: Overview and Major Challenges. Environ. Health Prev. Med. 2009, 15, 1–8. [Google Scholar] [CrossRef]
- Yu, K. Landscape: Culture, Ecology and Perception; Science Press: Beijing, China, 1998; ISBN 7030067118. (In Chinese) [Google Scholar]
- Chen, F.; Liao, W. Construction of an Evaluation Index System on the Forest Soundscape. Sci. Silvae Sin. 2012, 48, 56–60. (In Chinese) [Google Scholar]
- Chen, Y.; Yuan, X. Research Progress on Smellscape. Chin. Landsc. Archit. 2017, 33, 107–112. (In Chinese) [Google Scholar]
- Yakınlar, N.; Akpınar, A. How Perceived Sensory Dimensions of Urban Green Spaces Are Associated with Adults’ Perceived Restoration, Stress, and Mental Health? Urban For. Urban Green. 2022, 72, 127572. [Google Scholar] [CrossRef]
- Memari, S.; Pazhouhanfar, M.; Grahn, P. Perceived Sensory Dimensions of Green Areas: An Experimental Study on Stress Recovery. Sustainability 2021, 13, 5419. [Google Scholar] [CrossRef]
- Malekinezhad, F.; Courtney, P.; bin Lamit, H.; Vigani, M. Investigating the Mental Health Impacts of University Campus Green Space through Perceived Sensory Dimensions and the Mediation Effects of Perceived Restorativeness on Restoration Experience. Front. Public Health 2020, 8, 578241. [Google Scholar] [CrossRef]
- Voigt, A.; Wurster, D. Does Diversity Matter? The Experience of Urban Nature’s Diversity: Case Study and Cultural Concept. Ecosyst. Serv. 2015, 12, 200–208. [Google Scholar] [CrossRef]
- Tammi, I.; Mustajärvi, K.; Rasinmäki, J. Integrating Spatial Valuation of Ecosystem Services into Regional Planning and Development. Ecosyst. Serv. 2017, 26, 329–344. [Google Scholar] [CrossRef]
- Gavrilidis, A.A.; Niță, M.R.; Onose, D.A.; Badiu, D.L.; Năstase, I.I. Methodological Framework for Urban Sprawl Control through Sustainable Planning of Urban Green Infrastructure. Ecol. Indic. 2019, 96, 67–78. [Google Scholar] [CrossRef]
- Tomao, A.; Secondi, L.; Carrus, G.; Corona, P.; Portoghesi, L.; Agrimi, M. Restorative Urban Forests: Exploring the Relationships between Forest Stand Structure, Perceived Restorativeness and Benefits Gained by Visitors to Coastal Pinus Pinea Forests. Ecol. Indic. 2018, 90, 594–605. [Google Scholar] [CrossRef]
- Ulrich, R.S. Visual Landscapes and Psychological Well-Being. Landsc. Res. 1979, 4, 17–23. [Google Scholar] [CrossRef]
- Kaplan, S.; Talbot, J.F. Psychological Benefits of a Wilderness Experience. In Behavior and the Natural Environment; Springer: Boston, MA, USA, 1983; pp. 163–203. [Google Scholar]
- Kaplan, S. The Restorative Benefits of Nature: Toward an Integrative Framework. J. Environ. Psychol. 1995, 15, 169–182. [Google Scholar] [CrossRef]
- Hartig, T.; Staats, H. Guest Editors’ Introduction: Restorative Environments. J. Environ. Psychol. 2003, 23, 103–107. [Google Scholar] [CrossRef]
- Ulrich, R.S.; Simons, R.F.; Losito, B.D.; Fiorito, E.; Miles, M.A.; Zelson, M. Stress Recovery during Exposure to Natural and Urban Environments. J. Environ. Psychol. 1991, 11, 201–230. [Google Scholar] [CrossRef]
- Pietilä, M.; Neuvonen, M.; Borodulin, K.; Korpela, K.; Sievänen, T.; Tyrväinen, L. Relationships between Exposure to Urban Green Spaces, Physical Activity and Self-Rated Health. J. Outdoor Recreat. Tour. 2015, 10, 44–54. [Google Scholar] [CrossRef]
- Roviello, V.; Gilhen-Baker, M.; Vicidomini, C.; Roviello, G.N. Forest-Bathing and Physical Activity as Weapons against COVID-19: A Review. Environ. Chem. Lett. 2022, 20, 131–140. [Google Scholar] [CrossRef] [PubMed]
- Meyer, K.; Bürger-Arndt, R. How Forests Foster Human Health—Present State of Research-Based Knowledge (in the Field of Forests and Human Health). Int. For. Rev. 2014, 16, 421–446. [Google Scholar] [CrossRef]
- Kaplan, R.; Kaplan, S. The Experience of Nature: A Psychological Perspective; Ulrich’s Bookstore, Cop: Ann Arbor, Mi, USA, 1989; ISBN 9780914004516. [Google Scholar]
- Ulrich, R. View through a Window May Influence Recovery from Surgery. Science 1984, 224, 420–421. [Google Scholar] [CrossRef]
- Berto, R. Exposure to Restorative Environments Helps Restore Attentional Capacity. J. Environ. Psychol. 2005, 25, 249–259. [Google Scholar] [CrossRef]
- Laumann, K.; Gärling, T.; Stormark, K.M. Selective Attention and Heart Rate Responses to Natural and Urban Environments. J. Environ. Psychol. 2003, 23, 125–134. [Google Scholar] [CrossRef]
- Graves, R.A.; Pearson, S.M.; Turner, M.G. Species Richness Alone Does Not Predict Cultural Ecosystem Service Value. Proc. Natl. Acad. Sci. USA 2017, 114, 3774–3779. [Google Scholar] [CrossRef]
- Jiang, B.; Chang, C.-Y.; Sullivan, W.C. A Dose of Nature: Tree Cover, Stress Reduction, and Gender Differences. Landsc. Urban Plan. 2014, 132, 26–36. [Google Scholar] [CrossRef]
- Grahn, P.; Stigsdotter, U.A. Landscape Planning and Stress. Urban For. Urban Green. 2003, 2, 1–18. [Google Scholar] [CrossRef]
- Levinger, P.; Cerin, E.; Milner, C.; Hill, K.D. Older People and Nature: The Benefits of Outdoors, Parks and Nature in Light of COVID-19 and Beyond– Where to from Here? Int. J. Environ. Health Res. 2021, 32, 1329–1336. [Google Scholar] [CrossRef]
- Stock, S.; Bu, F.; Fancourt, D.; Mak, H.W. Longitudinal Associations between Going Outdoors and Mental Health and Wellbeing during a COVID-19 Lockdown in the UK. Sci. Rep. 2022, 12, 10580. [Google Scholar] [CrossRef]
- Kaplan, R.; Kaplan, S. Well-Being, Reasonableness, and the Natural Environment. Appl. Psychol. Health Well-Being 2011, 3, 304–321. [Google Scholar] [CrossRef]
- Coldwell, D.F.; Evans, K.L. Visits to Urban Green-Space and the Countryside Associate with Different Components of Mental Well-Being and Are Better Predictors than Perceived or Actual Local Urbanisation Intensity. Landsc. Urban Plan. 2018, 175, 114–122. [Google Scholar] [CrossRef]
- Kong, L.; Liu, Z.; Pan, X.; Wang, Y.; Guo, X.; Wu, J. How Do Different Types and Landscape Attributes of Urban Parks Affect Visitors’ Positive Emotions? Landsc. Urban Plan. 2022, 226, 104482. [Google Scholar] [CrossRef]
- Wang, X.; Wu, C.; Yan, J. Experimental Study of the Perceived Restorative Scale (PRS) in Chinese by Evaluating the Restorative Qualities of Urban Park Scenes. Chin. Landsc. Archit. 2019, 35, 45–48. (In Chinese) [Google Scholar]
- Zhou, W.; Nie, X.; Chi, M.; Zhan, Y.; Yan, C.; Xiu, X.; Lan, S. Influence of the Emotional State of Forest Therapy Consumers on the Recovery of Physical and Mental Health. For. Econ. 2020, 42, 53–62. (In Chinese) [Google Scholar]
- Zhang, Y.; Shi, H.; Cheng, B. A Review of the Impact of Urban Green Space on Residents’ Mental Health. World For. Res. 2021, 34, 8–13. (In Chinese) [Google Scholar]
- Hartig, T.; Mang, M.; Evans, G.W. Restorative Effects of Natural Environment Experiences. Environ. Behav. 1991, 23, 3–26. [Google Scholar] [CrossRef]
- Yang, H.; Chen, T.; Zeng, Z.; Mi, F. Does Urban Green Space Justly Improve Public Health and Well-Being? A Case Study of Tianjin, a Megacity in China. J. Clean. Prod. 2022, 380, 134920. [Google Scholar] [CrossRef]
- Yu, C.P.S.; Hsieh, H. Beyond Restorative Benefits: Evaluating the Effect of Forest Therapy on Creativity. Urban For. Urban Green. 2020, 51, 126670. [Google Scholar] [CrossRef]
- Keniger, L.; Gaston, K.; Irvine, K.; Fuller, R. What Are the Benefits of Interacting with Nature? Int. J. Environ. Res. Public Health 2013, 10, 913–935. [Google Scholar] [CrossRef]
- Berman, M.G.; Jonides, J.; Kaplan, S. The Cognitive Benefits of Interacting with Nature. Psychol. Sci. 2008, 19, 1207–1212. [Google Scholar] [CrossRef] [PubMed]
- O’Brien, L. Learning Outdoors: The Forest School Approach. In Outdoor Learning Research; Routledge: London, UK, 2009; Volume 37, pp. 45–60. [Google Scholar]
- Hartig, T.; Korpela, K.; Evans, G.W.; Gärling, T. A Measure of Restorative Quality in Environments. Scand. Hous. Plan. Res. 1997, 14, 175–194. [Google Scholar] [CrossRef]
- Korpela, K.M.; Ylén, M.; Tyrväinen, L.; Silvennoinen, H. Determinants of Restorative Experiences in Everyday Favorite Places. Health Place 2008, 14, 636–652. [Google Scholar] [CrossRef] [PubMed]
- Zhang, Z.; Ye, B.; Yang, J.; He, Q.; Dong, J. Research Progress in Studies of Health Functions of Urban Forests. World For. Res. 2014, 27, 27–33. (In Chinese) [Google Scholar]
- Llinares, C.; Page, A. Application of Product Differential Semantics to Quantify Purchaser Perceptions in Housing Assessment. Build. Environ. 2007, 42, 2488–2497. [Google Scholar] [CrossRef]
- Hansmann, R.; Hug, S.-M.; Seeland, K. Restoration and Stress Relief through Physical Activities in Forests and Parks. Urban For. Urban Green. 2007, 6, 213–225. [Google Scholar] [CrossRef]
- Schirpke, U.; Tasser, E.; Tappeiner, U. Predicting Scenic Beauty of Mountain Regions. Landsc. Urban Plan. 2013, 111, 1–12. [Google Scholar] [CrossRef]
- Grahn, P.; Stigsdotter, U.K. The Relation between Perceived Sensory Dimensions of Urban Green Space and Stress Restoration. Landsc. Urban Plan. 2010, 94, 264–275. [Google Scholar] [CrossRef]
- Qiu, L.; Nielsen, A.B. Are Perceived Sensory Dimensions a Reliable Tool for Urban Green Space Assessment and Planning? Landsc. Res. 2015, 40, 834–854. [Google Scholar] [CrossRef]
- Chen, H.; Qiu, L.; Gao, T. Application of the Eight Perceived Sensory Dimensions as a Tool for Urban Green Space Assessment and Planning in China. Urban For. Urban Green. 2019, 40, 224–235. [Google Scholar] [CrossRef]
- Stigsdotter, U.K.; Corazon, S.S.; Sidenius, U.; Refshauge, A.D.; Grahn, P. Forest Design for Mental Health Promotion—Using Perceived Sensory Dimensions to Elicit Restorative Responses. Landsc. Urban Plan. 2017, 160, 1–15. [Google Scholar] [CrossRef]
- Zhang, J. Effect of Forest Therapy Based on Environmental and Perceptual Factors; Beijing Forestry University: Beijing, China, 2018. (In Chinese) [Google Scholar]
- Peschardt, K.K.; Stigsdotter, U.K. Associations between Park Characteristics and Perceived Restorativeness of Small Public Urban Green Spaces. Landsc. Urban Plan. 2013, 112, 26–39. [Google Scholar] [CrossRef]
- Kaplan, S.; Bardwell, L.V.; Slakter, D.B. The Museum as a Restorative Environment. Environ. Behav. 1993, 25, 725–742. [Google Scholar] [CrossRef]
- Hartig, T.; Lindblom, K.; Ovefelt, K. The Home and Near-Home Area Offer Restoration Opportunities Differentiated by Gender. Scand. Hous. Plan. Res. 1998, 15, 283–296. [Google Scholar] [CrossRef]
- Tress, B.; Tres, G.; Fry, G.; Opdam, P. From Landscape Research to Landscape Planning; Springer Science & Business Media: Berlin/Heidelberg, Germany, 2005; ISBN 9781402039782. [Google Scholar]
- Stroop, J.R. Studies of Interference in Serial Verbal Reactions. J. Exp. Psychol. Gen. 1992, 121, 15–23. [Google Scholar] [CrossRef]
- Hartig, T.; Evans, G.W.; Jamner, L.D.; Davis, D.S.; Gärling, T. Tracking Restoration in Natural and Urban Field Settings. J. Environ. Psychol. 2003, 23, 109–123. [Google Scholar] [CrossRef]
- Song, C.; Ikei, H.; Park, B.-J.; Lee, J.; Kagawa, T.; Miyazaki, Y. Psychological Benefits of Walking through Forest Areas. Int. J. Environ. Res. Public Health 2018, 15, 2804. [Google Scholar] [CrossRef]
- Lee, H.J.; Son, Y.-H.; Kim, S.; Lee, D.K. Healing Experiences of Middle-Aged Women through an Urban Forest Therapy Program. Urban For. Urban Green. 2019, 38, 383–391. [Google Scholar] [CrossRef]
- Kobayashi, H.; Ikei, H.; Song, C.; Kagawa, T.; Miyazaki, Y. Comparing the Impact of Forest Walking and Forest Viewing on Psychological States. Urban For. Urban Green. 2021, 57, 126920. [Google Scholar] [CrossRef]
- Peterson, L.G.; Pbert, L. Effectiveness of a Meditation-Based Stress Reduction Program in the Treatment of Anxiety Disorders. Am. J. Psychiatry 1992, 149, 936–943. [Google Scholar]
- Wang, X.; Shi, Y.; Zhang, B.; Chiang, Y. The Influence of Forest Resting Environments on Stress Using Virtual Reality. Int. J. Environ. Res. Public Health 2019, 16, 3263. [Google Scholar] [CrossRef] [PubMed]
- Tyrväinen, L.; Ojala, A.; Korpela, K.; Lanki, T.; Tsunetsugu, Y.; Kagawa, T. The Influence of Urban Green Environments on Stress Relief Measures: A Field Experiment. J. Environ. Psychol. 2014, 38, 1–9. [Google Scholar] [CrossRef]
- Birkinshaw, J.; Morrison, A.; Hulland, J. Structural and Competitive Determinants of a Global Integration Strategy. Strateg. Manag. J. 1995, 16, 637–655. [Google Scholar] [CrossRef]
- Ringle, C.M.; Sarstedt, M.; Straub, D.W. Editor’s Comments: A Critical Look at the Use of PLS-SEM in “MIS Quarterly. ” MIS Q. 2012, 36, iii–xiv. [Google Scholar] [CrossRef]
- Sarstedt, M.; Cheah, J.-H. Partial Least Squares Structural Equation Modeling Using SmartPLS: A Software Review. J. Mark. Anal. 2019, 7, 196–202. [Google Scholar] [CrossRef]
- Venaik, S.; Midgley, D.F.; Devinney, T.M. Dual Paths to Performance: The Impact of Global Pressures on MNC Subsidiary Conduct and Performance. J. Int. Bus. Stud. 2005, 36, 655–675. [Google Scholar] [CrossRef]
- Nitzl, C.; Roldan, J.L.; Cepeda, G. Mediation Analysis in Partial Least Squares Path Modeling. Ind. Manag. Data Syst. 2016, 116, 1849–1864. [Google Scholar] [CrossRef]
- Henseler, J.; Ringle, C.M.; Sinkovics, R.R. The Use of Partial Least Squares Path Modeling in International Marketing. Adv. Int. Mark. 2009, 20, 277–319. [Google Scholar]
- Chin, W.W. Issues and Opinion on Structural Equation Modeling. Manag. Inf. Syst. Q. 1998, 22, 7–16. [Google Scholar]
- Tenenhaus, M.; Vinzi, V.E.; Chatelin, Y.-M.; Lauro, C. PLS Path Modeling. Comput. Stat. Data Anal. 2005, 48, 159–205. [Google Scholar] [CrossRef]
- Cronbach, L.J. Coefficient Alpha and the Internal Structure of Tests. Psychometrika 1951, 16, 297–334. [Google Scholar] [CrossRef]
- Nunnally, J.C.; Bernstein, I.H. Psychometric Theory, 3rd ed.; Tata Mcgraw-Hill Ed: New Delhi, India, 1994; ISBN 9780071070881. [Google Scholar]
- Chin, W.W. The Partial Least Squares Approach for Structural Equation Modeling; Lawrence Erlbaum Associates: Mahwah, NJ, USA, 1998; pp. 295–336. [Google Scholar]
- Fornell, C.; Larcker, D.F. Evaluating Structural Equation Models with Unobservable Variables and Measurement Error. J. Mark. Res. 1981, 18, 39–50. [Google Scholar] [CrossRef]
- Hair, J.F. A Primer on Partial Least Squares Structural Equation Modeling (PLS-SEM); Sage: Los Angeles, CA, USA, 2017; ISBN 9781483377445. [Google Scholar]
- Gold, A.H.; Malhotra, A.; Segars, A.H. Knowledge Management: An Organizational Capabilities Perspective. J. Manag. Inf. Syst. 2001, 18, 185–214. [Google Scholar] [CrossRef]
- Bollen, K.; Lennox, R. Conventional Wisdom on Measurement: A Structural Equation Perspective. Psychol. Bull. 1991, 110, 305–314. [Google Scholar] [CrossRef]
- Deng, L.; Li, X.; Luo, H.; Fu, E.-K.; Ma, J.; Sun, L.-X.; Huang, Z.; Cai, S.-Z.; Jia, Y. Empirical Study of Landscape Types, Landscape Elements and Landscape Components of the Urban Park Promoting Physiological and Psychological Restoration. Urban For. Urban Green. 2020, 48, 126488. [Google Scholar] [CrossRef]
- Lu, M.; Fu, J. Attention Restoration Space on a University Campus: Exploring Restorative Campus Design Based on Environmental Preferences of Students. Int. J. Environ. Res. Public Health 2019, 16, 2629. [Google Scholar] [CrossRef]
- Hipp, J.A.; Gulwadi, G.B.; Alves, S.; Sequeira, S. The Relationship between Perceived Greenness and Perceived Restorativeness of University Campuses and Student-Reported Quality of Life. Environ. Behav. 2016, 48, 1292–1308. [Google Scholar] [CrossRef]
- Hsu, Y.-Y.; Hawken, S.; Sepasgozar, S.; Lin, Z.-H. Beyond the Backyard: GIS Analysis of Public Green Space Accessibility in Australian Metropolitan Areas. Sustainability 2022, 14, 4694. [Google Scholar] [CrossRef]








| Date | Experimental Site | Temperature/°C | Humidity/% | Wind Speed/(m·s−1) | Noise/dB | Air Anion/cm−3 |
|---|---|---|---|---|---|---|
| 25 March 2023 | Fenghuangling Forest Park | 13.40 | 33.90 | 0.72 | 45.48 | 561.00 |
| 26 March 2023 | Yangtai Mountain Forest Park | 14.10 | 17.75 | 0.67 | 43.11 | 508.50 |
| 28 March 2023 | Baiwang Mountain Forest Park | 13.80 | 34.80 | 0.80 | 37.16 | 53.50 |
| Latent Variable | Manifest Variable | Loading | CA | CR | AVE |
|---|---|---|---|---|---|
| Urban Forest Environmental Assessment | |||||
| Visual Environment | Landscape Match [MV1] | 0.807 | 0.833 | 0.879 | 0.551 |
| Space [MV2] | 0.769 | ||||
| Forest Cover [MV3] | 0.828 | ||||
| Orderliness [MV4] | 0.655 | ||||
| Color Temperature [MV5] | 0.568 | ||||
| Coloration [MV6] | 0.793 | ||||
| Auditory Environment | Source of Sound [MV7] | 0.722 | 0.794 | 0.854 | 0.495 |
| Volume [MV8] | 0.682 | ||||
| Integration [MV9] | 0.733 | ||||
| Activity [MV10] | 0.607 | ||||
| Comfort [MV11] | 0.732 | ||||
| Immersion [MV12] | 0.737 | ||||
| Olfactory Environment | Uniqueness [MV13] | 0.772 | 0.813 | 0.870 | 0.573 |
| Aromaticity [MV14] | 0.787 | ||||
| Length of Fragrance [MV15] | 0.702 | ||||
| Integration [MV16] | 0.810 | ||||
| Satisfaction [MV17] | 0.709 | ||||
| Urban Forest Environmental Perceptiveness | |||||
| Natural Environment Perception | Social [MV18] | 0.594 | 0.784 | 0.840 | 0.403 |
| Space [MV19] | 0.684 | ||||
| Nature [MV20] | 0.745 | ||||
| Refuge [MV21] | 0.621 | ||||
| Prospect [MV22] | 0.518 | ||||
| Serene [MV23] | 0.774 | ||||
| Culture [MV24] | 0.440 | ||||
| Rich in species [MV25] | 0.634 | ||||
| Urban Forest Environmental Restorative | |||||
| Psychological Restoration | Clearing thoughts [MV26] | 0.933 | 0.870 | 0.9120 | 0.793 |
| Attention restoration [MV27] | 0.830 | ||||
| Relaxation and calmness [MV28] | 0.905 | ||||
| Construct | Visual Environment | Auditory Environment | Olfactory Environment | Natural Environment Perception | Psychological Restoration |
|---|---|---|---|---|---|
| Visual Environment | |||||
| Auditory Environment | 0.6992 | ||||
| Olfactory Environment | 0.8975 | 0.6438 | |||
| Natural Environment Perception | 0.5328 | 0.4503 | 0.3611 | ||
| Psychological Restoration | 0.6142 | 0.5777 | 0.5722 | 0.7391 |
| Constructs | Path Coefficients | SE | p-Value | Boot LLCI | Boot ULCI | R2 Value | Hypotheses |
|---|---|---|---|---|---|---|---|
| VE to UFE | 0.443 *** | 0.026 | 0.000 | 0.397 | 0.501 | - | - |
| AE to UFE | 0.344 *** | 0.030 | 0.000 | 0.280 | 0.400 | - | - |
| OE to UFE | 0.369 *** | 0.020 | 0.000 | 0.327 | 0.408 | - | - |
| UFE to PRL | 0.376 *** | 0.062 | 0.000 | 0.252 | 0.493 | - | Supported |
| UFE to NEP | 0.441 *** | 0.088 | 0.000 | 0.282 | 0.624 | - | Supported |
| NEP to PRL | 0.472 *** | 0.069 | 0.000 | 0.327 | 0.592 | - | Supported |
| NEP | - | - | 0.017 | 0.080 | 0.390 | 0.195 ** | - |
| PRL | - | - | 0.000 | 0.422 | 0.643 | 0.521 *** | - |
| Hypothesis Effect | Test Item | β | SE | p-Value | Boot LLCI | Boot ULCI |
|---|---|---|---|---|---|---|
| Direct effect | UFE ⇒ PRL | 0.376 *** | 0.062 | 0.000 | 0.252 | 0.493 |
| Indirect effect | UFE ⇒ NEP | 0.441 *** | 0.088 | 0.000 | 0.282 | 0.624 |
| NEP ⇒ PRL | 0.472 *** | 0.069 | 0.000 | 0.327 | 0.592 | |
| Total effect | UFE ⇒ PRL | 0.584 *** | 0.058 | 0.000 | 0.470 | 0.696 |
| Mediation Analysis | β | SE | p-Value | Boot LLCI | Boot ULCI |
|---|---|---|---|---|---|
| UFE ⇒ NEP ⇒ PRL | 0.208 *** | 0.040 | 0.000 | 0.142 | 0.302 |
Disclaimer/Publisher’s Note: The statements, opinions and data contained in all publications are solely those of the individual author(s) and contributor(s) and not of MDPI and/or the editor(s). MDPI and/or the editor(s) disclaim responsibility for any injury to people or property resulting from any ideas, methods, instructions or products referred to in the content. |
© 2023 by the authors. Licensee MDPI, Basel, Switzerland. This article is an open access article distributed under the terms and conditions of the Creative Commons Attribution (CC BY) license (https://creativecommons.org/licenses/by/4.0/).
Share and Cite
Li, S.; Chen, T.; Chen, F.; Mi, F. How Does the Urban Forest Environment Affect the Psychological Restoration of Residents? A Natural Experiment in Environmental Perception from Beijing. Forests 2023, 14, 1986. https://doi.org/10.3390/f14101986
Li S, Chen T, Chen F, Mi F. How Does the Urban Forest Environment Affect the Psychological Restoration of Residents? A Natural Experiment in Environmental Perception from Beijing. Forests. 2023; 14(10):1986. https://doi.org/10.3390/f14101986
Chicago/Turabian StyleLi, Sixian, Tianyu Chen, Feiying Chen, and Feng Mi. 2023. "How Does the Urban Forest Environment Affect the Psychological Restoration of Residents? A Natural Experiment in Environmental Perception from Beijing" Forests 14, no. 10: 1986. https://doi.org/10.3390/f14101986
APA StyleLi, S., Chen, T., Chen, F., & Mi, F. (2023). How Does the Urban Forest Environment Affect the Psychological Restoration of Residents? A Natural Experiment in Environmental Perception from Beijing. Forests, 14(10), 1986. https://doi.org/10.3390/f14101986
