Comparative and Phylogenetic Analysis of the Complete Chloroplast Genome of Santalum (Santalaceae)
Abstract
1. Introduction
2. Materials and Methods
2.1. Plant Materials and Sequencing the Chloroplast Genomes
2.2. Chloroplast Genome Assembly and Annotation
2.3. Genome Comparison
2.4. Natural Selection Test
2.5. Microstructural Mutation Events
2.6. Phylogenetic Analyses
2.7. Molecular Clock Dating
3. Results
3.1. Structural Characteristics of the Santalum Chloroplast Genome
3.2. Comparative Analyses of the Chloroplast Genome
3.3. Natural Selection
3.4. Microstructural Mutation Variable
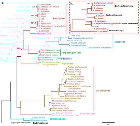
3.5. Phylogenetic Inference
3.6. The Estimated Divergence Time
4. Discussion
4.1. Santalum Chloroplast Genome Evolution and Variation
4.2. Phylogenetic Relationships of Santalum
5. Conclusions
Supplementary Materials
Author Contributions
Funding
Institutional Review Board Statement
Informed Consent Statement
Data Availability Statement
Conflicts of Interest
References
- Merlin, M.; VanRavenswaay, D. The History of human impact on the genus Santalum in Hawai’i. In Proceedings of the Symposium on Sandalwood in the Pacific, Honolulu, HI, USA, 9–11 April 1990; General Technical Report PSW-GTR-122. Lawrence, H., Conrad, C.E., Eds.; Pacific Southwest Research Station, Forest Service: Berkeley, CA, USA; US Department of Agriculture: Washington, DC, USA, 1990; pp. 46–60. [Google Scholar]
- Harbaugh, D.T.; Baldwin, B.G. Phylogeny and biogeography of the sandalwoods (Santalum, Santalaceae): Repeated dispersals throughout the Pacific. Am. J. Bot. 2007, 94, 1028–1040. [Google Scholar] [CrossRef]
- Stemmermann, L. Observations on the genus Santalum (Santalaceae) in Hawaii. Pac. Sci. 1980, 34, 41–53. [Google Scholar]
- Wagner, W.L.; Herbst, D.R.; Sohmer, S.H. Manual of the Flowering Plants of Hawai’i; University of Hawai’i Press: Honolulu, HI, USA, 1999. [Google Scholar]
- Harbaugh, D.T. Polyploid and Hybrid Origins of Pacific Island Sandalwoods (Santalum, Santalaceae) Inferred from Low-Copy Nuclear and Flow Cytometry Data. Int. J. Plant Sci. 2008, 169, 677–685. [Google Scholar] [CrossRef]
- Stuessy, T.F.; Marticorena, C.; Rodriguez R, R.; Crawford, D.J.; Silva O, M. Endemism in the vascular flora of the Juan Fernández Islands. Aliso J. Syst. Evol. Bot. 1992, 13, 297–307. [Google Scholar] [CrossRef][Green Version]
- Butaud, J.-F.; Rives, F.; Verhaegen, D.; Bouvet, J.-M. Phylogeography of Eastern Polynesian sandalwood (Santalum insulare), an endangered tree species from the Pacific: A study based on chloroplast microsatellites. J. Biogeogr. 2005, 32, 1763–1774. [Google Scholar] [CrossRef]
- Maina, S.L.; Pray, L.A.; DeFilipps, R.A. A historical note on the endangered Santalum boninensis (Santalaceae) of the Ogasawara Islands: Early reports by Takasi Tuyama. Atoll Res. Bull. 1988, 319, 19–24. [Google Scholar]
- Waldren, S.; Florence, J.; Chepstow-Lusty, A. Rare and endemic vascular plants of the Pitcairn Islands, south-central Pacific Ocean: A conservation appraisal. Biol. Conserv. 1995, 74, 83–98. [Google Scholar] [CrossRef]
- Hewson, H.; George, A. Santalaceae. In Flora of Australia; Australian Government Publishing Service: Canberra, Australia, 1984; Volume 22, pp. 29–67. [Google Scholar]
- Tuyama, T. On Santalum boninense, and the distribution of the species of Santalum. J. Jpn. Bot. 1939, 15, 697–712. [Google Scholar]
- St. John, H. Revision of the Hawaiian species of Santalum (Santalaceae): Hawaiian plant studies. Phytologia 1984, 55, 217–226. [Google Scholar]
- Harbaugh, D.T.; Oppenheimer, H.L.; Wood, K.R.; Wagner, W.L. Taxonomic Revision of the Endangered Hawaiian Red-flowered Sandalwoods (Santalum) and Discovery of an Ancient Hybrid Species. Syst. Bot. 2010, 35, 827–838. [Google Scholar] [CrossRef]
- Harbaugh, D.T. A taxonomic revision of Australian northern sandalwood (Santalum lanceolatum, Santalaceae). Aust. Syst. Bot. 2007, 20, 409–416. [Google Scholar] [CrossRef]
- Lichao, J.; Tuo, H.; Eleanor, E.D.; Yonggang, Z.; Andrew, J.L.; Yafang, Y. Applicability of chloroplast DNA barcodes for wood identification between Santalum album and its adulterants. Holzforschung 2019, 73, 209–218. [Google Scholar] [CrossRef]
- Lloyd Evans, D.; Joshi, S.V.; Wang, J. Whole chloroplast genome and gene locus phylogenies reveal the taxonomic placement and relationship of Tripidium (Panicoideae: Andropogoneae) to sugarcane. BMC Evol. Biol. 2019, 19, 33. [Google Scholar] [CrossRef]
- Zhao, D.-N.; Ren, Y.; Zhang, J.-Q. Conservation and innovation: Plastome evolution during rapid radiation of Rhodiola on the Qinghai-Tibetan Plateau. Mol. Phylogenet. Evol. 2019, 144, 106713. [Google Scholar] [CrossRef] [PubMed]
- Duan, L.; Harris, A.J.; Su, C.; Zhang, Z.-R.; Arslan, E.; Ertuğrul, K.; Loc, P.K.; Hayashi, H.; Wen, J.; Chen, H.-F. Chloroplast Phylogenomics Reveals the Intercontinental Biogeographic History of the Liquorice Genus (Leguminosae: Glycyrrhiza). Front. Plant Sci. 2020, 11, 793. [Google Scholar] [CrossRef] [PubMed]
- Dong, W.; Xu, C.; Wu, P.; Cheng, T.; Yu, J.; Zhou, S.; Hong, D.-Y. Resolving the systematic positions of enigmatic taxa: Manipulating the chloroplast genome data of Saxifragales. Mol. Phylogenet. Evol. 2018, 126, 321–330. [Google Scholar] [CrossRef] [PubMed]
- Abdullah; Mehmood, F.; Shahzadi, I.; Ali, Z.; Islam, M.; Naeem, M.; Mirza, B.; Lockhart, P.J.; Ahmed, I.; Waheed, M.T. Correlations among oligonucleotide repeats, nucleotide substitutions, and insertion–deletion mutations in chloroplast genomes of plant family Malvaceae. J. Syst. Evol. 2021, 59, 388–402. [Google Scholar] [CrossRef]
- Wikström, N.; Bremer, B.; Rydin, C. Conflicting phylogenetic signals in genomic data of the coffee family (Rubiaceae). J. Syst. Evol. 2020, 58, 440–460. [Google Scholar] [CrossRef]
- Sloan, D.B.; Triant, D.A.; Forrester, N.; Bergner, L.M.; Wu, M.; Taylor, D.R. A recurring syndrome of accelerated plastid genome evolution in the angiosperm tribe Sileneae (Caryophyllaceae). Mol. Phylogenet. Evol. 2014, 72, 82–89. [Google Scholar] [CrossRef]
- Dong, W.; Liu, Y.; Xu, C.; Gao, Y.; Yuan, Q.; Suo, Z.; Zhang, Z.; Sun, J. Chloroplast phylogenomic insights into the evolution of Distylium (Hamamelidaceae). BMC Genom. 2021, 22, 1–12. [Google Scholar] [CrossRef]
- Dong, W.; Sun, J.; Liu, Y.; Xu, C.; Wang, Y.; Suo, Z.; Zhou, S.; Zhang, Z.; Wen, J. Phylogenomic relationships and species identification of the olive genus Olea (Oleaceae). J. Syst. Evol. 2021. [Google Scholar] [CrossRef]
- Mohamoud, Y.A.; Mathew, L.S.; Torres, M.F.; Younuskunju, S.; Krueger, R.; Suhre, K.; Malek, J.A. Novel subpopulations in date palm (Phoenix dactylifera) identified by population-wide organellar genome sequencing. BMC Genom. 2019, 20, 1–7. [Google Scholar] [CrossRef] [PubMed]
- Qiao, J.; Zhang, X.; Chen, B.; Huang, F.; Xu, K.; Huang, Q.; Huang, Y.; Hu, Q.; Wu, X. Comparison of the cytoplastic genomes by resequencing: Insights into the genetic diversity and the phylogeny of the agriculturally important genus Brassica. BMC Genom. 2020, 21, 1–15. [Google Scholar] [CrossRef] [PubMed]
- Dong, W.; Xu, C.; Liu, Y.; Shi, J.; Li, W.; Suo, Z. Chloroplast phylogenomics and divergence times of Lagerstroemia (Lythraceae). BMC Genom. 2021, 22, 1–13. [Google Scholar] [CrossRef] [PubMed]
- Li, Y.; Zhou, J.-G.; Chen, X.-L.; Cui, Y.-X.; Xu, Z.-C.; Li, Y.-H.; Song, J.-Y.; Duan, B.-Z.; Yao, H. Gene losses and partial deletion of small single-copy regions of the chloroplast genomes of two hemiparasitic Taxillus species. Sci. Rep. 2017, 7, 12834. [Google Scholar] [CrossRef] [PubMed]
- Liu, B.; Le, C.T.; Barrett, R.L.; Nickrent, D.L.; Chen, Z.; Lu, L.; Vidal-Russell, R. Historical biogeography of Loranthaceae (Santalales): Diversification agrees with emergence of tropical forests and radiation of songbirds. Mol. Phylogenet. Evol. 2018, 124, 199–212. [Google Scholar] [CrossRef] [PubMed]
- Chen, X.; Fang, D.; Wu, C.; Liu, B.; Liu, Y.; Sahu, S.K.; Song, B.; Yang, S.; Yang, T.; Wei, J.; et al. Comparative Plastome Analysis of Root- and Stem-Feeding Parasites of Santalales Untangle the Footprints of Feeding Mode and Lifestyle Transitions. Genome Biol. Evol. 2020, 12, 3663–3676. [Google Scholar] [CrossRef]
- Krause, K. Piecing together the puzzle of parasitic plant plastome evolution. Planta 2011, 234, 647–656. [Google Scholar] [CrossRef]
- Molina, J.; Hazzouri, K.M.; Nickrent, D.; Geisler, M.; Meyer, R.S.; Pentony, M.M.; Flowers, J.M.; Pelser, P.; Barcelona, J.; Inovejas, S.A.; et al. Possible Loss of the Chloroplast Genome in the Parasitic Flowering Plant Rafflesia lagascae (Rafflesiaceae). Mol. Biol. Evol. 2014, 31, 793–803. [Google Scholar] [CrossRef]
- Guo, X.; Liu, C.; Zhang, G.; Su, W.; Landis, J.B.; Zhang, X.; Wang, H.; Ji, Y. The Complete Plastomes of Five Hemiparasitic Plants (Osyris wightiana, Pyrularia edulis, Santalum album, Viscum liquidambaricolum, and V. ovalifolium): Comparative and Evolutionary Analyses Within Santalales. Front. Genet. 2020, 11, 597. [Google Scholar] [CrossRef]
- Li, J.; Wang, S.; Jing, Y.; Wang, L.; Zhou, S. A modified CTAB protocol for plant DNA extraction. Chin. Bull. Bot. 2013, 48, 72–78. [Google Scholar]
- Bolger, A.M.; Lohse, M.; Usadel, B. Trimmomatic: A flexible trimmer for Illumina sequence data. Bioinformatics 2014, 30, 2114–2120. [Google Scholar] [CrossRef] [PubMed]
- Jin, J.-J.; Yu, W.-B.; Yang, J.-B.; Song, Y.; Depamphilis, C.W.; Yi, T.-S.; Li, D.-Z. GetOrganelle: A fast and versatile toolkit for accurate de novo assembly of organelle genomes. Genome Biol. 2020, 21, 1–31. [Google Scholar] [CrossRef] [PubMed]
- Chen, Z.; Zhao, N.; Li, S.; Grover, C.E.; Nie, H.; Wendel, J.F.; Hua, J. Plant Mitochondrial Genome Evolution and Cytoplasmic Male Sterility. Crit. Rev. Plant Sci. 2017, 36, 55–69. [Google Scholar] [CrossRef]
- Kan, S.-L.; Shen, T.-T.; Gong, P.; Ran, J.-H.; Wang, X.-Q. The complete mitochondrial genome of Taxus cuspidata (Taxaceae): Eight protein-coding genes have transferred to the nuclear genome. BMC Evol. Biol. 2020, 20, 1–17. [Google Scholar] [CrossRef] [PubMed]
- Huang, D.I.; Cronk, Q. Plann: A Command-Line Application for Annotating Plastome Sequences. Appl. Plant Sci. 2015, 3, 1500026. [Google Scholar] [CrossRef]
- Greiner, S.; Lehwark, P.; Bock, R. OrganellarGenomeDRAW (OGDRAW) version 1.3.1: Expanded toolkit for the graphical visualization of organellar genomes. Nucleic Acids Res. 2019, 47, W59–W64. [Google Scholar] [CrossRef]
- Frazer, K.; Pachter, L.; Poliakov, A.; Rubin, E.M.; Dubchak, I. VISTA: Computational tools for comparative genomics. Nucleic Acids Res. 2004, 32, W273–W279. [Google Scholar] [CrossRef]
- Katoh, K.; Standley, D.M. MAFFT multiple sequence alignment software version 7: Improvements in performance and usability. Mol. Biol. Evol. 2013, 30, 772–780. [Google Scholar] [CrossRef]
- Kumar, S.; Stecher, G.; Li, M.; Knyaz, C.; Tamura, K.; Battistuzzi, F.U. MEGA X: Molecular Evolutionary Genetics Analysis across Computing Platforms. Mol. Biol. Evol. 2018, 35, 1547–1549. [Google Scholar] [CrossRef]
- Rozas, J.; Ferrer-Mata, A.; Sánchez-DelBarrio, J.C.; Guirao-Rico, S.; Librado, P.; Ramos-Onsins, S.; Sánchez-Gracia, A. DnaSP 6: DNA Sequence Polymorphism Analysis of Large Data Sets. Mol. Biol. Evol. 2017, 34, 3299–3302. [Google Scholar] [CrossRef] [PubMed]
- Dong, W.; Xu, C.; Cheng, T.; Lin, K.; Zhou, S. Sequencing Angiosperm Plastid Genomes Made Easy: A Complete Set of Universal Primers and a Case Study on the Phylogeny of Saxifragales. Genome Biol. Evol. 2013, 5, 989–997. [Google Scholar] [CrossRef] [PubMed]
- Dong, W.; Xu, C.; Cheng, T.; Zhou, S. Complete Chloroplast Genome of Sedum sarmentosum and Chloroplast Genome Evolution in Saxifragales. PLoS ONE 2013, 8, e77965. [Google Scholar] [CrossRef]
- Chang, C.-C.; Lin, H.-C.; Lin, I.-P.; Chow, T.-Y.; Chen, H.-H.; Chen, W.-H.; Cheng, C.-H.; Lin, C.-Y.; Liu, S.-M.; Chang, C.-C.; et al. The Chloroplast Genome of Phalaenopsis aphrodite (Orchidaceae): Comparative Analysis of Evolutionary Rate with that of Grasses and Its Phylogenetic Implications. Mol. Biol. Evol. 2005, 23, 279–291. [Google Scholar] [CrossRef]
- Petersen, G.; Cuenca, A.; Seberg, O. Plastome Evolution in Hemiparasitic Mistletoes. Genome Biol. Evol. 2015, 7, 2520–2532. [Google Scholar] [CrossRef] [PubMed]
- Gao, F.; Chen, C.; Arab, D.A.; Du, Z.; He, Y.; Ho, S.Y.W. EasyCodeML: A visual tool for analysis of selection using CodeML. Ecol. Evol. 2019, 9, 3891–3898. [Google Scholar] [CrossRef] [PubMed]
- Yang, Z. PAML 4: Phylogenetic Analysis by Maximum Likelihood. Mol. Biol. Evol. 2007, 24, 1586–1591. [Google Scholar] [CrossRef]
- Dong, W.; Xu, C.; Wen, J.; Zhou, S. Evolutionary directions of single nucleotide substitutions and structural mutations in the chloroplast genomes of the family Calycanthaceae. BMC Evol. Biol. 2020, 20, 96. [Google Scholar] [CrossRef] [PubMed]
- Kalyaanamoorthy, S.; Minh, B.Q.; Wong, T.; Von Haeseler, A.; Jermiin, L.S. ModelFinder: Fast model selection for accurate phylogenetic estimates. Nat. Methods 2017, 14, 587–589. [Google Scholar] [CrossRef]
- Lanfear, R.; Frandsen, P.; Wright, A.M.; Senfeld, T.; Calcott, B. PartitionFinder 2: New Methods for Selecting Partitioned Models of Evolution for Molecular and Morphological Phylogenetic Analyses. Mol. Biol. Evol. 2016, 34, 772–773. [Google Scholar] [CrossRef]
- Kozlov, A.M.; Darriba, D.; Flouri, T.; Morel, B.; Stamatakis, A. RAxML-NG: A fast, scalable and user-friendly tool for maximum likelihood phylogenetic inference. Bioinformatics 2019, 35, 4453–4455. [Google Scholar] [CrossRef]
- Ronquist, F.; Teslenko, M.; Van Der Mark, P.; Ayres, D.L.; Darling, A.; Hoehna, S.; Larget, B.; Liu, L.; Suchard, M.A.; Huelsenbeck, J.P. MrBayes 3.2: Efficient Bayesian Phylogenetic Inference and Model Choice Across a Large Model Space. Syst. Biol. 2012, 61, 539–542. [Google Scholar] [CrossRef] [PubMed]
- Rambaut, A.; Suchard, M.; Xie, D.; Drummond, A. Tracer V1. 6. 2014. Available online: http://beast.bio.ed.ac.uk/Tracer (accessed on 30 August 2021).
- Wikström, N.; Savolainen, V.; Chase, M.W. Evolution of the angiosperms: Calibrating the family tree. Proc. R. Soc. Lond. Ser. B Biol. Sci. 2001, 268, 2211–2220. [Google Scholar] [CrossRef] [PubMed]
- Mildenhall, D.C. Cranwellia costatan.sp. andPodosporites erugatusn.sp. from middle Pliocene (? early Pleistocene) sediments, South Island, New Zealand. J. R. Soc. N. Z. 1978, 8, 253–274. [Google Scholar] [CrossRef]
- Mildenhall, D. New Zealand late Cretaceous and cenozoic plant biogeography: A contribution. Palaeogeogr. Palaeoclimatol. Palaeoecol. 1980, 31, 197–233. [Google Scholar] [CrossRef]
- Vidal-Russell, R.; Nickrent, D.L. The first mistletoes: Origins of aerial parasitism in Santalales. Mol. Phylogenet. Evol. 2008, 47, 523–537. [Google Scholar] [CrossRef]
- Bouckaert, R.; Heled, J.; Kühnert, D.; Vaughan, T.; Wu, C.-H.; Xie, D.; Suchard, M.A.; Rambaut, A.; Drummond, A.J. BEAST 2: A Software Platform for Bayesian Evolutionary Analysis. PLoS Comput. Biol. 2014, 10, e1003537. [Google Scholar] [CrossRef]
- Li, W.; Liu, Y.; Yang, Y.; Xie, X.; Lu, Y.; Yang, Z.; Jin, X.; Dong, W.; Suo, Z. Interspecific chloroplast genome sequence diversity and genomic resources in Diospyros. BMC Plant Biol. 2018, 18, 210. [Google Scholar] [CrossRef]
- Wickett, N.J.; Zhang, Y.; Hansen, S.K.; Roper, J.M.; Kuehl, J.V.; Plock, S.A.; Wolf, P.G.; Depamphilis, C.W.; Boore, J.L.; Goffinet, B. Functional Gene Losses Occur with Minimal Size Reduction in the Plastid Genome of the Parasitic Liverwort Aneura mirabilis. Mol. Biol. Evol. 2008, 25, 393–401. [Google Scholar] [CrossRef]
- Lin, C.S.; Chen, J.J.; Chiu, C.C.; Hsiao, H.C.; Yang, C.J.; Jin, X.H.; Leebens-Mack, J.; de Pamphilis, C.W.; Huang, Y.T.; Yang, L.H. Concomitant loss of NDH complex-related genes within chloroplast and nuclear genomes in some orchids. Plant J. 2017, 90, 994–1006. [Google Scholar] [CrossRef]
- Roquet, C.; Coissac, É.; Cruaud, C.; Boleda, M.; Boyer, F.; Alberti, A.; Gielly, L.; Taberlet, P.; Thuiller, W.; Van Es, J.; et al. Understanding the evolution of holoparasitic plants: The complete plastid genome of the holoparasite Cytinus hypocistis (Cytinaceae). Ann. Bot. 2016, 118, 885–896. [Google Scholar] [CrossRef]
- Millen, R.S.; Olmstead, R.G.; Adams, K.L.; Palmer, J.D.; Lao, N.T.; Heggie, L.; Kavanagh, T.A.; Hibberd, J.M.; Gray, J.C.; Morden, C.W.; et al. Many parallel losses of infA from chloroplast DNA during angiosperm evolution with multiple independent transfers to the nucleus. Plant Cell 2001, 13, 645–658. [Google Scholar] [CrossRef] [PubMed]
- Yang, Z.; Nielsen, R. Estimating Synonymous and Nonsynonymous Substitution Rates Under Realistic Evolutionary Models. Mol. Biol. Evol. 2000, 17, 32–43. [Google Scholar] [CrossRef]
- Wicke, S.; Müller, K.F.; Depamphilis, C.W.; Quandt, D.; Bellot, S.; Schneeweiss, G.M. Mechanistic model of evolutionary rate variation en route to a nonphotosynthetic lifestyle in plants. Proc. Natl. Acad. Sci. USA 2016, 113, 9045–9050. [Google Scholar] [CrossRef] [PubMed]
- Wicke, S.; Schäferhoff, B.; Depamphilis, C.W.; Müller, K.F. Disproportional Plastome-Wide Increase of Substitution Rates and Relaxed Purifying Selection in Genes of Carnivorous Lentibulariaceae. Mol. Biol. Evol. 2013, 31, 529–545. [Google Scholar] [CrossRef]
- Guisinger, M.M.; Kuehl, J.N.V.; Boore, J.L.; Jansen, R.K. Genome-wide analyses of Geraniaceae plastid DNA reveal unprecedented patterns of increased nucleotide substitutions. Proc. Nat. Acad. Sci. USA 2008, 105, 18424–18429. [Google Scholar] [CrossRef] [PubMed]
- Wicke, S.; Schneeweiss, G.M.; Depamphilis, C.W.; Müller, K.F.; Quandt, D. The evolution of the plastid chromosome in land plants: Gene content, gene order, gene function. Plant Mol. Biol. 2011, 76, 273–297. [Google Scholar] [CrossRef] [PubMed]
- Kikuchi, S.; Bédard, J.; Hirano, M.; Hirabayashi, Y.; Oishi, M.; Imai, M.; Takase, M.; Ide, T.; Nakai, M. Uncovering the Protein Translocon at the Chloroplast Inner Envelope Membrane. Science 2013, 339, 571–574. [Google Scholar] [CrossRef]
- Wu, Z.; Liao, R.; Yang, T.; Dong, X.; Lan, D.; Qin, R.; Liu, H. Analysis of six chloroplast genomes provides insight into the evolution of Chrysosplenium (Saxifragaceae). BMC Genom. 2020, 21, 1–14. [Google Scholar] [CrossRef] [PubMed]
- Li, Y.-C.; Korol, A.B.; Fahima, T.; Beiles, A.; Nevo, E. Microsatellites: Genomic distribution, putative functions and mutational mechanisms: A review. Mol. Ecol. 2002, 11, 2453–2465. [Google Scholar] [CrossRef]
- Kelchner, S.A. The Evolution of Non-Coding Chloroplast DNA and Its Application in Plant Systematics. Ann. Mo. Bot. Gard. 2000, 87, 482. [Google Scholar] [CrossRef]
- Han, T.; Li, M.; Li, J.; Lv, H.; Ren, B.; Chen, J.; Li, W. Comparison of chloroplast genomes of Gynura species: Sequence variation, genome rearrangement and divergence studies. BMC Genom. 2019, 20, 1–10. [Google Scholar] [CrossRef] [PubMed]
- Ren, T.; Li, Z.-X.; Xie, D.-F.; Gui, L.-J.; Peng, C.; Wen, J.; He, X.-J. Plastomes of eight Ligusticum species: Characterization, genome evolution, and phylogenetic relationships. BMC Plant Biol. 2020, 20, 1–14. [Google Scholar] [CrossRef] [PubMed]
- Song, Y.; Zhang, Y.; Xu, J.; Li, W.; Li, M. Characterization of the complete chloroplast genome sequence of Dalbergia species and its phylogenetic implications. Sci. Rep. 2019, 9, 20401. [Google Scholar] [CrossRef]
- Pang, X.; Liu, H.; Wu, S.; Yuan, Y.; Li, H.; Dong, J.; Liu, Z.; An, C.; Su, Z.; Li, B. Species Identification of Oaks (Quercus L., Fagaceae) from Gene to Genome. Int. J. Mol. Sci. 2019, 20, 5940. [Google Scholar] [CrossRef]
- Dastpak, A.; Osaloo, S.K.; Maassoumi, A.A.; Safar, K.N. Molecular Phylogeny of Astragalussect. Ammodendron (Fabaceae) Inferred from Chloroplast ycf1 Gene. Ann. Bot. Fenn. 2018, 55, 75–82. [Google Scholar] [CrossRef]
- Dong, W.; Xu, C.; Li, C.; Sun, J.; Zuo, Y.; Shi, S.; Cheng, T.; Guo, J.; Zhou, S. ycf1, the most promising plastid DNA barcode of land plants. Sci. Rep. 2015, 5, 8348. [Google Scholar] [CrossRef]
- Skottsberg, C. The geographical distribution of the sandalwoods and its significance. In Proceedings of the Fourth Pacific Science Congress (Java), Honolulu, HI, USA, 9–11 April 1930; pp. 435–442. [Google Scholar]
- Fosberg, F.R.; Sachét, M.-H. Santalum in eastern Polynesia. Candollea 1985, 40, 459–470. [Google Scholar]
- Lee-Yaw, J.A.; Grassa, C.; Joly, S.; Andrew, R.; Rieseberg, L. An evaluation of alternative explanations for widespread cytonuclear discordance in annual sunflowers (Helianthus). New Phytol. 2019, 221, 515–526. [Google Scholar] [CrossRef]
- Wang, M.; Zhang, L.; Zhang, Z.; Li, M.; Wang, D.; Zhang, X.; Xi, Z.; Keefover-Ring, K.; Smart, L.; DiFazio, S.P.; et al. Phylogenomics of the genus Populus reveals extensive interspecific gene flow and balancing selection. New Phytol. 2020, 225, 1370–1382. [Google Scholar] [CrossRef]
- Morales-Briones, D.F.; Liston, A.; Tank, D.C. Phylogenomic analyses reveal a deep history of hybridization and polyploidy in the Neotropical genus Lachemilla (Rosaceae). New Phytol. 2018, 218, 1668–1684. [Google Scholar] [CrossRef] [PubMed]
- Yang, Y.; Moore, M.J.; Brockington, S.F.; Mikenas, J.; Olivieri, J.; Walker, J.F.; Smith, S.A. Improved transcriptome sampling pinpoints 26 ancient and more recent polyploidy events in Caryophyllales, including two allopolyploidy events. New Phytol. 2018, 217, 855–870. [Google Scholar] [CrossRef]






| Species | Nucleotide Length (bp) | Number of Genes | GenBank Accession Number | ||||||
|---|---|---|---|---|---|---|---|---|---|
| Total | LSC | IR | SSC | Protein | tRNA | rRNA | Total | ||
| S. acuminatum | 143,291 | 82,944 | 24,484 | 11,379 | 67 | 30 | 4 | 101 | MW464925 |
| S. album-1 | 144,034 | 83,793 | 24,488 | 11,265 | 67 | 30 | 4 | 101 | MW464915 |
| S. album-2 | 144,101 | 83,802 | 24,511 | 11,277 | 67 | 30 | 4 | 101 | MW464922 |
| S. boninense | 144,263 | 83,912 | 24,501 | 11,349 | 67 | 30 | 4 | 101 | MW464916 |
| S. ellipticum | 144,250 | 83,911 | 24,495 | 11,349 | 67 | 30 | 4 | 101 | MW464917 |
| S. ellipticum var. littorale | 144,255 | 83,911 | 24,498 | 11,348 | 67 | 30 | 4 | 101 | MW464920 |
| S. freycinetianum var. pyrularium | 143,895 | 83,582 | 24,481 | 11,351 | 67 | 30 | 4 | 101 | MW464921 |
| S.leptocladum | 143,801 | 83,576 | 24,494 | 11,237 | 67 | 30 | 4 | 101 | MW464918 |
| S. sp. | 143,923 | 83,603 | 24,489 | 11,342 | 67 | 30 | 4 | 101 | MW464919 |
| S. paniculatum | 144,239 | 83,942 | 24,477 | 11,343 | 67 | 30 | 4 | 101 | MW464914 |
| S. spicatum | 143,638 | 83,314 | 24,495 | 11,334 | 67 | 30 | 4 | 101 | MW464924 |
| S. yasi | 144,019 | 83,736 | 24,497 | 11,289 | 67 | 30 | 4 | 101 | MW464923 |
| Regions | Alignment Length (bp) | Number of Variable Sites | Nucleotide Polymorphism | |||
|---|---|---|---|---|---|---|
| Polymorphic | Singleton | Parsimony Informative | Nucleotide Diversity | Haplotypes | ||
| LSC | 84,949 | 1704 | 1149 | 549 | 0.00457 | 12 |
| SSC | 11,527 | 455 | 298 | 157 | 0.00926 | 12 |
| IR | 24,617 | 96 | 68 | 28 | 0.00087 | 11 |
| Whole plastomes | 145,671 | 2352 | 1582 | 764 | 0.00366 | 12 |
| GTR Model Partition | No. Partitions | 2logeL | No. Free Parameters | AICc |
|---|---|---|---|---|
| Unpartitioned | 1 | −268,402.7677 | 106 | 537,017.9356 |
| Gene partitioned | 32 | −263,732.8419 | 416 | 528,303.8397 |
| hcluster | 57 | −263,607.1139 | 681 | 528,592.7872 |
| rcluster | 36 | −263,643.0715 | 474 | 528,242.1411 |
Publisher’s Note: MDPI stays neutral with regard to jurisdictional claims in published maps and institutional affiliations. |
© 2021 by the authors. Licensee MDPI, Basel, Switzerland. This article is an open access article distributed under the terms and conditions of the Creative Commons Attribution (CC BY) license (https://creativecommons.org/licenses/by/4.0/).
Share and Cite
Liu, X.; Xu, D.; Hong, Z.; Zhang, N.; Cui, Z. Comparative and Phylogenetic Analysis of the Complete Chloroplast Genome of Santalum (Santalaceae). Forests 2021, 12, 1303. https://doi.org/10.3390/f12101303
Liu X, Xu D, Hong Z, Zhang N, Cui Z. Comparative and Phylogenetic Analysis of the Complete Chloroplast Genome of Santalum (Santalaceae). Forests. 2021; 12(10):1303. https://doi.org/10.3390/f12101303
Chicago/Turabian StyleLiu, Xiaojin, Daping Xu, Zhou Hong, Ningnan Zhang, and Zhiyi Cui. 2021. "Comparative and Phylogenetic Analysis of the Complete Chloroplast Genome of Santalum (Santalaceae)" Forests 12, no. 10: 1303. https://doi.org/10.3390/f12101303
APA StyleLiu, X., Xu, D., Hong, Z., Zhang, N., & Cui, Z. (2021). Comparative and Phylogenetic Analysis of the Complete Chloroplast Genome of Santalum (Santalaceae). Forests, 12(10), 1303. https://doi.org/10.3390/f12101303

