Devising Urban Biodiversity Habitat Provision Goals: Ecosystem Services Analysis
Abstract
:1. Introduction
1.1. Research Sites
1.2. The Ecosystem Service of Habitat Provision
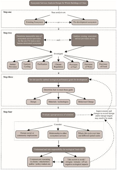
2. Methodology: Ecosystem Services Analysis (ESA)
2.1. Ecosystem Services Analysis (ESA) Process in Brief
2.2. Data Collection
3. Results
3.1. Key Findings from the Ecological History Analysis (Step 1 of the ESA Process)
3.1.1. Wellington
3.1.2. Curitiba
3.2. Pre-Development Primary Habitat (Step 2a of the ESA Process)
3.3. Current Primary Habitat for Urban Wildlife: GIS Examination Results (Step 2b of the ESA Process)
3.4. Setting Urban Design Goals for Habitat Provision (Step 3 of the ESA Process)
3.4.1. Wellington Habitat Provision Targets
3.4.2. Curitiba Habitat Provision Targets
3.4.3. Habitat Provision Summary: Wellington and Curitiba
4. Discussion: Implications for Urban Design Professionals of Using an Ecosystem Services Analysis Methodology
4.1. Site Specificity
4.2. Scale
4.3. Design for Combinations of Ecosystem Services
4.4. Spatial Targets
4.5. Increased Collaboration
5. Conclusions
Funding
Acknowledgments
Conflicts of Interest
References
- Röckstrom, J.; Steffen, W.; Noone, K.; Persson, Å.; Chapin, F.S., III; Lambin, E.F.; Lenton, T.M.; Scheffer, M.; Folke, C.; Schellnhuber, H.J.; et al. A safe operating space for humanity. Nature 2009, 461, 472–475. [Google Scholar] [CrossRef]
- Montanarella, L.; Scholes, R.; Brainich, A. The IPBES Assessment Report on Land Degradation and Restoration; Secretariat of the Intergovernmental Science-Policy Platform on Biodiversity and Ecosystem Services: Bonn, Germany, 2018. [Google Scholar]
- Eigenbrod, F.; Bell, V.A.; Davies, H.N.; Heinemeyer, A.; Armsworth, P.R.; Gaston, K.J. The impact of projected increases in urbanization on ecosystem services. Proc. R. Soc. B 2011, 278, 3201–3208. [Google Scholar] [CrossRef]
- CIESIN-Center for International Earth Science Information Network. Global Rural-Urban Mapping Project (GRUMP), Alpha Version: Urban Extents. 2004. Available online: http://sedac.ciesin.columbia.edu/gpw (accessed on 10 January 2018).
- Thomson, G.; Newman, P. Urban fabrics and urban metabolism—from sustainable to regenerative cities. Resour. Conserv. Recycl. 2018, 132, 218–229. [Google Scholar] [CrossRef]
- Girardet, H. Creating Regenerative Cities; Routledge: New York, NY, USA, 2015. [Google Scholar]
- McGranahan, G.; Marcotullio, P.; Bai, X.; Balk, D.; Braga, T.; Douglas, I.; Elmquist, T.; Rees, W.; Satterwaite, D.; Songsore, J. Urban Systems. In Ecosystems and Human Well-being. Volume 1: Current State and Trends; Hassan, R., Scholes, R., Ash, N., Eds.; Island Press & Millennium Ecosystem Assessment: Washington, DC, USA, 2005. [Google Scholar]
- Pedersen Zari, M. Ecosystem services analysis: Mimicking ecosystem services for regenerative urban design. IJSBE 2015, 4, 145–157. [Google Scholar] [CrossRef]
- Millennium Ecosystem Assessment Board. Ecosystems and Human Well-Being: Synthesis; Island Press: Washington, DC, USA, 2005. [Google Scholar]
- Potschin, M.; Haines-Young, R. Defining and measuring ecosystem services. In Routledge Handbook of Ecosystem Services; Potschin, M., Haines-Young, R., Fish, R., Turner, R.K., Eds.; Routledge: London, UK; New York, NY, USA, 2016; pp. 25–44. [Google Scholar]
- Pedersen Zari, M. Regenerative Urban Design and Ecosystem Biomimicry; Routledge: Oxon, UK, 2018. [Google Scholar]
- Fazzano, A.; Weiss, M.A. Global Urban Development; GUD: Curitiba, Brazil, 2004; Available online: http://www.globalurban.org/GUD_Curitiba_MES_Report.pdf. (accessed on 1 May 2019).
- Beatley, T. Wellington, New Zealand: From Town Belt to Blue Belt. In Handbook of Biophilic City Planning and Design; Island Press: Washington, DC, USA, 2016; pp. 75–84. [Google Scholar]
- Pires, A.C.D.; de Freitas Melo, V., II; Lima, V.C., II; Motta, A.C.V. Major soil classes of the metropolitan region of Curitiba (PR), Brazil: I-mineralogical characterization of the sand, silt and clay fractions. Braz. Arch. Biol. Technol. 2007, 50, 169–181. [Google Scholar] [CrossRef]
- Aparecida, S.; Pilotto, A.S. Urban disparity in Curitiba: Studies on segregation. In ISA-RC21 Sao Paulo Conference Inequality, Inclusion and the Sense of Belonging 2009; University of São Paulo: Sao Paulo, Brazil, 2009. [Google Scholar]
- Macedo, J. Curitiba. Cities 2004, 21, 537–549. [Google Scholar] [CrossRef]
- Rabinovitch, J.; Leitman, J. Urban planning in Curitiba. In The Sustainable Urban Development Reader; Routledge: London, UK, 2004; pp. 236–249. [Google Scholar]
- Specht, K.; Siebert, R.; Hartmann, I.; Freisinger, U.B.; Sawicka, M.; Werner, A.; Thomaier, S.; Henckel, D.; Walk, H.; Dierich, A. Urban agriculture of the future: An overview of sustainability aspects of food production in and on buildings. Agric. Hum. Values 2014, 31, 33–51. [Google Scholar] [CrossRef]
- Pedersen Zari, M. Ecosystem services analysis: Incorporating an understanding of ecosystem services into built environment design and materials selection. In Materials for a Healthy, Ecological and Sustainable Built Environment: Principles for Evaluation; Petrović, E.K., Vale, B., Pedersen Zari, M., Eds.; Woodhead: Duxford, UK; pp. 29–64.
- Pedersen Zari, M. Ecosystem Services Analysis in Response to Biodiversity Loss Caused by the Built Environment. SAPIENS 2014, 7, 1–14. [Google Scholar]
- Connop, S.; Vandergert, P.; Eisenberg, B.; Collier, M.J.; Nash, C.; Clough, J.; Newport, D. Renaturing cities using a regionally-focused biodiversity-led multifunctional benefits approach to urban green infrastructure. Environ. Sci. Policy 2016, 62, 99–111. [Google Scholar] [CrossRef]
- Le Roux, D.S.; Ikin, K.; Lindenmayer, D.B.; Blanchard, W.; Manning, A.D.; Gibbons, P. Reduced availability of habitat structures in urban landscapes: Implications for policy and practice. Landsc. Urban Plan 2014, 125, 57–64. [Google Scholar] [CrossRef]
- Clarkson, B.; Wehi, P.; Brabyn, L. A spatial analysis of indigenous cover patterns and implications for ecological restoration in urban centres, New Zealand. Urban Ecosyst. 2007, 10, 441–457. [Google Scholar] [CrossRef]
- Zupancic, T.; Westmacott, C.; Bulthuis, M. The Impact of Green Space on Heat and Air Pollution in Urban Communities: A Meta-Narrative Systematic Review; David Suzuki Foundation: Vancouver, BC, Canada, 2015. [Google Scholar]
- Nielsen, A.; van den Bosch, M.; Maruthaveeran, S.; van den Bosch, C.K. Species richness in urban parks and its drivers: A review of empirical evidence. Urban Ecosyst. 2014, 17, 305–327. [Google Scholar] [CrossRef]
- Van Zoest, J.; Hopman, M. Taking the economic benefits of green space into account: The story of the Dutch TEEB for Cities project. Urban Clim. 2014, 7, 107–114. [Google Scholar] [CrossRef]
- Lee, A.C.K.; Maheswaran, R. The health benefits of urban green spaces: A review of the evidence. J. Public Health 2011, 33, 212–222. [Google Scholar] [CrossRef]
- Maas, J.; A Verheij, R.; Groenewegen, P.P.; De Vries, S.; Spreeuwenberg, P. Green space, urbanity, and health: How strong is the relation? J. Epidemiol. Community Health. 2006, 60, 587–592. [Google Scholar] [CrossRef] [PubMed]
- Heidt, V.; Neef, M. Benefits of Urban Green Space for Improving Urban Climate, in Ecology, Planning, and Management of Urban Forests; Springer: New York, NY, USA, 2008; pp. 84–96. [Google Scholar]
- IPPUC—Instituto de Pesquisa Planejamento Urbano de Curitiba. Curitiba Spatial Dataset Based on DATUM: SAD-69/original. 2017. Available online: http://ippuc.org.br/geodownloads/geo.htm (accessed on 21 September 2017).
- Landcare Research. LCDB v4.1—Land Cover Database Version 4.1, Mainland New Zealand. 2015. Available online: https://lris.scinfo.org.nz/layer/423-lcdb-v41-land-cover-database-version-41-mainland-new-zealand (accessed on 23 January 2018).
- Wellington City Council. Biodiversity Action Plan; Wellington City Council: Wellington, New Zealand, 2007. [Google Scholar]
- Holdaway, R.N. New Zealand’s pre-human avifauna and its vulnerability. N. Z. J. Ecol. 1989, 12, 11–25. [Google Scholar]
- Park, G. An Inventory of the Surviving Traces of the Primary Forest of Wellington City; Wellington City Council: Wellington, New Zealand, 1999. [Google Scholar]
- Karori Sanctuary Trust. A Daring Plan. 2010. Available online: http://www.sanctuary.org.nz/Site/About_us/A_500_year_journey/A_500-year_journey.aspx (accessed on 28 February 2019).
- Gabites, I. Wellington’s Living Cloak. A Guide to the Natural Plant Communities; Victoria University Press: Wellington, New Zealand, 1993. [Google Scholar]
- Rastandeh, A.; Brown, D.K.; Pedersen Zari, M. Biodiversity conservation in urban environments: A review on the importance of spatial patterning of landscapes. In Proceedings of the Ecocity World Summitt, Melbourne, Australia, 12–14 July 2017. [Google Scholar]
- Rastandeh, A.; Brown, D.K.; Zari, M.P. Site selection of urban wildlife sanctuaries for safeguarding indigenous biodiversity against increased predator pressures. Urban For. Urban Green. 2018, 32, 21–31. [Google Scholar] [CrossRef]
- Pedersen Zari, M. Ecosystem Services Analysis for the Design of Regenerative Urban Built Environments, in School of Architecture; Victoria University of Wellington: Wellington, New Zealand, 2012; p. 476. [Google Scholar]
- Rastandeh, A.; Zari, M.P. A spatial analysis of land cover patterns and its implications for urban avifauna persistence under climate change. Landsc. Ecol. 2018, 33, 455–474. [Google Scholar] [CrossRef]
- Klink, J.; Denaldi, R. Metropolitan fragmentation and neo-localism in the periphery: Revisiting the case of Curitiba. Urban Stud. 2012, 49, 543–561. [Google Scholar] [CrossRef]
- Liebsch, D.; Marques, M.C.; Goldenberg, R. How long does the Atlantic Rain Forest take to recover after a disturbance? Changes in species composition and ecological features during secondary succession. Boil. Conserv. 2008, 141, 1717–1725. [Google Scholar] [CrossRef]
- Silvano, R.A.; Udvardy, S.; Ceroni, M.; Farley, J. An ecological integrity assessment of a Brazilian Atlantic Forest watershed based on surveys of stream health and local farmers’ perceptions: Implications for management. Ecol. Econ. 2005, 53, 369–385. [Google Scholar] [CrossRef]
- Rabinovitch, J. Curitiba: Towards sustainable urban development. Environ. Urban. 1992, 4, 62–73. [Google Scholar] [CrossRef]
- Ewing, K. Conservation Covenants and Community Conservation Groups: Improving the Protection of Private Land. New Zeal. J. Environ. Law 2008, 12, 315–337. [Google Scholar]
- Carswell, F.; Mason, M.; Davis, M.; Briggs, C.; Clinton, P.; Green, W.; Standish, R.; Allen, R. Synthesis of Carbon Stock Information Regarding Conservation Land; Landcare Research Contract Report LC0708/071; Department of Conservation: Wellington, New Zealand, 2008. [Google Scholar]
- Andrén, H. Effects of Habitat Fragmentation on Birds and Mammals in Landscapes with Different Proportions of Suitable Habitat: A Review. Oikos 1994, 71, 355. [Google Scholar] [CrossRef]
- Tabarelli, M.; Aguiar, A.V.; Ribeiro, M.C.; Metzger, J.P.; Peres, C.A. Prospects for biodiversity conservation in the Atlantic Forest: Lessons from aging human-modified landscapes. Boil. Conserv. 2010, 143, 2328–2340. [Google Scholar] [CrossRef]
- Rabinovitch, J.; Leitman, J. Urban Planning in Curitiba; Routlegde: London, UK, 2004. [Google Scholar]
- Hansen, R.; Pauleit, S. From Multifunctionality to Multiple Ecosystem Services? A Conceptual Framework for Multifunctionality in Green Infrastructure Planning for Urban Areas. AMBIO 2014, 43, 516–529. [Google Scholar] [CrossRef] [PubMed]
- Haase, D.; Strohbach, M.; Kroll, F.; Schwarz, N.; Seppelt, R. Synergies, Trade-offs, and Losses of Ecosystem Services in Urban Regions: An Integrated Multiscale Framework Applied to the Leipzig-Halle Region, Germany. Ecol. Soc. 2012, 17. [Google Scholar] [CrossRef]
- Grêt-Regamey, A.; Celio, E.; Klein, T.M.; Hayek, U.W. Understanding ecosystem services trade-offs with interactive procedural modeling for sustainable urban planning. Landsc. Urban Plan. 2013, 109, 107–116. [Google Scholar] [CrossRef]
- Lee, H.; Lautenbach, S. A quantitative review of relationships between ecosystem services. Ecol. Indic. 2016, 66, 340–351. [Google Scholar] [CrossRef]
- Howe, C.; Suich, H.; Vira, B.; Mace, G.M. Creating win-wins from trade-offs? Ecosystem services for human well-being: A meta-analysis of ecosystem service trade-offs and synergies in the real world. Environ. Chang. 2014, 28, 263–275. [Google Scholar] [CrossRef]
- Wolch, J.R.; West, K.; Gaines, T.E. Transspecies urban theory. Environ. Plan D Soc. Space 1995, 13, 735–760. [Google Scholar] [CrossRef]
- Bull, J.W.; Strange, N. The global extent of biodiversity offset implementation under no net loss policies. Nat. Sustain. 2018, 1, 790–798. [Google Scholar] [CrossRef]
- Rastandeh, A.; Zari, M.P.; Brown, D.K.; Vale, R. Utilising exotic flora in support of urban indigenous biodiversity: Lessons for landscape architecture. Landsc. Res. 2017, 43, 708–720. [Google Scholar] [CrossRef]
- Lundholm, J.T.; Richardson, P.J. Mini-Review: Habitat analogues for reconciliation ecology in urban and industrial environments. J. Appl. Ecol. 2010, 47, 966–975. [Google Scholar] [CrossRef]
- Lundholm, J. Green Roofs and Facades: A Habitat Template Approach. Urban Habitats 2006, 4, 87–101. [Google Scholar]



| 1. Provisioning Services | 2. Regulating Services | 3. Supporting Services | 4. Cultural Services |
|---|---|---|---|
| 1.1 Food - Human (land/fresh water/marine) - Forage 1.2 Biochemicals -Medicines -Other 1.3 Raw materials -Timber -Fibre -Stone -Minerals/ores 1.4 Fuel/energy -Biomass -Solar -Hydro -Other 1.5 Fresh water -Consumption -Irrigation -Industrial processes 1.6 Genetic information | 2.1 Pollination and seed dispersal 2.2 Biological control -Pest regulation -Invasive species resistance -Disease regulation 2.3 Climate regulation -GHG regulation -UV protection -Moderation of temperature -Moderation of noise 2.4 Prevention of disturbance and moderation of extremes -Wind/wave/runoff force modification -Mitigation of flood/drought -Erosion control 2.5 Decomposition -Waste removal 2.6 Purification -Water/air/soil | 3.1 Soil -Formation -Retention -Renewal of fertility -Quality control 3.2 Fixation of solar energy -Primary production/plant growth (above ground, below ground, marine, fresh water) 3.3 Nutrient cycling -Regulation of biogeochemical cycles -Retention of nutrients 3.4 Habitat provision -Suitable habitat for organisms -Suitable reproduction habitat 3.5 Species maintenance -Biodiversity -Natural selection -Self-organisation | 4.1 Education and knowledge 4.2 Aesthetic value and artistic inspiration 4.3 Recreation, relaxation, and psychological wellbeing 4.4 Spiritual inspiration 4.5 Creation of a sense of place and relationship. Cultural diversity and history |
| Criteria | Wellington | Curitiba |
|---|---|---|
| Latitude, longitude | 41.2865° south (S), 174.7762° east (E) | 25.4809° S, 49.3044° west (W) |
| Population | 200,000 | 1,800,000 |
| Population density (people per hectare) | 7 | 90 |
| Average income (United States dollars ($US) per annum) 1 | $33,737 (2015) | $7888 (2017) |
| Average age of residents in 2015 (years) | 38 | 31.3 |
| Average life expectancy in 2015 (combined genders in years) | 81.5 | 77.8 |
| Population growth per annum | 1.9% | 1.7% |
| Area of city (hectares) | 28,990 | 38,629 |
| Built up area (hectares) | 5446 (19%) | 26,906 (69%) |
| Other land cover types (hectares): | ||
| Forest (regenerating/exotic), parkland | 2089 (7%) | 1457 (4%) |
| Agricultural and/or pasture land | 9424 (32%) | 8472 (22%) |
| Bushland and scrub | 11,700 (40%) | N/A |
| Lake, pond, wetland and/or river | 16 (<0.1%) | 1794 (5%) |
| Sand and/or gravel | 149 (0.5%) | N/A |
| Native forest | 166 (0.6%) | ~0 |
| Green space (m2 per person) | 200 | 52 |
| GHG emissions per capita (tonnes of CO2-e) | 6.6 | 1.7 |
| Classified as a global biodiversity hotspot | ✓ | ✓ |
| Climate (Köppen–Geiger classification) | Cfb (temperate oceanic climate) | Cfb (subtropical highland climate) |
| Average temperature (°C) | 12.8 | 16.5 |
| Annual rainfall (mm) | 1250 | 1408 |
| Surface perviousness (SP) (%) | 80 | 31 |
| Annual sunshine (hours) | 2059 | 2006 |
| Annual wind speed (km/h) | 27 | 14 |
| Elevation (metres above sea level) | 0 to 299 | Average: 935 |
| Topography | Complex steep valley and ridge systems running predominantly north–east/south–west | Mostly flat with smooth rounded hills on a plateau |
| Natural hazards | Earthquakes, wind | Floods, wind |
| Determining ecosystem services present for a city pre-human development (Step 2a) | |
| Indicators and units | Process |
| Area covered by forest, wetland, lake/river, pasture, etc. (ha) | Calculate total area of site Determine land-cover types for the pre-development condition Determine pre-development areas of each land-cover type by conducting an ecological history review and/or examining nearby intact ecosystems |
| Determining ecosystem services present in a city currently (Step 2b) | |
| Indicators and units | Process |
| Area covered by forest, wetland, lake/river, pasture, etc. (ha) | Calculate area of site where habitat suitable for indigenous wildlife remains |
| Determining ecosystem services-based goals for urban development (Step 3) | |
| Process | |
| Determine vegetation cover necessary for increase in biodiversity health (%) through literature review or expert interview Use results from 2b to determine additional vegetation necessary for increase in biodiversity health Note: spatial analysis is required to determine specifically where regeneration should occur to take into account habitat fragmentation and edge effects. | |
| Land-Cover Type | Definition |
|---|---|
| Built-up and/or non-vegetated area | Impervious areas covered by buildings, roads, etc., as well as non-vegetated areas covered by rock, sand, and/or gravel. |
| Agriculture and/or pastureland | Areas covered by a wide range of agricultural and/or pastureland, croplands, orchards, etc., managed by people for the production of fresh fruit, vegetables, dairy, meat, etc. |
| Native Forest | Remnant patches of native forests used by native species as the primary habitat and food source. |
| Exotic forest and/or urban parkland | Green spaces including exotic and invasive plant species mainly created and managed by people for recreational and/or commercial purposes. Bushlands, grasslands, and scrublands were also included in this land-cover type. |
| Lake, pond, and/or wetland | Inland water bodies including natural and/or artificial lakes, ponds, and wetlands. |
| Land Cover Type | Curitiba | Wellington | ||
|---|---|---|---|---|
| Area (ha) | Percent | Area (ha) | Percent | |
| Built-up and/or non-vegetated area | 26,906 | 69 | 5595 | 20.3 |
| Agriculture and/or pastureland | 8472 | 22 | 9424 | 32 |
| Native forest | ~0 | ~0 | 166 | 0.6 |
| Exotic forest and/or urban parkland | 1457 | 4 | 13789 | 47 |
| Lake, pond, and/or wetland | 1794 | 5 | 16 | <0.1 |
| Total | 38,629 | 100 | 28,990 | 100 |
| Wellington | Curitiba | |
|---|---|---|
| Pre-development habitat ecosystem service provision | 100% | 100% |
| Current habitat ecosystem service provision | 0.6%–2% | <1% |
| Potential future ecosystem service provision targets | Stage 1: 10% Stage 2: 20% | Stage 1: 10% Stage 2: 30% |
|
© 2019 by the author. Licensee MDPI, Basel, Switzerland. This article is an open access article distributed under the terms and conditions of the Creative Commons Attribution (CC BY) license (http://creativecommons.org/licenses/by/4.0/).
Share and Cite
Pedersen Zari, M. Devising Urban Biodiversity Habitat Provision Goals: Ecosystem Services Analysis. Forests 2019, 10, 391. https://doi.org/10.3390/f10050391
Pedersen Zari M. Devising Urban Biodiversity Habitat Provision Goals: Ecosystem Services Analysis. Forests. 2019; 10(5):391. https://doi.org/10.3390/f10050391
Chicago/Turabian StylePedersen Zari, Maibritt. 2019. "Devising Urban Biodiversity Habitat Provision Goals: Ecosystem Services Analysis" Forests 10, no. 5: 391. https://doi.org/10.3390/f10050391
APA StylePedersen Zari, M. (2019). Devising Urban Biodiversity Habitat Provision Goals: Ecosystem Services Analysis. Forests, 10(5), 391. https://doi.org/10.3390/f10050391
