Applying a Dynamic Resource Supply Model in a Smart Grid
Abstract
:1. Introduction
2. Resource Model
2.1. Resource Description
| Template Holder | the resource provider |
| Template Unify ID | the identity of this template |
| Resource Name | the provided resource name |
| Characters | to help the system decide how to use this resource |
| Attributes | can be inherited to the resource instances |
| Cost | cost per unit |
| Availability | a set of constraints like time, location and etc. |
| Legal Rules for Supply | URI to a website |
| Other Resource in the Context of Use | a set of context resource dependencies |
| Template Holder | XYZ Wind Power Plant |
| Template Unify ID | 2001:0db8:85a3:08d3:1319:8a2e:0370:7344 |
| Resource Name | Alternating Current |
| Characters | continuous resource |
| discretized by second | |
| passively get resource | |
| estimate | |
| predicate | |
| Attributes | Inherited: Voltage |
| Inherited: Current | |
| Inherited: Frequency | |
| Inherited: Phase | |
| Inherited: Power | |
| Cost | 5 U.S. cents/kWh |
| Availability | Location: YYY (longitude, latitude) |
| Time: 80% supply/per year | |
| Legal Rules for Supply | URI to www.XYZWindPowerPlant.com |
| Other Resource in the Context of Use | electricity transformers |
| electricity transmission group | |
| electricity protection group |
| Resource Name | Alternating Current |
| Resource ID | 2013.12.1.1546 |
| Attributes | Voltage: 6.3 kV |
| Current: ? | |
| Frequency: 50.02 Hz | |
| Phase: correct | |
| Power: 25,000 kilowatts/hour |
2.2. Resource Allocation Mechanism

2.3. Analysis and Discussion of DRSM
3. Resource Supply Model to Service-Oriented Architecture

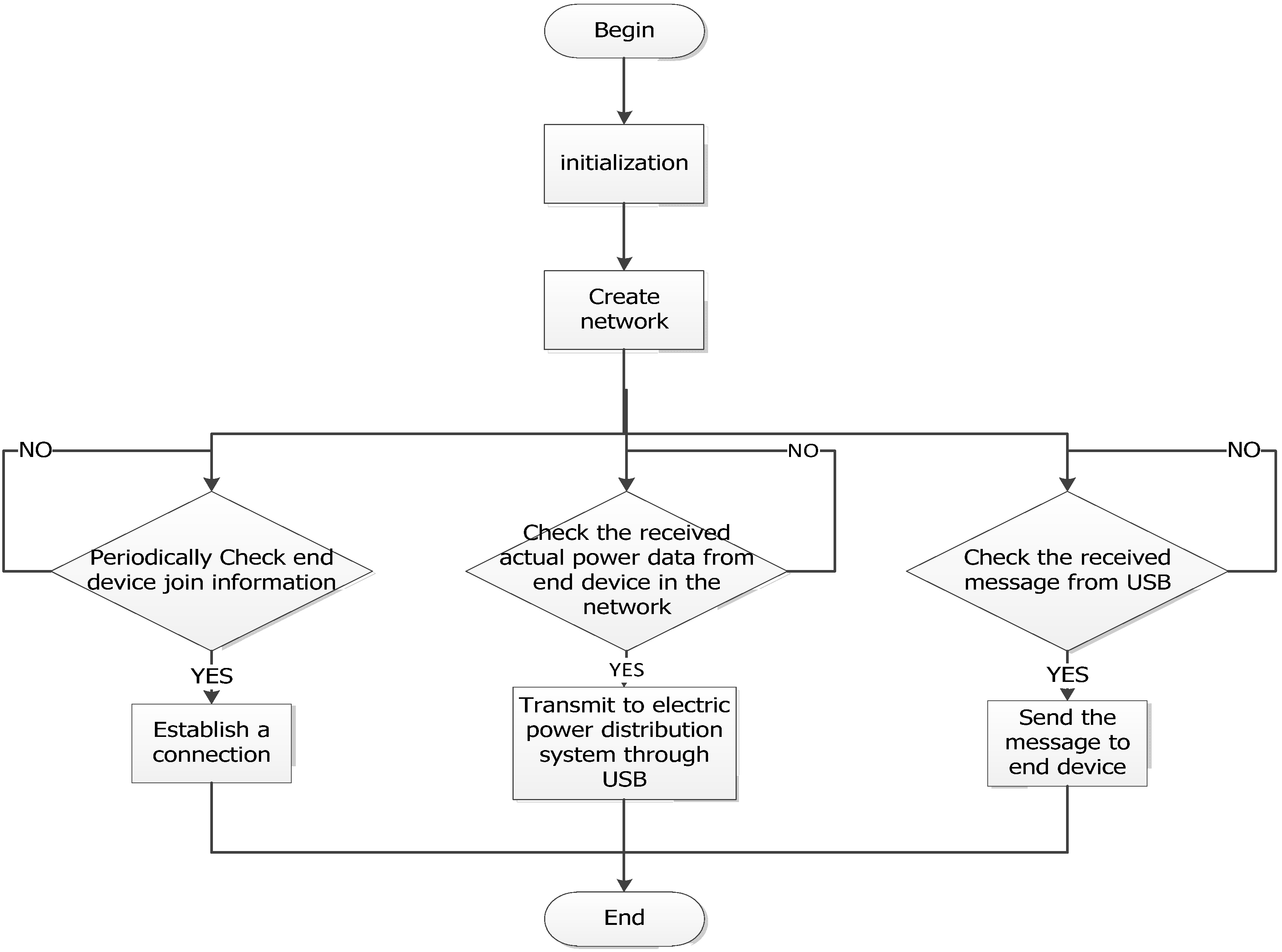
4. Applying the Resource Supply Model to a Smart Grid Environment

4.1. Design of Charging Request of PHEVs in the Smart Grid (SG) Environment
| Template Holder | XYZ Electricity Charging Station |
| Template Unify ID | fe80:8814:c1f1:90e9:1319:8a2e:0370:7344 |
| Resource Name | Electricity Charging Positions (AC) |
| Characters | discrete resources |
| exclusive | |
| Attributes | Non-Inherited: Voltage = 230 VAC |
| Non-Inherited: Current = 16 A | |
| Non-Inherited: Power = 3.3 kW | |
| Inherited: Places | |
| Cost | 20 U.S. cents/kWh |
| Availability | Location: ZZZ (longitude, latitude) |
| Time: 6 am–12 pm | |
| Legal Rules for Supply | URI to www.XYZWindPowerPlant.com |
| Other Resource in the Context of Use | electricity supply |
| Resource Name | Electricity Charging Positions (AC) |
| Resource ID | 2014.8.28.1946 |
| Attributes | Places: 19 |




4.2. Design of ECDCA in the Smart Grid (SG) Environment





5. Conclusions
Acknowledgments
Author Contributions
Conflicts of Interest
References
- National institute of standards and technology. Foundations for Innovation in Cyber-Physical System. Available online: http://www.nist.gov/el/upload/CPS-WorkshopReport-1-30-13-Final.pdf (accessed on 16 September 2014).
- Industry-Academy Collaboration in Cyber Physical System (CPS) Research. Available online: http://www.cra.org/ccc/files/docs/CPSWorkshopCFP/CPS-White%20Paper-May-19-2009-GMU-v1.pdf (accessed on 16 September 2014).
- Sunder, S.S. Foundations for Innovation in Cyber-Physical Systems. In Proceedings of the NIST CPS Workshop, Chicago, IL, USA, 13 March 2012.
- Stallings, W. Operating Systems: Internals and Design Principles, 6/e. Pearson Education: Bangalore, India, 2009. [Google Scholar]
- Klyne, G.; Carroll, J.J.; McBride, B. Resource description framework (RDF): Concepts and abstract syntax. Available online: http://www.w3.org/TR/2014/REC-rdf11-concepts-20140225/ (accessed on 16 September 2014).
- Fielding, R.T. Architectural Styles and the Design of Network-Based Software Architectures. Ph.D. Thesis, University of California, Irvine, CA, USA, 2000. [Google Scholar]
- Zhuge, H.; Xing, Y.; Shi, P. Resource space model, OWL and database: Mapping and integration. ACM TOIT 2008, 8, 20. [Google Scholar] [CrossRef]
- Georgakopoulos, D.; Papazoglou, M.P. Service-oriented computing; The MIT Press: Cambridge, MA, USA, 2008. [Google Scholar]
- Sztipanovits, J.; Karsai, G.; Antsaklis, P.; Baras, J. Toward a science of cyber-physical system Integration. Proc. IEEE 2012, 100, 29–44. [Google Scholar] [CrossRef]
- Wan, K.; Alagar, V. Modeling Resource-centric Services in Cyber Physical Systems. In Proceedings of the International Multi Conference of Engineers and Computer Scientists, Hong Kong, China, 13–15 March, 2013.
- Wan, K.; Alagar, V. A resource-centric architecture for service-oriented cyber physical system. In Grid and Pervasive Computing; Gil, S.-M., Shi, W., Eds.; Springer: Berlin, Germany, 2013; pp. 686–693. [Google Scholar]
- Uppuluri, P.; Gupta, A. Resource usage policy specification for managing application resources. In Proceedings of the Fifth International Conference on Information Technology: New Generations, ITNG 2008, Las Vegas, NV, USA, 7–9 April 2008.
- Damianou, N.; Dulay, N.; Lupu, E.; Sloman, M. The ponder policy specification language. In Policies for Distributed Systems and Networks; Springer: Berlin, Germany, 2001; pp. 18–38. [Google Scholar]
- Foster, I.; Kesselman, C. Globus: A metacomputing infrastructure toolkit. Int. J. High Perform. Comput. Appl. 1997, 11, 115–128. [Google Scholar] [CrossRef]
- Litzkow, M.L.; Livny, M.; Mutka, M.W. Conder—A hunter of idel workstations. In Proceedings of the 8th International Conference on Distributed Computing Systems, San Jose, CA, USA, 13–17 June 1988.
- Czajkowski, K.; Foster, I.; Karonis, N.; Kesselman, C.; Martin, S.; Smith, W.; Tuecke, S. A Resource Management Architecture for Metacomputing Systems; Springer: Berlin, Germany, 1998; pp. 62–82. [Google Scholar]
- Huang, J.; Bastani, F.; Yen, I.-L.; Jeng, J.-J. Toward a Smart Cyber-Physical Space: A Context-Sensitive Resource-Explicit Service Model. In Proceedings of the 33rd Annual IEEE International Computer Software and Applications Conference, Seattle, WA, USA, 20–24 July 2009; IEEE: New York, NY, USA, 2009; pp. 122–127. [Google Scholar]
- Endrei, M.; Ang, J.; Arsanjani, A.; Chua, S.; Comte, P.; Krogdahl, P.; Luo, M.; Newling, T. Patterns: Service-Oriented Architecture and Web Services; IBM Corporation, International Technical Support Organization: New York, NY, United States, 2004; p. 25. [Google Scholar]
- Hoang, D.D.; Paik, H.-Y.; Kim, C.-K. Service-oriented middleware architectures for cyber-physical systems. Int. J. Comput. Sci. Netw. Secur. 2012, 12, 79–87. [Google Scholar]
- Smart Grid. Available online: http://en.wikipedia.org/wiki/Smart grid (accessed on 29 November 2013).
- The History of Electrification: The Birth of our Power Grid. Available online: http://firstlogicautomation.com/blog/history-electrification-birth-power-grid-plc-scada-training-centre/ (accessed on 29 November 2013).
- Mo, Y.; Kim, T.H.-H.; Brancik, K.; Dickinson, D.; Lee, H.; Perrig, A.; Sinopoli, B. Cyber-physical security of a smart grid infrastructure. Proc. IEEE 2011, 100, 195–209. [Google Scholar]
- Suo, H.; Wan, J.; Li, D.; Zou, C. Energy Management Framework Designed for Autonomous Electric Vehicle with Sensor Networks Navigation. In Proceedings of the IEEE 12th International Conference on Computer and Information Technology, Chengdu, China, 27–29 October 2012.
- Warmer, C.; Kok, K.; Karnouskos, S.; Weidlich, A.; Nestle, D.; Selzam, P.; Ringelstein, J.; Dimeas, A.; Drenkard, S. Web Services for Integration of Smart Houses in the Smart Grid. Available online: http://smarthouse-smartgrid.eu/fileadmin/templateSHSG/docs/publications/GridInterop.pdf (accessed on 16 September 2014).
- Asad, O.; Erol-Kantarci, M.; Mouftah, H.T. Management of PHEV Charging from the Smart Grid Using Sensor Web Services. In Proceedings of 2011 24th Canadian Conference on Electrical and Computer Engineering (CCECE), Niagara Falls, ON, Canada, 8–11 May 2011.
- Erol-Kantarci, M.; Mouftah, H.T. Prediction-Based Charging of PHEVS from the Smart Grid with Dynamic Pricing. In Proceedings of the First Workshop on Smart Grid Networking Infrastructure in LCN 2010, Denver, CO, USA, 10–14 October 2010.
- Dogan, Y.; Adam, D. Efficient application integration in ip-based sensor networks. In Proceedings of the First ACM Workshop on Embedded Sensing System for Energy-Efficiency in Buildings, Berkeley, CA, USA, 04–06 November 2009.
- Kamilaris, A.; Trifa, V.; Pitsillides, A. HomeWeb: An Application Framework for Web-based Smart Homes. In Proceedings of the 18th International Conference on Telecommunications (ICT 2011), Ayia Napa, Cyprus, 8–11 May 2011.
- Weerawarana, S.; Curbera, F.; Leymann, F.; Storey, T.; Ferguson, D.F. Web services platform architecture: SOAP, WSDL, WS-Policy, WSAddressing, WS-BPEL, WS-Reliable Messaging, and more, 1st ed.; Prentice Hall: Englewood Cliff, NJ, USA, 2005. [Google Scholar]
- Chang, Q.; Wan, K.; Dong, Y. Design and Implementation of Resource-Centric Web Services in Smart Grid Cyber-Physical Systems. In Proceedings of IMECS 2014, Hong Kong, China, 12–14 March 2014.
- Chang, Q. Design and implementation of resource-centric web services in cyber Physical Systems. In Presented at 2014 Final Year Project, Xi’an Jiaotong-Liverpool University, Suzhou, China, 23 May 2014.
- Bennet, B.; Boddy, M.; Doyle, F.; Jamshidi, M.; Ogunnaike, I. Assessment study on sensors and automation in the industries of the future. Available online: http://www.adventiumlabs.com/sites/adventiumlabs.com/files/doyle_03_2_0.pdf (accessed on 16 September 2014).
- Patrick, K. ZigBee Technology: Wireless Control that Simply Works. Available online: http://www.zigbee.org/imwp/idms/popups/pop_download.asp?contentID=5162 (accessed on 16 September 2014).
- Qian, T. Smart Grid Simulation Based on Zigbee Network. In Presented at 2014 Final Year Project, Xi’an Jiaotong-Liverpool University, Suzhou, China, 23 May 2014.
© 2014 by the authors; licensee MDPI, Basel, Switzerland. This article is an open access article distributed under the terms and conditions of the Creative Commons Attribution license (http://creativecommons.org/licenses/by/3.0/).
Share and Cite
Wan, K.; Dong, Y.; Chang, Q.; Qian, T. Applying a Dynamic Resource Supply Model in a Smart Grid. Algorithms 2014, 7, 471-491. https://doi.org/10.3390/a7030471
Wan K, Dong Y, Chang Q, Qian T. Applying a Dynamic Resource Supply Model in a Smart Grid. Algorithms. 2014; 7(3):471-491. https://doi.org/10.3390/a7030471
Chicago/Turabian StyleWan, Kaiyu, Yuji Dong, Qian Chang, and Tengfei Qian. 2014. "Applying a Dynamic Resource Supply Model in a Smart Grid" Algorithms 7, no. 3: 471-491. https://doi.org/10.3390/a7030471
APA StyleWan, K., Dong, Y., Chang, Q., & Qian, T. (2014). Applying a Dynamic Resource Supply Model in a Smart Grid. Algorithms, 7(3), 471-491. https://doi.org/10.3390/a7030471
