Primary Methods and Algorithms in Artificial-Intelligence-Based Dental Image Analysis: A Systematic Review
Abstract
1. Introduction
- This review describes the current applications of AI in dentistry and demonstrates the recent AI technologies used in dental imaging.
- We cover in detail how to build an AI-based dental image application such as the training dataset, image labeling, data augmentation, model training, and model evaluation.
- We review the state-of-the-art articles from SCOPUS, Google Scholar, and PubMed during the last three years covering the application of AI in dental image analysis and interpretation.
- We provide a brief introduction of several commonly used applications of AI in dentistry.
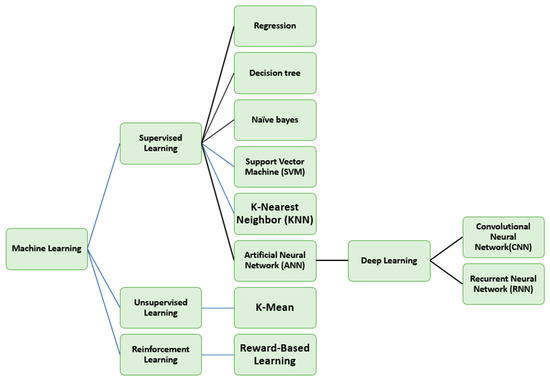
- We review how AI techniques such as DL and ML have been used in areas such as tooth detection and labeling, dental caries, age and gender estimate, etc.
- Based on a number of factors, including the AI model that was used, the kind of dental pictures that were utilized, the size of the dataset, and performance assessment criteria, we summarize the state-of-the-art literature in this study.
2. Role of AI in Dentistry
2.1. Automated Processing Interpretation of Dental Photos
2.2. Identifying Periodontal Disease
2.3. Oral Cancer and Oral Pathogens
2.4. Dental Caries Identification and Diagnosis
2.5. Endodontics
2.6. AI-Assisted Orthodontic Treatment Planning
2.7. Digital-Dental Perceptions
2.8. Tooth Preparation by Artificial Intelligence
3. AI in Dental Image Technologies
3.1. Dental Radiographs Dataset
- Periapical radiograph: aims to capture the root’s tip on the film. Because it allows a dentist to see the tooth and the surrounding bone in their entirety, this can be useful in determining the cause of pain in a specific tooth.
- The bitewing radiograph is the most common dental X-ray taken during a routine dental checkup. It shows the upper and lower back teeth in a single view and is taken to see how the upper and lower teeth line up, to check for caries and identify bone loss due to infection and serious gum disease.
- The panoramic X-ray gives the dentist a “snapshot” or overview of the entire mouth and jaws, including the teeth, the TMJ, and the sinus cavity. Panoramic images are not suitable for detecting tiny cavities, but they are good at finding more significant concerns like infections, impacted teeth, tumors, degenerative joint disease, and cysts.
- A dental cone-beam computed tomography scan (CBCT) is a particular type of X-ray machine used in situations where regular dental or facial X-rays are insufficient.
3.2. Data Labeling
3.3. Data Augmentation
3.4. Model Training
3.5. Model Evaluation
4. Methods
4.1. Research Questions
4.2. Search Strategy
4.3. Eligibility Criteria and Study Collection

- Language: Articles were included if they were available in English, as language proficiency allowed for a thorough content evaluation. Non-English language articles were excluded.
- Relevance to AI-based dental image analysis: The research has to concentrate on AI techniques and algorithms used for dental image analysis, including radiographs or dental pictures. Articles that were not relevant to this particular topic were not included.
- Publication status: Peer-reviewed publications were required to be published studies. This review did not include any other publishing types, including theses, conference abstracts, or non-peer-reviewed materials.
- Human-related studies: Only research involving human participants or dental pictures was considered to preserve clinical relevance. Excluded studies included data from non-human subjects or those conducted on animals.
5. Results and Findings
- A color-matching technique is a practical solution for classifying images of patients’ teeth to figure out the most proper tooth replacement treatment in dentistry.
- Tooth-based age estimation is the most accurate method of predicting age.
- Forensic odontology is a subfield of forensic science that focuses on determining a person’s identity by analyzing their dental history.
5.1. Deep Learning Approaches
| No. | Ref, Year | Application | Model | Images Type | Performance Metric |
|---|---|---|---|---|---|
| 1 | [19], 2022 | Digital dental diagnosis using deep learning. | CNN, VGG16. | Periodontal radiograph. | Accuracy: CNN: 77.78%; VGG16: 98.48%. |
| 2 | [20], 2023 | Deep learning (DL)-based deformable registration framework. | U-Net like structure. | Dental X-ray images. | -- |
| 3 | [21], 2022 | Classifying types of canine impaction. | DenseNet-121, VGG-16, Inception V3, ResNet-50. | Panoramic dental radiographs. | Accuracy DenseNet = 68.52%; VGG = 57.41%; ResNet = 87.04%; Inception = 92.59%. |
| 4 | [22], 2019 | Detecting atherosclerotic carotid plaques on panoramic dental radiographs using deep learning. | Faster R-CNN. | Panoramic dental radiographs. | Sensitivity: 75%; specificity: 80%; accuracy: 83%. |
| 5 | [23], 2022 | Dental panoramic radiography dataset for benchmarking diagnostic systems using deep learning | FPN, UNet, UNet++, PSPNet, DeeplabV3, and DeeplabV3+. | Panoramic radiography. | Accuracy FPN = 95.11%; UNet = 95.22%; UNet++ = 95.19%; PSPNet = 95.55%; DeeplabV3 = 94.91%; eeplabV3+ = 95.13%. |
| 6 | [24], 2021 | Classifying gender from dental X-ray images using deep convolutional neural networks. | ResNet50. | Dental X-ray images. | Accuracy = 98.27%. |
| 7 | [25], 2022 | Gender prediction from panoramic dental radiograph images. | DenseNet121, VGG16, ResNet50, EfficientNetB6. | Panoramic dental radiographs. | Accuracy: DenseNet121 = 97.25%; VGG16 = 82.2%; ResNet50 = 92.6%; EfficientNetB6 = 94%. |
| 8 | [26], 2020 | Classification for early caries and dental plaque detection. | Customized convolutional neural networks (CNNs). | Dual channel dental imaging (auto-fluorescence and white light). | Accuracy: 95.3% (early caries); 95.9% (dental plaque). |
| 9 | [27], 2022 | Automated caries screening in panoramic radiographs. | VGG16, VGG19, Resnet18 Resnet50 Resnet101 Xception Densenet Voting. | Panoramic Radiographs. | Accuracy: VGG16 = 79.25%; VGG19 = 88.68%; Resnet18 = 83.02%; Resnet50 = 86.79%; Resnet101 = 88.68%; Xception = 84.91%; Densenet = 90.57%; Voting = 92.45%. |
| 10 | [28], 2022 | Dental disease detection in X-ray images. | Convolutional neural network (CNN). | Panoramic Radiographs. | Accuracy: >96%. |
| 11 | [29], 2021 | Classification of dental radiographs (panoramic, bitewing, periapical, cephalometric). | Baseline CNN, ResNet, Capsule Network. | Panoramic, periapical, bitewing, and cephalometric radiographs. | Accuracy: ResNet 99.7%; Baseline 98.7%; CapsNet 98.9%. |
| 12 | [30], 2022 | Automated tooth detection and numbering on pediatric panoramic radiographs. | YOLO V4. | Pediatric panoramic radiographs. | Precision 92.22%. |
| 13 | [31], 2019 | Automated tooth detection and numbering in panoramic radiographs. | Faster R-CNN. | Panoramic radiographs. | Sensitivity: 0.9941; precision: 0.9945. |
| 14 | [32], 2022 | Developing a human identification system using panoramic dental radiographic (PDR) images. | (PDR-net). | Panoramic dental radiographic (PDR) images. | Accuracy 97.91%. |
| 15 | [33], 2021 | Tooth instance segmentation in 3D point cloud data of intraoral scans. | Mask-MCNet (deep neural network). | 3D point cloud data of intraoral scans. | Achieved 98% intersection over union (IoU) score on tooth instance segmentation. |
| 16 | [34], 2022 | Automated measurement of geometric parameters from three-dimensional CBCT images in natural head position. | Mask-RCNN. | Cone-beam computed tomography (CBCT) images. | Reliability 98%. |
| 17 | [35], 2022 | Developing a deep learning model to classify C-shaped canals in dental radiographs. | Deep convolutional neural network. | Periapical and panoramic dental radiographs. | AUC: periapical 89%; panoramic 91%. |
| 18 | [36], 2021 | The impact of image context on tooth classification. | Deep learning models (ResNet-34). | Panoramic dental radiographs. | Accuracy of 93.3% achieved at 300% image context. |
| 19 | [37], 2023 | Age and gender assessment. | Deep convolutional neural network (DCNN). | Dental radiographs. | Gender identification accuracy of 91.7%, age identification accuracy of 91%. |
| 20 | [38], 2022 | Age and gender forecasting. | Spike-neuron-based convolutional neural network (SN-CNN). | Dental images. | Accuracy of 99.6%. |
| 21 | [39], 2019 | Caries detection. | Convolutional neural network (CNN). | Near-infrared transillumination images. | IOU score of 72.7%. |
| 22 | [40], 2023 | Gender classification. | Resnet50 network. | Panoramic dental X-ray images. | Classification accuracy of 94%. |
| 23 | [41], 2023 | Developing an intelligent system for segmenting affected parts in teeth and classifying dental diseases. | Intelligent ant–lion-based convolution neural model (IALCNM). | Dental images showing affected parts and dental diseases. | Enhanced accuracy in segmenting affected parts and disease prediction. |
| 24 | [42], 2021 | Segmenting dental images using threshold connected component analysis. | Threshold-connected component (TCC). | Dental radiographs. | Accuracy 93%. |
| 25 | [43], 2020 | Accuracy of dental visual assets recognition and classification by search engines. | SqueezeNet. | Dental visual assets. | Accuracy 93%. |
| 26 | [44], 2023 | Detecting dental caries using a semisupervised approach. | Deeplabv3. | Dental radiography. | Accuracy 99.43%. |
| 27 | [45], 2023 | Detection of endodontic treatment obturation and progression. | YOLOv5s, YOLOv5x, YOLOv7 deep-learning models. | Dental radiographs. | Accuracy 95%. |
| 28 | [46], 2023 | Teeth segmentation and numbering. | U-Net-based ROI extraction, Hybrid Task Cascade for segmentation and numbering | Panoramic radiographs. | Precision 97%; recall 97%; IoU 92%. |
| 29 | [47], 2023 | Caries detection. | Curvilinear Semantic Deep CNN with HBT-NF. | Dental X-ray images. | Accuracy 93.7%. |
| 30 | [48], 2023 | Dental disease classification and segmentation. | Inception ResNetv2. | Dental X-ray images. | Accuracy 94.51%. |
| 31 | [49], 2023 | Endodontic treatment outcome prediction. | CNN. | Preoperative dental radiographs. | N/A. |
| 32 | [50], 2023 | Tooth numbering and diagnosis. | VGG-16. | Optical radiographic images. | Accuracy 89.8%. |
| 33 | [51], 2023 | Dental disease classification (e.g., oral cancer, caries). | CNN. | Dental images. | Accuracy 95.34%. |
5.2. Machine Learning Approaches
| No. | Ref., Year | Application | Model | Images Type | Performance Metric |
|---|---|---|---|---|---|
| 1 | [52], 2022 | Recognizing and classifying children’s molars based on deep learning from dental photos. | MCGan, Inception. | Dental photos taken by mobile phones. | Identification accuracy: 98.5%; classification accuracy: 85.6%. |
| 2 | [53], 2021 | Dental age assessment using machine learning. | Modified extreme learning machine (MELM), sparse representation classification (SRC). | Dental images. | Not specified. |
| 3 | [54], 2020 | Reconstructing high-resolution (HR) dental X-ray images from low-resolution (LR) images for forensic odontology. | Machine learning (granular level feature extraction and polynomial regression model). | Dental X-ray images. | Structural similarity index metric (SSIM) = 93.26%. |
| 4 | [55], 2023 | Automatic segmentation of trabecular bone in periapical radiographs for osteoporosis detection. | Machine learning (decision tree, naive Bayes, multilayer perceptron). | Periapical radiographs. | Accuracy, specificity, and sensitivity of 90.48%, 90.90%, and 90.00%, respectively (using K-means segmentation with multilayer perceptron classifier). |
| 5 | [56], 2021 | Sex estimation in the Italian population using dental analysis. | Geometric morphometric analysis (GMA) and artificial neural network (ANN). | Premolars of Caucasian Italian adults. | Accuracy = 90% females and 73% of males. |
| 6 | [57], 2019 | Comparative analysis of color-matching systems for teeth recognition. | K-nearest neighbors (KNN), neural network (NN), decision tree (DT). | Dental images of teeth. | KNN algorithm in RGB characteristic achieved 97.5% accuracy. |
| 7 | [58], 2018 | Caries detection. | Intelligent level set. | Dental X-ray. | Accuracy = 98%. |
| 8 | [59], 2019 | Artifact correction. | Wasserstein generative adversarial networks. | Dental CT. | Improved artifact correction compared to existing methods. |
| 9 | [60], 2020 | Caries diagnosis. | Backpropagation neural network. | Digital radiographs. | Accuracy of 97.1%. |
| 10 | [61], 2020 | Human identification. | Learnable connected attention network. | Dental X-ray images. | Recognition accuracy of 87.21%. |
| 11 | [62], 2022 | Cavities localization. | Hybrid Mask RCNN. | Mixed dental photographic images. | Accuracy between 78% and 92%. |
| 12 | [63], 2023 | Diagnosis and treatment planning. | Artificial intelligence algorithm. | Dental radiographs. | AI-assisted treatment planning. |
| 13 | [63,64], 2023 | Age estimation. | Hybrid HCNN-KNN model. | Orthopantomography (OPG). | Accuracy = 99.78%. |
| 14 | [65], 2022 | Detecting and classifying occlusal caries on dental images. | Mask R-CNN. | Intraoral dental images. | Not specified. |
| 15 | [66], 2022 | Detecting 17 fine-grained dental anomalies. | Not specified. | Panoramic dental radiography. | Sensitivity of about 0.99. |
| 16 | [67], 2021 | Predicting and detecting radiation-related dental caries. | Artificial neural network. | Panoramic radiography. | Sensitivity of 98.8% (RRC detection) and 99.2% (RRC prediction). |
| 17 | [68], 2023 | Detection of dental cyst, tumor, and abscess lesions. | SVM. | Panoramic radiographs. | GLCM accuracy: 98%; wavelet accuracy: 91%; GLRLM accuracy: 95%. |
| 18 | [69], 2023 | Forensics age estimation. | CGAN, DASNET. | Dental image. | Accuracy: 87%; coefficient of determination (R2): 0.85; absolute error: 1.18 years. |
| 19 | [70], 2023 | Dental caries detection. | Self-supervised learning (SSL). | Dental images. | Compared to traditional ML methods, SSL improves accuracy and efficiency in dental image analysis. |
5.3. Thematic Clusters
5.4. Top Journals
6. Conclusions and Future Trends
Future Trends
Author Contributions
Funding
Informed Consent Statement
Data Availability Statement
Conflicts of Interest
References
- Nasir, N.; Kansal, A.; Barneih, F.; Al-Shaltone, O.; Bonny, T.; Al-Shabi, M.; Al Shammaa, A. Multi-modal image classification of COVID-19 cases using computed tomography and X-rays scans. Intell. Syst. Appl. 2022, 17, 200160. [Google Scholar] [CrossRef]
- Qatmh, M.; Bonny, T.; Barneih, F.; Alshaltone, O.; Nasir, N.; Al-Shabi, M.; Al-Shammaa, A. Sleep apnea detection based on ECG signals using discrete wavelet transform and artificial neural network. In Proceedings of the 2022 Advances in Science and Engineering Technology International Conferences (ASET), Dubai, United Arab Emirates, 21–24 February 2022; pp. 1–5. [Google Scholar]
- Tahoun, N.; Awad, A.; Bonny, T. Smart assistant for blind and visually impaired people. In Proceedings of the 3rd International Conference on Advances in Artificial Intelligence, Istanbul Turkey, 26–28 October 2019; pp. 227–231. [Google Scholar]
- Kommalapati, V.; Sujesh, M.; Ravikumar, C.; Sunitha, K. Artificial neural networking in applied dentistry. Indian J. Dent. Sci. 2021, 13, 289. [Google Scholar] [CrossRef]
- Bonny, T.; Al Nassan, W.; Obaideen, K.; Al Mallahi, M.N.; Mohammad, Y.; El-damanhoury, H.M. Contemporary Role and Applications of Artificial Intelligence in Dentistry. F1000Research 2023, 12, 1179. [Google Scholar] [CrossRef] [PubMed]
- Al Nassan, W.; Bonny, T.; Obaideen, K.; Hammal, A.A. Customized Convolutional Neural Network for Dental Bitewing Images Segmentation. In Proceedings of the 2022 International Conference on Electrical and Computing Technologies and Applications (ICECTA’2022), Ras Al Khaimah, United Arab Emirates, 23–25 November 2022. [Google Scholar]
- Deshmukh, S.V. Artificial intelligence in dentistry. J. Int. Clin. Dent. Res. Organ. 2018, 10, 47. [Google Scholar] [CrossRef]
- Bonny, T.; Henkel, J. Using Lin-Kernighan Algorithm for Look-up Table compression to improve code density. In Proceedings of the 16th ACM Great Lakes Symposium on VLSI, Philadelphia, PA, USA, 30 April–1 May 2006; pp. 259–265. [Google Scholar]
- Bonny, T.; Henkel, J. Instruction splitting for efficient code compression. In Proceedings of the 44th annual Design Automation Conference, San Diego, CA, USA, 4–8 June 2007; pp. 646–651. [Google Scholar]
- Bonny, T.; Henkel, J. Huffman-based code compression techniques for embedded processors. ACM Trans. Des. Autom. Electron. Syst. (TODAES) 2010, 15, 1–37. [Google Scholar] [CrossRef]
- Bonny, T.; Haq, A. Emulation of high-performance correlation-based quantum clustering algorithm for two-dimensional data on FPGA. Quantum Inf. Process. 2020, 19, 179. [Google Scholar] [CrossRef]
- Nguyen, T.T.; Larrivée, N.; Lee, A.; Bilaniuk, O.; Durand, R. Use of artificial intelligence in dentistry: Current clinical trends and research advances. J. Can. Dent. Assoc. 2021, 87, 1488–2159. [Google Scholar] [CrossRef]
- Luo, F.; Hong, G.; Wan, Q. Artificial Intelligence in Biomedical Applications of Zirconia. Front. Dent. Med. 2021, 2, 689288. [Google Scholar] [CrossRef]
- Shan, T.; Tay, F.R.; Gu, L. Application of Artificial Intelligence in Dentistry. J. Dent. Res. 2021, 100, 232–244. [Google Scholar] [CrossRef]
- Jaiswal, M.; Gupta, N.; Singh, A. Study on patient’s awareness towards role of artificial intelligence in dentistry. Int. J. Health Sci. Res. 2019, 9, 35–39. [Google Scholar]
- Kurup, R.J.; Sodhi, A.; Sangeetha, R. Dentistry and Artificial Intelligence. Acta Sci. Dent. Sci. 2020, 4, 26–32. [Google Scholar] [CrossRef]
- Ren, R.; Luo, H.; Su, C.; Yao, Y.; Liao, W. Machine learning in dental, oral and craniofacial imaging: A review of recent progress. PeerJ 2021, 9, e11451. [Google Scholar] [CrossRef] [PubMed]
- Keele, S. Guidelines for Performing Systematic Literature Reviews in Software Engineering. Citeseer. 2007. Available online: https://citeseerx.ist.psu.edu/viewdoc/download?doi=10.1.1.117.471rep=rep1type=pdf (accessed on 15 June 2021).
- Lakshmi, T.; Dheeba, J. Classification and segmentation of periodontal cyst for digital dental diagnosis using deep learning. Comput. Assist. Methods Eng. Sci. 2022, 30, 131–149. [Google Scholar]
- Kalla, M.-P.; Vagenas, T.P.; Economopoulos, T.L.; Matsopoulos, G.K. Deep learning-based registration of two-dimensional dental images with edge specific loss. J. Med. Imaging 2023, 10, 034002. [Google Scholar] [CrossRef] [PubMed]
- Aljabri, M.; Aljameel, S.S.; Min-Allah, N.; Alhuthayfi, J.; Alghamdi, L.; Alduhailan, N.; Alfehaid, R.; Alqarawi, R.; Alhareky, M.; Shahin, S.Y. Canine impaction classification from panoramic dental radiographic images using deep learning models. Inform. Med. Unlocked 2022, 30, 100918. [Google Scholar] [CrossRef]
- Kats, L.; Vered, M.; Zlotogorski-Hurvitz, A.; Harpaz, I. Atherosclerotic carotid plaque on panoramic radiographs: Neural network detection. Int. J. Comput. Dent. 2019, 22, 163. [Google Scholar]
- Panetta, K.; Rajendran, R.; Ramesh, A.; Rao, S.P.; Agaian, S. Tufts Dental Database: A Multimodal Panoramic X-Ray Dataset for Benchmarking Diagnostic Systems. IEEE J. Biomed. Health Inform. 2022, 26, 1650–1659. [Google Scholar] [CrossRef]
- Rajee, M.; Mythili, C. Gender classification on digital dental X-ray images using deep convolutional neural network. Biomed. Signal Process. Control 2021, 69, 102939. [Google Scholar] [CrossRef]
- Atas, I. Human gender prediction based on deep transfer learning from panoramic radiograph images. arXiv 2022, arXiv:2205.09850. [Google Scholar]
- Wang, C.; Qin, H.; Lai, G.; Zheng, G.; Xiang, H.; Wang, J.; Zhang, D. Automated classification of dual channel dental imaging of auto-fluorescence and white lightby convolutional neural networks. J. Innov. Opt. Health Sci. 2020, 13, 2050014. [Google Scholar] [CrossRef]
- Bui, T.H.; Hamamoto, K.; Paing, M.P. Automated Caries Screening Using Ensemble Deep Learning on Panoramic Radiographs. Entropy 2022, 24, 1358. [Google Scholar] [CrossRef] [PubMed]
- AL-Ghamdi, A.S.; Ragab, M.; AlGhamdi, S.A.; Asseri, A.H.; Mansour, R.F.; Koundal, D. Detection of dental diseases through X-ray images using neural search architecture network. Comput. Intell. Neurosci. 2022, 2022, 3500552. [Google Scholar] [CrossRef] [PubMed]
- Cejudo, J.E.; Chaurasia, A.; Feldberg, B.; Krois, J.; Schwendicke, F. Classification of dental radiographs using deep learning. J. Clin. Med. 2021, 10, 1496. [Google Scholar] [CrossRef] [PubMed]
- Kaya, E.; Gunec, H.G.; Gokyay, S.S.; Kutal, S.; Gulum, S.; Ates, H.F. Proposing a cnn method for primary and permanent tooth detection and enumeration on pediatric dental radiographs. J. Clin. Pediatr. Dent. 2022, 46, 293–298. [Google Scholar]
- Tuzoff, D.V.; Tuzova, L.N.; Bornstein, M.M.; Krasnov, A.S.; Kharchenko, M.A.; Nikolenko, S.I.; Sveshnikov, M.M.; Bednenko, G.B. Tooth detection and numbering in panoramic radiographs using convolutional neural networks. Dentomaxillofacial Radiol. 2019, 48, 20180051. [Google Scholar] [CrossRef]
- Ataş, M.; Özdemir, C.; Ataş, İ.; Ak, B.; Özeroğlu, E. Biometric identification using panoramic dental radiographic images withfew-shot learning. Turk. J. Electr. Eng. Comput. Sci. 2022, 30, 1115–1126. [Google Scholar] [CrossRef]
- Zanjani, F.G.; Pourtaherian, A.; Zinger, S.; Moin, D.A.; Claessen, F.; Cherici, T.; Parinussa, S.; de With, P.H. Mask-MCNet: Tooth instance segmentation in 3D point clouds of intra-oral scans. Neurocomputing 2021, 453, 286–298. [Google Scholar] [CrossRef]
- Ahn, J.; Nguyen, T.P.; Kim, Y.-J.; Kim, T.; Yoon, J. Automated analysis of three-dimensional CBCT images taken in natural head position that combines facial profile processing and multiple deep-learning models. Comput. Methods Programs Biomed. 2022, 226, 107123. [Google Scholar] [CrossRef]
- Yang, S.; Lee, H.; Jang, B.; Kim, K.-D.; Kim, J.; Kim, H.; Park, W. Development and validation of a visually explainable deep learning model for classification of C-shaped canals of the mandibular second molars in periapical and panoramic dental radiographs. J. Endod. 2022, 48, 914–921. [Google Scholar] [CrossRef]
- Krois, J.; Schneider, L.; Schwendicke, F. Impact of image context on deep learning for classification of teeth on radiographs. J. Clin. Med. 2021, 10, 1635. [Google Scholar] [CrossRef]
- Hemalatha, B.; Bhuvaneswari, P.; Nataraj, M.; Shanmugavadivel, G. Human Dental Age and Gender Assessment from Dental Radiographs Using Deep Convolutional Neural Network. Inf. Technol. Control 2023, 52, 322–335. [Google Scholar] [CrossRef]
- Balan, H.; Alrasheedi, A.F.; Askar, S.; Abouhawwash, M. An Intelligent Human Age and Gender Forecasting Framework Using Deep Learning Algorithms. Appl. Artif. Intell. 2022, 36, 2073724. [Google Scholar] [CrossRef]
- Casalegno, F.; Newton, T.; Daher, R.; Abdelaziz, M.; Lodi-Rizzini, A.; Schürmann, F.; Krejci, I.; Markram, H. Caries detection with near-infrared transillumination using deep learning. J. Dent. Res. 2019, 98, 1227–1233. [Google Scholar] [CrossRef] [PubMed]
- Vijayakumari, B.; Vidhya, S.; Saranya, J. Deep learning-based gender classification with dental X-ray images. Int. J. Biomed. Eng. Technol. 2023, 42, 109–121. [Google Scholar] [CrossRef]
- Jaiswal, P.; Bhirud, S. An intelligent deep network for dental medical image processing system. Biomed. Signal Process. Control 2023, 84, 104708. [Google Scholar] [CrossRef]
- Majanga, V.; Viriri, S. Dental images’ segmentation using threshold connected component analysis. Comput. Intell. Neurosci. 2021, 2021, 2921508. [Google Scholar] [CrossRef]
- Talaat, S.; Kaboudan, A.; Talaat, W.; Kusnoto, B.; Sanchez, F.; Elnagar, M.H.; Ghoneima, A.; Bourauel, C. Improving the accuracy of publicly available search engines in recognizing and classifying dental visual assets using convolutional neural networks. Int. J. Comput. Dent. 2020, 23, 211–218. [Google Scholar]
- Qayyum, A.; Tahir, A.; Butt, M.A.; Luke, A.; Abbas, H.T.; Qadir, J.; Arshad, K.; Assaleh, K.; Imran, M.A.; Abbasi, Q.H. Dental caries detection using a semi-supervised learning approach. Sci. Rep. 2023, 13, 749. [Google Scholar] [CrossRef]
- Hasan, H.A.; Saad, F.H.; Ahmed, S.; Mohammed, N.; Farook, T.H.; Dudley, J. Experimental validation of computer-vision methods for the successful detection of endodontic treatment obturation and progression from noisy radiographs. Oral Radiol. 2023, 39, 683–698. [Google Scholar] [CrossRef]
- Xu, M.; Wu, Y.; Xu, Z.; Ding, P.; Bai, H.; Deng, X. Robust automated teeth identification from dental radiographs using deep learning. J. Dent. 2023, 136, 104607. [Google Scholar] [CrossRef]
- Rajee, M.; Mythili, C. Novel technique for caries detection using curvilinear semantic deep convolutional neural network. Multimed. Tools Appl. 2023, 82, 10745–10762. [Google Scholar] [CrossRef]
- Rajee, M.; Mythili, C. Dental image segmentation and classification using inception Resnetv2. IETE J. Res. 2023, 69, 4972–4988. [Google Scholar] [CrossRef]
- Lee, J.; Seo, H.; Choi, Y.J.; Lee, C.; Kim, S.; Lee, Y.S.; Lee, S.; Kim, E. An endodontic forecasting model based on the analysis of preoperative dental radiographs: A pilot study on an endodontic predictive deep neural network. J. Endod. 2023, 49, 710–719. [Google Scholar] [CrossRef] [PubMed]
- Alam, M.K.; Haque, T.; Akhter, F.; Albagieh, H.N.; Nabhan, A.B.; Alsenani, M.A.; Natesan, A.; Ramanujam, N.; Islam, S. Teeth segmentation by optical radiographic images using VGG-16 deep learning convolution architecture with R-CNN network approach for biomedical sensing applications. Opt. Quantum Electron. 2023, 55, 808. [Google Scholar] [CrossRef]
- Shafiq, H.; Gilanie, G.; Sajid, M.; Ahsan, M. Dental radiology: A convolutional neural network-based approach to detect dental disorders from dental images in a real-time environment. Multimed. Syst. 2023, 29, 3179–3191. [Google Scholar] [CrossRef]
- Yan, Z.; Chen, Y.; Wang, X.; Zhu, J.; Li, J. Recognition and classification of children’s molars based on deep learning. J. Intell. Fuzzy Syst. 2022, 43, 1271–1283. [Google Scholar] [CrossRef]
- Hemalatha, B.; Rajkumar, N. A modified machine learning classification for dental age assessment with effectual ACM-JO based segmentation. Int. J. Bio-Inspired Comput. 2021, 17, 95–104. [Google Scholar] [CrossRef]
- Saeed, K.; Datta, S.; Chaki, N. A granular level feature extraction approach to construct hr image for forensic biometrics using small training dataset. IEEE Access 2020, 8, 123556–123570. [Google Scholar] [CrossRef]
- Widyaningrum, R.; Sela, E.I.; Pulungan, R.; Septiarini, A. Automatic Segmentation of Periapical Radiograph Using Color Histogram and Machine Learning for Osteoporosis Detection. Int. J. Dent. 2023, 2023, 6662911. [Google Scholar] [CrossRef]
- Oliva, G.; Pinchi, V.; Bianchi, I.; Focardi, M.; Paganelli, C.; Zotti, R.; Dalessandri, D. Three-dimensional dental analysis for sex estimation in the Italian population: A pilot study based on a geometric morphometric and artificial neural network approach. Healthcare 2021, 10, 9. [Google Scholar] [CrossRef]
- Justiawan; Wahjuningrum, D.A.; Hadi, R.P.; Nurhayati, A.P.; Prayogo, K.; Sigit, R.; Arief, Z. Comparative Analysis of Color Matching System for Teeth Recognition Using Color Moment. Med. Devices 2019, 12, 497–504. [Google Scholar] [CrossRef] [PubMed]
- Rad, A.E.; Rahim, M.S.M.; Kolivand, H.; Norouzi, A. Automatic computer-aided caries detection from dental x-ray images using intelligent level set. Multimed. Tools Appl. 2018, 77, 28843–28862. [Google Scholar] [CrossRef]
- Hu, Z.; Jiang, C.; Sun, F.; Zhang, Q.; Ge, Y.; Yang, Y.; Liu, X.; Zheng, H.; Liang, D. Artifact correction in low-dose dental CT imaging using Wasserstein generative adversarial networks. Med. Phys. 2019, 46, 1686–1696. [Google Scholar] [CrossRef] [PubMed]
- Geetha, V.; Aprameya, K.; Hinduja, D.M. Dental caries diagnosis in digital radiographs using back-propagation neural network. Health Inf. Sci. Syst. 2020, 8, 8. [Google Scholar] [CrossRef]
- Lai, Y.; Fan, F.; Wu, Q.; Ke, W.; Liao, P.; Deng, Z.; Chen, H.; Zhang, Y. Lcanet: Learnable connected attention network for human identification using dental images. IEEE Trans. Med. Imaging 2020, 40, 905–915. [Google Scholar] [CrossRef]
- Rashid, U.; Javid, A.; Khan, A.R.; Liu, L.; Ahmed, A.; Khalid, O.; Saleem, K.; Meraj, S.; Iqbal, U.; Nawaz, R. A hybrid mask RCNN-based tool to localize dental cavities from real-time mixed photographic images. PeerJ Comput. Sci. 2022, 8, e888. [Google Scholar] [CrossRef]
- Mladenovic, R.; Kalevski, K.; Davidovic, B.; Jankovic, S.; Todorovic, V.S.; Vasovic, M. The Role of Artificial Intelligence in the Accurate Diagnosis and Treatment Planning of Non-Syndromic Supernumerary Teeth: A Case Report in a Six-Year-Old Boy. Children 2023, 10, 839. [Google Scholar] [CrossRef]
- Sharifonnasabi, F.; Jhanjhi, N.Z.; John, J.; Obeidy, P.; Band, S.S.; Alinejad-Rokny, H.; Baz, M. Hybrid HCNN-KNN model enhances age estimation accuracy in orthopantomography. Front. Public Health 2022, 10, 879418. [Google Scholar] [CrossRef]
- Moutselos, K.; Berdouses, E.; Oulis, C.; Maglogiannis, I. Recognizing occlusal caries in dental intraoral images using deep learning. In Proceedings of the 2019 41st Annual International Conference of the IEEE Engineering in Medicine and Biology Society (EMBC), Berlin, Germany, 23–27 July 2019; pp. 1617–1620. [Google Scholar]
- Lee, S.; Kim, D.; Jeong, H.-G. Detecting 17 fine-grained dental anomalies from panoramic dental radiography using artificial intelligence. Sci. Rep. 2022, 12, 5172. [Google Scholar] [CrossRef]
- De Araujo Faria, V.; Azimbagirad, M.; Viani Arruda, G.; Fernandes Pavoni, J.; Cezar Felipe, J.; dos Santos, E.M.C.M.F.; Murta Junior, L.O. Prediction of radiation-related dental caries through pyradiomics features and artificial neural network on panoramic radiography. J. Digit. Imaging 2021, 34, 1237–1248. [Google Scholar] [CrossRef]
- Kumar, V.S.; Kumar, P.R.; Yadalam, P.K.; Anegundi, R.V.; Shrivastava, D.; Alfurhud, A.A.; Almaktoom, I.T.; Alftaikhah, S.A.A.; Alsharari, A.H.L.; Srivastava, K.C. Machine learning in the detection of dental cyst, tumor, and abscess lesions. BMC Oral Health 2023, 23, 833. [Google Scholar] [CrossRef] [PubMed]
- Alkaabi, S.; Yussof, S.; Al-Mulla, S. Enhancing CNN for Forensics Age Estimation Using CGAN and Pseudo-Labelling. Comput. Mater. Contin. 2023, 74, 2499–2516. [Google Scholar] [CrossRef]
- Tran, Q.V.; Byeon, H. The Promise of Self-Supervised Learning for Dental Caries. Int. J. Adv. Comput. Sci. Appl. 2023, 14, 57–61. [Google Scholar] [CrossRef]
- Nazi, Z.A.; Peng, W. Large language models in healthcare and medical domain: A review. Informatics 2024, 11, 57. [Google Scholar] [CrossRef]
- Khan, M.K. Novel applications of artificial intelligence, machine learning, and deep learning-based modalities in dental traumatology: An overview of evidence-based literature. MRIMS J. Health Sci. 2024, 12, 223–227. [Google Scholar] [CrossRef]





| Actual Positive (1) | Actual Negative (0) | |
|---|---|---|
| Predicted Positive (1) | True Positive (TP) | False Negative (FN) |
| Predicted Negative (0) | False Negative (FN) | True Negative (TN) |
| Performance Metric | Description |
|---|---|
| Accuracy | Accuracy shows the number of correct predictions of our model. |
| Precision | Precision computes the ratio of the correct prediction of positives from all predicted positives. |
| Recall | Recall computes the ratio of the correct prediction of positives from all actual positives. |
| F-measure | F1 score is a scaled measure between precision and recall. |
| The area under the curve (AUC) | The AUC evaluates the overall performance of a model through all decision thresholds. |
| Database | Keywords | No# | Date |
|---|---|---|---|
| Scopus | TITLE-ABS-KEY ((“artificial intelligence” OR “deep learning” OR “machine learning” OR “Neural network” OR “computer vision”) AND (“dental images” OR “dental radiograph”)) AND (LIMIT-TO (PUBYEAR, 2018) OR LIMIT-TO (PUBYEAR, 2019) OR LIMIT-TO (PUBYEAR, 2020) OR LIMIT-TO (PUBYEAR, 2021) OR LIMIT-TO (PUBYEAR, 2022) OR LIMIT-TO (PUBYEAR, 2023)) AND (LIMIT-TO (LANGUAGE, “English”)) AND (LIMIT-TO (SRCTYPE, “j”)) | 126 | 31 December 2023 |
| PubMed | (“artificial intelligence” OR “deep learning” OR “machine learning” OR “Neural network” OR “computer vision”) AND (“dental images” OR “dental radiograph”) | 32 | 31 December 2023 |
| Google Scholar | allintitle: (“artificial intelligence” OR “deep learning” OR “machine learning” OR “Neural network” OR “computer vision”) AND (“dental images” OR “dental radiograph”) | 12 | 31 December 2023 |
Disclaimer/Publisher’s Note: The statements, opinions and data contained in all publications are solely those of the individual author(s) and contributor(s) and not of MDPI and/or the editor(s). MDPI and/or the editor(s) disclaim responsibility for any injury to people or property resulting from any ideas, methods, instructions or products referred to in the content. |
© 2024 by the authors. Licensee MDPI, Basel, Switzerland. This article is an open access article distributed under the terms and conditions of the Creative Commons Attribution (CC BY) license (https://creativecommons.org/licenses/by/4.0/).
Share and Cite
Bonny, T.; Al Nassan, W.; Obaideen, K.; Rabie, T.; AlMallahi, M.N.; Gupta, S. Primary Methods and Algorithms in Artificial-Intelligence-Based Dental Image Analysis: A Systematic Review. Algorithms 2024, 17, 567. https://doi.org/10.3390/a17120567
Bonny T, Al Nassan W, Obaideen K, Rabie T, AlMallahi MN, Gupta S. Primary Methods and Algorithms in Artificial-Intelligence-Based Dental Image Analysis: A Systematic Review. Algorithms. 2024; 17(12):567. https://doi.org/10.3390/a17120567
Chicago/Turabian StyleBonny, Talal, Wafaa Al Nassan, Khaled Obaideen, Tamer Rabie, Maryam Nooman AlMallahi, and Swati Gupta. 2024. "Primary Methods and Algorithms in Artificial-Intelligence-Based Dental Image Analysis: A Systematic Review" Algorithms 17, no. 12: 567. https://doi.org/10.3390/a17120567
APA StyleBonny, T., Al Nassan, W., Obaideen, K., Rabie, T., AlMallahi, M. N., & Gupta, S. (2024). Primary Methods and Algorithms in Artificial-Intelligence-Based Dental Image Analysis: A Systematic Review. Algorithms, 17(12), 567. https://doi.org/10.3390/a17120567

