An Improved Iterated Greedy Algorithm for Solving Collaborative Helicopter Rescue Routing Problem with Time Window and Limited Survival Time
Abstract
1. Introduction
2. Literature Review
3. Problem Formulation
3.1. Problem Description
3.2. Problem Formulation
4. Improved Iterative Greedy Algorithm
4.1. Framework of the IIG
| Algorithm 1: The framework of the proposed IIG algorithm | |
| Input: the information on rescue locations | |
| Output: the best solution | |
| 1 | Generate an initial solution X by using the initialization strategy | 
| 2 | while the termination condition is not satisfied do | 
| 3 | Xr = Destruction (X); | 
| 4 | X’ = Construction (Xr, Xd); | 
| 5 | X* = Local search (X’); | 
| 6 | for the optimal solution found up to now do | 
| 7 | Y = Acceptance criterion (X, X*); | 
| 8 | Temperature = T0*sum (uij)/n*m*10; | 
| 9 | if X’< X* then | 
| 10 | X* = X’; | 
| 11 | end | 
| 12 | end | 
| 13 | end | 
| 14 | return the best solution X* | 
4.2. Solution Representation
4.3. Initialization Strategy
| Algorithm 2: Heuristic initialization strategy | |
| Input: instance information | |
| Output: an initial solution | |
| 1 | Arrange all rescue sites in ascending order based on survivors’ life strength and place them into set St; | 
| 2 | for each site i within the set St do | 
| 3 | for each helicopter k do | 
| 4 | for each position u do | 
| 5 | if rescue site i can be added to the current position u then | 
| 6 | Store the position u into set Su; | 
| 7 | end | 
| 8 | end | 
| 9 | end | 
| 10 | Choose the optimal position from the set Su and add site i to the position u; | 
| 11 | if the insert operation of the site i is failed then | 
| 12 | Add a new helicopter and allocate the site i to this helicopter; | 
| 13 | end | 
| 14 | end | 
| 15 | Store the generated solution | 
4.4. Feasible-First Destruction and Construction Strategy
| Algorithm 3: Feasible-first destruction-construction strategy | |
| Input: a solution | |
| Output: a new solution | |
| 1 | Add each rescue site to set Sn; | 
| 2 | Select one rescue site i randomly from Sn and add this rescue site into set Sr; | 
| 3 | Delete the chosen rescue site i from Sn; | 
| 4 | for each rescue site j in Sn do | 
| 5 | Calculate the distance for each arc a(i, j); | 
| 6 | end | 
| 7 | Sort the set Sn in ascending order based on all arcs a(i, j); | 
| 8 | Move (n×d−1) rescue sites ahead of Sn to Sr; | 
| 9 | Delete set Sr from the current solution; | 
| 10 | for each rescue site i in the set Sr do | 
| 11 | for each helicopter k do | 
| 12 | for each position u do | 
| 13 | if site i can be added to the current position u then | 
| 14 | Store the position u into set Su; | 
| 15 | end | 
| 16 | end | 
| 17 | end | 
| 18 | Select the optimal position from the set Su and add site i to the position u; | 
| 19 | if insert the site i failed then | 
| 20 | Add a new helicopter and allocate the site i to this helicopter; | 
| 21 | end | 
| 22 | end | 
4.5. Problem-Specific Local Search Strategy
| Algorithm 4: The local search strategy | |
| Input: a solution | |
| Output: an improved solution | |
| 1 | r = rand ()%2, cnt = 0; | 
| 2 | switch r do | 
| 3 | case 0: | 
| 4 | while cnt < m do | 
| 5 | Randomly select a helicopter k; | 
| 6 | Randomly select a rescue site i in the helicopter k; | 
| 7 | for each of the other rescue site j in the helicopter k do | 
| 8 | Swap rescue site i and rescue site j; | 
| 9 | end | 
| 10 | Select the best solution; | 
| 11 | end | 
| 12 | case 1: | 
| 13 | while cnt < m do | 
| 14 | Selected the rescue site i with the largest anteroposterior distance in the helicopter k; | 
| 15 | Remove the rescue site i from the current solution; | 
| 16 | for each helicopter k in the current solution do | 
| 17 | for each position u do | 
| 18 | if site i can be added to the current position u then | 
| 19 | Store the position u into set Su; | 
| 20 | end | 
| 21 | end | 
| 22 | end | 
| 23 | Choose the optimal position from the set Su and add site i to the position u; | 
| 24 | end | 
| 25 | case 2: | 
| 26 | while cnt < m do | 
| 27 | Randomly select helicopter k and the rescue sites along its route are stored in the set Sr; | 
| 28 | Delete the set Sr from the current solution; | 
| 29 | for each rescue site i in the set Sr do | 
| 30 | for each helicopter k in the current solution do | 
| 31 | for each position u do | 
| 32 | if site i can be added to the current position u then | 
| 33 | Store the position u into set Su; | 
| 34 | end | 
| 35 | end | 
| 36 | end | 
| 37 | Choose the optimal position from the set Su and add site i to the position u; | 
| 38 | if insert the site i failed then | 
| 39 | Add one helicopter and allocate the site i to this helicopter; | 
| 40 | end | 
| 41 | end | 
| 42 | end | 
| 43 | end | 
4.6. SA-Based Acceptance Criterion
5. Experiment Results
5.1. Experimental Instances
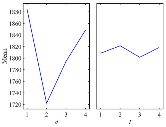
5.2. Parameters Setting
5.3. Effectiveness of the Local Search Strategy
5.4. Effectiveness of the SA-Based Acceptance Criterion
5.5. Effectiveness Evaluation against the Known Optimal Solutions
5.6. Comparison with Two Efficient Heuristic Algorithms
5.7. Comparisons with Several Efficient Algorithms
6. Conclusions and Future Works
Author Contributions
Funding
Data Availability Statement
Acknowledgments
Conflicts of Interest
References
- Liu, B.; Sheu, J.B.; Zhao, X.; Chen, Y.; Zhang, W. Decision making on post-disaster rescue routing problems from the rescue efficiency perspective. Eur. J. Oper. Res. 2020, 286, 321–335. [Google Scholar] [CrossRef]
- Zhu, J.; Zhao, H.; Wei, Y.; Ma, C.; Lv, Q. Unmanned aerial vehicle computation task scheduling based on parking resources in post-disaster rescue. Appl. Sci. 2022, 13, 289. [Google Scholar] [CrossRef]
- Qin, Y.; Ng, K.K.H.; Hu, H.; Chan, F.T.S.; Xiao, S. Post disaster adaptation management in airport: A coordination of runway and hangar resources for relief cargo transports. Adv. Eng. Inform. 2021, 50, 101403. [Google Scholar] [CrossRef]
- Wei, X.; Qiu, H.; Wang, D.; Duan, J.; Wang, Y.; Cheng, T. An integrated location-routing problem with post-disaster relief distribution. Comput. Ind. Eng. 2020, 147, 106632. [Google Scholar] [CrossRef]
- Mishra, B.K.; Dahal, K.; Pervez, Z. Dynamic relief items distribution model with sliding time window in the post-disaster environment. Appl. Sci. 2022, 12, 8358. [Google Scholar] [CrossRef]
- Cheng, J.; Gao, Y.; Tian, Y.; Liu, H. GA-LNS optimization for helicopter rescue dispatch. IEEE Trans. Intell. Veh. 2023, 8, 3898–3912. [Google Scholar] [CrossRef]
- Xue, Y.; Gao, Y.; Tian, Y.; Liu, H.; Wang, X. Helicopter rescue for flood disaster: Scheduling, simulation, and evaluation. Aerospace 2022, 9, 822. [Google Scholar] [CrossRef]
- Zhang, M.; Li, W.; Wang, M.; Li, S.; Li, B. Helicopter–UAVs search and rescue task allocation considering UAVs operating environment and performance. Comput. Ind. Eng. 2022, 167, 107994. [Google Scholar] [CrossRef]
- Geng, N.; Gong, D.; Zhang, Y. PSO-based robot path planning for multisurvivor rescue in limited survival time. Math. Prob. Eng. 2014, 2014, 187370. [Google Scholar] [CrossRef]
- Wang, Z.; Pan, Q.; Gao, L.; Jing, X.; Sun, Q. A cooperative iterated greedy algorithm for the distributed flowshop group robust scheduling problem with uncertain processing times. Swarm Evol. Comput. 2023, 79, 101320. [Google Scholar] [CrossRef]
- Li, Y.; Pan, Q.; Ruiz, R.; Sang, H. A referenced iterated greedy algorithm for the distributed assembly mixed no-idle permutation flowshop scheduling problem with the total tardiness criterion. Knowl.-Based Syst. 2022, 239, 108036. [Google Scholar] [CrossRef]
- Wang, Y.; Wang, Y.; Han, Y. A variant iterated greedy algorithm integrating multiple decoding rules for hybrid blocking flow shop scheduling problem. Mathematics 2023, 11, 2453. [Google Scholar] [CrossRef]
- Zhang, X.; Sang, H.; Li, J.; Han, Y.; Duan, P. An effective multi-AGVs dispatching method applied to matrix manufacturing workshop. Comput. Ind. Eng. 2022, 163, 107791. [Google Scholar] [CrossRef]
- Solomon, M. Algorithms for the vehicle routing and scheduling problems with time window constraints. Oper. Res. 1987, 35, 254–265. [Google Scholar] [CrossRef]
- Potvin, J.; Rousseau, J. A parallel route building algorithm for the vehicle routing and scheduling problem with time windows. Eur. J. Oper. Res. 1993, 66, 331–340. [Google Scholar] [CrossRef]
- Ioannou, G.; Kritikos, M.; Prastacos, G. A greedy look-ahead heuristic for the vehicle routing problem with time windows. J. Oper. Res. Soc. 2017, 52, 523–537. [Google Scholar] [CrossRef]
- Li, J.; Han, Y.; Duan, P.; Han, Y.; Niu, B.; Li, C.; Zheng, Z.; Liu, Y. Meta-heuristic algorithm for solving vehicle routing problems with time windows and synchronized visit constraints in prefabricated systems. J. Clean. Prod. 2020, 250, 119464. [Google Scholar] [CrossRef]
- Bräysy, O.; Michel, G. Vehicle routing problem with time windows, Part II: Metaheuristics. Transp. Sci. 2005, 39, 119–139. [Google Scholar] [CrossRef]
- Cai, Y.; Cheng, M.; Zhou, Y.; Liu, P.; Guo, J. A hybrid evolutionary multitask algorithm for the multiobjective vehicle routing problem with time windows. Inf. Sci. 2022, 612, 168–187. [Google Scholar] [CrossRef]
- Zhang, R.; Yu, R.; Xia, W. Constraint-aware policy optimization to solve the vehicle routing problem with time windows. Inf. Technol. Control 2022, 51, 126–138. [Google Scholar] [CrossRef]
- Liu, Y.; Roberto, B.; Zhou, J.; Yu, Y.; Zhang, Y.; Sun, W. Efficient feasibility checks and an adaptive large neighborhood search algorithm for the time-dependent green vehicle routing problem with time windows. Eur. J. Oper. Res. 2023, 310, 133–155. [Google Scholar] [CrossRef]
- Saksuriya, P.; Likasiri, C. Hybrid heuristic for vehicle routing problem with time windows and compatibility constraints in home healthcare system. Appl. Sci. 2022, 12, 6486. [Google Scholar] [CrossRef]
- Xu, R.; Li, S.; Wu, J. Multi-trip vehicle routing problem with time windows and resource synchronization on heterogeneous facilities. Systems with time windows. Symmetry 2023, 15, 486. 2023, 11, 412. [Google Scholar] [CrossRef]
- Vidal, T.; Teodor, G.; Michel, G.; Christian, P. A hybrid genetic algorithm with adaptive diversity management for a large class of vehicle routing problems with time-windows. Comput. Oper. Res. 2013, 40, 4. [Google Scholar] [CrossRef]
- Ahmed, Z.; Yousefikhoshbakht, M. A hybrid algorithm for the heterogeneous fixed fleet open vehicle routing problem with Time Windows. Symmetry 2023, 15, 486. [Google Scholar] [CrossRef]
- Bezerra, S.; Souza, M.; Souza, S. A variable neighborhood search-based algorithm with adaptive local search for the Vehicle Routing Problem with Time Windows and multi-depots aiming for vehicle fleet reduction. Comput. Oper. Res. 2023, 149, 106016. [Google Scholar] [CrossRef]
- Liu, M.; Zhao, Q.; Song, Q.; Zhang, Y. A hybrid brain storm optimization algorithm for dynamic vehicle routing problem with time windows. IEEE Access 2023, 11, 121087–121095. [Google Scholar] [CrossRef]
- Wen, M.; Sun, W.; Yu, Y.; Tang, J.; Ikou, K. An adaptive large neighborhood search for the larger-scale multi depot green vehicle routing problem with time windows. J. Clean. Prod. 2022, 374, 133916. [Google Scholar] [CrossRef]
- Matijević, L. General variable neighborhood search for electric vehicle routing problem with time-dependent speeds and soft time windows. Int. J. Ind. Eng. Comp. 2023, 14, 275–329. [Google Scholar] [CrossRef]
- Gao, J.; Zheng, X.; Gao, F.; Tong, X.; Han, Q. Heterogeneous multitype fleet green vehicle path planning of automated guided vehicle with time windows in flexible manufacturing system. Machines 2022, 10, 197. [Google Scholar] [CrossRef]
- Zhang, W.; Zeng, M.; Guo, P.; Wen, K. Variable neighborhood search for multi-cycle medical waste recycling vehicle routing problem with time windows. Int. J. Environ. Res. Public Health 2022, 19, 12887. [Google Scholar] [CrossRef] [PubMed]
- Ma, H.; Sheng, Y.; Xia, W. A pointer neural network for the vehicle routing problem with task priority and limited resources. Inf. Technol. Control 2020, 49, 237–248. [Google Scholar] [CrossRef]
- Lee, K.; Chae, J. Estimation of travel cost between geographic coordinates using artificial neural network: Potential application in vehicle routing problems. ISPRS Int. J. Geo-Inf. 2023, 12, 57. [Google Scholar] [CrossRef]
- Duan, P.; Yu, Z.; Gao, K.; Meng, L.; Han, Y.; Ye, F. Solving the multi-objective path planning problem for mobile robot using an improved NSGA-II algorithm. Swarm Evol. Comput. 2024, 87, 101576. [Google Scholar] [CrossRef]
- He, X.; Pan, Q.; Gao, L.; Neufeld, J.; Gupta, J. Historical information based iterated greedy algorithm for distributed flowshop group scheduling problem with sequence-dependent setup times. Omega 2024, 123, 102997. [Google Scholar] [CrossRef]
- Rochat, Y.; Taillard, E. Probabilistic diversification and intensification in local search for vehicle routing. J. Heuristics 1995, 1, 147–167. [Google Scholar] [CrossRef]
- Bent, R.; Hentenryck, P. A two-stage hybrid local search for the vehicle routing problem with time windows. Transp. Sci. 2004, 38, 515–530. [Google Scholar] [CrossRef]
- Hojabri, H.; Gendreau, M.; Potvin, J.; Rousseau, L. Large neighborhood search with constraint programming for a vehicle routing problem with synchronization constraints. Comput. Oper. Res. 2018, 92, 87–97. [Google Scholar] [CrossRef]
- Han, X.; Han, Y.; Zhang, B.; Qin, H.; Li, J.; Liu, Y.; Gong, D. An effective iterative greedy algorithm for distributed blocking flowshop scheduling problem with balanced energy costs criterion. Appl. Soft Comput. 2022, 129, 109502. [Google Scholar] [CrossRef]
- Zou, W.; Pan, Q.; Meng, L.; Sang, H.; Han, Y.; Li, J. An effective self-adaptive iterated greedy algorithm for a multi-AGVs scheduling problem with charging and maintenance. Expert Syst. Appl. 2023, 216, 119512. [Google Scholar] [CrossRef]










| Notations | Description | 
|---|---|
| 0 | Index of the rescue center | 
| N | Set of all nodes, including the rescue sites and the rescue center | 
| R | Set of all rescue locations | 
| H | Set of all helicopters | 
| TH | Set of transport helicopters | 
| MH | Set of medical helicopters | 
| ai | Earliest possible rescue time of location i, i ∈ N | 
| bi | Latest possible rescue time of location i, i ∈ N | 
| dij | Distance between locations i and j, i,j ∈ N, i ≠ j | 
| dmi | Demand for the supplies of location i, i ∈ N | 
| dpi | The number of survivors waiting to be rescued at the rescue site i, i ∈ N | 
| lti | Life strength for survivors at the rescue site i, i ∈ N | 
| cmk | Maximum capacity for the material of transport helicopter k, k ∈ TH | 
| ttk | Minimum life strength threshold of transport helicopter k, k ∈ TH | 
| cpk | Maximum capacity for casualty care of medical helicopter k, k ∈ MH | 
| mtk | Minimum life strength threshold of medical helicopter k, k ∈ MH | 
| ti | Service duration for rescue site i, i ∈ N | 
| uik | Start time of service for rescue site i, i ∈ N, k ∈ H | 
| Parameters | Levels | |||
|---|---|---|---|---|
| 1 | 2 | 3 | 4 | |
| d | 0.1 | 0.2 | 0.3 | 0.4 | 
| T | 0.2 | 0.3 | 0.4 | 0.5 | 
| d | T | Average Values | 
|---|---|---|
| 1 | 1 | 1862.75 | 
| 1 | 2 | 1886.63 | 
| 1 | 3 | 1896.69 | 
| 1 | 4 | 1892.37 | 
| 2 | 1 | 1704.23 | 
| 2 | 2 | 1754.04 | 
| 2 | 3 | 1712.81 | 
| 2 | 4 | 1716.56 | 
| 3 | 1 | 1799.72 | 
| 3 | 2 | 1803.39 | 
| 3 | 3 | 1776.82 | 
| 3 | 4 | 1798.90 | 
| 4 | 1 | 1867.13 | 
| 4 | 2 | 1841.73 | 
| 4 | 3 | 1819.77 | 
| 4 | 4 | 1866.40 | 
| Instances | Better Values | Algorithms | RPIs | ||
|---|---|---|---|---|---|
| IIG | IIG_NL | IIG | IIG_NL | ||
| rc101 | 1646.27 | 1646.27 | 1762.03 | 0.00 | 7.03 | 
| rc102 | 1723.15 | 1723.15 | 1802.15 | 0.00 | 4.58 | 
| rc103 | 1861.14 | 1861.14 | 1975.20 | 0.00 | 6.13 | 
| rc104 | 2014.80 | 2014.80 | 2159.82 | 0.00 | 7.20 | 
| rc105 | 1802.07 | 1802.07 | 1946.52 | 0.00 | 8.02 | 
| rc106 | 1741.29 | 1741.29 | 1872.15 | 0.00 | 7.52 | 
| rc107 | 1893.48 | 1893.48 | 2033.92 | 0.00 | 7.42 | 
| rc108 | 2005.98 | 2005.98 | 2215.52 | 0.00 | 10.45 | 
| rc109 | 1924.37 | 1924.37 | 1999.77 | 0.00 | 3.92 | 
| rc201 | 1971.68 | 1971.68 | 2058.68 | 0.00 | 4.41 | 
| rc202 | 1926.09 | 1926.09 | 2000.24 | 0.00 | 3.85 | 
| rc203 | 1929.75 | 1993.15 | 1929.75 | 3.29 | 0.00 | 
| rc204 | 2037.70 | 2037.70 | 2175.06 | 0.00 | 6.74 | 
| rc205 | 1996.43 | 1996.43 | 2102.14 | 0.00 | 5.29 | 
| rc206 | 1947.04 | 1947.04 | 2011.36 | 0.00 | 3.30 | 
| rc207 | 2016.15 | 2016.15 | 2112.56 | 0.00 | 4.78 | 
| rc208 | 2046.07 | 2046.07 | 2147.54 | 0.00 | 4.96 | 
| rr101 | 2866.62 | 3022.86 | 2866.62 | 5.17 | 0.00 | 
| rr102 | 2019.82 | 2033.62 | 2019.82 | 0.68 | 0.00 | 
| rr103 | 1754.20 | 1794.85 | 1754.20 | 2.32 | 0.00 | 
| rr104 | 1735.86 | 1735.86 | 1806.37 | 0.00 | 4.06 | 
| rr105 | 2065.52 | 2065.52 | 2111.00 | 0.00 | 2.20 | 
| rr106 | 1981.65 | 1981.65 | 2024.05 | 0.00 | 2.14 | 
| rr107 | 1855.79 | 1855.79 | 1898.20 | 0.00 | 2.29 | 
| rr108 | 1699.01 | 1699.01 | 1815.62 | 0.00 | 6.86 | 
| rr109 | 1938.55 | 1938.55 | 2035.11 | 0.00 | 4.98 | 
| rr110 | 1807.02 | 1807.02 | 1921.21 | 0.00 | 6.32 | 
| rr111 | 1764.78 | 1764.78 | 1883.87 | 0.00 | 6.75 | 
| rr112 | 1763.50 | 1763.50 | 1901.52 | 0.00 | 7.83 | 
| rr201 | 2106.75 | 2106.75 | 2286.69 | 0.00 | 8.54 | 
| rr202 | 1924.95 | 1924.95 | 2055.48 | 0.00 | 6.78 | 
| rr203 | 1811.40 | 1811.40 | 2002.64 | 0.00 | 10.56 | 
| rr204 | 1612.58 | 1612.58 | 1766.06 | 0.00 | 9.52 | 
| rr205 | 1859.54 | 1859.54 | 2008.47 | 0.00 | 8.01 | 
| rr206 | 1857.82 | 1857.82 | 2016.67 | 0.00 | 8.55 | 
| rr207 | 1701.91 | 1701.91 | 1825.76 | 0.00 | 7.28 | 
| rr208 | 1598.95 | 1598.95 | 1735.23 | 0.00 | 8.52 | 
| rr209 | 2026.87 | 2336.35 | 2026.87 | 15.27 | 0.00 | 
| rr210 | 1782.63 | 1782.63 | 1905.31 | 0.00 | 6.88 | 
| rr211 | 1735.94 | 1735.94 | 1859.30 | 0.00 | 7.11 | 
| rrc101 | 2472.05 | 2472.05 | 2642.48 | 0.00 | 6.89 | 
| rrc102 | 2309.12 | 2309.12 | 2387.87 | 0.00 | 3.41 | 
| rrc103 | 2165.93 | 2165.93 | 2312.67 | 0.00 | 6.77 | 
| rrc104 | 2045.94 | 2045.94 | 2186.47 | 0.00 | 6.87 | 
| rrc105 | 2454.70 | 2454.70 | 2590.14 | 0.00 | 5.52 | 
| rrc106 | 2333.60 | 2333.60 | 2498.16 | 0.00 | 7.05 | 
| rrc107 | 2159.70 | 2159.70 | 2329.19 | 0.00 | 7.85 | 
| rrc108 | 2172.61 | 2172.61 | 2379.28 | 0.00 | 9.51 | 
| rrc201 | 2741.56 | 2741.56 | 2931.13 | 0.00 | 6.91 | 
| rrc202 | 2560.35 | 2560.35 | 2803.59 | 0.00 | 9.50 | 
| rrc203 | 2396.92 | 2396.92 | 2646.57 | 0.00 | 10.42 | 
| rrc204 | 2245.18 | 2245.18 | 2502.46 | 0.00 | 11.46 | 
| rrc205 | 2836.28 | 3165.74 | 2836.28 | 11.62 | 0.00 | 
| rrc206 | 2614.92 | 2614.92 | 2820.25 | 0.00 | 7.85 | 
| rrc207 | 2380.57 | 2380.57 | 2502.09 | 0.00 | 5.10 | 
| rrc208 | 2248.49 | 2248.49 | 2426.44 | 0.00 | 7.91 | 
| Mean | 2016.77 | 2018.88 | 2144.75 | 0.11 | 6.32 | 
| Instances | Better Values | Algorithms | RPIs | ||
|---|---|---|---|---|---|
| IIG | IIG_NS | IIG | IIG_NS | ||
| rc101 | 1535.46 | 1646.27 | 1535.46 | 7.22 | 0.00 | 
| rc102 | 1688.98 | 1723.15 | 1688.98 | 2.02 | 0.00 | 
| rc103 | 1821.79 | 1861.14 | 1821.79 | 2.16 | 0.00 | 
| rc104 | 2014.80 | 2014.80 | 2048.45 | 0.00 | 1.67 | 
| rc105 | 1687.56 | 1802.07 | 1687.56 | 6.79 | 0.00 | 
| rc106 | 1741.29 | 1741.29 | 1880.81 | 0.00 | 8.01 | 
| rc107 | 1893.48 | 1893.48 | 1924.29 | 0.00 | 1.63 | 
| rc108 | 2002.70 | 2005.98 | 2002.70 | 0.16 | 0.00 | 
| rc109 | 1924.37 | 1924.37 | 1964.96 | 0.00 | 2.11 | 
| rc201 | 1930.64 | 1971.68 | 1930.64 | 2.13 | 0.00 | 
| rc202 | 1926.09 | 1926.09 | 1931.06 | 0.00 | 0.26 | 
| rc203 | 1960.17 | 1993.15 | 1960.17 | 1.68 | 0.00 | 
| rc204 | 2027.05 | 2037.70 | 2027.05 | 0.53 | 0.00 | 
| rc205 | 1993.13 | 1996.43 | 1993.13 | 0.17 | 0.00 | 
| rc206 | 1947.04 | 1947.04 | 1950.87 | 0.00 | 0.20 | 
| rc207 | 2016.15 | 2016.15 | 2031.26 | 0.00 | 0.75 | 
| rc208 | 2020.31 | 2046.07 | 2020.31 | 1.28 | 0.00 | 
| rr101 | 3005.39 | 3022.86 | 3005.39 | 5.81 | 0.00 | 
| rr102 | 2033.62 | 2033.62 | 2043.89 | 0.00 | 0.51 | 
| rr103 | 1794.85 | 1794.85 | 1798.33 | 0.00 | 0.19 | 
| rr104 | 1735.86 | 1735.86 | 1737.67 | 0.00 | 0.10 | 
| rr105 | 2056.11 | 2065.52 | 2056.11 | 0.46 | 0.00 | 
| rr106 | 1978.56 | 1981.65 | 1978.56 | 0.16 | 0.00 | 
| rr107 | 1855.79 | 1855.79 | 1865.20 | 0.00 | 0.51 | 
| rr108 | 1699.01 | 1699.01 | 1753.45 | 0.00 | 3.20 | 
| rr109 | 1938.55 | 1938.55 | 1985.92 | 0.00 | 2.44 | 
| rr110 | 1807.02 | 1807.02 | 1837.60 | 0.00 | 1.69 | 
| rr111 | 1764.78 | 1764.78 | 1799.71 | 0.00 | 1.98 | 
| rr112 | 1763.50 | 1763.50 | 1801.79 | 0.00 | 2.17 | 
| rr201 | 2106.75 | 2106.75 | 2208.56 | 0.00 | 4.83 | 
| rr202 | 1924.95 | 1924.95 | 2011.90 | 0.00 | 4.52 | 
| rr203 | 1811.40 | 1811.40 | 1884.65 | 0.00 | 4.04 | 
| rr204 | 1612.58 | 1612.58 | 1675.13 | 0.00 | 3.88 | 
| rr205 | 1859.54 | 1859.54 | 1935.95 | 0.00 | 4.11 | 
| rr206 | 1857.82 | 1857.82 | 1943.45 | 0.00 | 4.61 | 
| rr207 | 1701.91 | 1701.91 | 1797.41 | 0.00 | 5.61 | 
| rr208 | 1598.95 | 1598.95 | 1673.06 | 0.00 | 4.63 | 
| rr209 | 2025.39 | 2336.35 | 2225.39 | 4.99 | 0.00 | 
| rr210 | 1782.63 | 1782.63 | 1859.44 | 0.00 | 4.31 | 
| rr211 | 1735.94 | 1735.94 | 1788.57 | 0.00 | 3.03 | 
| rrc101 | 2472.05 | 2472.05 | 2544.58 | 0.00 | 2.93 | 
| rrc102 | 2309.12 | 2309.12 | 2352.05 | 0.00 | 1.86 | 
| rrc103 | 2165.93 | 2165.93 | 2239.96 | 0.00 | 3.42 | 
| rrc104 | 2045.94 | 2045.94 | 2093.10 | 0.00 | 2.31 | 
| rrc105 | 2454.70 | 2454.70 | 2540.50 | 0.00 | 3.50 | 
| rrc106 | 2333.60 | 2333.60 | 2413.30 | 0.00 | 3.42 | 
| rrc107 | 2159.70 | 2159.70 | 2235.99 | 0.00 | 3.53 | 
| rrc108 | 2172.61 | 2172.61 | 2252.53 | 0.00 | 3.68 | 
| rrc201 | 2741.56 | 2741.56 | 2838.36 | 0.00 | 3.53 | 
| rrc202 | 2560.35 | 2560.35 | 2665.13 | 0.00 | 4.09 | 
| rrc203 | 2396.92 | 2396.92 | 2515.60 | 0.00 | 4.95 | 
| rrc204 | 2245.18 | 2245.18 | 2365.22 | 0.00 | 5.35 | 
| rrc205 | 2886.66 | 3165.74 | 2886.66 | 8.82 | 0.00 | 
| rrc206 | 2614.92 | 2614.92 | 2746.17 | 0.00 | 5.02 | 
| rrc207 | 2380.57 | 2380.57 | 2450.92 | 0.00 | 2.96 | 
| rrc208 | 2248.49 | 2248.49 | 2347.66 | 0.00 | 4.41 | 
| Mean | 2011.12 | 2018.88 | 2059.98 | 0.45 | 2.37 | 
| VRPTW | R-VRPTWLST-ILS | R-VRPTWLST | |||||||
|---|---|---|---|---|---|---|---|---|---|
| Solomon Instances | Optimal Values | Created Instances | THD Values | MHD Values | OD Values | Instances | THD Values | MHD Values | OD Values | 
| c101 | 828.94 | rc101_ILS | 828.94 | 297.32 | 1126.26 | rc101 | 1077.21 | 501.45 | 1578.66 | 
| c102 | 828.94 | rc102_ILS | 828.94 | 354.14 | 1183.07 | rc102 | 1152.61 | 483.86 | 1636.47 | 
| c103 | 828.06 | rc103_ILS | 872.47 | 396.32 | 1268.78 | rc103 | 1322.09 | 454.68 | 1776.77 | 
| c104 | 824.78 | rc104_ILS | 889.39 | 328.32 | 1217.71 | rc104 | 1363.43 | 493.28 | 1856.71 | 
| c105 | 828.94 | rc105_ILS | 865.09 | 337.55 | 1202.64 | rc105 | 1208.96 | 540.41 | 1719.88 | 
| c106 | 828.94 | rc106_ILS | 828.94 | 342.59 | 1171.53 | rc106 | 1042.91 | 503.33 | 1546.24 | 
| c107 | 828.94 | rc107_ILS | 863.70 | 387.76 | 1251.46 | rc107 | 1184.06 | 610.14 | 1794.20 | 
| c108 | 828.94 | rc108_ILS | 828.94 | 328.90 | 1157.84 | rc108 | 1308.34 | 503.64 | 1811.98 | 
| c109 | 828.94 | rc109_ILS | 921.55 | 315.65 | 1237.20 | rc109 | 1395.12 | 520.08 | 1915.19 | 
| c201 | 591.56 | rc201_ILS | 591.56 | 269.09 | 860.65 | rc201 | 1139.93 | 650.83 | 1790.76 | 
| c202 | 591.56 | rc202_ILS | 602.86 | 251.05 | 853.91 | rc202 | 1166.14 | 582.65 | 1748.79 | 
| c203 | 591.17 | rc203_ILS | 621.21 | 259.64 | 880.84 | rc203 | 1266.77 | 563.16 | 1829.92 | 
| c204 | 590.60 | rc204_ILS | 636.55 | 281.21 | 917.75 | rc204 | 1276.85 | 587.60 | 1864.45 | 
| c205 | 588.88 | rc205_ILS | 588.88 | 261.87 | 850.75 | rc205 | 1330.27 | 545.47 | 1875.74 | 
| c206 | 588.49 | rc206_ILS | 589.34 | 319.94 | 909.28 | rc206 | 1252.41 | 604.03 | 1856.45 | 
| c207 | 588.29 | rc207_ILS | 588.32 | 263.74 | 852.07 | rc207 | 1247.46 | 643.71 | 1891.17 | 
| c208 | 588.32 | rc208_ILS | 589.48 | 265.53 | 855.01 | rc208 | 1271.96 | 605.51 | 1877.47 | 
| r101 | 1645.79 | rr101_ILS | 1670.84 | 35.61 | 1706.45 | rr101 | 1698.84 | 495.00 | 2193.85 | 
| r102 | 1486.12 | rr102_ILS | 1496.39 | 65.44 | 1561.83 | rr102 | 1616.63 | 414.36 | 2030.98 | 
| r103 | 1292.68 | rr103_ILS | 1298.04 | 179.67 | 1477.71 | rr103 | 1357.38 | 378.46 | 1735.84 | 
| r104 | 1007.24 | rr104_ILS | 1095.22 | 239.44 | 1334.65 | rr104 | 1254.61 | 474.88 | 1729.50 | 
| r105 | 1377.11 | rr105_ILS | 1434.26 | 78.09 | 1512.36 | rr105 | 1607.16 | 419.56 | 2026.72 | 
| r106 | 1251.98 | rr106_ILS | 1310.58 | 208.38 | 1518.96 | rr106 | 1517.11 | 374.07 | 1891.18 | 
| r107 | 1104.66 | rr107_ILS | 1155.45 | 205.36 | 1360.81 | rr107 | 1228.81 | 523.98 | 1752.79 | 
| r108 | 960.88 | rr108_ILS | 1027.31 | 215.01 | 1242.31 | rr108 | 1082.84 | 563.21 | 1646.06 | 
| r109 | 1194.73 | rr109_ILS | 1217.34 | 164.01 | 1381.35 | rr109 | 1422.37 | 475.53 | 1897.91 | 
| r110 | 1118.59 | rr110_ILS | 1164.19 | 119.73 | 1283.93 | rr110 | 1329.92 | 420.04 | 1749.96 | 
| r111 | 1096.72 | rr111_ILS | 1151.99 | 196.36 | 1348.35 | rr111 | 1277.32 | 432.00 | 1709.33 | 
| r112 | 982.14 | rr112_ILS | 1029.39 | 180.29 | 1209.67 | rr112 | 1272.21 | 425.08 | 1697.29 | 
| r201 | 1252.37 | rr201_ILS | 1298.18 | 403.21 | 1701.39 | rr201 | 1509.41 | 537.99 | 2047.40 | 
| r202 | 1191.70 | rr202_ILS | 1195.17 | 391.44 | 1586.61 | rr202 | 1296.83 | 534.97 | 1831.80 | 
| r203 | 939.54 | rr203_ILS | 997.57 | 315.94 | 1313.51 | rr203 | 1187.71 | 509.94 | 1697.65 | 
| r204 | 825.52 | rr204_ILS | 867.36 | 435.27 | 1302.64 | rr204 | 1035.20 | 535.18 | 1570.38 | 
| r205 | 994.42 | rr205_ILS | 1107.30 | 354.30 | 1461.61 | rr205 | 1369.13 | 452.50 | 1821.63 | 
| r206 | 906.14 | rr206_ILS | 986.62 | 354.26 | 1340.87 | rr206 | 1272.80 | 547.01 | 1819.81 | 
| r207 | 893.33 | rr207_ILS | 918.39 | 421.88 | 1340.27 | rr207 | 1171.63 | 520.17 | 1691.80 | 
| r208 | 726.75 | rr208_ILS | 774.68 | 136.96 | 911.65 | rr208 | 1034.95 | 509.60 | 1544.55 | 
| r209 | 909.16 | rr209_ILS | 978.53 | 519.05 | 1497.59 | rr209 | 1242.30 | 564.37 | 1806.67 | 
| r210 | 939.34 | rr210_ILS | 1022.58 | 348.64 | 1371.23 | rr210 | 1294.41 | 472.94 | 1767.35 | 
| r211 | 892.71 | rr211_ILS | 915.17 | 321.97 | 1237.14 | rr211 | 1149.17 | 545.19 | 1694.36 | 
| rc101 | 1696.94 | rrc101_ILS | 1720.54 | 200.93 | 1921.47 | rrc101 | 1879.91 | 537.97 | 2417.88 | 
| rc102 | 1554.75 | rrc102_ILS | 1562.46 | 237.48 | 1799.94 | rrc102 | 1716.54 | 550.34 | 2266.88 | 
| rc103 | 1261.67 | rrc103_ILS | 1332.53 | 320.72 | 1653.24 | rrc103 | 1518.68 | 266.25 | 2084.93 | 
| rc104 | 1135.48 | rrc104_ILS | 1214.76 | 349.70 | 1564.46 | rrc104 | 1460.12 | 564.49 | 2024.61 | 
| rc105 | 1629.44 | rrc105_ILS | 1665.63 | 226.02 | 1891.65 | rrc105 | 1758.08 | 630.80 | 2388.88 | 
| rc106 | 1424.73 | rrc106_ILS | 1481.60 | 314.20 | 1795.80 | rrc106 | 1591.53 | 574.08 | 2165.61 | 
| rc107 | 1230.48 | rrc107_ILS | 1260.39 | 333.83 | 1594.21 | rrc107 | 1495.99 | 593.71 | 2089.70 | 
| rc108 | 1139.82 | rrc108_ILS | 1208.48 | 374.53 | 1583.01 | rrc108 | 1516.41 | 617.01 | 2133.42 | 
| rc201 | 1406.91 | rrc201_ILS | 1451.38 | 451.13 | 1902.52 | rrc201 | 1798.77 | 711.08 | 2509.85 | 
| rc202 | 1367.09 | rrc202_ILS | 1404.60 | 480.92 | 1885.53 | rrc202 | 1682.92 | 724.20 | 2407.12 | 
| rc203 | 1049.62 | rrc203_ILS | 1131.16 | 452.35 | 1583.51 | rrc203 | 1538.99 | 723.38 | 2262.37 | 
| rc204 | 798.41 | rrc204_ILS | 877.53 | 133.71 | 1011.25 | rrc204 | 1576.20 | 648.57 | 2224.77 | 
| rc205 | 1297.19 | rrc205_ILS | 1390.44 | 430.08 | 1820.52 | rrc205 | 1887.67 | 627.22 | 2515.19 | 
| rc206 | 1146.32 | rrc206_ILS | 1197.44 | 219.54 | 1416.97 | rrc206 | 1811.11 | 693.55 | 2504.66 | 
| rc207 | 1061.14 | rrc207_ILS | 1082.12 | 181.30 | 1263.42 | rrc207 | 1487.43 | 675.30 | 2162.73 | 
| rc208 | 828.14 | rrc208_ILS | 894.30 | 329.86 | 1224.16 | rrc208 | 1556.21 | 604.91 | 2161.12 | 
| Instances | Best-Known | Algorithms | RPIs | ||||
|---|---|---|---|---|---|---|---|
| IIG | DI | TSH | IIG | DI | TSH | ||
| rc101 | 1578.66 | 1578.66 | 1676.79 | 1732.33 | 0.00 | 0.06 | 0.10 | 
| rc102 | 1636.47 | 1636.47 | 1765.23 | 1961.10 | 0.00 | 0.08 | 0.20 | 
| rc103 | 1776.77 | 1776.77 | 1856.43 | 1813.18 | 0.00 | 0.04 | 0.02 | 
| rc104 | 1856.71 | 1856.71 | 1901.38 | 2030.77 | 0.00 | 0.02 | 0.09 | 
| rc105 | 1719.88 | 1719.88 | 1817.41 | 1832.61 | 0.00 | 0.06 | 0.07 | 
| rc106 | 1546.24 | 1546.24 | 1765.18 | 1977.82 | 0.00 | 0.14 | 0.28 | 
| rc107 | 1794.20 | 1794.20 | 1894.03 | 2047.19 | 0.00 | 0.06 | 0.14 | 
| rc108 | 1811.98 | 1811.98 | 2035.64 | 2064.53 | 0.00 | 0.12 | 0.14 | 
| rc109 | 1901.80 | 1915.19 | 1901.80 | 2184.02 | 0.01 | 0.00 | 0.15 | 
| rc201 | 1790.76 | 1790.76 | 1993.16 | 2037.44 | 0.00 | 0.11 | 0.14 | 
| rc202 | 1748.79 | 1748.79 | 1961.77 | 2093.95 | 0.00 | 0.12 | 0.20 | 
| rc203 | 1829.92 | 1829.92 | 1977.69 | 2038.81 | 0.00 | 0.08 | 0.11 | 
| rc204 | 1864.45 | 1864.45 | 2057.87 | 2039.72 | 0.00 | 0.10 | 0.09 | 
| rc205 | 1875.74 | 1875.74 | 2081.99 | 2098.25 | 0.00 | 0.11 | 0.12 | 
| rc206 | 1815.31 | 1856.45 | 1815.31 | 2026.22 | 0.02 | 0.00 | 0.12 | 
| rc207 | 1891.17 | 1891.17 | 2097.25 | 2084.41 | 0.00 | 0.11 | 0.10 | 
| rc208 | 1807.60 | 1877.47 | 2115.49 | 1807.60 | 0.04 | 0.17 | 0.00 | 
| rr101 | 2066.81 | 2193.85 | 2398.23 | 2066.81 | 0.06 | 0.16 | 0.00 | 
| rr102 | 1973.20 | 2030.98 | 1973.20 | 2070.14 | 0.03 | 0.00 | 0.05 | 
| rr103 | 1701.48 | 1735.84 | 1701.48 | 1889.48 | 0.02 | 0.00 | 0.11 | 
| rr104 | 1709.25 | 1729.50 | 1709.25 | 1791.51 | 0.01 | 0.00 | 0.05 | 
| rr105 | 1899.16 | 2026.72 | 2084.20 | 1899.16 | 0.07 | 0.10 | 0.00 | 
| rr106 | 1758.03 | 1891.18 | 1946.39 | 1758.03 | 0.08 | 0.11 | 0.00 | 
| rr107 | 1752.79 | 1752.79 | 1807.77 | 1826.68 | 0.00 | 0.03 | 0.04 | 
| rr108 | 1646.06 | 1646.06 | 1807.17 | 1763.29 | 0.00 | 0.10 | 0.07 | 
| rr109 | 1813.14 | 1897.91 | 1981.40 | 1813.14 | 0.05 | 0.09 | 0.00 | 
| rr110 | 1749.96 | 1749.96 | 1905.14 | 1956.02 | 0.00 | 0.09 | 0.12 | 
| rr111 | 1709.33 | 1709.33 | 1774.36 | 1916.03 | 0.00 | 0.04 | 0.12 | 
| rr112 | 1697.29 | 1697.29 | 1842.53 | 1882.52 | 0.00 | 0.09 | 0.11 | 
| rr201 | 2047.40 | 2047.40 | 2125.49 | 2177.37 | 0.00 | 0.04 | 0.06 | 
| rr202 | 1831.80 | 1831.80 | 2007.04 | 1996.64 | 0.00 | 0.10 | 0.09 | 
| rr203 | 1697.65 | 1697.65 | 1890.90 | 1927.94 | 0.00 | 0.11 | 0.14 | 
| rr204 | 1570.38 | 1570.38 | 1701.69 | 1929.08 | 0.00 | 0.08 | 0.23 | 
| rr205 | 1821.63 | 1821.63 | 1876.99 | 2178.59 | 0.00 | 0.03 | 0.20 | 
| rr206 | 1819.81 | 1819.81 | 1962.74 | 1959.20 | 0.00 | 0.08 | 0.08 | 
| rr207 | 1691.80 | 1691.80 | 1804.68 | 1961.28 | 0.00 | 0.07 | 0.16 | 
| rr208 | 1544.55 | 1544.55 | 1708.31 | 1923.56 | 0.00 | 0.11 | 0.25 | 
| rr209 | 1727.37 | 1806.67 | 1727.37 | 1915.69 | 0.05 | 0.00 | 0.11 | 
| rr210 | 1767.35 | 1767.35 | 1834.68 | 2073.05 | 0.00 | 0.04 | 0.17 | 
| rr211 | 1694.36 | 1694.36 | 1809.62 | 1760.74 | 0.00 | 0.07 | 0.04 | 
| rrc101 | 2417.88 | 2417.88 | 2513.64 | 2452.82 | 0.00 | 0.04 | 0.01 | 
| rrc102 | 2263.87 | 2266.88 | 2391.28 | 2263.87 | 0.00 | 0.06 | 0.00 | 
| rrc103 | 1906.91 | 2084.93 | 2268.32 | 1906.91 | 0.09 | 0.19 | 0.00 | 
| rrc104 | 2024.61 | 2024.61 | 2132.79 | 2176.89 | 0.00 | 0.05 | 0.08 | 
| rrc105 | 2253.53 | 2388.88 | 2531.48 | 2253.53 | 0.06 | 0.12 | 0.00 | 
| rrc106 | 2165.61 | 2165.61 | 2424.50 | 2399.76 | 0.00 | 0.12 | 0.11 | 
| rrc107 | 2089.70 | 2089.70 | 2165.82 | 2148.35 | 0.00 | 0.04 | 0.03 | 
| rrc108 | 1979.60 | 2133.42 | 1979.60 | 2328.98 | 0.08 | 0.00 | 0.18 | 
| rrc201 | 2509.85 | 2509.85 | 2607.89 | 2611.76 | 0.00 | 0.04 | 0.04 | 
| rrc202 | 2407.12 | 2407.12 | 2503.57 | 2863.43 | 0.00 | 0.04 | 0.19 | 
| rrc203 | 2262.37 | 2262.37 | 2440.52 | 2471.48 | 0.00 | 0.08 | 0.09 | 
| rrc204 | 2224.77 | 2224.77 | 2370.84 | 2394.29 | 0.00 | 0.07 | 0.08 | 
| rrc205 | 2380.76 | 2515.19 | 2380.76 | 2770.01 | 0.06 | 0.00 | 0.16 | 
| rrc206 | 2504.66 | 2504.66 | 2627.29 | 2556.88 | 0.00 | 0.05 | 0.02 | 
| rrc207 | 2162.73 | 2162.73 | 2461.72 | 2656.62 | 0.00 | 0.14 | 0.23 | 
| rrc208 | 2161.12 | 2161.12 | 2325.33 | 2466.77 | 0.00 | 0.08 | 0.14 | 
| Mean | 1904.50 | 1929.38 | 2039.65 | 2089.79 | 0.01 | 0.07 | 0.10 | 
| Instances | Best-Known | Algorithms | RPIs | ||||||||
|---|---|---|---|---|---|---|---|---|---|---|---|
| IIG | IABC | ALNS | VNIG | SAIG | IIG | IABC | ALNS | VNIG | SAIG | ||
| rc101 | 1646.27 | 1646.27 | 1797.77 | 1725.45 | 1752.38 | 1906.85 | 0.00 | 9.20 | 4.81 | 6.45 | 15.83 | 
| rc102 | 1723.15 | 1723.15 | 1774.46 | 1790.25 | 1876.03 | 1937.90 | 0.00 | 2.98 | 3.89 | 8.87 | 12.46 | 
| rc103 | 1861.14 | 1861.14 | 1884.37 | 1890.11 | 1988.72 | 1965.67 | 0.00 | 1.25 | 1.56 | 6.85 | 5.62 | 
| rc104 | 1917.06 | 2014.80 | 1921.70 | 1985.40 | 1917.06 | 2264.61 | 5.10 | 0.24 | 3.56 | 0.00 | 18.13 | 
| rc105 | 1802.07 | 1802.07 | 1888.92 | 1908.45 | 2113.25 | 2039.27 | 0.00 | 4.82 | 5.90 | 17.27 | 13.16 | 
| rc106 | 1741.29 | 1741.29 | 1796.88 | 1780.32 | 2023.76 | 1949.68 | 0.00 | 3.19 | 2.24 | 16.22 | 11.97 | 
| rc107 | 1893.48 | 1893.48 | 1984.87 | 1934.17 | 2060.32 | 2298.90 | 0.00 | 4.83 | 2.15 | 8.81 | 21.41 | 
| rc108 | 1932.38 | 2005.98 | 1977.62 | 1932.38 | 2052.50 | 2409.94 | 3.81 | 2.34 | 0.00 | 6.22 | 24.71 | 
| rc109 | 1875.56 | 1924.37 | 1941.96 | 1878.39 | 1875.56 | 2273.27 | 2.60 | 3.54 | 0.15 | 0.00 | 21.20 | 
| rc201 | 1971.68 | 1971.68 | 1990.10 | 2148.42 | 2283.46 | 2102.45 | 0.00 | 0.93 | 8.96 | 15.81 | 6.63 | 
| rc202 | 1926.09 | 1926.09 | 1980.53 | 1971.66 | 1983.05 | 2112.97 | 0.00 | 2.83 | 2.37 | 2.96 | 9.70 | 
| rc203 | 1893.91 | 1993.15 | 1893.91 | 1978.87 | 2117.33 | 2296.98 | 5.24 | 0.00 | 4.49 | 11.80 | 21.28 | 
| rc204 | 2037.70 | 2037.70 | 2097.60 | 2060.78 | 2212.94 | 2324.72 | 0.00 | 2.94 | 1.13 | 8.60 | 14.09 | 
| rc205 | 1868.28 | 1996.43 | 1868.28 | 2020.63 | 1980.78 | 2634.99 | 6.85 | 0.00 | 8.15 | 6.02 | 41.04 | 
| rc206 | 1947.04 | 1947.04 | 1977.86 | 1984.33 | 2062.08 | 2649.70 | 0.00 | 1.58 | 1.92 | 5.91 | 36.09 | 
| rc207 | 1938.67 | 2016.15 | 1938.67 | 2055.05 | 2059.97 | 2600.96 | 4.00 | 0.00 | 6.00 | 6.26 | 34.16 | 
| rc208 | 1997.49 | 2046.07 | 2000.75 | 1997.49 | 2039.01 | 2696.20 | 2.43 | 0.16 | 0.00 | 2.08 | 34.98 | 
| rr101 | 2684.64 | 3022.86 | 2684.64 | 3096.27 | 3162.39 | 3109.69 | 0.13 | 0.00 | 15.00 | 18.00 | 16.00 | 
| rr102 | 2033.62 | 2033.62 | 2077.13 | 2169.49 | 2213.74 | 2167.79 | 0.00 | 2.14 | 6.68 | 8.86 | 6.60 | 
| rr103 | 1794.85 | 1794.85 | 1870.71 | 1896.33 | 1972.20 | 1945.93 | 0.00 | 4.23 | 5.65 | 9.88 | 8.42 | 
| rr104 | 1735.86 | 1735.86 | 1738.09 | 1903.84 | 1743.39 | 1968.11 | 0.00 | 0.13 | 9.68 | 0.43 | 13.38 | 
| rr105 | 2065.52 | 2065.52 | 2127.28 | 2195.04 | 2271.79 | 2226.11 | 0.00 | 2.99 | 6.27 | 9.99 | 7.77 | 
| rr106 | 1920.16 | 1981.65 | 2027.87 | 2057.64 | 2145.01 | 1920.16 | 3.20 | 5.61 | 7.16 | 11.71 | 0.00 | 
| rr107 | 1792.15 | 1855.79 | 1792.15 | 1938.33 | 1836.75 | 2015.37 | 3.55 | 0.00 | 8.16 | 2.49 | 12.46 | 
| rr108 | 1699.01 | 1699.01 | 1792.71 | 1925.74 | 1737.92 | 1848.04 | 0.00 | 5.51 | 13.34 | 2.29 | 8.77 | 
| rr109 | 1938.55 | 1938.55 | 2019.06 | 2036.17 | 2166.92 | 2223.12 | 0.00 | 4.15 | 5.04 | 11.78 | 14.68 | 
| rr110 | 1807.02 | 1807.02 | 1824.12 | 1971.65 | 1832.97 | 1906.87 | 0.00 | 0.95 | 9.11 | 1.44 | 5.53 | 
| rr111 | 1764.78 | 1764.78 | 1803.27 | 1932.27 | 1918.23 | 1925.53 | 0.00 | 2.18 | 9.49 | 8.70 | 9.11 | 
| rr112 | 1763.50 | 1763.50 | 1792.94 | 1937.91 | 1838.86 | 1965.29 | 0.00 | 1.67 | 9.89 | 4.27 | 11.44 | 
| rr201 | 2059.73 | 2106.75 | 2072.58 | 2404.25 | 2059.73 | 2571.16 | 2.28 | 0.62 | 16.73 | 0.00 | 24.83 | 
| rr202 | 1924.95 | 1924.95 | 1971.59 | 2130.51 | 2002.56 | 2256.09 | 0.00 | 2.42 | 10.68 | 4.03 | 17.20 | 
| rr203 | 1811.40 | 1811.40 | 1860.81 | 2040.99 | 2064.73 | 2104.38 | 0.00 | 2.73 | 12.67 | 13.98 | 16.17 | 
| rr204 | 1612.58 | 1612.58 | 1680.88 | 1809.39 | 1711.52 | 1806.95 | 0.00 | 4.24 | 12.20 | 6.14 | 12.05 | 
| rr205 | 1859.54 | 1859.54 | 1871.79 | 2050.15 | 2029.72 | 2195.36 | 0.00 | 0.66 | 10.25 | 9.15 | 18.06 | 
| rr206 | 1857.82 | 1857.82 | 1897.48 | 2010.60 | 2072.26 | 2203.35 | 0.00 | 2.13 | 8.22 | 11.54 | 18.60 | 
| rr207 | 1701.91 | 1701.91 | 1748.88 | 1890.49 | 1713.59 | 1906.55 | 0.00 | 2.76 | 11.08 | 0.69 | 12.02 | 
| rr208 | 1598.95 | 1598.95 | 1628.37 | 1738.48 | 1728.63 | 1755.39 | 0.00 | 1.84 | 8.73 | 8.11 | 9.78 | 
| rr209 | 2129.60 | 2336.35 | 2541.20 | 2129.60 | 2505.66 | 2886.51 | 10.00 | 19.00 | 0.00 | 17.66 | 35.57 | 
| rr210 | 1782.63 | 1782.63 | 1871.75 | 2021.39 | 1966.07 | 2129.54 | 0.00 | 5.00 | 13.39 | 10.29 | 19.46 | 
| rr211 | 1735.94 | 1735.94 | 1767.11 | 1908.10 | 1847.12 | 2052.21 | 0.00 | 1.80 | 9.92 | 6.40 | 18.22 | 
| rrc101 | 2472.05 | 2472.05 | 2714.31 | 2583.59 | 2581.84 | 2551.06 | 0.00 | 9.80 | 4.51 | 4.44 | 3.20 | 
| rrc102 | 2309.12 | 2309.12 | 2413.71 | 2393.93 | 2552.78 | 2414.67 | 0.00 | 4.53 | 3.67 | 10.55 | 4.57 | 
| rrc103 | 2165.93 | 2165.93 | 2298.33 | 2342.60 | 2318.29 | 2195.55 | 0.00 | 6.11 | 8.16 | 7.03 | 1.37 | 
| rrc104 | 2045.94 | 2045.94 | 2193.79 | 2221.56 | 2258.76 | 2468.93 | 0.00 | 7.23 | 8.58 | 10.40 | 20.67 | 
| rrc105 | 2454.70 | 2454.70 | 2624.85 | 2681.30 | 2489.15 | 2498.68 | 0.00 | 6.93 | 9.23 | 1.40 | 1.79 | 
| rrc106 | 2333.60 | 2333.60 | 2487.12 | 2489.82 | 2384.91 | 2546.56 | 0.00 | 6.58 | 6.69 | 2.20 | 9.12 | 
| rrc107 | 2159.70 | 2159.70 | 2272.74 | 2356.52 | 2218.53 | 2608.24 | 0.00 | 5.23 | 9.11 | 2.72 | 20.77 | 
| rrc108 | 2172.61 | 2172.61 | 2202.60 | 2336.79 | 2286.66 | 2319.16 | 0.00 | 1.38 | 7.56 | 5.25 | 6.75 | 
| rrc201 | 2610.57 | 2741.56 | 2612.54 | 2770.38 | 2610.57 | 3249.81 | 5.02 | 0.08 | 6.12 | 0.00 | 24.49 | 
| rrc202 | 2422.05 | 2560.35 | 2422.05 | 2731.28 | 2591.50 | 2905.86 | 5.71 | 0.00 | 12.77 | 7.00 | 19.98 | 
| rrc203 | 2396.92 | 2396.92 | 2426.70 | 2586.54 | 2622.43 | 2658.06 | 0.00 | 1.24 | 7.91 | 9.41 | 10.89 | 
| rrc204 | 2245.18 | 2245.18 | 2327.69 | 2466.37 | 2338.17 | 2375.21 | 0.00 | 3.67 | 9.85 | 4.14 | 5.79 | 
| rrc205 | 3165.74 | 3165.74 | 3342.36 | 3398.85 | 3361.03 | 4134.57 | 0.00 | 6.00 | 7.00 | 6.00 | 31.00 | 
| rrc206 | 2614.92 | 2614.92 | 2755.82 | 2784.37 | 2724.47 | 3053.46 | 0.00 | 5.39 | 6.48 | 4.19 | 16.77 | 
| rrc207 | 2380.57 | 2380.57 | 2466.01 | 2423.22 | 2409.92 | 2534.57 | 0.00 | 3.59 | 1.79 | 1.23 | 6.47 | 
| rrc208 | 2248.49 | 2248.49 | 2362.23 | 2401.33 | 2587.38 | 2428.97 | 0.00 | 5.06 | 6.80 | 15.07 | 8.03 | 
| Mean | 1996.71 | 2018.88 | 2056.52 | 2141.19 | 2135.33 | 2279.45 | 1.06 | 2.95 | 7.26 | 7.04 | 14.33 | 
| Disclaimer/Publisher’s Note: The statements, opinions and data contained in all publications are solely those of the individual author(s) and contributor(s) and not of MDPI and/or the editor(s). MDPI and/or the editor(s) disclaim responsibility for any injury to people or property resulting from any ideas, methods, instructions or products referred to in the content. | 
© 2024 by the authors. Licensee MDPI, Basel, Switzerland. This article is an open access article distributed under the terms and conditions of the Creative Commons Attribution (CC BY) license (https://creativecommons.org/licenses/by/4.0/).
Share and Cite
Cui, X.; Yang, K.; Wang, X.; Duan, P. An Improved Iterated Greedy Algorithm for Solving Collaborative Helicopter Rescue Routing Problem with Time Window and Limited Survival Time. Algorithms 2024, 17, 431. https://doi.org/10.3390/a17100431
Cui X, Yang K, Wang X, Duan P. An Improved Iterated Greedy Algorithm for Solving Collaborative Helicopter Rescue Routing Problem with Time Window and Limited Survival Time. Algorithms. 2024; 17(10):431. https://doi.org/10.3390/a17100431
Chicago/Turabian StyleCui, Xining, Kaidong Yang, Xiaoqing Wang, and Peng Duan. 2024. "An Improved Iterated Greedy Algorithm for Solving Collaborative Helicopter Rescue Routing Problem with Time Window and Limited Survival Time" Algorithms 17, no. 10: 431. https://doi.org/10.3390/a17100431
APA StyleCui, X., Yang, K., Wang, X., & Duan, P. (2024). An Improved Iterated Greedy Algorithm for Solving Collaborative Helicopter Rescue Routing Problem with Time Window and Limited Survival Time. Algorithms, 17(10), 431. https://doi.org/10.3390/a17100431
 
         
                                                

 
       