Optimal Integration of Dispersed Generation in Medium-Voltage Distribution Networks for Voltage Stability Enhancement
Abstract
:1. Introduction
2. Mathematical Formulation
2.1. Objective Function
2.2. Set of Constraints
2.3. Model Interpretation
3. Solution Methodology
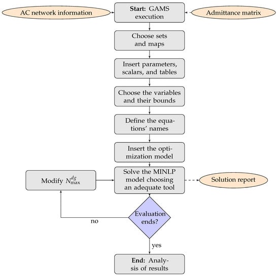
3.1. GAMS Implementation
![]() |
![]() |
- ✓
- GAMS software is a mathematical interpreter where the set of equations that described the studied problem is implemented using a very similar syntax.
- ✓
- It has multiple MINLP solvers, and it selects the most adequate solver depending on the internal complexity of the studied model. We have selected the BONMIN solver as it combines both the Branch & Cut method and the interior point method in its approach to solving MINLP problems.
- ✓
- The complete implementation of the model using the nodal admittance matrix implies that this matrix must be calculated and introduced to the model manually. For the 7-bus system, this matrix was calculated using the successive approximation power flow method and introduced in the GAMS model between lines 10 and 30 in Listing 1.
3.2. Recursive Solution and DigSILENT Validation
4. Test Feeders
5. Computational Validation
- ✓
- Case 1 (C1): Corresponds to the benchmark case of the network, i.e., without including dispersed generators.
- ✓
- Case 2 (C2): Considers the possibility of installing one to three dispersed generators with a total grid penetration of 40%, i.e., .
- ✓
- Case 3 (C3): Considers the possibility of installing one to three dispersed generators with a total grid penetration of 60%, i.e., .
5.1. Results in the IEEE 33-Bus System
5.2. Results in the IEEE 69-Bus System
6. Conclusions and Future Research
Author Contributions
Funding
Institutional Review Board Statement
Informed Consent Statement
Data Availability Statement
Acknowledgments
Conflicts of Interest
References
- Valencia, A.; Hincapie, R.A.; Gallego, R.A. Optimal location, selection, and operation of battery energy storage systems and renewable distributed generation in medium–low voltage distribution networks. J. Energy Storage 2021, 34, 102158. [Google Scholar] [CrossRef]
- Paz-Rodríguez, A.; Castro-Ordoñez, J.F.; Montoya, O.D.; Giral-Ramírez, D.A. Optimal Integration of Photovoltaic Sources in Distribution Networks for Daily Energy Losses Minimization Using the Vortex Search Algorithm. Appl. Sci. 2021, 11, 4418. [Google Scholar] [CrossRef]
- Levitin, G.; Mazal-Tov, S.; Elmakis, D. Reliability indices of a radial distribution system with sectionalizing as a function of network structure parameters. Electr. Power Syst. Res. 1996, 36, 73–80. [Google Scholar] [CrossRef]
- López-Prado, J.L.; Vélez, J.I.; Garcia-Llinás, G.A. Reliability Evaluation in Distribution Networks with Microgrids: Review and Classification of the Literature. Energies 2020, 13, 6189. [Google Scholar] [CrossRef]
- Kaur, S.; Kumbhar, G.; Sharma, J. A MINLP technique for optimal placement of multiple DG units in distribution systems. Int. J. Electr. Power Energy Syst. 2014, 63, 609–617. [Google Scholar] [CrossRef]
- Ayodele, T.R.; Ogunjuyigbe, A.S.O.; Akinola, O.O. Optimal Location, Sizing, and Appropriate Technology Selection of Distributed Generators for Minimizing Power Loss Using Genetic Algorithm. J. Renew. Energy 2015, 2015, 832917. [Google Scholar] [CrossRef] [Green Version]
- Gil-González, W.; Montoya, O.D.; Rajagopalan, A.; Grisales-Noreña, L.F.; Hernández, J.C. Optimal Selection and Location of Fixed-Step Capacitor Banks in Distribution Networks Using a Discrete Version of the Vortex Search Algorithm. Energies 2020, 13, 4914. [Google Scholar] [CrossRef]
- Gnanasekaran, N.; Chandramohan, S.; Kumar, P.S.; Imran, A.M. Optimal placement of capacitors in radial distribution system using shark smell optimization algorithm. Ain Shams Eng. J. 2016, 7, 907–916. [Google Scholar] [CrossRef] [Green Version]
- Hassan, A.S.; Othman, E.A.; Bendary, F.M.; Ebrahim, M.A. Optimal integration of distributed generation resources in active distribution networks for techno-economic benefits. Energy Rep. 2020, 6, 3462–3471. [Google Scholar] [CrossRef]
- Castiblanco-Pérez, C.M.; Toro-Rodríguez, D.E.; Montoya, O.D.; Giral-Ramírez, D.A. Optimal Placement and Sizing of D-STATCOM in Radial and Meshed Distribution Networks Using a Discrete-Continuous Version of the Genetic Algorithm. Electronics 2021, 10, 1452. [Google Scholar] [CrossRef]
- Baltensperger, D.; Buechi, A.; Sevilla, F.S.; Korba, P. Optimal Integration of Battery Energy Storage Systems and Control of Active Power Curtailment for Distribution Generation. IFAC-PapersOnLine 2017, 50, 8856–8860. [Google Scholar] [CrossRef]
- Grisales-Noreña, L.; Montoya, O.D.; Gil-González, W. Integration of energy storage systems in AC distribution networks: Optimal location, selecting, and operation approach based on genetic algorithms. J. Energy Storage 2019, 25, 100891. [Google Scholar] [CrossRef]
- Onlam, A.; Yodphet, D.; Chatthaworn, R.; Surawanitkun, C.; Siritaratiwat, A.; Khunkitti, P. Power Loss Minimization and Voltage Stability Improvement in Electrical Distribution System via Network Reconfiguration and Distributed Generation Placement Using Novel Adaptive Shuffled Frogs Leaping Algorithm. Energies 2019, 12, 553. [Google Scholar] [CrossRef] [Green Version]
- Hao, Q.; Gao, Z.; Bai, X.; Cao, M. Two-level reconfiguration algorithm of branch exchange and variable neighbourhood search for active distribution network. Syst. Sci. Control Eng. 2018, 6, 109–117. [Google Scholar] [CrossRef]
- Montoya, O.D.; Gil-González, W.; Orozco-Henao, C. Vortex search and Chu-Beasley genetic algorithms for optimal location and sizing of distributed generators in distribution networks: A novel hybrid approach. Eng. Sci. Technol. Int. J. 2020, 23, 1351–1363. [Google Scholar] [CrossRef]
- Devabalaji, K.; Imran, A.M.; Yuvaraj, T.; Ravi, K. Power Loss Minimization in Radial Distribution System. Energy Procedia 2015, 79, 917–923. [Google Scholar] [CrossRef] [Green Version]
- Ranjan, R.; Das, D. Voltage Stability Analysis of Radial Distribution Networks. Electr. Power Components Syst. 2003, 31, 501–511. [Google Scholar] [CrossRef]
- Zhang, L.; Sun, L. Multi-Objective Service Restoration for Blackout of Distribution System with Distributed Generators based on Multi-Agent GA. Energy Procedia 2011, 12, 253–262. [Google Scholar] [CrossRef] [Green Version]
- Bulat, H.; Franković, D.; Vlahinić, S. Enhanced Contingency Analysis—A Power System Operator Tool. Energies 2021, 14, 923. [Google Scholar] [CrossRef]
- Chakravorty, M.; Das, D. Voltage stability analysis of radial distribution networks. Int. J. Electr. Power Energy Syst. 2001, 23, 129–135. [Google Scholar] [CrossRef]
- Montoya, O.D.; Gil-González, W.; Arias-Londoño, A.; Rajagopalan, A.; Hernández, J.C. Voltage Stability Analysis in Medium-Voltage Distribution Networks Using a Second-Order Cone Approximation. Energies 2020, 13, 5717. [Google Scholar] [CrossRef]
- Ghaffarianfar, M.; Hajizadeh, A. Voltage Stability of Low-Voltage Distribution Grid with High Penetration of Photovoltaic Power Units. Energies 2018, 11, 1960. [Google Scholar] [CrossRef] [Green Version]
- Aly, M.M.; Abdel-Akher, M. A continuation power-flow for distribution systems voltage stability analysis. In Proceedings of the 2012 IEEE International Conference on Power and Energy (PECon), Kota Kinabalu, Malaysia, 2–5 December 2012. [Google Scholar] [CrossRef]
- Shukla, A.; Verma, K.; Siddiqui, S.A. Voltage stability improvement of distribution networks by enhancing DGs impacts. In Proceedings of the 2016 IEEE 1st International Conference on Power Electronics, Intelligent Control and Energy Systems (ICPEICES), Delhi, India, 4–6 July 2016. [Google Scholar] [CrossRef]
- Grisales-Noreña, L.; Montoya, D.G.; Ramos-Paja, C. Optimal Sizing and Location of Distributed Generators Based on PBIL and PSO Techniques. Energies 2018, 11, 1018. [Google Scholar] [CrossRef] [Green Version]
- Moradi, M.; Abedini, M. A combination of genetic algorithm and particle swarm optimization for optimal DG location and sizing in distribution systems. Int. J. Electr. Power Energy Syst. 2012, 34, 66–74. [Google Scholar] [CrossRef]
- Rasheed, M.A.; Verayiah, R. Investigation of Optimal PV Allocation to Minimize System Losses and Improve Voltage Stability for Distribution and Transmission Networks Using MATLAB and DigSilent. Front. Energy Res. 2021, 9, 695814. [Google Scholar] [CrossRef]
- Zongo, O.A.; Oonsivilai, A. Optimal placement of distributed generator for power loss minimization and voltage stability improvement. Energy Procedia 2017, 138, 134–139. [Google Scholar] [CrossRef]
- Parizad, A.; Khazali, A.; Kalantar, M. Optimal placement of distributed generation with sensitivity factors considering voltage stability and losses indices. In Proceedings of the 2010 18th Iranian Conference on Electrical Engineering, Isfahan, Iran, 11–13 May 2010. [Google Scholar] [CrossRef]
- Azad, S.; Amiri, M.M.; Heris, M.N.; Mosallanejad, A.; Ameli, M.T. A Novel Analytical Approach for Optimal Placement and Sizing of Distributed Generations in Radial Electrical Energy Distribution Systems. Sustainability 2021, 13, 10224. [Google Scholar] [CrossRef]
- Montoya, O.D.; Gil-González, W.; Grisales-Noreña, L. An exact MINLP model for optimal location and sizing of DGs in distribution networks: A general algebraic modeling system approach. Ain Shams Eng. J. 2020, 11, 409–418. [Google Scholar] [CrossRef]
- Soroudi, A. Power System Optimization Modeling in GAMS; Springer International Publishing: Berlin/Heidelberg, Germany, 2017. [Google Scholar] [CrossRef]
- Montoya, O.D.; Gil-González, W. On the numerical analysis based on successive approximations for power flow problems in AC distribution systems. Electr. Power Syst. Res. 2020, 187, 106454. [Google Scholar] [CrossRef]
- Rao, B.; Kupzog, F.; Kozek, M. Three-Phase Unbalanced Optimal Power Flow Using Holomorphic Embedding Load Flow Method. Sustainability 2019, 11, 1774. [Google Scholar] [CrossRef] [Green Version]
- Machowski, J.; Bialek, J.; Bumby, J.; Bumby, J. Power System Dynamics and Stability; Wiley: Hoboken, NJ, USA, 1997. [Google Scholar]
- Smon, I.; Verbic, G.; Gubina, F. Local Voltage-Stability Index Using Tellegen’s Theorem. IEEE Trans. Power Syst. 2006, 21, 1267–1275. [Google Scholar] [CrossRef]
- Ćalasan, M.; Kecojević, K.; Lukačević, O.; Ali, Z.M. Testing of influence of SVC and energy storage device’s location on power system using GAMS. In Uncertainties in Modern Power Systems; Elsevier: Amsterdam, The Netherlands, 2021; pp. 297–342. [Google Scholar] [CrossRef]
- Serra, F.M.; Montoya, O.D.; Alvarado-Barrios, L.; Álvarez-Arroyo, C.; Chamorro, H.R. On the Optimal Selection and Integration of Batteries in DC Grids through a Mixed-Integer Quadratic Convex Formulation. Electronics 2021, 10, 2339. [Google Scholar] [CrossRef]
- Skworcow, P.; Paluszczyszyn, D.; Ulanicki, B.; Rudek, R.; Belrain, T. Optimisation of Pump and Valve Schedules in Complex Large-scale Water Distribution Systems Using GAMS Modelling Language. Procedia Eng. 2014, 70, 1566–1574. [Google Scholar] [CrossRef] [Green Version]
- Tartibu, L.; Sun, B.; Kaunda, M. Multi-objective optimization of the stack of a thermoacoustic engine using GAMS. Appl. Soft Comput. 2015, 28, 30–43. [Google Scholar] [CrossRef]
- Montoya, O.D.; Gil-González, W. A MIQP model for optimal location and sizing of dispatchable DGs in DC networks. Energy Syst. 2020, 12, 181–202. [Google Scholar] [CrossRef]
- Amin, W.T.; Montoya, O.D.; Grisales-Noreña, L.F. Determination of the Voltage Stability Index in DC Networks with CPLs: A GAMS Implementation. In Applied Computer Sciences in Engineering, 6th Workshop on Engineering Applications, WEA 2019; Springer International Publishing: Berlin/Heidelberg, Germany, 2019; pp. 552–564. [Google Scholar] [CrossRef]
- Andrei, N. Continuous Nonlinear Optimization for Engineering Applications in GAMS Technology; Springer International Publishing: Berlin/Heidelberg, Germany, 2017. [Google Scholar] [CrossRef]
- Montoya, O.D.; Molina-Cabrera, A.; Hernandez, J.C. A Comparative Study on Power Flow Methods Applied to AC Distribution Networks with Single-Phase Representation. Electronics 2021, 10, 2573. [Google Scholar] [CrossRef]








| Node i | Node j | () | () | (kW) | (kvar) |
|---|---|---|---|---|---|
| 1 | 2 | 0.5025 | 0.3025 | 1000 | 600 |
| 2 | 3 | 0.4020 | 0.2510 | 900 | 500 |
| 3 | 4 | 0.3660 | 0.1864 | 2500 | 1200 |
| 2 | 5 | 0.3840 | 0.1965 | 1200 | 950 |
| 5 | 6 | 0.8190 | 0.7050 | 1050 | 780 |
| 2 | 7 | 0.2872 | 0.4088 | 2000 | 1150 |
| Node i | Node j | () | () | (kW) | (kvar) | Node i | Node j | () | () | (kW) | (kvar) |
|---|---|---|---|---|---|---|---|---|---|---|---|
| 1 | 2 | 0.0922 | 0.0477 | 100 | 60 | 17 | 18 | 0.7320 | 0.5740 | 90 | 40 |
| 2 | 3 | 0.4930 | 0.2511 | 90 | 40 | 2 | 19 | 0.1640 | 0.1565 | 90 | 40 |
| 3 | 4 | 0.3660 | 0.1864 | 120 | 80 | 19 | 20 | 1.5042 | 1.3554 | 90 | 40 |
| 4 | 5 | 0.3811 | 0.1941 | 60 | 30 | 20 | 21 | 0.4095 | 0.4784 | 90 | 40 |
| 5 | 6 | 0.8190 | 0.7070 | 60 | 20 | 21 | 22 | 0.7089 | 0.9373 | 90 | 40 |
| 6 | 7 | 0.1872 | 0.6188 | 200 | 100 | 3 | 23 | 0.4512 | 0.3083 | 90 | 50 |
| 7 | 8 | 1.7114 | 1.2351 | 200 | 100 | 23 | 24 | 0.8980 | 0.7091 | 420 | 200 |
| 8 | 9 | 1.0300 | 0.7400 | 60 | 20 | 24 | 25 | 0.8960 | 0.7011 | 420 | 200 |
| 9 | 10 | 1.0400 | 0.7400 | 60 | 20 | 6 | 26 | 0.2030 | 0.1034 | 60 | 25 |
| 10 | 11 | 0.1966 | 0.0650 | 45 | 30 | 26 | 27 | 0.2842 | 0.1447 | 60 | 25 |
| 11 | 12 | 0.3744 | 0.1238 | 60 | 35 | 27 | 28 | 1.0590 | 0.9337 | 60 | 20 |
| 12 | 13 | 1.4680 | 1.1550 | 60 | 35 | 28 | 29 | 0.8042 | 0.7006 | 120 | 70 |
| 13 | 14 | 0.5416 | 0.7129 | 120 | 80 | 29 | 30 | 0.5075 | 0.2585 | 200 | 600 |
| 14 | 15 | 0.5910 | 0.5260 | 60 | 10 | 30 | 31 | 0.9744 | 0.9630 | 150 | 70 |
| 15 | 16 | 0.7463 | 0.5450 | 60 | 20 | 31 | 32 | 0.3105 | 0.3619 | 210 | 100 |
| 16 | 17 | 1.2860 | 1.7210 | 60 | 20 | 32 | 33 | 0.3410 | 0.5302 | 60 | 40 |
| Node i | Node j | () | () | (kW) | (kvar) | Node i | Node j | () | () | (kW) | (kvar) |
|---|---|---|---|---|---|---|---|---|---|---|---|
| 1 | 2 | 0.0005 | 0.0012 | 0.00 | 0.00 | 3 | 36 | 0.0044 | 0.0108 | 26.00 | 18.55 |
| 2 | 3 | 0.0005 | 0.0012 | 0.00 | 0.00 | 36 | 37 | 0.0640 | 0.1565 | 26.00 | 18.55 |
| 3 | 4 | 0.0015 | 0.0036 | 0.00 | 0.00 | 37 | 38 | 0.1053 | 0.1230 | 0.00 | 0.00 |
| 4 | 5 | 0.0251 | 0.0294 | 0.00 | 0.00 | 38 | 39 | 0.0304 | 0.0355 | 24.00 | 17.00 |
| 5 | 6 | 0.3660 | 0.1864 | 2.60 | 2.20 | 39 | 40 | 0.0018 | 0.0021 | 24.00 | 17.00 |
| 6 | 7 | 0.3810 | 0.1941 | 40.40 | 30.00 | 40 | 41 | 0.7283 | 0.8509 | 1.20 | 1.00 |
| 7 | 8 | 0.0922 | 0.0470 | 75.00 | 54.00 | 41 | 42 | 0.3100 | 0.3623 | 0.00 | 0.00 |
| 8 | 9 | 0.0493 | 0.0251 | 30.00 | 22.00 | 42 | 43 | 0.0410 | 0.0478 | 6.00 | 4.30 |
| 9 | 10 | 0.8190 | 0.2707 | 28.00 | 19.00 | 43 | 44 | 0.0092 | 0.0116 | 0.00 | 0.00 |
| 10 | 11 | 0.1872 | 0.0619 | 145.00 | 104.00 | 44 | 45 | 0.1089 | 0.1373 | 39.22 | 26.30 |
| 11 | 12 | 0.7114 | 0.2351 | 145.00 | 104.00 | 45 | 46 | 0.0009 | 0.0012 | 29.22 | 26.30 |
| 12 | 13 | 1.0300 | 0.3400 | 8.00 | 5.00 | 4 | 47 | 0.0034 | 0.0084 | 0.00 | 0.00 |
| 13 | 14 | 1.0440 | 0.3450 | 8.00 | 5.50 | 47 | 48 | 0.0851 | 0.2083 | 79.00 | 56.40 |
| 14 | 15 | 1.0580 | 0.3496 | 0.00 | 0.00 | 48 | 49 | 0.2898 | 0.7091 | 384.70 | 274.50 |
| 15 | 16 | 0.1966 | 0.0650 | 45.50 | 30.00 | 49 | 50 | 0.0822 | 0.2011 | 384.70 | 274.50 |
| 16 | 17 | 0.3744 | 0.1238 | 60.00 | 35.00 | 8 | 51 | 0.0928 | 0.0473 | 40.50 | 28.30 |
| 17 | 18 | 0.0047 | 0.0016 | 60.00 | 35.00 | 51 | 52 | 0.3319 | 0.1114 | 3.60 | 2.70 |
| 18 | 19 | 0.3276 | 0.1083 | 0.00 | 0.00 | 9 | 53 | 0.1740 | 0.0886 | 4.35 | 3.50 |
| 19 | 20 | 0.2106 | 0.0690 | 1.00 | 0.60 | 53 | 54 | 0.2030 | 0.1034 | 26.40 | 19.00 |
| 20 | 21 | 0.3416 | 0.1129 | 114.00 | 81.00 | 54 | 55 | 0.2842 | 0.1447 | 24.00 | 17.20 |
| 21 | 22 | 0.0140 | 0.0046 | 5.00 | 3.50 | 55 | 56 | 0.2813 | 0.1433 | 0.00 | 0.00 |
| 22 | 23 | 0.1591 | 0.0526 | 0.00 | 0.00 | 56 | 57 | 1.5900 | 0.5337 | 0.00 | 0.00 |
| 23 | 24 | 0.3463 | 0.1145 | 28.00 | 20.00 | 57 | 58 | 0.7837 | 0.2630 | 0.00 | 0.00 |
| 24 | 25 | 0.7488 | 0.2475 | 0.00 | 0.00 | 58 | 59 | 0.3042 | 0.1006 | 100.00 | 72.00 |
| 25 | 26 | 0.3089 | 0.1021 | 14.00 | 10.00 | 59 | 60 | 0.3861 | 0.1172 | 0.00 | 0.00 |
| 26 | 27 | 0.1732 | 0.0572 | 14.00 | 10.00 | 60 | 61 | 0.5075 | 0.2585 | 1244.00 | 888.00 |
| 3 | 28 | 0.0044 | 0.0108 | 26.00 | 18.60 | 61 | 62 | 0.0974 | 0.0496 | 32.00 | 23.00 |
| 28 | 29 | 0.0640 | 0.1565 | 26.00 | 18.60 | 62 | 63 | 0.1450 | 0.0738 | 0.00 | 0.00 |
| 29 | 30 | 0.3978 | 0.1315 | 0.00 | 0.00 | 63 | 64 | 0.7105 | 0.3619 | 227.00 | 162.00 |
| 30 | 31 | 0.0702 | 0.0232 | 0.00 | 0.00 | 64 | 65 | 1.0410 | 0.5302 | 59.00 | 42.00 |
| 31 | 32 | 0.3510 | 0.1160 | 0.00 | 0.00 | 11 | 66 | 0.2012 | 0.0611 | 18.00 | 13.00 |
| 32 | 33 | 0.8390 | 0.2816 | 14.00 | 10.00 | 66 | 67 | 0.0470 | 0.0140 | 18.00 | 13.00 |
| 33 | 34 | 1.7080 | 0.5646 | 19.50 | 14.00 | 12 | 68 | 0.7394 | 0.2444 | 28.00 | 20.00 |
| 34 | 35 | 1.4740 | 0.4873 | 6.00 | 4.00 | 68 | 69 | 0.0047 | 0.0016 | 28.00 | 20.00 |
| Case | Location (node) | PG1 (pu) | PG2 (pu) | PG3 (pu) | GAMS () | MATLAB DigSILENT () | |
|---|---|---|---|---|---|---|---|
| 1 | 0 | 0 | — | — | — | 2.4079 | 2.4079 |
| 1 | 18 | 1.2000 | — | — | 2.9128 | 2.9128 | |
| 2 | 2 | (18,32) | 0.9316 | 0.5544 | — | 3.0590 | 3.0590 |
| 3 | (17,18,32) | 0.5735 | 0.3663 | 0.5462 | 3.0635 | 3.0635 | |
| 1 | 18 | 1.2000 | - | — | 2.9128 | 2.9128 | |
| 3 | 2 | (17,32) | 1.2000 | 1.029 | — | 3.3068 | 3.3068 |
| 3 | (17,18,32) | 0.8324 | 0.3885 | 1.0080 | 3.3091 | 3.3091 |
| Case | Location (node) | PG1 (pu) | PG2 (pu) | PG3 (pu) | GAMS () | MATLAB DigSILENT () | |
|---|---|---|---|---|---|---|---|
| 1 | 0 | 0 | — | — | — | 2.2118 | 2.2118 |
| 1 | 58 | 1.5562 | — | — | 2.6191 | 2.6191 | |
| 2 | 2 | (64,65) | 1.3289 | 0.2273 | — | 2.8408 | 2.8408 |
| 3 | (61,64,65) | 0.4276 | 0.9011 | 0.2274 | 2.8432 | 2.8431 | |
| 1 | 59 | 2.3343 | — | — | 2.8825 | 2.8825 | |
| 3 | 2 | (61,64) | 1.1140 | 1.2202 | — | 3.1394 | 3.1394 |
| 3 | (61,64,65) | 1.1172 | 0.9719 | 0.2451 | 3.1403 | 3.1403 |
Publisher’s Note: MDPI stays neutral with regard to jurisdictional claims in published maps and institutional affiliations. |
© 2022 by the authors. Licensee MDPI, Basel, Switzerland. This article is an open access article distributed under the terms and conditions of the Creative Commons Attribution (CC BY) license (https://creativecommons.org/licenses/by/4.0/).
Share and Cite
Aguirre-Angulo, B.E.; Giraldo-Bello, L.C.; Montoya, O.D.; Moya, F.D. Optimal Integration of Dispersed Generation in Medium-Voltage Distribution Networks for Voltage Stability Enhancement. Algorithms 2022, 15, 37. https://doi.org/10.3390/a15020037
Aguirre-Angulo BE, Giraldo-Bello LC, Montoya OD, Moya FD. Optimal Integration of Dispersed Generation in Medium-Voltage Distribution Networks for Voltage Stability Enhancement. Algorithms. 2022; 15(2):37. https://doi.org/10.3390/a15020037
Chicago/Turabian StyleAguirre-Angulo, Brayan Enrique, Lady Carolina Giraldo-Bello, Oscar Danilo Montoya, and Francisco David Moya. 2022. "Optimal Integration of Dispersed Generation in Medium-Voltage Distribution Networks for Voltage Stability Enhancement" Algorithms 15, no. 2: 37. https://doi.org/10.3390/a15020037
APA StyleAguirre-Angulo, B. E., Giraldo-Bello, L. C., Montoya, O. D., & Moya, F. D. (2022). Optimal Integration of Dispersed Generation in Medium-Voltage Distribution Networks for Voltage Stability Enhancement. Algorithms, 15(2), 37. https://doi.org/10.3390/a15020037



