Fault Diagnosis of Rolling Bearing Using Multiscale Amplitude-Aware Permutation Entropy and Random Forest
Abstract
:1. Introduction
- (1)
- In this paper, a fault diagnosis method of rolling bearings is presented. On the basis of accurately identifying the fault types of rolling bearings, the fault severity of rolling bearings can be analyzed.
- (2)
- Multiscale amplitude-aware permutation entropy is proposed for the first time, and it is successfully applied to fault feature extraction of rolling bearings.
- (3)
- The random forest multi-classifier is used to identify the fault feature of rolling bearings and analyze the fault severity, and the fault identification accuracy is high.
2. Methods
2.1. Multiscale Entropy
2.2. Amplitude-Aware Permutation Entropy
2.3. Random Forest
3. The Proposed Fault Diagnosis Method for Rolling Bearings
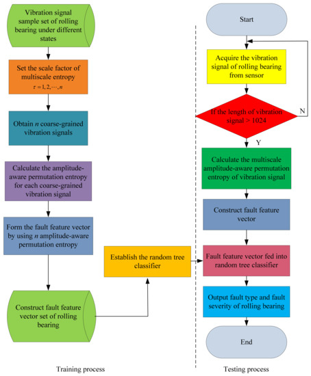
- (1)
- Set the scale factor of rolling bearings, and coarse-grained vibration signals are obtained for each vibration signal in the set.
- (2)
- For each coarse-grained vibration signal, calculate amplitude-aware permutation entropy values to construct the fault feature vector.
- (3)
- The fault feature vector set is constructed by the fault feature vectors extracted by Step (3).
- (4)
- The random tree classifier is established by the fault feature vector set.
- (5)
- The testing vibration signal can be analyzed by the proposed method and get the fault type and fault severity of rolling bearings.
4. Experiments and Results
4.1. Experimental Setup
4.2. Experimental Results
5. Conclusions
Author Contributions
Funding
Acknowledgments
Conflicts of Interest
Nomenclature
| MAAPE | Multiscale amplitude-aware permutation entropy |
| WT | Wavelet transform |
| WPT | Wavelet packet transform |
| EMD | Empirical mode decomposition |
| EEMD | Ensemble empirical mode decomposition |
| CEEMD | Complete ensemble empirical mode decomposition |
| LMD | Local mean decomposition |
| ApEn | Approximate entropy |
| SampEn | Sample entropy |
| MSE | Multiscale entropy |
| PE | Permutation entropy |
| RBF | Radical basis function |
| BP | Back-propagation |
| SVM | Support vector machine |
| SKF | Svenska Kullager-Fabriken |
| RF | Random forest |
| IMPE | Improved multiscale permutation entropy |
| RCMPE | Refined composite multiscale permutation entropy |
| IMSE | Improved multiscale entropy |
| IMFE | Improved multiscale fuzzy entropy |
| RCMSE | Refined composite multiscale entropy |
References
- Chen, Y.; Zhang, T.; Luo, Z.; Sun, K. A novel rolling bearing fault diagnosis and severity analysis method. Appl. Sci. 2019, 9, 2356. [Google Scholar] [CrossRef]
- Shi, J.; Liang, M.; Guan, Y. Bearing fault diagnosis under variable rotational speed via the joint application of windowed fractal dimension transform and generalized demodulation: A method free from prefiltering and resampling. Mech. Syst. Signal Process. 2016, 68, 15–33. [Google Scholar] [CrossRef]
- Georgoulas, G.; Loutas, T.; Stylios, C.D.; Kostopoulos, V. Bearing fault detection based on hybrid ensemble detector and empirical mode decomposition. Mech. Syst. Signal Process. 2013, 41, 510–525. [Google Scholar] [CrossRef]
- Cerrada, M.; Sánchez, R.-V.; Li, C.; Pacheco, F.; Cabrera, D.; de Oliveira, J.V.; Vásquez, R.E. A review on data-driven fault severity assessment in rolling bearings. Mech. Syst. Signal Process. 2018, 99, 169–196. [Google Scholar] [CrossRef]
- Zhang, S.; Zhang, S.; Wang, B.; Habetler, T.G. Machine learning and deep learning algorithms for bearing fault diagnostics—A comprehensive review. arXiv 2019, arXiv:1901.08247. Available online: https://arxiv.org/abs/1901.08247 (accessed on 11 August 2019).
- Glowacz, A.; Glowacz, W.; Glowacz, Z.; Kozik, J. Early fault diagnosis of bearing and stator faults of the single-phase induction motor using acoustic signals. Measurement 2018, 113, 1–9. [Google Scholar] [CrossRef]
- Glowacz, A. Fault diagnosis of single-phase induction motor based on acoustic signals. Mech. Syst. Signal Process. 2019, 117, 65–80. [Google Scholar] [CrossRef]
- Martínez-García, C.; Astorga-Zaragoza, C.; Puig, V.; Reyes-Reyes, J.; López-Estrada, F. A simple nonlinear observer for state and unknown input estimation: DC motor applications. IEEE T. Circuits-II. 2019, 1. [Google Scholar]
- De Moura, E.P.; Souto, C.R.; Silva, A.A.; Irmão, M.A.S. Evaluation of principal component analysis and neural network performance for bearing fault diagnosis from vibration signal processed by RS and DF analyses. Mech. Syst. Signal Process. 2011, 25, 1765–1772. [Google Scholar] [CrossRef]
- Yan, R.; Gao, R.X.; Chen, X. Wavelets for fault diagnosis of rotary machines: A review with applications. Signal Process. 2014, 96, 1–15. [Google Scholar] [CrossRef]
- Li, Y.; Xu, M.; Wei, Y.; Huang, W. A new rolling bearing fault diagnosis method based on multiscale permutation entropy and improved support vector machine based binary tree. Measurement 2016, 77, 80–94. [Google Scholar] [CrossRef]
- Huang, N.E.; Shen, Z.; Long, S.R.; Wu, M.C.; Shih, H.H.; Zheng, Q.; Yen, N.-C.; Tung, C.C.; Liu, H.H. The empirical mode decomposition and the Hilbert spectrum for nonlinear and non-stationary time series analysis. Proc. Math. Phys. Eng. Sci. 1998, 454, 903–995. [Google Scholar] [CrossRef]
- Ali, J.B.; Fnaiech, N.; Saidi, L.; Chebel-Morello, B. Application of empirical mode decomposition and artificial neural network for automatic bearing fault diagnosis based on vibration signals. Appl. Acoust. 2015, 89, 16–27. [Google Scholar]
- Li, Y.X.; Li, Y.A.; Chen, Z.; Chen, X. Feature extraction of Ship-Radiated noise based on permutation entropy of the intrinsic mode function with the highest energy. Entropy 2016, 18, 393. [Google Scholar] [CrossRef]
- Huang, Y.; Wang, K.; Zhou, Q.; Fang, J.; Zhou, Z. Feature extraction for gas metal arc welding based on EMD and time–frequency entropy. Int. J. Adv. Manuf. Tech. 2017, 92, 1439–1448. [Google Scholar] [CrossRef]
- Lei, Y.; Lin, J.; He, Z.; Zuo, M.J. A review on empirical mode decomposition in fault diagnosis of rotating machinery. Mech. Syst. Signal Process. 2013, 35, 108–126. [Google Scholar] [CrossRef]
- Zhang, X.; Liang, Y.; Zhou, J.; Zang, Y. A novel bearing fault diagnosis model integrated permutation entropy, ensemble empirical mode decomposition and optimized SVM. Measurement 2015, 69, 164–179. [Google Scholar] [CrossRef]
- Fu, Q.; Jing, B.; He, P.; Si, S.; Wang, Y. Fault feature selection and diagnosis of rolling bearings based on EEMD and optimized Elman_AdaBoost algorithm. IEEE Sens. J. 2018, 18, 5024–5034. [Google Scholar] [CrossRef]
- Zhou, S.; Qian, S.; Chang, W.; Xiao, Y.; Cheng, Y. A novel bearing multi-fault diagnosis approach based on weighted permutation entropy and an improved SVM ensemble classifier. Sensors 2018, 18, 1934. [Google Scholar] [CrossRef]
- Abdelkader, R.; Kaddour, A.; Bendiabdellah, A.; Derouiche, Z. Rolling bearing fault diagnosis based on an improved denoising method using the complete ensemble empirical mode decomposition and the optimized thresholding operation. IEEE Sens. J. 2018, 18, 7166–7172. [Google Scholar] [CrossRef]
- Han, M.; Pan, J. A fault diagnosis method combined with LMD, sample entropy and energy ratio for roller bearings. Measurement 2015, 76, 7–19. [Google Scholar] [CrossRef]
- Sun, J.; Xiao, Q.; Wen, J.; Wang, F. Natural gas pipeline small leakage feature extraction and recognition based on LMD envelope spectrum entropy and SVM. Measurement 2014, 55, 434–443. [Google Scholar] [CrossRef]
- Richman, J.S.; Moorman, J.R. Physiological time-series analysis using approximate entropy and sample entropy. Am. J. Physiol. Heart Circ. Physiol. 2000, 278, H2039. [Google Scholar] [CrossRef]
- Costa, M.; Goldberger, A.L.; Peng, C.K. Multiscale entropy analysis of complex physiologic time series. Phys. Rev. Lett. 2002, 89, 068102. [Google Scholar] [CrossRef]
- Morabito, F.C.; Labate, D.; Foresta, F.L.; Bramanti, A.; Morabito, G.; Palamara, I. Multivariate multi-scale permutation entropy for complexity analysis of Alzheimer’s disease EEG. Entropy 2012, 14, 1186–1202. [Google Scholar] [CrossRef]
- Li, Y.; Xu, M.; Wang, R.; Huang, W. A fault diagnosis scheme for rolling bearing based on local mean decomposition and improved multiscale fuzzy entropy. J. Sound Vib. 2016, 360, 277–299. [Google Scholar] [CrossRef]
- Azami, H.; Escudero, J. Amplitude-aware permutation entropy: Illustration in spike detection and signal segmentation. Comput. Meth. Programs Biomed. 2016, 128, 40–51. [Google Scholar] [CrossRef]
- Li, B.; Chow, M.Y.; Tipsuwan, Y.; Hung, J.C. Neural-network-based motor rolling bearing fault diagnosis. IEEE Trans. Ind. Electron. 2002, 47, 1060–1069. [Google Scholar] [CrossRef]
- Breiman, L. Random Forests. Machine Learning; Springer: Berlin, Germany, 2001; pp. 5–32. [Google Scholar]
- Humeau-Heurtier, A. The multiscale entropy algorithm and its variants: A review. Entropy 2015, 17, 3110–3123. [Google Scholar] [CrossRef]
- Bandt, C.; Pompe, B. Permutation entropy: A natural complexity measure for time series. Phys. Rev. lett. 2002, 88, 174102. [Google Scholar] [CrossRef]
- Bearing Data Center, Case Western Reserve University. Available online: http://csegroups.case.edu/bearingdatacenter/pages/download-data-file (accessed on 31 January 2010).
- Li, Y.; Wang, X.; Si, S.; Huang, S. Entropy based fault classification using the Case Western Reserve University data: A benchmark study. IEEE Trans. Reliab. 2019, 1–14. [Google Scholar] [CrossRef]
- Li, Y.; Wang, X.; Liu, Z.; Liang, X.; Si, S. The entropy algorithm and its variants in the fault diagnosis of rotating machinery: A review. IEEE Access 2018, 6, 66723–66741. [Google Scholar] [CrossRef]












| Fault Type | Labels | Fault Diameter (mils) | Load (hp) | |||
|---|---|---|---|---|---|---|
| 0 | 1 | 2 | 3 | |||
| Normal | NM | - | ✓ | ✓ | ✓ | ✓ |
| Inner race fault | IR07 | 7 | ✓ | ✓ | ✓ | ✓ |
| IR14 | 14 | ✓ | ✓ | ✓ | ✓ | |
| IR21 | 21 | ✓ | ✓ | ✓ | ✓ | |
| Outer race fault | OR07 | 7 | ✓ | ✓ | ✓ | ✓ |
| OR14 | 14 | ✓ | ✓ | ✓ | ✓ | |
| OR21 | 21 | ✓ | ✓ | ✓ | ✓ | |
| Ball elements fault | BE07 | 7 | ✓ | ✓ | ✓ | ✓ |
| BE14 | 14 | ✓ | ✓ | ✓ | ✓ | |
| BE21 | 21 | ✓ | ✓ | ✓ | ✓ | |
| Feature Extraction Methods | Average Between-Class Distance | Average Within-Class Distance | Average Time-Consuming (S) |
|---|---|---|---|
| MAAPE | 1.24 | 0.20 | 0.39 |
| IMPE | 0.95 | 0.23 | 0.57 |
| RCMPE | 0.96 | 0.30 | 1.11 |
| IMSE | 2.22 | 0.94 | 0.42 |
| IMFE | 3.72 | 0.33 | 17.30 |
| RCMSE | 4.02 | 0.38 | 0.40 |
| Feature Extraction Methods | Fault Identification Accuracy (%) |
|---|---|
| MAAPE | 96.0% |
| IMPE | 96.0% |
| RCMPE | 97.50% |
| IMSE | 84.25% |
| IMFE | 96.25% |
| RCMSE | 92.25% |
| Type Labels | NM | IR07 | IR14 | IR21 | OR07 | OR14 | OR21 | BE07 | BE14 | BE21 | Identification Accuracy (%) |
|---|---|---|---|---|---|---|---|---|---|---|---|
| NM | 40 | - | - | - | - | - | - | - | - | - | 100 |
| IR07 | - | 40 | - | - | - | - | - | - | - | - | 100 |
| IR14 | - | - | 39 | - | - | - | - | - | 1 | - | 97.5 |
| IR21 | - | - | - | 40 | - | - | - | - | - | - | 100 |
| OR07 | - | - | - | - | 40 | - | - | - | - | - | 100 |
| OR14 | - | - | - | - | - | 39 | - | - | 1 | - | 97.5 |
| OR21 | - | 1 | - | - | - | - | 39 | - | - | 97.5 | |
| BE07 | - | - | - | - | - | - | - | 40 | - | - | 100 |
| BE14 | - | - | - | - | - | 2 | - | 2 | 34 | 2 | 85 |
| BE21 | - | - | - | - | - | - | - | 4 | 1 | 35 | 87.5 |
© 2019 by the authors. Licensee MDPI, Basel, Switzerland. This article is an open access article distributed under the terms and conditions of the Creative Commons Attribution (CC BY) license (http://creativecommons.org/licenses/by/4.0/).
Share and Cite
Chen, Y.; Zhang, T.; Zhao, W.; Luo, Z.; Sun, K. Fault Diagnosis of Rolling Bearing Using Multiscale Amplitude-Aware Permutation Entropy and Random Forest. Algorithms 2019, 12, 184. https://doi.org/10.3390/a12090184
Chen Y, Zhang T, Zhao W, Luo Z, Sun K. Fault Diagnosis of Rolling Bearing Using Multiscale Amplitude-Aware Permutation Entropy and Random Forest. Algorithms. 2019; 12(9):184. https://doi.org/10.3390/a12090184
Chicago/Turabian StyleChen, Yinsheng, Tinghao Zhang, Wenjie Zhao, Zhongming Luo, and Kun Sun. 2019. "Fault Diagnosis of Rolling Bearing Using Multiscale Amplitude-Aware Permutation Entropy and Random Forest" Algorithms 12, no. 9: 184. https://doi.org/10.3390/a12090184
APA StyleChen, Y., Zhang, T., Zhao, W., Luo, Z., & Sun, K. (2019). Fault Diagnosis of Rolling Bearing Using Multiscale Amplitude-Aware Permutation Entropy and Random Forest. Algorithms, 12(9), 184. https://doi.org/10.3390/a12090184

