Cyclic Behavior of Cellular Glass Aggregates: An Experimental Comparison with Natural Aggregates
Abstract
1. Introduction
2. Materials, Testing Setup, and Experimental Procedure
2.1. Materials
2.1.1. Definition of the Weathered Material
2.1.2. Definition of the Compacted Material
2.2. Testing Setup
3. Results
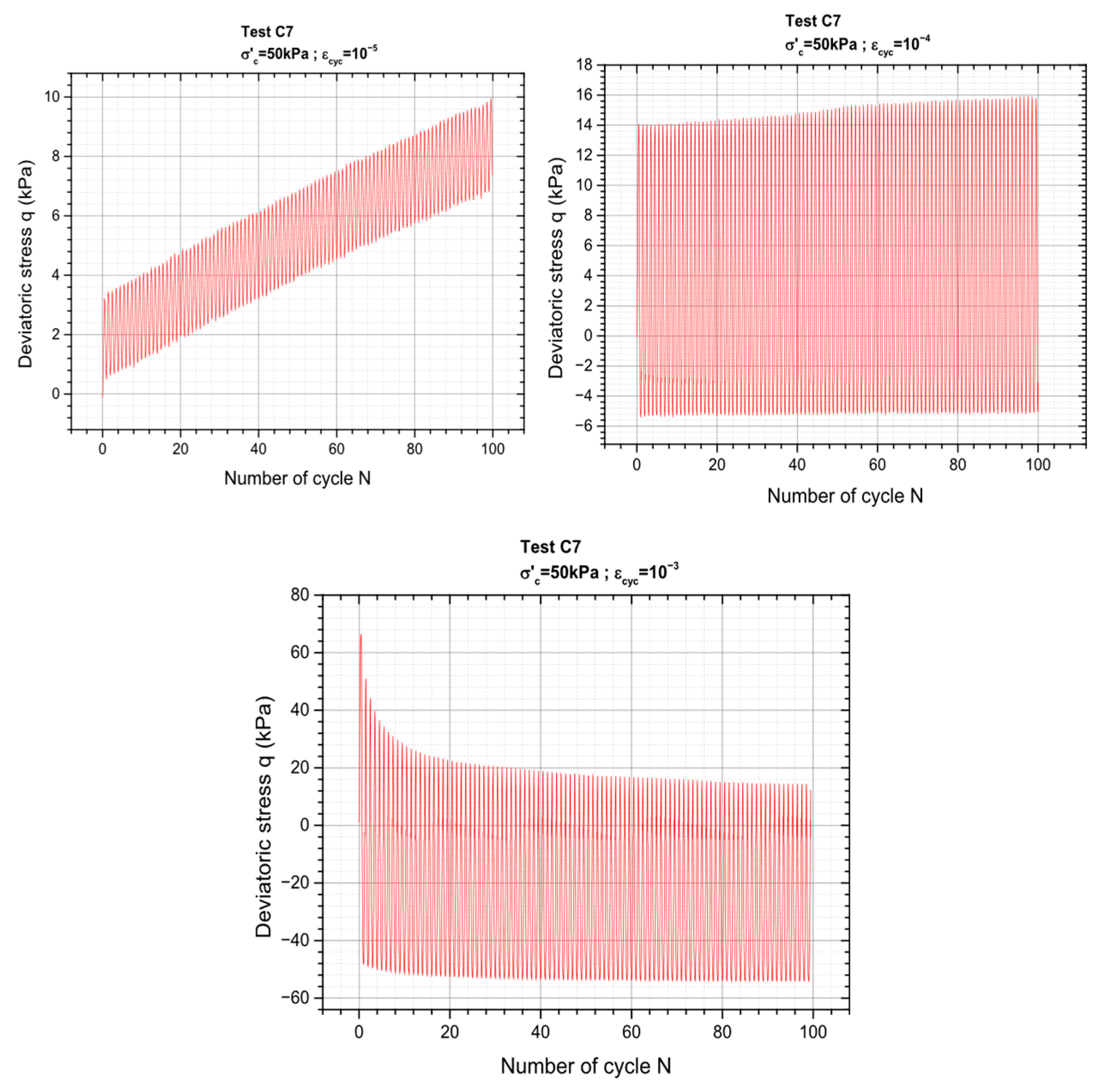
3.1. Accommodation Phase (Test C7)
3.2. Presentation of Test C14
3.2.1. Accommodation Phase
3.2.2. Displacement-Controlled Loading Sequences
3.3. Effect of the Consolidation Stress
4. Conclusions
- Environmental relevance and material potential: CGA demonstrates strong potential as a sustainable alternative to natural aggregates, contributing to reduced resource depletion and carbon emissions.
- Cyclic behavior under different consolidation stresses: The cyclic response of CGA was evaluated under consolidation stresses of 50 kPa and 100 kPa, showing consistent trends in stiffness and damping behavior across both stress levels.
- Small-strain stiffness characterization: At very small strain levels (in the order of 10−5), the evaluation of Young’s modulus was unreliable due to difficulties in clearly defining stress–strain hysteresis loops, highlighting the limitation in measurement accuracy at extremely low strains.
- Behavior at higher strains: At higher strain amplitudes (10−3), CGA exhibited mechanical behavior comparable to that of gravelly soils, with nearly identical stiffness values, indicating its suitability for engineering applications.
- Damping characteristics: Damping ratio measurements were affected by poorly defined hysteresis loop boundaries at low strain levels. Whereas at higher strains, the boundaries were clearly identifiable, resulting in more accurate and reliable damping estimates.
- Applicability of small-strain measurements (10−5): Seismic parameters derived at very low strains (order of 10−5) cannot be considered reliable due to difficulty in defining the loops at these amplitudes. Consequently, these parameters are not suitable for quantitative interpretation and should not be taken into consideration. The seismic properties should be derived from strain levels for which well-defined loops and behavior is observed.
- Comparison with natural soils: Overall, CGA showed very good agreement with natural soils (sand and gravelly soils) in terms of stiffness and damping behavior.
Supplementary Materials
Author Contributions
Funding
Data Availability Statement
Conflicts of Interest
References
- Arulrajah, M.W.; Piratheepan, A.; Disfani, M.; Bo, M. Resilient Moduli Response of Recycled Construction and Demolition Materials in Pavement Subbase Applications. J. Mater. Civ. Eng. 2013, 25, 1920–1928. [Google Scholar] [CrossRef]
- Rahman, M.A.; Arulrajah, A.; Piratheepan, J.; Bo, M.W.; Imteaz, M.A. Resilient Modulus and Permanent Deformation Responses of Geogrid-Reinforced Construction and Demolition Materials. J. Mater. Civ. Eng. 2014, 26, 512–519. [Google Scholar] [CrossRef]
- Rahman, M.A.; Imteaz, M.A.; Arulrajah, A.; Piratheepan, J.; Disfani, M.M. Recycled construction and demolition materials in permeable pavement systems: Geotechnical and hydraulic characteristics. J. Clean. Prod. 2015, 90, 183–194. [Google Scholar] [CrossRef]
- Cabalar, A.F.; Zardikawi, O.A.A.; Abdulnafaa, M.D. Utilisation of construction and demolition materials with clay for road pavement subgrade. Road Mater. Pavement Des. 2019, 20, 702–714. [Google Scholar] [CrossRef]
- Robert, D.; Baez, E.; Setunge, S. A new technology of transforming recycled glass waste to construction components. Constr. Build. Mater. 2021, 313, 125539. [Google Scholar] [CrossRef]
- Recovery, Glass Recycling—Current Market Trends. Recovery, Recycled Technology Worldwide. 2018. Available online: https://www.recovery-worldwide.com/ (accessed on 5 August 2025).
- Disfani, M.M.; Arulrajah, A.; Haghighi, H.; Mohammadinia, A.; Horpibulsuk, S. Flexural beam fatigue strength evaluation of crushed brick as a supplementary material in cement stabilized recycled concrete aggregates. Constr. Build. Mater. 2014, 68, 667–676. [Google Scholar] [CrossRef]
- Athanasopoulos-Zekkos, A.; Lamote, K.; Athanasopoulos, G.A. Use of EPS geofoam compressible inclusions for reducing the earthquake effects on yielding earth retaining structures. Soil Dyn. Earthq. Eng. 2012, 41, 5–71. [Google Scholar] [CrossRef]
- Deng, A.; Xiao, Y. Measuring and modeling proportion-dependent stress- strain behavior of EPS-sand mixture. Int. J. Geomech. 2010, 10, 214–222. [Google Scholar] [CrossRef]
- Chindaprasirt, P.; Rattanasak, U. Shrinkage behavior of structural foam lightweight concrete containing glycol compounds and fly ash. Mater. Des. 2011, 32, 723–727. [Google Scholar] [CrossRef]
- Wang, G.; Liu, Y.; Cui, Y. Performance Studies of Lightweight Concrete Mixtures Made with Rigid Polyurethane Foam Wastes. Appl. Mech. Mater. 2012, 204–208, 4007–4010. [Google Scholar]
- Zach, J.; Sedlmajer, M.; Bubenik, J.; Drdlova, M. Development of lightweight composites based on foam glass aggregate. IOP Conf. Ser. Mater. Sci. Eng. 2019, 583, 012016. [Google Scholar] [CrossRef]
- Jradi, L.; Seif El Dine, B. Dynamic properties of cellular glass aggregate as a lightweight material. Adv. Eng. Mater. 2023, 25, 2300427. [Google Scholar] [CrossRef]
- Chandra, S.; Berntsson, L. Lightweight Aggregate Concrete; Elsevier: Amsterdam, The Netherlands, 2002. [Google Scholar] [CrossRef]
- Vakhshouri, B.; Nejadi, S. Review on the mixture design and mechanical properties of the lightweight concrete containing expanded polystyrene beads. Aust. J. Struct. Eng. 2018, 19, 1–23. [Google Scholar] [CrossRef]
- Bejan, G.; Barbuta, M.; Vizitiu, R.S.; Burlacu, A. Lightweight concrete with waste-review. Procedia Manuf. 2020, 46, 136–143. [Google Scholar] [CrossRef]
- Thienel, K.C.; Haller, T.; Beuntner, N. Lightweight concrete-from basics to innovations. Materials 2020, 13, 1120. [Google Scholar] [CrossRef]
- Atrushi, D.S. Structural behavior of reinforced concrete beams incorporating foamed glass as aggregates. ARO-Sci. J. Koya Univ. 2021, 9, 40–50. [Google Scholar] [CrossRef]
- Bubeník, J.; Zach, J.; Krizova, K.; Novak, V.; Sedlmajer, M.; Zizkova, N. Behavior and properties of ultra-lightweight concrete with foamed glass aggregate and cellulose fibres under high temperature loading. J. Build. Eng. 2023, 72, 106677. [Google Scholar] [CrossRef]
- Adhikary, S.K.; Ashish, D.K.; Rudžionis, Ž. Expanded glass as light-weight aggregate in concrete—A review. J. Clean. Prod. 2021, 313, 127848. [Google Scholar] [CrossRef]
- Sharma, L.; Taak, N.; Bhandari, M. Influence of ultra-lightweight foamed glass aggregate on the strength aspects of lightweight concrete. Mater. Today Proc. 2021, 45, 3240–3246. [Google Scholar] [CrossRef]
- Arulrajah, A.; Disfani, M.M.; Horpibulsuk, S.; Suksiripattanapong, C.; Prongmanee, N. Physical properties and shear strength responses of recycled construction and demolition materials in unbound pavement base/subbase applications. Constr. Build. Mater. 2014, 58, 245–257. [Google Scholar] [CrossRef]
- Grubb, D.G.; Gallagher, P.M.; Wartman, J.; Liu, Y., III; Carnivale, M. Laboratory evaluation of crushed glassedredged material blends. J. Geotech. Geoenviron. Eng. ASCE 2006, 132, 562–576. [Google Scholar] [CrossRef]
- Wartman, J.; Grubb, D.G.; Nasim, A.S.M. Select engineering characteristics of crushed glass. J. Mater. Civ. Eng. 2004, 16, 526–539. [Google Scholar] [CrossRef]
- Bumanis, G.; Bajare, D.; Locs, J.; Korjakins, A. Alkali-silica reactivity of foam glass granules in structure of lightweight concrete. Constr. Build. Mater. 2013, 47, 274–281. [Google Scholar] [CrossRef]
- Guo, H.W.; Mo, Z.X.; Liu, P.; Gao, D.N. Improved Mechanical Property of Foam Glass Composites Toughened by Mullite Fiber. Appl. Mech. Mater. 2013, 357–360, 1370–1373. [Google Scholar]
- Ponsot, I.; Bernardo, E. Self glazed glass ceramic foams from metallurgical slag and recycled glass. J. Clean. Prod. 2013, 59, 245–250. [Google Scholar] [CrossRef]
- Ahmad, F.; Mujah, D.; Hazarika, H.; Safari, A. Assessing the potential reuse of recycled glass fibre in problematic soil applications. J. Clean. Prod. 2012, 35, 102–107. [Google Scholar] [CrossRef]
- Mujah, D.; Ahmad, F.; Hazarika, H.; Safari, A. Evaluation of the mechanical properties of recycled glass fibers-derived three-dimensional geomaterial for ground improvement. J. Clean. Prod. 2013, 52, 495–503. [Google Scholar] [CrossRef]
- Fernandes, H.R.; Tulyaganov, D.U.; Ferreira, J.M.F. Production and characterization of glass ceramic foams from recycled raw materials. Adv. Appl. Ceram. 2009, 108, 9–13. [Google Scholar] [CrossRef]
- Lenart, S.; Kaynia, A.M. Dynamic properties of lightweight foamed glass and their effect on railway vibration. Transp. Geotech. 2019, 21, 100276. [Google Scholar] [CrossRef]
- ASTM STP1605; Large-Scale Triaxial Tests on Railway Embankment Material, Railroad Ballast Testing and Properties. ASTM International: West Conshohocken, PA, USA, 2018; pp. 163–180.
- Madshus, C.; Kaynia, A.M. High-speed railway lines on soft ground: Dynamic behaviour at critical train speed. J. Sound Vibrat. 2000, 231, 689–701. [Google Scholar] [CrossRef]
- Qamhia, I.I.A.; Tutumluer, E.; Nicks, J.E.; Adams, M.T.; Khan, M.S. Lightweight and Alternative Backfills for Highway Applications: State-of-the-Art Practice in the U.S.A. Transp. Res. Rec. J. Transp. Res. Board 2023, 2678, 677–688. [Google Scholar] [CrossRef]
- Mustafa, W.S.; Nagy, B.; Szendefy, J. Impact of compaction ratio and loading period on compressional behavior of foam glass aggregates. Constr. Build. Mater. 2022, 343, 128111. [Google Scholar] [CrossRef]
- Perera, S.T.A.M.; Zhu, J.; Saberian, M.; Liu, M.; Cameron, D.; Maqsood, T.; Li, J. Application of Glass in Subsurface Pavement Layers: A Comprehensive Review. Sustainability 2021, 13, 11825. [Google Scholar] [CrossRef]
- Kurpińska, M.; Grzyl, B.; Pszczola, M.; Kristowski, A. The Application of Granulated Expanded Glass Aggregate with Cement Grout as an Alternative Solution for Sub-Grade and Frost-Protection Sub-Base Layer in Road Construction. Materials 2019, 12, 3528. [Google Scholar] [CrossRef]
- Jradi, L.; El Dine, B.S.; Ayadat, T.; Schowdhury, S.; Asiz, A. Effect of shearing conditions and initial aggregates’ state on the mechanical behavior of cellular glass foam. Mater. Res. Proc. 2023, 31, 66–75. [Google Scholar] [CrossRef]
- Chung, S.-Y.; Abd Elrahman, M.; Sikora, P.; Rucinska, T.; Horszczaruk, E.; Stephan, D. Evaluation of the Effects of Crushed and Expanded Waste Glass Aggregates on the Material Properties of Lightweight Concrete Using Image-Based Approaches. Materials 2017, 10, 1354. [Google Scholar] [CrossRef] [PubMed]
- Goto, S.; Tatsuoka, F.; Shibuya, S.; Kim, Y.-S.; Sato, T. A Simple Gauge for Local Small Strain Measurements in the Laboratory. Soils Found. 1991, 31, 169–180. [Google Scholar] [CrossRef]
- Iwasaki, T.; Tatsuoka, F.; Takagi, Y. Shear moduli of sands under cyclic torsional shear loading. Soils Found. 1978, 18, 39–56. [Google Scholar] [CrossRef]
- Pedro, L. De l’étude du Comportement Mécanique de sols Hétérogènes Modèles à son Application au cas des sols Naturels. Ph.D. Thesis, École des Ponts ParisTech, Paris, France, 2004. [Google Scholar]
- Seed, H.B.; Wong, R.T.; Idriss, I.M.; Tokimatsu, K. Moduli and damping factors for dynamic analyses of cohesionless soils. J. Geotech. Eng. 1986, 11, 112. [Google Scholar] [CrossRef]
- Yamashita, S.; Jamiolkowski, M.; Presti, D.C.L. Stiffness Nonlinearity of Three Sands. J. Geotech. Geoenvironmental Eng. 2001, 126, 929–938. [Google Scholar] [CrossRef]























| Name | Class | (kPa) σ’c | (kg/m3) ρd | Accommodation | (εcyc) Cyclic Loading | Number of Cycles |
|---|---|---|---|---|---|---|
| C7 | Seismic | 50 | 230 | 20,000 cycles qcyc = 20 kPa | 10−5 | 100 per step |
| 5 × 10−5 | ||||||
| 10−4 | ||||||
| 5 × 10−4 | ||||||
| 10−3 | ||||||
| 5 × 10−3 | ||||||
| C14 | Seismic | 100 | 230 | 20,000 cycles qcyc = 40 kPa | 10−5 | 100 per step |
| 5 × 10−5 | ||||||
| 10−4 | ||||||
| 5 × 10−4 | ||||||
| 10−3 | ||||||
| 5 × 10−3 |
Disclaimer/Publisher’s Note: The statements, opinions and data contained in all publications are solely those of the individual author(s) and contributor(s) and not of MDPI and/or the editor(s). MDPI and/or the editor(s) disclaim responsibility for any injury to people or property resulting from any ideas, methods, instructions or products referred to in the content. |
© 2026 by the authors. Licensee MDPI, Basel, Switzerland. This article is an open access article distributed under the terms and conditions of the Creative Commons Attribution (CC BY) license.
Share and Cite
Jradi, L.; Seif El Dine, B.; Dupla, J.-C.; Canou, J. Cyclic Behavior of Cellular Glass Aggregates: An Experimental Comparison with Natural Aggregates. Materials 2026, 19, 993. https://doi.org/10.3390/ma19050993
Jradi L, Seif El Dine B, Dupla J-C, Canou J. Cyclic Behavior of Cellular Glass Aggregates: An Experimental Comparison with Natural Aggregates. Materials. 2026; 19(5):993. https://doi.org/10.3390/ma19050993
Chicago/Turabian StyleJradi, Layal, Bassel Seif El Dine, Jean-Claude Dupla, and Jean Canou. 2026. "Cyclic Behavior of Cellular Glass Aggregates: An Experimental Comparison with Natural Aggregates" Materials 19, no. 5: 993. https://doi.org/10.3390/ma19050993
APA StyleJradi, L., Seif El Dine, B., Dupla, J.-C., & Canou, J. (2026). Cyclic Behavior of Cellular Glass Aggregates: An Experimental Comparison with Natural Aggregates. Materials, 19(5), 993. https://doi.org/10.3390/ma19050993
