Research on Mechanical Properties of Nano-Modified Foam Concrete Improved by Micro-inCorporated Carbon Nanotubes
Abstract
1. Introduction
2. Experimental Design and Specimen Preparation of CNT Foamed Concrete (CNTFC) as Pressure-Relief Filling Material
2.1. Constituents
2.2. Test Specimen Preparation
2.3. Test Scheme
3. Analysis on Influence Rules and Mechanisms of CNTs on Mechanical Properties of CNTFC
3.1. Strength and Density Test Results
3.2. Visual Analysis
3.3. Orthogonal Test Range Analysis
3.4. Influence Analysis of the Strength and Density of CNT Foamed Concrete
3.4.1. Analysis of Compressive Strength
3.4.2. Splitting Tensile Strength Analysis
3.4.3. Density Analysis
3.4.4. Specific Strength Analysis
3.5. Influence of CNT Content on CNTFC Performance
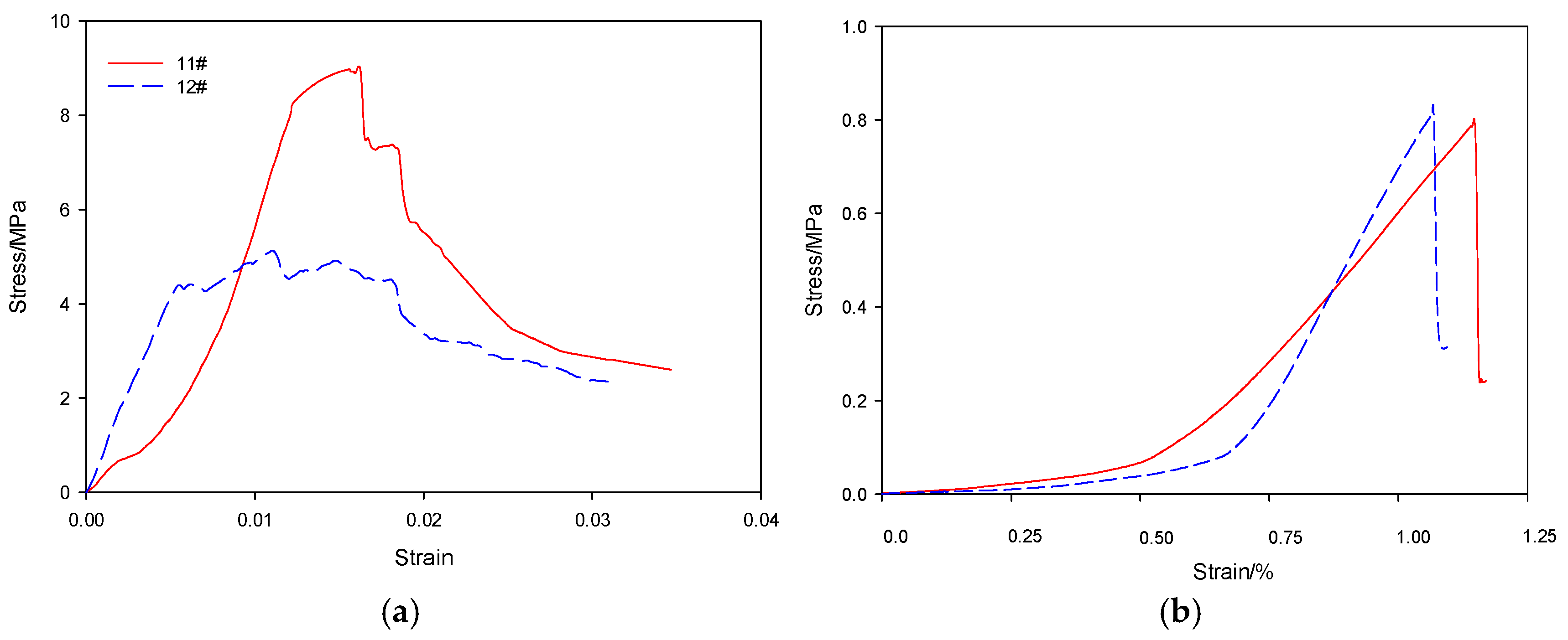
3.5.1. Analysis of the Effect of the Ultimate Strain on Improvement
3.5.2. Microanalysis
4. Comprehensive Analysis and Determination of the Material Ratio of Buffer for Surrounding Rock Support
5. Conclusions
Author Contributions
Funding
Data Availability Statement
Acknowledgments
Conflicts of Interest
References
- Zhang, S.; Wang, L.; Yang, H.; Lu, L. Construction and numerical simulation research of functional supporting in deep roadways. J. Min. Strat. Control. Eng. 2023, 5, 013012. [Google Scholar]
- Krämer, C.; Schauerte, M.; Kowald, T.L.; Trettin, R.H. Three-phase-foams for foam concrete application. Mater. Charact. 2015, 102, 173–179. [Google Scholar] [CrossRef]
- Krämer, C.; Schauerte, M.; Müller, T.; Gebhard, S.; Trettin, R. Application of reinforced three-phase-foams in UHPC foam concrete. Constr. Build. Mater. 2017, 131, 746–757. [Google Scholar] [CrossRef]
- Bai, F.; Davidson, J.S. Analysis of partially composite foam insulated concrete sandwich structures. Eng. Struct. 2015, 91, 197–209. [Google Scholar] [CrossRef]
- Prabha, P.; Palani, G.S.; Lakshmanan, N.; Senthil, R. Flexural behaviour of steel-foam concrete composite light-weight panels. KSCE J. Civ. Eng. 2018, 22, 3534–3545. [Google Scholar] [CrossRef]
- Hájek, M.; Decký, M.; Scherfel, W. Objectification of modulus elasticity of foam concrete poroflow 17-5 on the sub-base layer. J. CEE 2016, 12, 55–62. [Google Scholar]
- Wang, J.; Liang, J.; Hou, W.; Lu, L. Experimental investigation on the compressive behaviour of foam concrete light steel keel composite wall. J. Asian Archit. Build. Eng. 2025, 24, 3730–3743. [Google Scholar] [CrossRef]
- Dong, G. Research Progress and Application of Solid Waste Foam Concrete: A Comprehensive Review. Adv. Res. Teach. 2025, 26, 418–423. [Google Scholar] [CrossRef]
- Tan, X.; Chen, W.; Liu, H.; Chan, A.H.C.; Tian, H.; Meng, X.; Wang, F.; Deng, X. A combined supporting system based on foamed concrete and U-shaped steel for underground coal mine roadways undergoing large deformations. Tunn. Undergr. Space Technol. 2017, 68, 196–210. [Google Scholar] [CrossRef]
- Hu, C.; Li, H.; Liu, Z.; Wang, Q. Research on properties of foamed concrete reinforced with small sized glazed hollow beads. Adv. Mater. Sci. Eng. 2016, 2016, 5820870. [Google Scholar] [CrossRef][Green Version]
- Jones, M.R.; Ozlutas, K.; Zheng, L. Stability and instability of foamed concrete. Mag. Concr. Res. 2016, 68, 542–549. [Google Scholar] [CrossRef]
- Lim, S.K.; Tan, C.S.; Li, B.; Ling, T.C.; Hossain, M.U.; Poon, C.S. Utilizing high volumes quarry wastes in the production of lightweight foamed concrete. Constr. Build. Mater. 2017, 151, 441–448. [Google Scholar] [CrossRef]
- Nguyen, T.T.; Bui, H.H.; Ngo, T.D.; Nguyen, G.D. Experimental and numerical investigation of influence of air-voids on the compressive behaviour of foamed concrete. Mater. Des. 2017, 130, 103–119. [Google Scholar] [CrossRef]
- Reisi, M.; Dadvar, S.A.; Sharif, A. Microstructure and mixture proportioning of non-structural foamed concrete with silica fume. Mag. Concr. Res. 2017, 69, 1218–1230. [Google Scholar] [CrossRef]
- Mahzabin, M.S.; Hock, L.J.; Hossain, M.S.; Kang, L.S. The influence of addition of treated kenaf fibre in the production and properties of fibre reinforced foamed composite. Constr. Build. Mater. 2018, 178, 518–528. [Google Scholar] [CrossRef]
- Kerienė, J.; Kligys, M.; Laukaitis, A.; Yakovlev, G.; Špokauskas, A.; Aleknevičius, M. The influence of multi-walled carbon nanotubes additive on properties of non-autoclaved and autoclaved aerated concretes. Constr. Build. Mater. 2013, 49, 527–535. [Google Scholar] [CrossRef]
- Zhang, J.; Liu, X. Research on the influence of carbon nanotubes (CNTs) on compressive strength and air-void structure of ultra-light foamed concrete. Mech. Adv. Mater. Struct. 2019, 26, 2009–2016. [Google Scholar] [CrossRef]
- Han, Y.; Zhou, M.; Wang, J.; Tian, Y.; Wang, X. Optimization of coal-based solid waste ceramsite foam concrete mix proportions and performance study. Constr. Build. Mater. 2024, 416, 135226. [Google Scholar] [CrossRef]
- Luo, J.; Li, Q.; Zhao, T.; Gao, S.; Sun, S.; Chen, L. Thermal and electrical resistances of carbon nanotube-reinforced foamed concrete. Nanosci. Nanotechnol. Lett. 2014, 6, 72–79. [Google Scholar] [CrossRef]
- Zhang, J.; Liu, X. Dispersion performance of carbon nanotubes on ultra-light foamed concrete. Processes 2018, 6, 194. [Google Scholar] [CrossRef]
- Zhang, J.; Zhang, X. Interfacial bonding characteristics of multi-walled carbon nanotube/ultralight foamed concrete. Sci. Eng. Compos. Mater. 2024, 31, 20240028. [Google Scholar] [CrossRef]
- Ma, C.; Wang, J.; Zhang, N.; Wang, C.; Zhang, S.; Tao, Y.; Lou, S.; Sun, Q.; Ren, X.; Zhang, H. Shear Strength and Ultimate Bearing Capacity of Silt-Based Foamed Concrete Under Local Vertical Loading. Buildings 2025, 15, 1914. [Google Scholar] [CrossRef]
- Kang, C.; Seo, K.Y.; Park, Y.M.; Kim, T. Characteristics of Lightweight Foam Concrete Manufactured Using Water-Soluble Polymers and Lightweight Aggregates. Materials 2025, 18, 1881. [Google Scholar] [CrossRef]
- Zhang, X.; Luo, T.; Zhong, X.; Zhou, Y.; Peng, X.; Zhao, C. High-performance foam concrete containing multi-wall carbon nanotubes and ssDNA. Constr. Build. Mater. 2025, 458, 139523. [Google Scholar] [CrossRef]
- GB/T 12960-2019; Quantitative Determination of Constituents of Cement. State Administration for Market Regulation. Standardization Administration of China: Beijing, China, 2019.
- Zhang, S.; Wang, Z.; Lu, L.; Feng, D. Preparation and load-deformation characterization of carbon nanotube-reinforced foam concrete. Constr. Build. Mater. 2020, 254, 119294. [Google Scholar] [CrossRef]
- Wang, S.; Han, L.; Zhang, S.; Wang, H. Structure restrengthening process and mechanical properties of damaged weakly cemented mudstone. Sustainability 2023, 15, 9148. [Google Scholar] [CrossRef]
- Wu, X.; Cai, M.; Wu, X.; Li, P.; Zhang, S.; Sun, J. Experimental study on nonlinear failure criterion of HDR under cyclic water-induced thermal shock. Bull. Eng. Geol. Environ. 2025, 84, 255. [Google Scholar] [CrossRef]
- Wang, Q.; Pan, R.; Jiang, B.; Li, S.; He, M.; Sun, H.; Wang, L.; Qin, Q.; Yu, H.; Luan, Y. Study on failure mechanism of roadway with soft rock in deep coal mine and confined concrete support system. Eng. Fail. Anal. 2017, 81, 155–177. [Google Scholar] [CrossRef]
- Wu, X.; Li, P.; Miao, S.; Cai, M.; Liu, Y.; Wang, M.; Xiong, W. Multi-field Coupling Mechanism and Optimization of Heat Transfer in Deep Carbonate Geothermal Reservoirs Based on Acid Fracturing Modification. Case Stud. Therm. Eng. 2025, 73, 106591. [Google Scholar] [CrossRef]
- Li, S.-C.; Wang, H.-T.; Wang, Q.; Jiang, B.; Wang, F.-Q.; Guo, N.-B.; Liu, W.-J.; Ren, Y.-X. Failure mechanism of bolting support and high-strength bolt-grouting technology for deep and soft surrounding rock with high stress. J. Cent. South Univ. 2016, 23, 440–448. [Google Scholar] [CrossRef]
- Tao, Z.; Zhao, F.; Wang, H.; Zhang, H.; Peng, Y. Innovative constant resistance large deformation bolt for rock support in high stressed rock mass. Arab. J. Geosci. 2017, 10, 341. [Google Scholar] [CrossRef]
- Zhang, S.; Jiang, P.; Lu, L.; Wang, S.; Wang, H. Evaluation of compressive geophysical prospecting method for the identification of the abandoned goaf at the Tengzhou Section of China’s Mu Shi expressway. Sustainability 2022, 14, 13785. [Google Scholar] [CrossRef]
- Jones, M.R.; Zheng, L. Energy absorption of foamed concrete from low-velocity impacts. Mag. Concr. Res. 2013, 65, 209–219. [Google Scholar] [CrossRef]
- Kim, J.S.; Lim, J.K. Mechanical properties and interfacial compatibility of functionalized carbon nanotubes as fillers for chitosan solid polymer electrolytes. React. Funct. Polym. 2021, 166, 105013. [Google Scholar] [CrossRef]
- Jiang, P.; Zhang, S. Study on the deformation mechanism and application of trench cutting re-mixing deep walls. Tunn. Undergr. Space Technol. 2026, 168, 107157. [Google Scholar] [CrossRef]












| Material Type | Morphology | Purity (%) | Grey (%) | Diameter (nm) | Tube Length (μm) | Specific Surface Area cm2/g | Bulk Density (g/cm3) |
|---|---|---|---|---|---|---|---|
| MWCNTs | fluffy black powder | >97 | <2.5 | 3–15 | 15–30 | 250–270 | 0.06–0.09 |
| Chemical Compositions | Fly Ash | Cement |
|---|---|---|
| SiO2 | 53.75 | 22.56 |
| Al2O3 | 29.37 | 4.64 |
| CaO | 3.68 | 61.28 |
| Fe2O3 | 5.64 | 2.35 |
| MnO | 1.08 | 2.04 |
| Na2O | _ | 0.60 |
| K2O | 0.68 | 0.75 |
| SO3 | 1.29 | 2.83 |
| LOSS | 3.58 | 2.01 |
| Factors | A FA Incorporation Rate/% | B Aggregate–Cement Ratio/% | C Water–Binder Ratio/% | D CNT Incorporation Rate/% | E Foam Volume Fraction/% | |
|---|---|---|---|---|---|---|
| Level | ||||||
| 1 | 40 | 0 | 45 | 0 | 50 | |
| 2 | 60 | 5 | 50 | 0.05 | 80 | |
| 3 | 80 | 10 | 55 | 0.10 | 120 | |
| 4 | 100 | 15 | 60 | 0.15 | 150 | |
| Category | A | B | C | D | E | 2:1 Cylinder Strength /MPa | Splitting Tensile Strength/MPa | Density/ g/cm3 | |
|---|---|---|---|---|---|---|---|---|---|
| Number | |||||||||
| #1 | 1 | 1 | 1 | 1 | 1 | 12.853 | 1.921 | 1.370 | |
| #2 | 1 | 2 | 2 | 2 | 2 | 5.427 | 0.892 | 0.920 | |
| #3 | 1 | 3 | 3 | 3 | 3 | 6.579 | 0.574 | 1.010 | |
| #4 | 1 | 4 | 4 | 4 | 4 | 7.862 | 0.705 | 1.030 | |
| #5 | 2 | 1 | 2 | 3 | 4 | 3.880 | 0.441 | 0.760 | |
| #6 | 2 | 2 | 1 | 4 | 3 | 18.381 | 1.210 | 1.350 | |
| #7 | 2 | 3 | 4 | 1 | 2 | 4.344 | 0.405 | 0.710 | |
| #8 | 2 | 4 | 3 | 2 | 1 | 12.095 | 1.997 | 1.380 | |
| #9 | 3 | 1 | 3 | 4 | 2 | 3.311 | 0.593 | 1.020 | |
| #10 | 3 | 2 | 4 | 3 | 1 | 14.054 | 1.871 | 1.010 | |
| #11 | 3 | 3 | 1 | 2 | 4 | 8.835 | 0.786 | 0.980 | |
| #12 | 3 | 4 | 2 | 1 | 3 | 5.127 | 0.804 | 0.930 | |
| #13 | 4 | 1 | 4 | 2 | 3 | 2.382 | 0.390 | 0.690 | |
| #14 | 4 | 2 | 3 | 1 | 4 | 2.605 | 0.724 | 0.900 | |
| #15 | 4 | 3 | 2 | 4 | 1 | 11.663 | 0.909 | 1.250 | |
| #16 | 4 | 4 | 1 | 3 | 2 | 6.094 | 1.122 | 1.020 | |
| Types | A Fly Ash Incorporation Rate (%) | B Bone Glue Ratio (%) | C Water–Cement ratio (%) | D CNT Doping Rate (%) | E Foam Volume Fraction (%) |
|---|---|---|---|---|---|
| 2:1 Cylinder strength | 3.989 | 4.507 | 5.394 | 4.074 | 7.872 |
| Splitting tensile strength | 0.235 | 0.513 | 0.501 | 0.165 | 1.010 |
| Density | 1.175 | 1.225 | 3.275 | 2.200 | 3.275 |
| Raw Materials | Specification Attributes | Market Unit Price (Euro/Kilogram, €/kg) | Cost Affects Key Features |
|---|---|---|---|
| Cement | PO42.5ordinary Portland cement | 0.15 | Gelling core, with a unit price higher than that of fly ash, its proportion directly affects the cost. |
| Fly ash (FA) | Grade I, fineness 10.8% | 0.08 | Industrial waste, as a substitute for cement, can reduce gelling costs by 33% |
| Multi-walled carbon nanotubes (CNTs) | Purity > 97%, surface grafted –COOH/–OH | 180.00 | The unit price is 1200 times that of cement, and the dosage is extremely sensitive to cost. |
| Natural sand | Particle size < 2.36 mm, apparent density 2.23 g/cm3 | 0.06 | The proportion of aggregate cost is low (<5%) |
| ZT-F50 foam | Active substance 30%, initiation amount 60 mL/g | 2.50 | Added by volume (50%~150%), with a small total dosage |
Disclaimer/Publisher’s Note: The statements, opinions and data contained in all publications are solely those of the individual author(s) and contributor(s) and not of MDPI and/or the editor(s). MDPI and/or the editor(s) disclaim responsibility for any injury to people or property resulting from any ideas, methods, instructions or products referred to in the content. |
© 2026 by the authors. Licensee MDPI, Basel, Switzerland. This article is an open access article distributed under the terms and conditions of the Creative Commons Attribution (CC BY) license.
Share and Cite
Zhang, S.; Jiang, P.; Wang, H.; Feng, D.; Wang, H. Research on Mechanical Properties of Nano-Modified Foam Concrete Improved by Micro-inCorporated Carbon Nanotubes. Materials 2026, 19, 184. https://doi.org/10.3390/ma19010184
Zhang S, Jiang P, Wang H, Feng D, Wang H. Research on Mechanical Properties of Nano-Modified Foam Concrete Improved by Micro-inCorporated Carbon Nanotubes. Materials. 2026; 19(1):184. https://doi.org/10.3390/ma19010184
Chicago/Turabian StyleZhang, Shukun, Peng Jiang, Haohao Wang, Dianzhi Feng, and Hao Wang. 2026. "Research on Mechanical Properties of Nano-Modified Foam Concrete Improved by Micro-inCorporated Carbon Nanotubes" Materials 19, no. 1: 184. https://doi.org/10.3390/ma19010184
APA StyleZhang, S., Jiang, P., Wang, H., Feng, D., & Wang, H. (2026). Research on Mechanical Properties of Nano-Modified Foam Concrete Improved by Micro-inCorporated Carbon Nanotubes. Materials, 19(1), 184. https://doi.org/10.3390/ma19010184

