Investigating the Causes of Substandard Concrete Strength: A Macro- and Microanalysis
Abstract
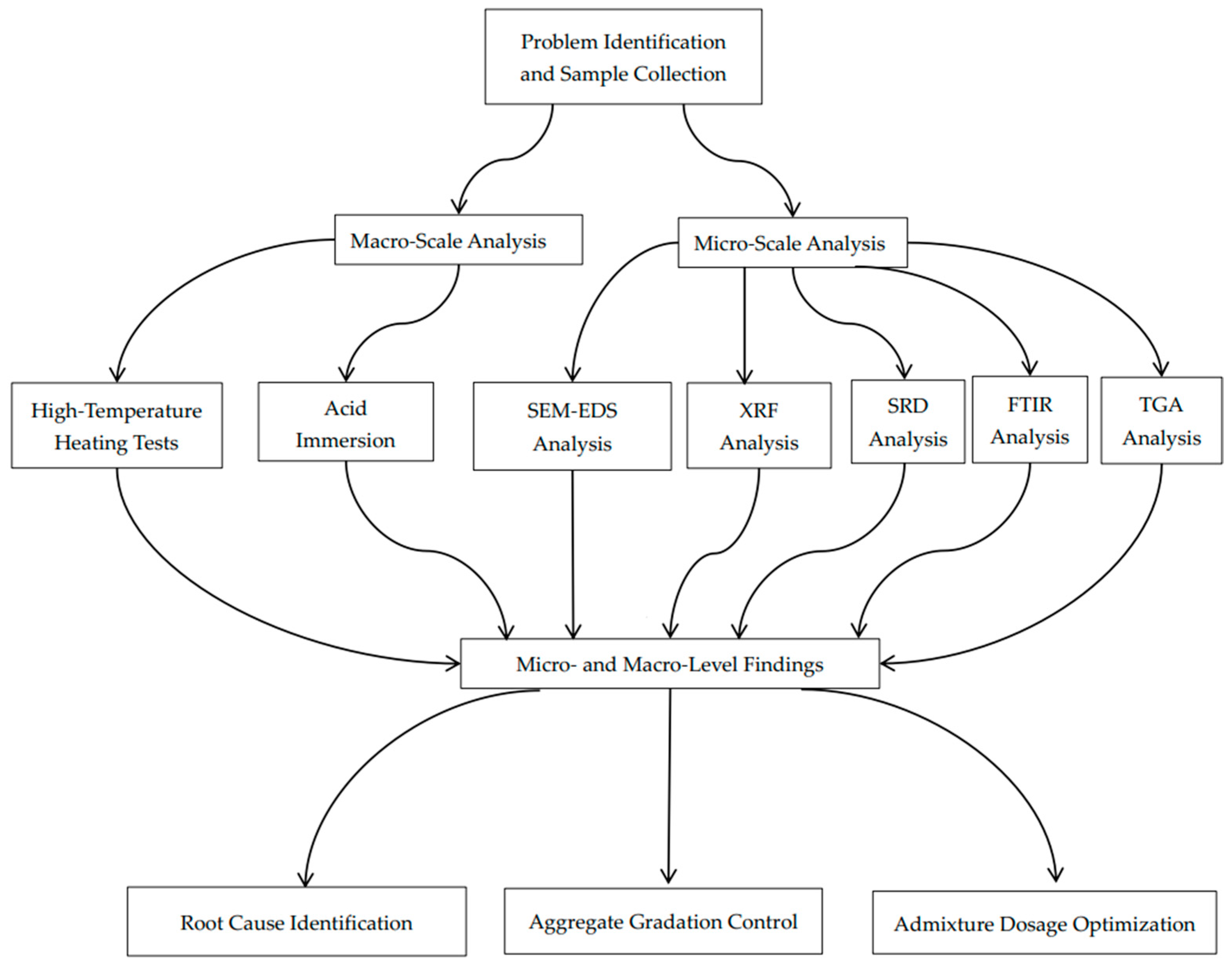
1. Introduction
2. Specimen Preparation and Compressive Strength
2.1. Specimen Preparation
2.2. Uniaxial Compressive Strength Test
3. Macroscopic Experiments on the Degradation Mechanism of Concrete
3.1. High-Temperature Treatment Method
3.2. Acid Solution Treatment Method
- (1)
- Calculate the volume density of concrete in an absolutely dry state.
- (2)
- Take the concrete test samples, break them into fragments, and soak the fragments in a diluted hydrochloric acid solution to obtain slurry.
- (3)
- Screen the mixed slurry and wash the particles on the sieve with water, collecting the slurry.
- (4)
- Calculate the mass of fly ash in the entire test sample.
- (5)
- Calculate the chemical-bound water content of the cement in the dry concrete.
- (6)
- Determine the amount of coarse aggregate (G), fine aggregate (S), cement (C), and fly ash or other pozzolanic materials (FA) per cubic meter of the concrete to be tested.
- (1)
- Take a concrete test sample to be measured. Measure the mass of the concrete test sample in air when it is in a water-saturated surface-dry state and record this mass as m1. Then, immerse the concrete test sample in water for 24 h and measure its mass after immersion, recording this mass as m2. Next, dry the concrete test block at a temperature of 100–105 °C until it reaches a constant mass, and measure this mass as m3. Finally, calculate the absolute dry volume density of the concrete (ρ0).
- (2)
- Take another concrete test sample to be measured and crush it into fragments, sized 30–50 mm. Dry these fragments until they reach a constant mass. Weigh the dried concrete fragments and record the mass as M0. Place the M0 mass of concrete fragments into an acid-resistant plastic container and pour in a diluted hydrochloric acid solution (A) with a volume that is 2–3 times the volume of the concrete fragments. Soak for 2–3 days to obtain a slurry.
- (3)
- Add 0.2–0.4 mol/L sodium hydroxide solution dropwise to the slurry obtained in step (2), while stirring continuously, until the pH value of the mixture reaches 6–8. Stop adding the solution and obtain the mixed slurry. Sieve the mixed slurry using a 4.75 mm square-hole sieve and wash the particles retained on the sieve 3–5 times with water. Then, sieve the slurry using a 0.15 mm square-hole sieve and wash the particles retained on this sieve 3–5 times with water. Collect all the slurry and water passing through the 0.15 mm sieve in an acid-resistant plastic container.
- (4)
- Dry the particles retained on the 4.75 mm and 0.15 mm sieves at 100–105 °C until they reach a constant mass. Weigh these particles to obtain masses M1 and M2. Allow the solution collected in the acid-resistant plastic container in step (3) to stand and settle. Dry the sediment at 100–105 °C until it reaches a constant mass, then weigh it to obtain mass M3.
- (5)
- Mix the powder obtained in step (4) uniformly in a ball mill, then take a powder sample with a mass of M4 (0.4–0.6 g) and place it in a beaker. Add 50 mL of distilled water and stir well, then add 40–50 mL of diluted hydrochloric acid solution (B) and continue stirring for 30–50 min. Filter the mixture using a glass sand core funnel and wash the residue on the funnel with distilled water 3–5 times. Transfer the residue to an oven and dry at 100–105 °C until it reaches a constant mass. Weigh the dried residue to obtain mass M5, and then calculate the mass of fly ash in the entire test sample (M6).
- (6)
- Dry the concrete fragments from step (2) to a constant mass. Grind the dried concrete fragments in a vibrating mill and weigh a powder sample with mass M7. Burn this powder sample in a high-temperature furnace at 950–1000 °C until it reaches a constant mass, then weigh the mass as M8. Calculate the chemical-bound water content (β) in the dried concrete as follows:
- (7)
- Next, calculate the amounts of coarse aggregate (G), fine aggregate (S), cement (C), and fly ash or other pozzolanic materials (FA) per cubic meter of the concrete to be tested.
4. Microanalysis of Core Sample Composition
4.1. Scanning Electron Microscope Analysis of Concrete Samples
4.2. Energy Dispersive X-Ray Spectroscopy of Concrete Samples
4.3. X-Ray Fluorescence Spectroscopy of Concrete Samples
4.4. FTIR Analysis of Concrete Samples
5. Conclusions and Discussion
- (1)
- Utilizing high-temperature and acid-immersion tests, we confirmed that while the overall mix proportion of the concrete samples nominally met standard specifications, discontinuous aggregate gradation and excessive mineral admixture content contributed to an unexpected reduction in uniaxial compressive strength.
- (2)
- Analytical techniques—SEM-EDS, XRF, XRD, FTIR, Py-GC/MS, and TGA—revealed that despite general compositional compliance, the presence of corrosive species (e.g., sulfates) and non-ideal phases in the cementitious matrix undermined the concrete’s internal structure. These factors, often undetectable by routine inspections, were shown to weaken the interfacial transition zones and promote microcracking and pore connectivity.
- (3)
- This study highlights that mere adherence to standard mix proportions is insufficient for long-term durability, as environmental corrosion, suboptimal mineral admixture content, and uneven aggregate distribution degrade structural integrity. Consequently, a more holistic quality assurance approach is required—one integrating microstructural analysis, environmental assessments, and strict admixture controls—to prevent premature deterioration and ensure structures attain their designed service life.
Author Contributions
Funding
Institutional Review Board Statement
Informed Consent Statement
Data Availability Statement
Conflicts of Interest
References
- Qu, F.L.; Li, W.G.; Dong, W.K.; Tam, V.W.Y.; Yu, T. Durability deterioration of concrete under marine environment from material to structure: A critical review. J. Build. Eng. 2021, 35, 102074. [Google Scholar] [CrossRef]
- Busse, D.; Empelmann, M. Bending behavior of high-performance, micro-reinforced concrete. Struct. Concr. 2019, 20, 720–729. [Google Scholar] [CrossRef]
- Wang, K.; Dong, K.; Guo, J.J.; Du, H. Absorption and Release mechanism of superabsorbent polymers and its impact on shrinkage and durability of internally cured concrete—A review. Case Stud. Constr. Mater. 2024, 21, 30. [Google Scholar] [CrossRef]
- Maaze, M.R.; Garg, N.; Das, S.K.; Shrivastava, S. Industrial and C&D waste as precursor material in geopolymers: A state-of-the-art review. Innov. Infrastruct. Solut. 2024, 9, 28. [Google Scholar]
- di Marzo, M.; Tomassi, A.; Placidi, L. A Methodology for Structural Damage Detection Adding Masses. Res. Nondestruct. Eval. 2024, 35, 172–196. [Google Scholar] [CrossRef]
- Marcos-Meson, V.; Michel, A.; Solgaard, A.; Fischer, G.; Edvardsen, C.; Skovhus, T.L. Corrosion resistance of steel fibre reinforced concrete—A literature review. Cem. Concr. Res. 2018, 103, 1–20. [Google Scholar] [CrossRef]
- Martinez-Arguelles, G.; Acosta, M.P.; Dugarte, M.; Fuentes, L. Life cycle assessment of natural and recycled concrete aggregate production for road pavements applications in the Northern Region of Colombia: Case study. Transp. Res. Rec. 2019, 2673, 397–406. [Google Scholar] [CrossRef]
- Yuan, J.; Li, W.L.; Wang, L.B.; Wang, J.; Yang, H.; Wenhua, Z.; Zhenzhen, X. Experimental study on surface wrapping strengthening of EPS particles and its concrete performance. Sci. Eng. Compos. Mater. 2022, 29, 23–36. [Google Scholar]
- Karthik, M.; Maruthachalam, D. Experimental study on shear behaviour of hybrid Fibre Reinforced Concrete beams. KSCE J. Civ. Eng. 2015, 19, 259–264. [Google Scholar] [CrossRef]
- Poojari, Y.; Kampilla, V. Strength behavior analysis of fiber reinforced fly ash concrete. Mater. Today Proc. 2021, 43, 1659–1665. [Google Scholar] [CrossRef]
- Limbachiya, M.; Leelawat, T.; Dhir, R. Use of recycled concrete aggregate in high-strength concrete. Mater. Struct. 2000, 33, 574–580. [Google Scholar] [CrossRef]
- Cabral, A.E.B.; Schalch, V.; Molin, D.C.C.D.; Ribeiro, J.L.D. Mechanical properties modeling of recycled aggregate concrete. Constr. Build. Mater. 2010, 24, 421–430. [Google Scholar] [CrossRef]
- Babu, D.S.; Babu, K.G.; Wee, T. Properties of lightweight expanded polystyrene aggregate concretes containing fly ash. Cem. Concr. Res. 2005, 35, 1218–1223. [Google Scholar] [CrossRef]
- Sadrmomtazi, A.; Sobhani, J.; Mirgozar, M.; Najimi, M. Properties of multi-strength grade EPS concrete containing silica fume and rice husk ash. Constr. Build. Mater. 2012, 35, 211–219. [Google Scholar] [CrossRef]
- Bahmani, H.; Mostofinejad, D. Microstructure of ultra-high-performance concrete (UHPC)—A review study. J. Build. Eng. 2022, 50, 20. [Google Scholar] [CrossRef]
- Yang, C.-C.; Cho, S.; Wang, L. The relationship between pore structure and chloride diffusivity from ponding test in cement-based materials. Mater. Chem. Phys. 2006, 100, 203–210. [Google Scholar] [CrossRef]
- Planel, D.; Sercombe, J.; Le Bescop, P.; Adenot, F.; Torrenti, J.M. Long-term performance of cement paste during combined calcium leaching–sulfate attack: Kinetics and size effect. Cem. Concr. Res. 2006, 36, 137–143. [Google Scholar] [CrossRef]
- Zhang, Z.Y.; Jin, X.G.; Luo, W. Long-term behaviors of concrete under low-concentration sulfate attack subjected to natural variation of environmental climate conditions. Cem. Concr. Res. 2019, 116, 217–230. [Google Scholar] [CrossRef]
- Chen, Y.J.; Gao, J.M.; Tang, L.P.; Xuehong, L. Resistance of concrete against combined attack of chloride and sulfate under drying-wetting cycles. Constr. Build. Mater. 2016, 106, 650–658. [Google Scholar] [CrossRef]
- JGJ/T384-2016; China Building & Construction Standards, Technical Specification for Testing Concrete Strength with Drilled Core Method. The Standardization Administration of the People’s Republic of China: Beijing, China, 2016.
- Imtiaz, T.; Ahmed, A.; Hossain, M.S.; Faysal, M. Microstructure Analysis and Strength Characterization of Recycled Base and Sub-Base Materials Using Scanning Electron Microscope. Infrastructures 2020, 5, 70. [Google Scholar] [CrossRef]
- Diamond, S. The microstructure of cement paste and concrete—A visual primer. Cem. Concr. Compos. 2004, 26, 919–933. [Google Scholar] [CrossRef]
- Saphongxay, K.; Tuakta, C.; Jongprateep, O. Industrial wastewater sludge as potential filler materials for fabrication of lightweight concrete blocks. Suranaree J. Sci. Technol. 2022, 29, 010118. [Google Scholar]
- Ragab, A.M.; Elgammal, M.A.; Hodhod, O.A.; Ahmed, T.E.S. Evaluation of field concrete deterioration under real conditions of seawater attack. Constr. Build. Mater. 2016, 119, 130–144. [Google Scholar] [CrossRef]














| Specimen Number | Floor | Component | Core Sample Diameter (mm) | Core Sample Height (mm) |
|---|---|---|---|---|
| 1 | 25F | Slab | 100 | 100 |
| 2 | 13F | Column | 100 | 100 |
| 3 | 9F | Column | 100 | 100 |
| 4 | 12F | Shear Wall | 100 | 100 |
| 5 | 6F | Shear Wall | 100 | 100 |
| 6 | 3F | Shear Wall | 100 | 100 |
| 7 | 29F | Shear Wall | 100 | 100 |
| 8 | 20F | Shear Wall | 100 | 100 |
| 9 | 33F | Shear Wall | 100 | 100 |
| 10 | 29F | Shear Wall | 100 | 100 |
| 11 | 26F | Beam | 100 | 100 |
| 12 | 25F | Roof Slab | 100 | 100 |
| No. | Compressive Strength (MPa) | Measurement Uncertainty (MPa) (at 95% Confidence (k = 2)) | Estimated Strength (MPa) | Certificate Original Strength (MPa) | Design Strength | ||
|---|---|---|---|---|---|---|---|
| 1 | 25.61 | 27.94 | 31.91 | 1.84 | 25.61 | 36.60 | C30 |
| 2 | 21.67 | 22.11 | 23.89 | 0.68 | 21.67 | 50.10 | C40 |
| 3 | 23.46 | 27.01 | 24.92 | 1.03 | 23.46 | 50.50 | C40 |
| 4 | 23.31 | 22.96 | 21.36 | 0.60 | 21.36 | 50.50 | C40 |
| 5 | 40.25 | 34.35 | 39.61 | 1.87 | 34.35 | 50.50 | C40 |
| 6 | 34.69 | 37.55 | 52.71 | 5.59 | 34.69 | 55.60 | C45 |
| 7 | 19.99 | 19.64 | 20.14 | 0.15 | 19.64 | 37.00 | C30 |
| 8 | 25.92 | 21.60 | 23.85 | 1.25 | 21.60 | 43.70 | C35 |
| 9 | 24.80 | 26.91 | 25.24 | 0.64 | 24.80 | 37.60 | C30 |
| 10 | 20.14 | 25.02 | 19.57 | 1.73 | 19.57 | 37.60 | C30 |
| 11 | 19.35 | 24.22 | 18.27 | 1.83 | 18.27 | 36.80 | C30 |
| 12 | 19.15 | 14.27 | 18.16 | 1.49 | 14.27 | 37.10 | C30 |
| Core Sample No. | Weight Before Burning m0 (g) | Weight After Burning mr (g) | Coarse Aggregate Weight mc (g) | Mortar Weight ms (g) | LOI ω1 |
|---|---|---|---|---|---|
| 1 | 532.0 | 515.4 | 435.3 | 80.1 | 3.12% |
| 2 | 327.4 | 312.6 | 236.2 | 76.4 | 4.52% |
| 3 | 359.5 | 344.2 | 298.9 | 45.3 | 4.26% |
| 4 | 511.6 | 493.2 | 410.2 | 83.0 | 3.60% |
| 5 | 544.7 | 522.2 | 444.7 | 77.5 | 4.13% |
| 6 | 1035.7 | 979.5 | 795.6 | 183.9 | 5.43% |
| 7 | 308.9 | 298.2 | 228.4 | 69.8 | 3.46% |
| 8 | 252.7 | 238.9 | 167.7 | 71.2 | 5.46% |
| 9 | 504.6 | 485.3 | 370.9 | 114.4 | 3.82% |
| 10 | 378.8 | 367.6 | 275.2 | 92.4 | 2.96% |
| 11 | 380.1 | 368.8 | 316.1 | 52.7 | 2.97% |
| 12 | 929.4 | 864.7 | 751.7 | 113.0 | 6.96% |
| Sample No. | Β (%) | G (g) | S (g) | C (g) | FA (g) | Mineral Admixture Proportion (%) |
|---|---|---|---|---|---|---|
| 1 | 30.26 | 52.83 | 9.85 | 7.10 | 0.45 | 6.33 |
| 2 | 33.33 | 85.28 | 26.24 | 9.87 | 0.51 | 5.17 |
| 3 | 21.92 | 120.80 | 20.08 | 11.84 | 0.88 | 7.43 |
| 4 | 35.26 | 133.19 | 35.17 | 17.03 | 1.22 | 7.16 |
| 5 | 34.92 | 61.52 | 19.05 | 10.52 | 0.82 | 7.79 |
| 6 | 27.17 | 73.80 | 16.57 | 7.00 | 0.71 | 10.14 |
| 7 | 26.42 | 56.14 | 6.73 | 6.21 | 0.61 | 9.82 |
| 8 | 19.08 | 39.35 | 1.81 | 4.67 | 0.56 | 11.99 |
| 9 | 23.78 | 48.02 | 5.83 | 4.73 | 0.53 | 11.20 |
| 10 | 29.45 | 48.74 | 4.12 | 6.82 | 0.45 | 6.60 |
| 11 | 25.67 | 64.78 | 11.02 | 6.59 | 0.48 | 7.28 |
| 12 | 27.55 | 45.98 | 8.69 | 4.51 | 0.42 | 9.31 |
| 1 | 2 | 3 | 4 | 5 | 6 | 7 | 8 | 9 | 10 | 11 | 12 | |
|---|---|---|---|---|---|---|---|---|---|---|---|---|
| Ca | 35.59 | 35.48 | 31.93 | 35.66 | 34.71 | 34.31 | 33.82 | 36.66 | 36.33 | 36.74 | 34.90 | 30.66 |
| Si | 13.10 | 12.12 | 13.32 | 13.91 | 11.81 | 13.20 | 11.83 | 10.96 | 10.47 | 10.29 | 12.69 | 12.51 |
| Al | 4.57 | 5.71 | 6.71 | 4.81 | 5.78 | 6.12 | 6.51 | 5.62 | 5.73 | 5.38 | 3.98 | 6.92 |
| Fe | 3.60 | 3.43 | 3.88 | 2.98 | 2.59 | 2.85 | 3.90 | 3.63 | 4.29 | 4.10 | 4.98 | 4.58 |
| Mg | 3.16 | 2.16 | 2.30 | 1.52 | 3.05 | 2.41 | 2.48 | 2.07 | 3.12 | 3.36 | 1.75 | 3.54 |
| Na | 3.60 | 1.05 | 0.463 | 0.891 | 1.58 | 0.558 | 1.08 | 1.51 | 0.729 | 0.860 | 0.471 | 0.566 |
| S | 0.325 | 0.561 | 0.541 | 0.414 | 0.531 | 0.381 | 0.513 | 0.380 | 0.479 | 0.430 | 0.530 | 0.549 |
| K | 0.521 | 0.990 | 1.40 | 0.818 | 1.65 | 1.17 | 1.14 | 1.69 | 1.10 | 1.36 | 2.67 | 1.11 |
| Ti | 0.383 | 0.325 | 0.409 | 0.313 | 0.385 | 0.334 | 0.440 | 0.410 | 0.431 | 0.469 | 0.401 | 0.509 |
Disclaimer/Publisher’s Note: The statements, opinions and data contained in all publications are solely those of the individual author(s) and contributor(s) and not of MDPI and/or the editor(s). MDPI and/or the editor(s) disclaim responsibility for any injury to people or property resulting from any ideas, methods, instructions or products referred to in the content. |
© 2025 by the authors. Licensee MDPI, Basel, Switzerland. This article is an open access article distributed under the terms and conditions of the Creative Commons Attribution (CC BY) license (https://creativecommons.org/licenses/by/4.0/).
Share and Cite
Du, X.; Chen, Y.; Xu, L.; Shen, A.; Lu, B.; Wu, J.; Fernandez-Steeger, T.M.; Azzam, R. Investigating the Causes of Substandard Concrete Strength: A Macro- and Microanalysis. Materials 2025, 18, 953. https://doi.org/10.3390/ma18050953
Du X, Chen Y, Xu L, Shen A, Lu B, Wu J, Fernandez-Steeger TM, Azzam R. Investigating the Causes of Substandard Concrete Strength: A Macro- and Microanalysis. Materials. 2025; 18(5):953. https://doi.org/10.3390/ma18050953
Chicago/Turabian StyleDu, Xi, Youliang Chen, Lantao Xu, Aiping Shen, Bo Lu, Jie Wu, Tomas Manuel Fernandez-Steeger, and Rafig Azzam. 2025. "Investigating the Causes of Substandard Concrete Strength: A Macro- and Microanalysis" Materials 18, no. 5: 953. https://doi.org/10.3390/ma18050953
APA StyleDu, X., Chen, Y., Xu, L., Shen, A., Lu, B., Wu, J., Fernandez-Steeger, T. M., & Azzam, R. (2025). Investigating the Causes of Substandard Concrete Strength: A Macro- and Microanalysis. Materials, 18(5), 953. https://doi.org/10.3390/ma18050953

