Classification of the Cutting Surface Topography Using a Set of Uncorrelated Parameters with High Discriminative Ability
Abstract
1. Introduction
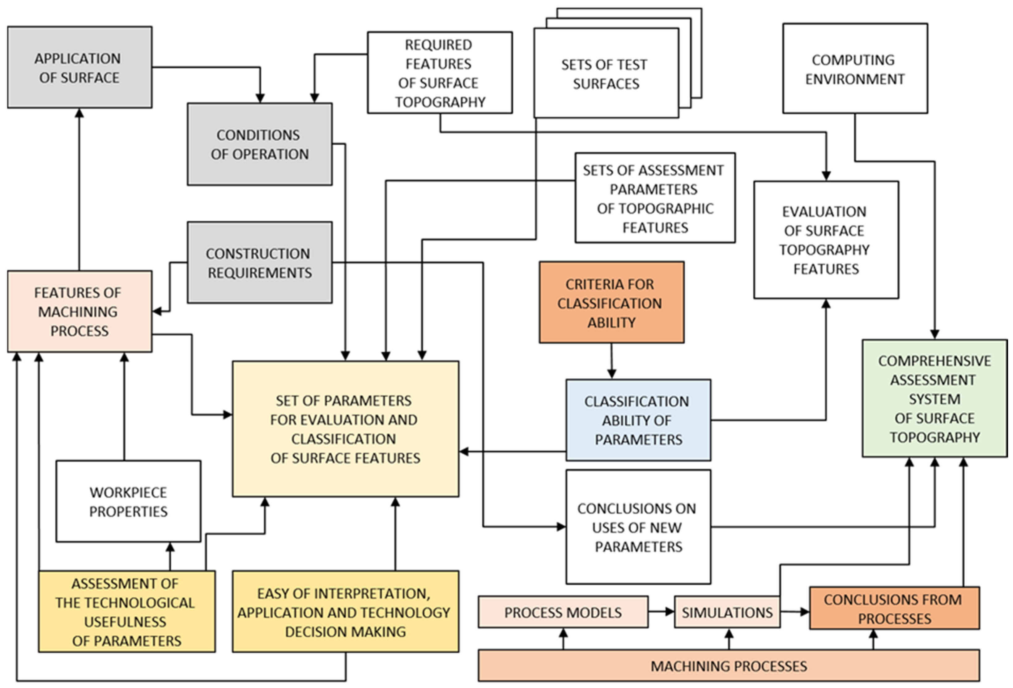
2. Theoretics
2.1. Classification Ability
2.2. Construction of a Complementary Parameter Set with High Classification Capacity for Surface Assessment
- Selection of a set of surfaces that differ significantly in surface structure concerning as many features as possible (e.g., high peaks, deep valleys, large height gradients).
- Determining the values of the parameters to be tested for selected surfaces.
- Sorting ascending values of each parameter for all surfaces and calculating the increments of the parameter values.
- Calculation of the values of the classification ability indices proposed in the work for each parameter (considering the correction of zero increments with very low values for indices (3) and (4)).
- Selecting several parameters with the highest classification ability for individual criteria from (2) to (6). It is most beneficial to select parameters with high classification ability for several or all criteria. The final number of selected parameters for surface classification should not be too many. For perceptual reasons, there should not be significantly more than 5.
- Analyzing the correlation between selected parameters and removing the most correlated ones. In the case of removing parameters from the set, supplementing it with the next in the ranking parameters with high classification ability, and reexamining the correlation until obtaining a complementary set of uncorrelated parameters with high classification ability of the required size.
- Based on the selected parameters, the tested surfaces are differentiated.
3. Methods and Basic Analysis
4. Discriminant Analysis of the Considered Surfaces Created in Different Machining Processes
5. Conclusions
Author Contributions
Funding
Institutional Review Board Statement
Informed Consent Statement
Data Availability Statement
Conflicts of Interest
References
- Nadolny, K.; Plichta, J.; Radowski, M. Reciprocal Internal Cylindrical Grinding Integrated with Dynamic Centrifugal Burnishing of Hard-to-Cut Materials. Proc. Inst. Mech. Eng. Part E J. Process Mech. Eng. 2015, 229, 265–279. [Google Scholar] [CrossRef]
- Wu, H.; Ye, X.; Liao, Z.; Li, S.; Xiao, C.; Zeng, J.; Zhang, S.; Wu, Y. Machinability Improvement of Titanium Alloy in Face Grinding by Ultrasonic Assisted Jet Plasma Oxidation. Chin. J. Aeronaut. 2025, 38, 103130. [Google Scholar] [CrossRef]
- Nadolny, K.; Wojtewicz, M.; Sienicki, W.; Herman, D. An Analysis of Centrifugal MQL Supply System Potential in the Internal Cylindrical Grinding Process. Arch. Civ. Mech. Eng. 2015, 15, 639–649. [Google Scholar] [CrossRef]
- Rypina, Ł.; Lipiński, D.; Bałasz, B.; Kacalak, W.; Szatkiewicz, T. Analysis and Modeling of the Micro-Cutting Process of Ti-6Al-4V Titanium Alloy with Single Abrasive Grain. Materials 2020, 13, 5835. [Google Scholar] [CrossRef]
- Bohdal, L.; Kukielka, L.; Świłło, S.; Radchenko, A.M.; Kułakowska, A. Modelling and Experimental Analysis of Shear-Slitting Process of Light Metal Alloys Using FEM, SPH and Vision-Based Methods. AIP Conf. Proc. 2019, 2078, 020060. [Google Scholar]
- Kaldunski, P.; Kukielka, L. Numerical Analysis and Simulation of Drawpiece Forming Process by Finite Element Method. Appl. Mech. Mater. 2014, 474, 153–158. [Google Scholar] [CrossRef]
- Kowalik, M.; Trzepieciński, T.; Kukiełka, L.; Paszta, P.; Maciąg, P.; Legutko, S. Experimental and Numerical Analysis of the Depth of the Strengthened Layer on Shafts Resulting from Roller Burnishing with Roller Braking Moment. Materials 2021, 14, 5844. [Google Scholar] [CrossRef]
- Perec, A.; Kawecka, E.; Pude, F. Enhancing High-Alloy Steel Cutting with Abrasive Water Injection Jet (AWIJ) Technology: An Approach Using the Response Surface Methodology (RSM). Materials 2024, 17, 4020. [Google Scholar] [CrossRef]
- Perec, A.; Kawecka, E.; Radomska-Zalas, A.; Pude, F.; Galecki, G. Multiple-Criteria Optimization of the Water Jet Cutting Process Using WISP Methodology. In Advances in Water Jetting II; Sitek, L., Valentinčič, J., Trieb, F.H., Hloch, S., Eds.; Lecture Notes in Mechanical Engineering; Springer Nature: Cham, Switzerland, 2025; pp. 122–133. ISBN 978-3-031-72777-1. [Google Scholar] [CrossRef]
- Calabrese, L.; Azzolini, M.; Bassi, F.; Gallus, E.; Bocchi, S.; Maccarini, G.; Pellegrini, G.; Ravasio, C. Micro-Milling Process of Metals: A Comparison between Femtosecond Laser and EDM Techniques. J. Manuf. Mater. Process. 2021, 5, 125. [Google Scholar] [CrossRef]
- Pellegrini, G.; Ravasio, C. Evaluation of the Sustainability of the Micro-Electrical Discharge Milling Process. Adv. Prod. Eng. Manag. 2019, 14, 343–354. [Google Scholar] [CrossRef]
- Perec, A.; Musial, W. Multiple Criteria Optimization of Abrasive Water Jet Cutting Using Entropy-VIKOR Approach. In Advances in Manufacturing Engineering and Materials II; Hloch, S., Klichová, D., Pude, F., Krolczyk, G.M., Chattopadhyaya, S., Eds.; Lecture Notes in Mechanical Engineering; Springer International Publishing: Cham, Switzerland, 2021; pp. 50–62. ISBN 978-3-030-71955-5. [Google Scholar] [CrossRef]
- Radomska-Zalas, A. Experimental Research on the Use of a Selected Multi-Criteria Method for the Cutting of Titanium Alloy with an Abrasive Water Jet. Materials 2023, 16, 5405. [Google Scholar] [CrossRef] [PubMed]
- Perec, A.; Kawecka, E.; Podhajecki, J.; Radomska-Zalas, A.; Krakowiak, M.; Nag, A. Comparison of Chosen Metaheuristic Algorithms for the Optimization of the Abrasive Water Jet Treatment Process. MM Sci. J. 2024, 2024, 7678–7686. [Google Scholar] [CrossRef]
- Szatkiewicz, T.; Perec, A.; Radomska-Zalas, A.; Banaszek, K.; Balasz, B. Preliminary Studies into Cutting of a Novel Two Component 3D-Printed Stainless Steel–Polymer Composite Material by Abrasive Water Jet. Materials 2023, 16, 1170. [Google Scholar] [CrossRef]
- Praźmo, J.; Kawecka, E.; Forysiewicz, M.; Radomska-Zalas, A.; Perec, A. Influence of Abrasive Water Jet Cutting Parameters on the Surface Properties of Modern Plain Bearing Materials. In Advances in Water Jetting II; Sitek, L., Valentinčič, J., Trieb, F.H., Hloch, S., Eds.; Lecture Notes in Mechanical Engineering; Springer Nature Switzerland: Cham, Switzerland, 2025; pp. 156–168. ISBN 978-3-031-72777-1. [Google Scholar] [CrossRef]
- Zawada-Michałowska, M.; Pieśko, P.; Józwik, J.; Legutko, S.; Kukiełka, L. A Comparison of the Geometrical Accuracy of Thin-Walled Elements Made of Different Aluminum Alloys. Materials 2021, 14, 7242. [Google Scholar] [CrossRef]
- Perec, A. Feasibility Study on the Use of Fractal Analysis for Evaluating the Surface Quality Generated by Waterjet. Tehnički Vjesnik 2015, 22, 879–883. [Google Scholar] [CrossRef]
- Whitehouse, D.J. Handbook of Surface and Nanometrology, 2nd ed.; CRC Press: Boca Raton, FL, USA, 2011; ISBN 978-1-4200-8201-2. [Google Scholar]
- Kacalak, W.; Różański, R.; Lipiński, D. Evaluation of Classification Ability of the Parameters Characterizing Stereometric Properties of Technical Surfaces. J. Mach. Eng. 2016, 16, 86–94. [Google Scholar]
- Rao, C.R. Linear Statistical Inference and Its Applications; John Wiley & Sons: Hoboken, NJ, USA, 2009; ISBN 978-0-470-31714-3. [Google Scholar]
- Pukelsheim, F. Optimal Design of Experiments; Society for Industrial and Applied Mathematics: Philadelphia, PA, USA, 2006; ISBN 978-0-89871-604-7. [Google Scholar]
- Filipiak, K.; Markiewicz, A.; Różański, R. Maximal Determinant over a Certain Class of Matrices and Its Application to D-Optimality of Designs. Linear Algebra Its Appl. 2012, 436, 874–887. [Google Scholar] [CrossRef]
- Filipiak, K.; Różański, R. On the E-Optimality of Complete Block Designs under a Mixed Interference Model. J. Stat. Plan. Inference 2013, 143, 583–592. [Google Scholar] [CrossRef]
- Bailey, R.A.; Cameron, P.J.; Filipiak, K.; Kunert, J.; Markiewicz, A. On Optimality and Construction of Circular Repeated-Measurements Designs. Stat. Sin. 2017, 27, 1–22. [Google Scholar] [CrossRef]
- Pawlus, P. Surface Topography: Measurement, Analysis, Impact; Publishing House Rzeszów University of Technology: Rzeszów, Poland, 2005; ISBN 978-83-7199-360-2. (In Polish) [Google Scholar]
- Wieczorowski, M. Surface Irregularity Metrology—Methods and Systems; Zapol: Szczecin, Poland, 2013; ISBN 978-83-7518-570-6. [Google Scholar]
- Kacalak, W.; Szafraniec, F.; Tomkowski, R.; Lipiński, D.; Łukianowicz, C. Methodology for evaluation of classification abilities of parameters characterizing stereometry features of surface irregularities. Meas. Autom. Monit. 2011, 57, 542–546. (In Polish) [Google Scholar]
- Kacalak, W.; Różański, R. Theoretical and Experimental Basis for Selecting a Set of Parameters for Assessing the Geometric Properties of Surfaces Produced by Different Methods; IBEN: Poznań, Poland, 2021; ISBN 978-83-66246-38-6. [Google Scholar]
- Kacalak, W.; Różański, R. Analysis of the correlation of summary classification ability rates and coefficients formulated with respect to individual criteria. In Nowoczesne Technologie w Przemyśle. Inżynieria Wytwarzania i Konstrukcje maszyn.; AJP University Publishing House: Gorzów Wielkopolski, Poland, 2022; pp. 25–43. ISBN 978-83-66703-97-1. (In Polish) [Google Scholar]
- Różański, R. Comparison of Classification Ability Indices of Parameters Characterizing the Stereometric Features of Technical Surfaces. J. Mach. Eng. 2018, 18, 98–106. [Google Scholar] [CrossRef]
- Kacalak, W.; Lipiński, D.; Różański, R.; Królczyk, G.M. Assessment of the Classification Ability of Parameters Characterizing Surface Topography Formed in Manufacturing and Operation Processes. Measurement 2021, 170, 108715. [Google Scholar] [CrossRef]
- Klichova, D.; Botko, F.; Botkova, D. Transformation of Metrology Procedures for Surface Quality Evaluation Using Profile Parameters. MM Sci. J. 2025, 2025, 8374–8378. [Google Scholar] [CrossRef]
- Różański, R.; Kacalak, W. Analysis of the Properties of the Classification Ability Coefficient Based on Unnormalized Parameter Values. In Nowoczesne Technologie w Przemyśle. Inżynieria Wytwarzania i Konstrukcje Maszyn; AJP University Publishing House: Gorzów Wielkopolski, Poland, 2024; pp. 179–196. (In Polish) [Google Scholar]
- ISO 25178-2; Geometrical Product Specifications (GPS)-Surface Texture: Areal-Part 2: Terms, Definitions and Surface Texture. Vernier: Geneva, Switzerland, 2021.



































































| Symbol | Unit | Context | Description |
|---|---|---|---|
| S5p | μm | slash = 5% | height of 5 surface summits |
| S10z | μm | slash = 5% | height of 10 surface points |
| Sa | μm | arithmetic mean deviation of the surface | |
| Sp | μm | maximum height of summits | |
| Sq | μm | root-mean-square deviation of the surface | |
| St | μm | total height of the surface | |
| Sv | μm | maximum depth of valleys | |
| Vm | μm3/μm2 | p = 10% | material volume at a given depth |
| Vmp | μm3/μm2 | p = 10% | material volume of peaks |
| σ(sqrt(Pw)/sqrt(Pw) | h = 0.2 St | ratio of the standard deviation of the square roots of the summit areas to the square root of the mean summit area | |
| Sr2 | % | Gaussian filter, 0.8 mm | lower material ratio |
| Ssk | skewness of the height distribution | ||
| Sp/Sv | height of 5 surface summits | ||
| S5p/Sv | height of 10 surface points | ||
| Vm/S5p | p = 10% | arithmetic mean deviation of the surface |
Disclaimer/Publisher’s Note: The statements, opinions and data contained in all publications are solely those of the individual author(s) and contributor(s) and not of MDPI and/or the editor(s). MDPI and/or the editor(s) disclaim responsibility for any injury to people or property resulting from any ideas, methods, instructions or products referred to in the content. |
© 2025 by the authors. Licensee MDPI, Basel, Switzerland. This article is an open access article distributed under the terms and conditions of the Creative Commons Attribution (CC BY) license (https://creativecommons.org/licenses/by/4.0/).
Share and Cite
Rozanski, R.; Kawecka, E.; Perec, A. Classification of the Cutting Surface Topography Using a Set of Uncorrelated Parameters with High Discriminative Ability. Materials 2025, 18, 3131. https://doi.org/10.3390/ma18133131
Rozanski R, Kawecka E, Perec A. Classification of the Cutting Surface Topography Using a Set of Uncorrelated Parameters with High Discriminative Ability. Materials. 2025; 18(13):3131. https://doi.org/10.3390/ma18133131
Chicago/Turabian StyleRozanski, Rafal, Elzbieta Kawecka, and Andrzej Perec. 2025. "Classification of the Cutting Surface Topography Using a Set of Uncorrelated Parameters with High Discriminative Ability" Materials 18, no. 13: 3131. https://doi.org/10.3390/ma18133131
APA StyleRozanski, R., Kawecka, E., & Perec, A. (2025). Classification of the Cutting Surface Topography Using a Set of Uncorrelated Parameters with High Discriminative Ability. Materials, 18(13), 3131. https://doi.org/10.3390/ma18133131

