Infusion Simulation of Graphene-Enhanced Resin in LCM for Thermal and Chemo-Rheological Analysis
Abstract
1. Introduction
1.1. Background
1.2. Reviews and Significance of the Present Work
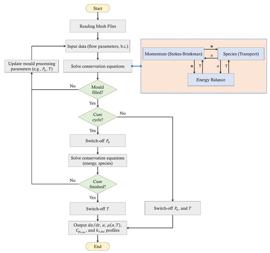
2. Numerical Model
2.1. Momentum and Continuity
2.2. Energy Balance
2.3. Species Transport
2.4. Boundary Conditions and Geometry Details
3. Results
3.1. Cure Kinetics and Chemo-Rheology Modelling
3.2. Specific Heat and Thermal Conductivity Modelling
4. Conclusions
Author Contributions
Funding
Data Availability Statement
Acknowledgments
Conflicts of Interest
Abbreviations
| Latin letters: | |
| Pre-exponential constant | |
| Specific heat | |
| Dispersion tensor | |
| D | Thermal diffusivity |
| Activation energy | |
| Model-dependent source term | |
| Gravitational acceleration | |
| H | Reaction heat |
| Thermal conductivity | |
| Permeability tensor | |
| Intra-tow permeability | |
| p | Pressure |
| Heat flux | |
| R | Universal gas constant |
| T | Temperature |
| t | Time |
| Volume averaged velocity | |
| Fibre volume fraction | |
| Weight fraction | |
| Greek letters: | |
| Rate of reaction | |
| Degree of cure | |
| Dynamic viscosity | |
| Density | |
| Porosity of the medium | |
| Nanofiller fraction | |
| Subscripts: | |
| ‖ | Longitudinal/parallel |
| ⊥ | Transverse/perpendicular |
| f | Fibre/filament |
| gel | Gelation point |
| nc | Nanocomposites |
| o | Overall/global |
| r | Resin |
| s | Inter-tow/mesoscopic |
| t | Intra-tow/microscopic |
| x,y,z | Global coordinate system |
| Superscript: | |
| Exponents |
References
- Bourban, P.E. 2. 28-liquid molding of thermoplastic composites. In Comprehensive Composite Materials; Kelly, A., Zweben, C., Eds.; Pergamon: Oxford, UK, 2000; pp. 965–977. [Google Scholar] [CrossRef]
- Halley, P.J. 4-Rheology of thermosets: The use of chemorheology to characterise and model thermoset flow behaviour. In Thermosets; Guo, Q., Ed.; Woodhead Publishing: Cambridge, UK, 2012; pp. 92–117. [Google Scholar] [CrossRef]
- Ermanni, P.; Di Fratta, C.; Trochu, F. Molding: Liquid composite molding(LCM). In Wiley Encyclopedia of Composites; John Wiley & Sons, Inc.: Hoboken, NJ, USA, 2012; p. weoc153. [Google Scholar] [CrossRef]
- Tan, H.; Pillai, K.M. Multiscale modeling of unsaturated flow in dual-scale fiber preforms of liquid composite molding III: Reactive flows. Compos. Part A Appl. Sci. 2012, 43, 29–44. [Google Scholar] [CrossRef]
- Hsissou, R.; El Bouchti, M.; El Harfi, A. Elaboration and viscosimetric, viscoelastic and rheological studies of a new hexafunctional polyepoxide polymer: Hexaglycidyl ethylene of methylene dianiline. J. Mater. Environ. Sci. 2017, 8, 4349–4361. [Google Scholar] [CrossRef]
- Hsissou, R.; Dagdag, O.; Berradi, M.; El Bouchti, M.; Assouag, M.; El Bachiri, A.; Elharfi, A. Investigation of structure and rheological behavior of a new epoxy polymer pentaglycidyl ether pentabisphenol A of phosphorus and of its composite with natural phosphate. SN Appl. Sci. 2019, 1, 869. [Google Scholar] [CrossRef]
- El-Aouni, N.; Hsissou, R.; Azzaoui, J.E.; Bouchti, M.E.; Elharfi, A. Synthesis rheological and thermal studies of epoxy polymer and its composite. Chem. Data Collect. 2020, 30, 100584. [Google Scholar] [CrossRef]
- Lashkari, P.; Divigalpitiya, R.; Hrymak, A.N. Thermoset/graphene polymer composites—A review of processing and properties. Can. J. Chem. Eng. 2023, 101, 5045–5058. [Google Scholar] [CrossRef]
- Sun, X.; Huang, C.; Wang, L.; Liang, L.; Cheng, Y.; Fei, W.; Li, Y. Recent progress in graphene/polymer nanocomposites. Adv. Mater. 2021, 33, 2001105. [Google Scholar] [CrossRef] [PubMed]
- Poodts, E.; Minak, G.; Mazzocchetti, L.; Giorgini, L. Fabrication, process simulation and testing of a thick CFRP component using the RTM process. Compos. B. Eng. 2014, 56, 673–680. [Google Scholar] [CrossRef]
- Deléglise, M.; Le Grognec, P.; Binetruy, C.; Krawczak, P.; Claude, B. Modeling of high speed RTM injection with highly reactive resin with on-line mixing. Compos. A Appl. Sci. Manuf. 2011, 42, 1390–1397. [Google Scholar] [CrossRef]
- Sandberg, M.; Yuksel, O.; Baran, I.; Hattel, J.H.; Spangenberg, J. Numerical and experimental analysis of resin-flow, heat-transfer, and cure in a resin-injection pultrusion process. Compos. Part A Appl. Sci. 2021, 143, 106231. [Google Scholar] [CrossRef]
- Shojaei, A.; Reza Ghaffarian, S.; Mohammad Hossein Karimian, S. Three-dimensional process cycle simulation of composite parts manufactured by resin transfer molding. Compos. Struct. 2004, 65, 381–390. [Google Scholar] [CrossRef]
- Shi, F.; Dong, X. 3D numerical simulation of filling and curing processes in non-isothermal RTM process cycle. Finite Elem. Anal. Des. 2011, 47, 764–770. [Google Scholar] [CrossRef]
- Abbassi, A.; Shahnazari, M.R. Numerical modeling of mold filling and curing in non-isothermal RTM process. Appl. Therm. Eng. 2004, 24, 2453–2465. [Google Scholar] [CrossRef]
- Leistner, C.; Hartmann, S.; Abliz, D.; Ziegmann, G. Modeling and simulation of the curing process of epoxy resins using finite elements. Contin. Mech. Thermodyn. 2020, 32, 327–350. [Google Scholar] [CrossRef]
- Abali, B.E.; Yardımcı, M.Y.; Zecchini, M.; Daissè, G.; Marchesini, F.H.; De Schutter, G.; Wan-Wendner, R. Experimental investigation for modeling the hardening of thermosetting polymers during curing. Polym. Test. 2021, 102, 107310. [Google Scholar] [CrossRef]
- Jennrich, R.; Aydogdu, A.B.; Lion, A.; Johlitz, M.; Glaser, S.; Stammen, E.; Dilger, K. Experimental analysis and modelling of temperature- and humidity-controlled curing. J. Rubber Res. 2021, 24, 281–300. [Google Scholar] [CrossRef]
- Shepelev, O.; Kenig, S.; Dodiuk, H. Chapter 18-Nanotechnology-based thermosets. In Handbook of Thermoset Plastics (Fourth Edition); Dodiuk, H., Ed.; Plastics Design Library, William Andrew Publishing: Boston, MA, USA, 2022; pp. 833–890. [Google Scholar] [CrossRef]
- Rohini, R.; Katti, P.; Bose, S. Tailoring the interface in graphene/thermoset polymer composites: A critical review. Polymer 2015, 70, A17–A34. [Google Scholar] [CrossRef]
- Mohan, V.B.; Lau, K.T.; Hui, D.; Bhattacharyya, D. Graphene-based materials and their composites: A review on production, applications and product limitations. Compos. B Eng. 2018, 142, 200–220. [Google Scholar] [CrossRef]
- López-García, S.; Aznar-Cervantes, S.D.; Pagán, A.; Llena, C.; Forner, L.; Sanz, J.L.; García-Bernal, D.; Sánchez-Bautista, S.; Ceballos, L.; Fuentes, V.; et al. 3D Graphene/silk fibroin scaffolds enhance dental pulp stem cell osteo/odontogenic differentiation. Dent. Mater. 2023, in press. [Google Scholar] [CrossRef] [PubMed]
- Avouris, P.; Xia, F. Graphene applications in electronics and photonics. MRS Bull. 2012, 37, 1225–1234. [Google Scholar] [CrossRef]
- Liu, J.; Xue, Y.; Zhang, M.; Dai, L. Graphene-based materials for energy applications. MRS Bull. 2012, 37, 1265–1272. [Google Scholar] [CrossRef]
- Bai, R.G.; Tuvikene, R. Chapter 12-Biomedical applications of graphene. In Handbook of Carbon-Based Nanomaterials; Thomas, S., Sarathchandran, C., Ilangovan, S.A., Moreno-Piraján, J.C., Eds.; Micro and Nano Technologies; Elsevier: Amsterdam, The Netherlands, 2021; pp. 551–571. [Google Scholar] [CrossRef]
- Monteserín, C.; Blanco, M.; Aranzabe, E.; Aranzabe, A.; Vilas, J.L. Effects of graphene oxide and chemically reduced graphene oxide on the curing kinetics of epoxy amine composites. J. Appl. Polym. Sci. 2017, 134, 44803. [Google Scholar] [CrossRef]
- García-Martínez, V.; Gude, M.R.; Calvo, S.; Martínez-Miranda, M.R.; Ureña, A. Influence of graphene nanoplatelets on curing kinetics and rheological properties of a benzoxazine resin. Mater. Today Commun. 2020, 24, 100990. [Google Scholar] [CrossRef]
- Li, A.; Zhang, C.; Zhang, Y.F. Thermal conductivity of graphene-polymer composites: Mechanisms, properties, and applications. Polymers 2017, 9, 437. [Google Scholar] [CrossRef] [PubMed]
- Bastiurea, M.; Bastiurea, M.R.; Andrei, G.; Dima, D. Determination of specific heat of polyester composite with graphene and graphite by differential scanning calorimetry. Tribol. Ind. 2014, 36, 419. [Google Scholar]
- Sun, Y.; Tang, B.; Huang, W.; Wang, S.; Wang, Z.; Wang, X.; Zhu, Y.; Tao, C. Preparation of graphene modified epoxy resin with high thermal conductivity by optimizing the morphology of filler. Appl. Therm. Eng. 2016, 103, 892–900. [Google Scholar] [CrossRef]
- Struzziero, G.; Remy, B.; Skordos, A.A. Measurement of thermal conductivity of epoxy resins during cure. J. Appl. Polym. Sci. 2019, 136, 47015. [Google Scholar] [CrossRef]
- Garnier, B.; Sommier, A. Thermal property measurements during curing of thermoset resins using steady periodic conditions. J. Reinf. Plast. Compos. 2002, 21, 1193–1203. [Google Scholar] [CrossRef]
- Pooley, L.I.; Abu-Bakar, A.S.; Cran, M.J.; Wadhwani, R.; Moinuddin, K.A.M. Measurements of specific heat capacity of common building materials at elevated temperatures: A comparison of DSC and HDA. J. Therm. Anal. Calorim. 2020, 141, 1279–1289. [Google Scholar] [CrossRef]
- Van Assche, G.; Van Hemelrijck, A.; Rahier, H.; Van Mele, B. Modulated differential scanning calorimetry: Isothermal cure and vitrification of thermosetting systems. Thermochim. Acta 1995, 268, 121–142. [Google Scholar] [CrossRef]
- McHugh, J.; Fideu, P.; Herrmann, A.; Stark, W. Determination and review of specific heat capacity measurements during isothermal cure of an epoxy using TM-DSC and standard DSC techniques. Polym. Test. 2010, 29, 759–765. [Google Scholar] [CrossRef]
- Umer, R.; Li, Y.; Dong, Y.; Haroosh, H.J.; Liao, K. The effect of graphene oxide (Go) nanoparticles on the processing of epoxy/glass fiber composites using resin infusion. Int. J. Adv. Manuf. Technol. 2015, 81, 2183–2192. [Google Scholar] [CrossRef]
- Nguyen, H.H.; Lee, D.W.; Troung, Q.T.; Yun, S.W.; Choi, C.H.; Kang, H.M.; Lee, S.M.; Lee, D.S.; Choi, S.H. Effects of graphene on a resin transfer molding process using bisphenol a based epoxy resin. Adv. Mat. Res. 2010, 123–125, 535–538. [Google Scholar] [CrossRef]
- Rafiee, M.; Nitzsche, F.; Laliberte, J.; Hind, S.; Robitaille, F.; Labrosse, M.R. Thermal properties of doubly reinforced fiberglass/epoxy composites with graphene nanoplatelets, graphene oxide and reduced-graphene oxide. Compos. B Eng. 2019, 164, 1–9. [Google Scholar] [CrossRef]
- Djebara, Y.; Imad, A.; Saouab, A.; Kanit, T. A numerical modelling for resin transfer molding (RTM) process and effective thermal conductivity prediction of a particle–filled composite carbon–epoxy. J. Compos. Mater. 2021, 55, 3–15. [Google Scholar] [CrossRef]
- Gebart, B. Permeability of unidirectional reinforcements for RTM. J. Compos. Mater. 1992, 26, 1100–1133. [Google Scholar] [CrossRef]
- Castro, J.M.; Macosko, C.W. Studies of mold filling and curing in the reaction injection molding process. AIChE J. 1982, 28, 250–260. [Google Scholar] [CrossRef]
- Liu, B.; Advani, S.G. Operator splitting scheme for 3-D temperature solution based on 2-D flow approximation. Comput. Mech. 1995, 16, 74–82. [Google Scholar] [CrossRef]
- Dessenberger, R.B.; Tucker, C.L. Thermal dispersion in resin transfer molding. Polym. Compos. 1995, 16, 495–506. [Google Scholar] [CrossRef]
- Tan, H.; Pillai, K.M. Numerical simulation of reactive flow in liquid composite molding using flux-corrected transport (Fct) based finite element/control volume (Fe/cv) method. Int. J. Heat Mass Transf. 2010, 53, 2256–2271. [Google Scholar] [CrossRef]
- Lee, L.J.; Young, W.B.; Lin, R.J. Mold filling and cure modeling of RTM and SRIM processes. Compos. Struct. 1994, 27, 109–120. [Google Scholar] [CrossRef]
- Bruschke, M.V.; Advani, S.G. A numerical approach to model non-isothermal viscous flow through fibrous media with free surfaces. Int. J. Numer. Methods Fluids 1994, 19, 575–603. [Google Scholar] [CrossRef]
- Shojaei, A.; Ghaffarian, S.R.; Karimian, S.M.H. Modeling and simulation approaches in the resin transfer molding process: A review. Polym. Compos. 2003, 24, 525–544. [Google Scholar] [CrossRef]
- Antonucci, V.; Giordano, M.; Nicolais, L.; Di Vita, G. A simulation of the non-isothermal resin transfer molding process. Polym. Eng. Sci. 2000, 40, 2471–2481. [Google Scholar] [CrossRef]
- Höhne, G.W.H.; Hemminger, W.; Flammersheim, H.J. Differential Scanning Calorimetry; Springer: Berlin/Heidelberg, Germany, 1996. [Google Scholar] [CrossRef]
- Ashby, M.F. Chapter 11-designing hybrid materials. In Materials Selection in Mechanical Design (Fourth Edition); Ashby, M.F., Ed.; Butterworth-Heinemann: Oxford, UK, 2011; pp. 299–340. [Google Scholar] [CrossRef]
- Kamal, M.R.; Sourour, S. Kinetics and thermal characterization of thermoset cure. Polym. Eng. Sci. 1973, 13, 59–64. [Google Scholar] [CrossRef]
- Keenan, M.R. Autocatalytic cure kinetics from DSC measurements: Zero initial cure rate. J. Appl. Polym. Sci. 1987, 33, 1725–1734. [Google Scholar] [CrossRef]
- Kamal, M.R. Thermoset characterization for moldability analysis. Polym. Eng. Sci. 1974, 14, 231–239. [Google Scholar] [CrossRef]
- Sourour, S.; Kamal, M.R. Differential scanning calorimetry of epoxy cure: Isothermal cure kinetics. Thermochim. Acta 1976, 14, 41–59. [Google Scholar] [CrossRef]
- Alotaibi, H.; Jabbari, M.; Soutis, C. A numerical analysis of resin flow in woven fabrics: Effect of local tow curvature on dual-scale permeability. Materials 2021, 14, 405. [Google Scholar] [CrossRef]
- Alotaibi, H.; Jabbari, M.; Abeykoon, C.; Soutis, C. Numerical investigation of multi-scale characteristics of single and multi-layered woven structures. Appl. Compos. Mater. 2022, 29, 405–421. [Google Scholar] [CrossRef]
- Olowojoba, G.B.; Kopsidas, S.; Eslava, S.; Gutierrez, E.S.; Kinloch, A.J.; Mattevi, C.; Rocha, V.G.; Taylor, A.C. A facile way to produce epoxy nanocomposites having excellent thermal conductivity with low contents of reduced graphene oxide. J. Mater. Sci. 2017, 52, 7323–7344. [Google Scholar] [CrossRef]
- García-Martínez, V.; Gude, M.R.; Calvo, S.; Ureña, A. Enhancing an aerospace grade benzoxazine resin by means of graphene nanoplatelets addition. Polymers 2021, 13, 2544. [Google Scholar] [CrossRef] [PubMed]
- Ito, M.; Kawauchi, T.; Sakajiri, K.; Takeichi, T. Synthesis of liquid–crystalline benzoxazines containing a biphenyl group in the mesogenic moiety. React. Funct. Polym. 2013, 73, 1223–1230. [Google Scholar] [CrossRef]
- Potenza, M.; Cataldo, A.; Bovesecchi, G.; Corasaniti, S.; Coppa, P.; Bellucci, S. Graphene nanoplatelets: Thermal diffusivity and thermal conductivity by the flash method. AIP Adv. 2017, 7, 075214. [Google Scholar] [CrossRef]
- Olowojoba, G.B.; Eslava, S.; Gutierrez, E.S.; Kinloch, A.J.; Mattevi, C.; Rocha, V.G.; Taylor, A.C. In situ thermally reduced graphene oxide/epoxy composites: Thermal and mechanical properties. Appl. Nanosci. 2016, 6, 1015–1022. [Google Scholar] [CrossRef] [PubMed]
- Chandrasekaran, S.; Seidel, C.; Schulte, K. Preparation and characterization of graphite nano-platelet (Gnp)/epoxy nano-composite: Mechanical, electrical and thermal properties. Eur. Polym. J. 2013, 49, 3878–3888. [Google Scholar] [CrossRef]
- Wang, F.; Drzal, L.T.; Qin, Y.; Huang, Z. Mechanical properties and thermal conductivity of graphene nanoplatelet/epoxy composites. J. Mater. Sci. 2015, 50, 1082–1093. [Google Scholar] [CrossRef]
- Manta, A.; Gresil, M.; Soutis, C. Infrared thermography for void mapping of a graphene/epoxy composite and its full-field thermal simulation. Fatigue Fract. Eng. Mater. Struct. 2019, 42, 1441–1453. [Google Scholar] [CrossRef]







| Description | Parameter | Unit | Resin System | Resin System + wt. 0.2% GNPs |
|---|---|---|---|---|
| Resin Moulding of Fabrics [27] | 1260 | 1271 | ||
| D | ||||
| 50 | 50 | |||
| Rheology [13,27] | ||||
| 94,200 | 88,900 | |||
| R | ||||
| — | ||||
| a | — | |||
| b | — | 1 | 1 | |
| Cure Kinetics [27] | ||||
| 97,540 | 91,883 | |||
| m | — | |||
| n | — | |||
| Fabric Design Parameters [56]: | ||||
| Width warp yarns | ||||
| Gap warp yarns | ||||
| Width fill yarns | ||||
| Gap fill yarns | ||||
| Mesh | Detail | Solution | Method |
|---|---|---|---|
| Mesh elements (N) | ∼4 M | Algorithm | SIMPLE |
| Mesh method | Polyhedra | Convection term | Second-order upwind |
| Skewness | <0.8 | Volume fraction | VOF |
| Mesh size | Adaptive sizing (ranging from 0.05 to 0.5 mm) | Time-stepping | Implicit |
| Stepping size | 5 s | ||
| SIMPLE: Semi-implicit method for Pressure-linked Equations. | |||
| VOF: Volume of Fluid formulation is a time-dependent solution for multiphase flow problems. | |||
Disclaimer/Publisher’s Note: The statements, opinions and data contained in all publications are solely those of the individual author(s) and contributor(s) and not of MDPI and/or the editor(s). MDPI and/or the editor(s) disclaim responsibility for any injury to people or property resulting from any ideas, methods, instructions or products referred to in the content. |
© 2024 by the authors. Licensee MDPI, Basel, Switzerland. This article is an open access article distributed under the terms and conditions of the Creative Commons Attribution (CC BY) license (https://creativecommons.org/licenses/by/4.0/).
Share and Cite
Alotaibi, H.; Abeykoon, C.; Soutis, C.; Jabbari, M. Infusion Simulation of Graphene-Enhanced Resin in LCM for Thermal and Chemo-Rheological Analysis. Materials 2024, 17, 806. https://doi.org/10.3390/ma17040806
Alotaibi H, Abeykoon C, Soutis C, Jabbari M. Infusion Simulation of Graphene-Enhanced Resin in LCM for Thermal and Chemo-Rheological Analysis. Materials. 2024; 17(4):806. https://doi.org/10.3390/ma17040806
Chicago/Turabian StyleAlotaibi, Hatim, Chamil Abeykoon, Constantinos Soutis, and Masoud Jabbari. 2024. "Infusion Simulation of Graphene-Enhanced Resin in LCM for Thermal and Chemo-Rheological Analysis" Materials 17, no. 4: 806. https://doi.org/10.3390/ma17040806
APA StyleAlotaibi, H., Abeykoon, C., Soutis, C., & Jabbari, M. (2024). Infusion Simulation of Graphene-Enhanced Resin in LCM for Thermal and Chemo-Rheological Analysis. Materials, 17(4), 806. https://doi.org/10.3390/ma17040806
