A Copper Silicate-Based Multifunctional Nanoplatform with Glutathione Depletion and Hypoxia Relief for Synergistic Photodynamic/Chemodynamic Therapy
Abstract
1. Introduction
2. Materials and Methods
2.1. Materials
2.2. Instruments
2.3. Preparation of Copper Silicate
2.4. Synthesis of DSPE-PEG2000-Coated CSNP
2.5. GSH Depletion Ability of CSNP
2.6. •OH Production by TMB
2.7. •O2− Detection by DPBF
2.8. Total ROS Detection
2.9. Cell Culture
2.10. In Vitro Cytotoxicity
2.11. Cellular Uptake Behavior
2.12. Hemolysis Assay
2.13. In Vivo Synergistic Therapy
2.14. Toxicology Analysis
3. Results and Discussion
3.1. Synthesis and Characterization of CSNP
3.2. GSH Depletion and CDT/PDT Performance Tests
3.3. In Vitro Cytotoxicity
3.4. In Vitro Cellular Uptake and Intracellular ROS Detection
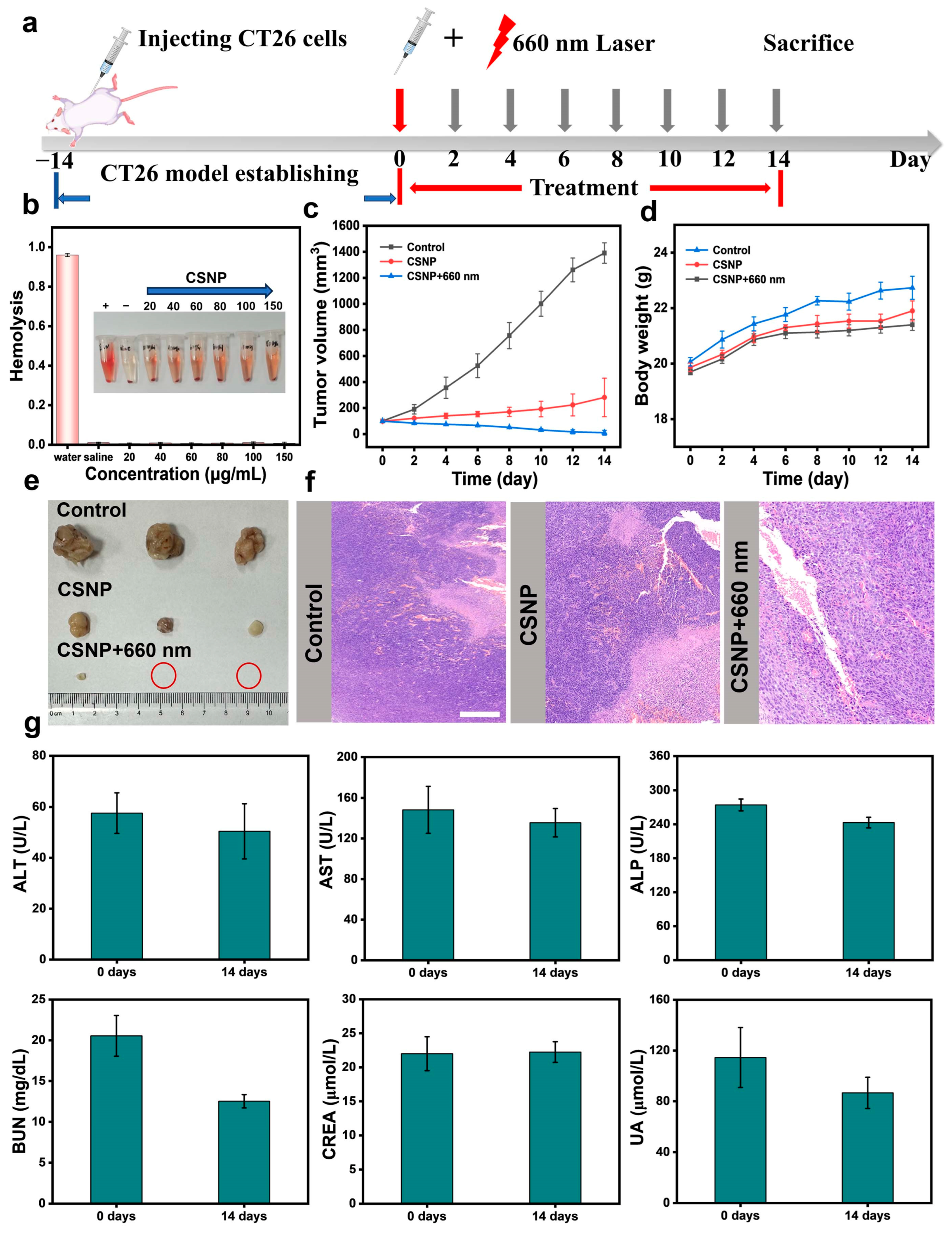
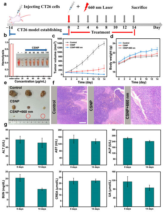
3.5. Synergistic CDT/PDT Antitumor Effects in Vivo and Biochemistry Evaluation
4. Conclusions
Supplementary Materials
Author Contributions
Funding
Institutional Review Board Statement
Informed Consent Statement
Data Availability Statement
Conflicts of Interest
References
- Pei, Z.; Lei, H.; Cheng, L. Bioactive inorganic nanomaterials for cancer theranostics. Chem. Soc. Rev. 2023, 52, 2031–2081. [Google Scholar] [CrossRef] [PubMed]
- Sun, J.; Cheng, N.; Yin, K.; Wang, R.; Zhu, T.; Gao, J.; Dong, X.; Dong, C.; Gu, X.; Zhao, C. Activatable photothermal agents with Target-initiated large spectral separation for highly effective reduction of side effects. Chem. Sci. 2022, 13, 9525–9530. [Google Scholar] [CrossRef]
- Zhang, C.; Bu, W.; Ni, D.; Zhang, S.; Li, Q.; Yao, Z.; Zhang, J.; Yao, H.; Wang, Z.; Shi, J. Synthesis of Iron Nanometallic Glasses and Their Application in Cancer Therapy by a Localized Fenton Reaction. Angew. Chem. Int. Ed. 2016, 55, 2101–2106. [Google Scholar] [CrossRef] [PubMed]
- Ding, S.; Wu, W.; Peng, T.; Pang, W.; Jiang, P.; Zhan, Q.; Qi, S.; Wei, X.; Gu, B.; Liu, B. Near-infrared light excited photodynamic anticancer therapy based on UCNP@AIEgen nanocomposite. Nanoscale Adv. 2021, 3, 2325–2333. [Google Scholar] [CrossRef] [PubMed]
- Gao, F.; He, G.; Yin, H.; Chen, J.; Liu, Y.; Lan, C.; Zhang, S.; Yang, B. Titania-coated 2D gold nanoplates as nanoagents for synergistic photothermal/sonodynamic therapy in the second Near-infrared window. Nanoscale 2019, 11, 2374–2384. [Google Scholar] [CrossRef] [PubMed]
- Tang, Z.; Zhao, P.; Wang, H.; Liu, Y.; Bu, W. Biomedicine Meets Fenton Chemistry. Chem. Rev. 2021, 121, 1981–2019. [Google Scholar] [CrossRef] [PubMed]
- Zhao, P.; Li, H.; Bu, W. A Forward Vision for Chemodynamic Therapy: Issues and Opportunities. Angew. Chem. Int. Ed. 2023, 62, e202210415. [Google Scholar] [CrossRef] [PubMed]
- Jia, C.; Guo, Y.; Wu, F.G. Chemodynamic Therapy via Fenton and Fenton-Like Nanomaterials: Strategies and Recent Advances. Small 2022, 18, 2103868. [Google Scholar] [CrossRef]
- Cui, Y.; Chen, X.; Cheng, Y.; Lu, X.; Meng, J.; Chen, Z.; Li, M.; Lin, C.; Wang, Y.; Yang, J. CuWO4 Nanodots for NIR-Induced Photodynamic and Chemodynamic Synergistic Therapy. ACS Appl. Mater. Interfaces 2021, 13, 22150–22158. [Google Scholar] [CrossRef]
- Liu, G.; Zhu, J.; Guo, H.; Sun, A.; Chen, P.; Xi, L.; Huang, W.; Song, X.; Dong, X. Mo2C-Derived Polyoxometalate for NIR-II Photoacoustic Imaging-Guided Chemodynamic/Photothermal Synergistic Therapy. Angew. Chem. Int. Ed. 2019, 58, 18641–18646. [Google Scholar] [CrossRef]
- Wang, M.; Chang, M.; Li, C.; Chen, Q.; Hou, Z.; Xing, B.; Lin, J. Tumor-Microenvironment-Activated Reactive Oxygen Species Amplifier for Enzymatic Cascade Cancer Starvation/Chemodynamic/Immunotherapy. Adv. Mater. 2022, 34, 2106010. [Google Scholar] [CrossRef] [PubMed]
- Li, T.; Zhou, J.; Wang, L.; Zhang, H.; Song, C.; Fuente, J.M.; Pan, Y.; Song, J.; Zhang, C.; Cui, D. Photo-Fenton-like Metal-Protein Self-Assemblies as Multifunctional Tumor Theranostic Agent. Adv. Healthcare Mater. 2019, 8, 1900192. [Google Scholar] [CrossRef] [PubMed]
- Hao, Y.N.; Zhang, W.X.; Gao, Y.R.; Wei, Y.N.; Shu, Y.; Wang, J.H. State-of-the-art advances of Copper-based nanostructures in the enhancement of chemodynamic therapy. J. Mater. Chem. B 2021, 9, 250–266. [Google Scholar] [CrossRef] [PubMed]
- Ranji-Burachaloo, H.; Gurr, P.A.; Dunstan, D.E.; Qiao, G.G. Cancer Treatment through Nanoparticle-facilitated Fenton Reaction. ACS Nano 2018, 12, 11819–11837. [Google Scholar] [CrossRef] [PubMed]
- Gao, H.; Cao, Z.; Liu, H.; Chen, L.; Bai, Y.; Wu, Q.; Yu, X.; Wei, W.; Wang, M. Multifunctional nanomedicines-enabled chemodynamic- synergized multimodal tumor therapy via Fenton and Fenton-like reactions. Theranostics 2023, 13, 1974–2014. [Google Scholar] [CrossRef] [PubMed]
- Li, H.; Wei, M.; Lv, X.; Hu, Y.; Shao, J.; Song, X.; Yang, D.; Wang, W.; Li, B.; Dong, X. Cerium-based nanoparticles for cancer photodynamic therapy. J. Innov. Opt. Health Sci. 2022, 15, 2230009. [Google Scholar] [CrossRef]
- Li, L.; Shao, C.; Liu, T.; Chao, Z.; Chen, H.; Xiao, F.; He, H.; Wei, Z.; Zhu, Y.; Wang, H.; et al. An NIR-II-Emissive Photosensitizer for Hypoxia-Tolerant Photodynamic Theranostics. Adv. Mater. 2020, 32, 2003471. [Google Scholar] [CrossRef] [PubMed]
- Lucky, S.S.; Soo, K.C.; Zhang, Y. Nanoparticles in Photodynamic Therapy. Chem. Rev. 2015, 115, 1990–2042. [Google Scholar] [CrossRef] [PubMed]
- Li, X.; Kwon, N.; Guo, T.; Liu, Z.; Yoon, J. Innovative Strategies for Hypoxic-Tumor Photodynamic Therapy. Angew. Chem. Int. Ed. 2018, 57, 11522–11531. [Google Scholar] [CrossRef]
- Dong, Z.; Feng, L.; Hao, Y.; Chen, M.; Gao, M.; Chao, Y.; Zhao, H.; Zhu, W.; Liu, J.; Liang, C.; et al. Synthesis of Hollow Biomineralized CaCO3-Polydopamine Nanoparticles for Multimodal Imaging-Guided Cancer Photodynamic Therapy with Reduced Skin Photosensitivity. J. Am. Chem. Soc. 2018, 140, 2165–2178. [Google Scholar] [CrossRef]
- Liang, Y.; Cai, Z.; Tang, Y.; Su, C.; Xie, L.; Li, Y.; Liang, X. H2O2/O2 Self-supply and Ca2+ overloading MOF-based nanoplatform for Cascade-amplified chemodynamic and photodynamic therapy. Front. Bioeng. Biotech. 2023, 11, 1196839. [Google Scholar] [CrossRef] [PubMed]
- Zhao, Y.; Bian, Y.; Xiao, X.; Liu, B.; Ding, B.; Cheng, Z.; Ma, P.; Lin, J. Tumor Microenvironment-Responsive Cu/CaCO3-Based Nanoregulator for Mitochondrial Homeostasis Disruption-Enhanced Chemodynamic/Sonodynamic Therapy. Small 2022, 18, 2204047. [Google Scholar] [CrossRef] [PubMed]
- Liu, C.; Cao, Y.; Cheng, Y.; Wang, D.; Xu, T.; Su, L.; Zhang, X.; Dong, H. An open source and reduce expenditure ROS generation strategy for chemodynamic/photodynamic synergistic therapy. Nat. Commun. 2020, 11, 1735. [Google Scholar] [CrossRef] [PubMed]
- Liu, C.; Wang, D.; Zhang, S.; Cheng, Y.; Yang, F.; Xing, Y.; Xu, T.; Dong, H.; Zhang, X. Biodegradable Biomimic Copper/Manganese Silicate Nanospheres for Chemodynamic/Photodynamic Synergistic Therapy with Simultaneous Glutathione Depletion and Hypoxia Relief. ACS Nano 2019, 13, 4267–4277. [Google Scholar] [CrossRef] [PubMed]
- Ye, J.; Zhang, K.; Yang, X.; Liu, M.; Cui, Y.; Li, Y.; Li, C.; Liu, S.; Lu, Y.; Zhang, Z.; et al. Embedding Atomically Dispersed Manganese/Ga dolinium Dual Sites in Oxygen Vacancy-Enriched Biodegradable Bimetallic Silicate Nanoplatform for Potentiating Catalytic Therapy. Adv. Sci. 2024, 11, 2307424. [Google Scholar] [CrossRef] [PubMed]
- Low, J.; Cao, S.; Yu, J.; Wageh, S. Two-dimensional layered composite photocatalysts. Chem. Commun. 2014, 50, 10768–10777. [Google Scholar] [CrossRef] [PubMed]
- Hou, C.; Wang, L.; Zhang, W.; Zhu, Z.; Lu, S.; Zou, F.; Wang, C. Construction of TiO2–x Confined by Layered Iron Silicate toward Efficient Visible-Light-Driven Photocatalysis-Fenton Synergistic Removal of Organic Pollutants. ACS Appl. Mater. Interfaces 2023, 15, 23124–23135. [Google Scholar] [CrossRef] [PubMed]
- Dzene, L.; Dutournie, P.; Brendle, J.; Limousy, L.; Le Meins, J.M.; Michelin, L.; Vidal, L.; Gree, S.; Abdelmoula, M.; Martin, C.; et al. Characterization of Iron-Rich Phyllosilicates Formed at Different Fe/Si Ratios. Clays Clay Miner. 2022, 70, 580–594. [Google Scholar] [CrossRef]
- Gong, X.; Wang, M.; Fang, H.; Qian, X.; Ye, L.; Duan, X.; Yuan, Y. Copper nanoparticles socketed in situ into copper phyllosilicate nanotubes with enhanced performance for chemoselective hydrogenation of esters. Chem. Commun. 2017, 53, 6933–6936. [Google Scholar] [CrossRef] [PubMed]
- Li, Y.; Wan, Y.; Sun, R.; Qian, G.; Liu, Z.; Dan, J.; Yu, F. Novel 2D Layered Manganese Silicate Nanosheets with Excellent Performance for Selective Catalytic Reduction of NO with Ammonia. ChemCatChem 2022, 14, e202200909. [Google Scholar] [CrossRef]
- Lin, L.S.; Song, J.; Song, L.; Ke, K.; Liu, Y.; Zhou, Z.; Shen, Z.; Li, J.; Yang, Z.; Tang, W.; et al. Simultaneous Fenton-Like Ion Delivery and Glutathione Depletion by MnO2-Based Nanoagent to Enhance Chemodynamic Therapy. Angew. Chem. 2018, 130, 4996–5000. [Google Scholar] [CrossRef]
- Wu, M.; Liao, Y.; Guo, D.; Zhai, M.; Xia, D.; Zhang, Z.; Liu, X.; Huang, Y. Manganese-based nanomaterials in diagnostics and chemodynamic therapy of cancers: New development. RSC Adv. 2024, 14, 14722–14741. [Google Scholar] [CrossRef]
- Yang, S.; Wu, Y.; Zhong, W.; Chen, R.; Wang, M.; Chen, M. GSH/pH Dual Activatable Cross-linked and Fluorinated PEI for Cancer Gene Therapy through Endogenous Iron De-Hijacking and in Situ ROS Amplification. Adv. Mater. 2024, 36, 2304098. [Google Scholar] [CrossRef]
- Yang, Y.; Zhen, W.; Zhao, T.; Wu, M.; Ma, S.; Zhao, L.; Wu, J.; Liu, L.; Zhang, J.; Yao, T. Engineering low-valence Moδ+(0 < δ < 4) sites on MoS2 surface: Accelerating Fe3+/Fe2+ cycle, maximizing H2O2 activation efficiency, and extending applicable pH range in photo-Fenton reaction. J. Clean. Prod. 2023, 404, 136918. [Google Scholar]
- Monro, S.; Colon, K.L.; Yin, H.; Roque, J.; Konda, P.; Gujar, S.; Thummel, R.P.; Lilge, L.; Cameron, C.G.; McFarland, S.A. Transition Metal Complexes and Photodynamic Therapy from a Tumor-Centered Approach: Challenges, Opportunities, and Highlights from the Development of TLD1433. Chem. Rev. 2019, 119, 797–828. [Google Scholar] [CrossRef]
- Gao, Z.; Ma, B.; Chen, S.; Tian, J.; Zhao, C. Converting waste PET plastics into automobile fuels and antifreeze components. Nat. Commun. 2022, 13, 3343. [Google Scholar] [CrossRef]
- Zhao, Y.; Zhang, H.; Xu, Y.; Wang, S.; Xu, Y.; Wang, S.; Ma, X. Interface tuning of Cu+/Cu0 by zirconia for dimethyl oxalate hydrogenation to ethylene glycol over Cu/SiO2 catalyst. J. Energy Chem. 2020, 49, 248–256. [Google Scholar] [CrossRef]
- Hu, W.; Liu, L.; Fan, Y.; Huang, M. Facile synthesis of mesoporous copper silicate aggregates for highly selective enrichment of hemoglobin. Microchem. J. 2021, 167, 106256. [Google Scholar] [CrossRef]
- Chen, M.; Zhao, S.; Zhu, J.; Feng, E.; Lv, F.; Chen, W.; Lv, S.; Wu, Y.; Peng, X.; Song, F. Open-Source and Reduced-Expenditure Nanosystem with ROS Self-Amplification and Glutathione Depletion for Simultaneous Augmented Chemodynamic/Photodynamic Therapy. ACS Appl. Mater. Interfaces 2022, 14, 20682–20692. [Google Scholar] [CrossRef] [PubMed]
- Chen, J.; Wang, Y.; Niu, H.; Wang, Y.; Wu, A.; Shu, C.; Zhu, Y.; Bian, Y.; Lin, K. Metal-Organic Framework-Based Nanoagents for Effective Tumor Therapy by Dual Dynamics-Amplified Oxidative stress. ACS Appl. Mater. Interfaces 2021, 13, 45201–45213. [Google Scholar] [CrossRef]
- Liu, Y.; Liu, Y.; Bu, W.; Cheng, C.; Zuo, C.; Xiao, Q.; Sun, Y.; Ni, D.; Zhang, C.; Liu, J.; et al. Hypoxia Induced by Upconversion-Based Photodynamic Therapy: Towards Highly Effective Synergistic Bioreductive Therapy in Tumors. Angew. Chem. 2015, 127, 8223–8227. [Google Scholar] [CrossRef]
- Wojtala, A.; Bonora, M.; Malinska, D.; Pinton, P.; Duszynski, J.; Wieckowski, M.R. Methods to Monitor ROS Production by Fluorescence Microscopy and Fluorometry. Meth Enzymol. 2014, 542, 243–262. [Google Scholar]
- Wan, X.; Zhong, H.; Pan, W.; Li, Y.; Chen, Y.; Li, N.; Tang, B. Programmed Release of Dihydroartemisinin for Synergistic Cancer Therapy Using a CaCO3 Mineralized Metal-Organic Framework. Angew. Chem. Int. Ed. 2019, 58, 14134–14139. [Google Scholar] [CrossRef] [PubMed]
- Ma, B.; Wang, S.; Liu, F.; Zhang, S.; Duan, J.; Li, Z.; Kong, Y.; Sang, Y.; Liu, H.; Bu, W.; et al. Self-Assembled Copper–Amino acid Nanoparticles for in Situ Glutathione “AND” H2O2 Sequentially Triggered Chemodynamic therapy. J. Am. Chem. Soc. 2019, 141, 849–857. [Google Scholar] [CrossRef] [PubMed]
- Li, X.; He, M.; Zhou, Q.; Dutta, D.; Lu, N.; Li, S.; Ge, Z. Multifunctional Mesoporous Hollow Cobalt Sulfide Nanoreactors for Synergistic Chemodynamic/Photodynamic/Photothermal Therapy with Enhanced Efficacy. ACS Appl. Mater. Interfaces 2022, 14, 50601–50615. [Google Scholar] [CrossRef] [PubMed]
- Liu, G.; Liu, M.; Li, X.; Ye, X.; Cao, K.; Liu, Y.; Yu, Y. Peroxide-simulating and GSH-depleting nanozyme for enhanced chemodynamic/photodynamic therapy via induction of multisource ROS. ACS Appl. Mater. Interfaces 2023, 15, 47955–47968. [Google Scholar] [CrossRef] [PubMed]
- Kang, J.; Jeong, H.; Jeong, M.; Kim, J.; Park, S.; Jung, J.; An, J.M.; Kim, D. In Situ Activatable Nitrobenzene–Cysteine–Copper (II) Nano-complexes for Programmed Photodynamic Cancer Therapy. J. Am. Chem. Soc. 2023, 145, 27587–27600. [Google Scholar] [CrossRef]
- Aguilar Cosme, J.R.; Gagui, D.C.; Bryant, H.E.; Claeyssens, F. Morphological Response in Cancer Spheroids for Screening Photodynamic Therapy Parameters. Front. Mol. Biosci. 2021, 8, 784962. [Google Scholar] [CrossRef] [PubMed]
- Chang, M.; Feng, W.; Ding, L.; Zhang, H.; Dong, C.; Chen, Y.; Shi, J. Persistent luminescence phosphor as in-vivo light source for tumoral cyanobacterial photosynthetic oxygenation and photodynamic therapy. Bioact. Mater. 2022, 10, 131–144. [Google Scholar] [CrossRef]
- Liu, Y.; Zhang, J.; Zhou, X.; Wang, Y.; Lei, S.; Feng, G.; Wang, D.; Huang, P.; Lin, J. Dissecting Exciton Dynamics in pH-Activatable Long-Wavelength Photosensitizers for Traceable Photodynamic Therapy. Angew. Chem. Int. Ed. 2024, e202408064. [Google Scholar] [CrossRef]
- Ni, C.; Ouyang, Z.; Li, G.; Liu, J.; Cao, X.; Zheng, L.; Shi, X.; Guo, R. A tumor microenvironment-responsive core-shell tecto dendrimer nanoplatform for magnetic resonance imaging-guided and cuproptosis-promoted chemo-chemodynamic therapy. Acta Biomater. 2023, 164, 474–486. [Google Scholar] [CrossRef] [PubMed]






Disclaimer/Publisher’s Note: The statements, opinions and data contained in all publications are solely those of the individual author(s) and contributor(s) and not of MDPI and/or the editor(s). MDPI and/or the editor(s) disclaim responsibility for any injury to people or property resulting from any ideas, methods, instructions or products referred to in the content. |
© 2024 by the authors. Licensee MDPI, Basel, Switzerland. This article is an open access article distributed under the terms and conditions of the Creative Commons Attribution (CC BY) license (https://creativecommons.org/licenses/by/4.0/).
Share and Cite
Shao, M.; Zhang, W.; Wang, F.; Wang, L.; Du, H. A Copper Silicate-Based Multifunctional Nanoplatform with Glutathione Depletion and Hypoxia Relief for Synergistic Photodynamic/Chemodynamic Therapy. Materials 2024, 17, 3495. https://doi.org/10.3390/ma17143495
Shao M, Zhang W, Wang F, Wang L, Du H. A Copper Silicate-Based Multifunctional Nanoplatform with Glutathione Depletion and Hypoxia Relief for Synergistic Photodynamic/Chemodynamic Therapy. Materials. 2024; 17(14):3495. https://doi.org/10.3390/ma17143495
Chicago/Turabian StyleShao, Meiqi, Wei Zhang, Fu Wang, Lan Wang, and Hong Du. 2024. "A Copper Silicate-Based Multifunctional Nanoplatform with Glutathione Depletion and Hypoxia Relief for Synergistic Photodynamic/Chemodynamic Therapy" Materials 17, no. 14: 3495. https://doi.org/10.3390/ma17143495
APA StyleShao, M., Zhang, W., Wang, F., Wang, L., & Du, H. (2024). A Copper Silicate-Based Multifunctional Nanoplatform with Glutathione Depletion and Hypoxia Relief for Synergistic Photodynamic/Chemodynamic Therapy. Materials, 17(14), 3495. https://doi.org/10.3390/ma17143495

