Digital Twin-Based Fault Diagnosis Platform for Final Rolling Temperature in Hot Strip Production
Abstract
:1. Introduction
2. Experimental Procedure
2.1. Fault Diagnosis Platform for Hot-Rolled Strip Based on Digital Twin
2.1.1. Entity Perception Layer
2.1.2. Digital Twin Data
2.1.3. Virtual Entity
2.1.4. Application Layer
2.2. Revising the Construction of a Diagnostic Model for Temperature Anomalies in Hot-Strip Final Rolling
2.2.1. Data Collection
2.2.2. Data Preprocessing
2.3. Model Establishment
2.3.1. Establishment of the Strip Head Model
2.3.2. Establishment of the Strip Steel Body Model
2.3.3. Establishment of a Comprehensive Prediction Model for Strip Steel
3. Experimental Results
3.1. Strip Head Risk Assessment Results
3.2. Strip Body Risk Assessment Results
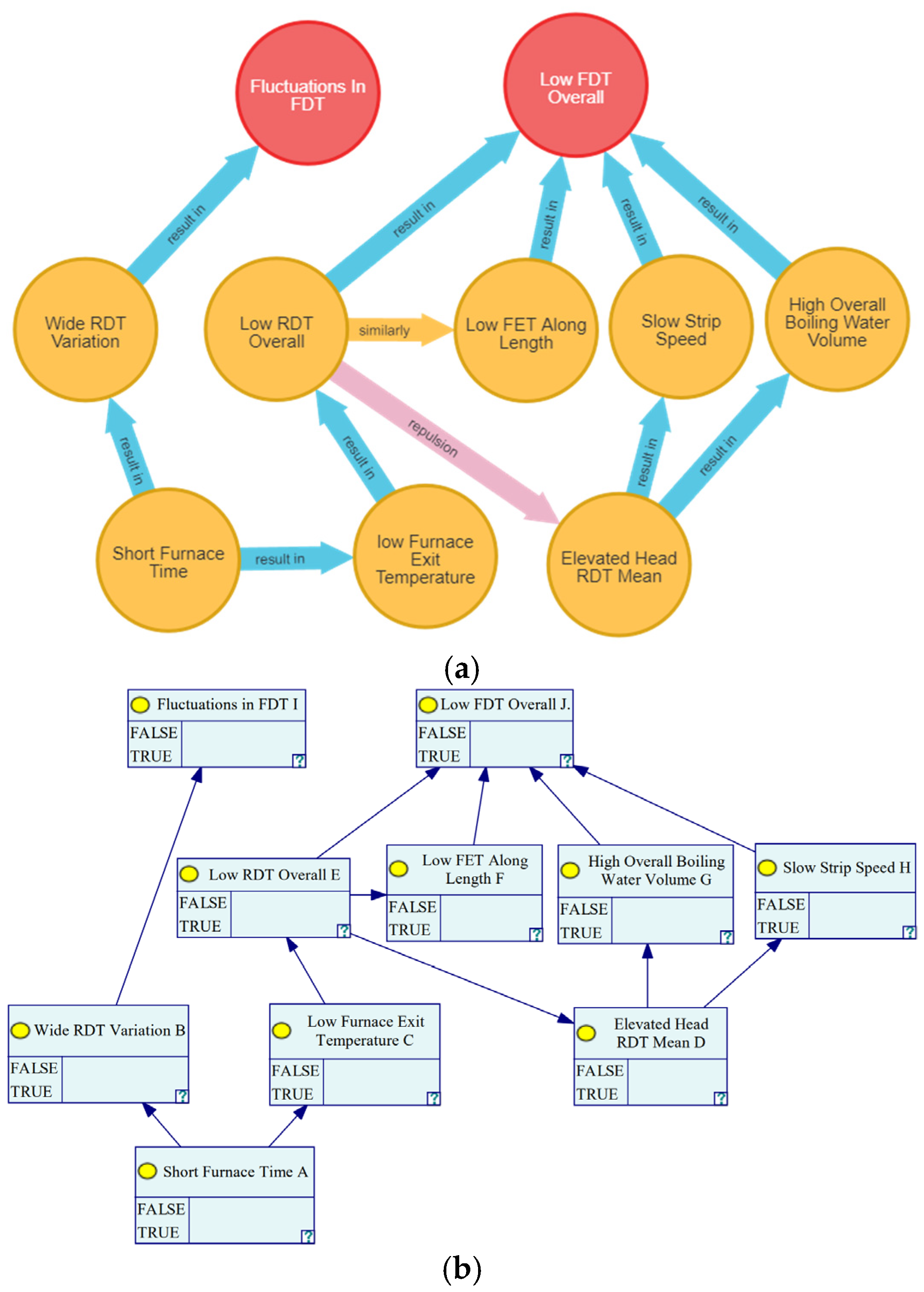
3.3. Comprehensive Root Cause Analysis Model of Strip Steel
4. Conclusions
- In addition to investigating the process parameters that affect the exit temperature at the hot-rolling control level, future research can delve deeper into the material-specific micro-mechanisms of strip steel. This can help enhance the knowledge graph and provide a stronger theoretical foundation for automated analysis.
- In terms of data-driven approaches, the incorporation of additional data mining and machine learning techniques can enhance the precision of analysis and the efficiency of the algorithm’s execution.
Author Contributions
Funding
Institutional Review Board Statement
Informed Consent Statement
Data Availability Statement
Conflicts of Interest
References
- Aziz, I.H.; Abdullah, M.M.A.B.; Salleh, M.A.A.M.; Ming, L.Y.; Li, L.Y.; Sandu, A.V.; Vizureanu, P.; Nemes, O.; Mahdi, S.N. Recent Developments in Steelmaking Industry and Potential Alkali Activated Based Steel Waste: A Comprehensive Review. Materials 2022, 15, 1948. [Google Scholar] [CrossRef]
- Chen, J.; Dong, F.-T.; Jiang, H.-L.; Liu, Z.-Y.; Wang, G.-D. Influence of final rolling temperature on microstructure and mechanical properties in a hot-rolled TWIP steel for cryogenic application. Mater. Sci. Eng. A 2018, 724, 330–334. [Google Scholar] [CrossRef]
- Wei, X.; Krämer, A.; Hirt, G.; Stöcker, A.; Kawalla, R.; Heller, M.; Korte-Kerzel, S.; Böhm, L.; Volk, W.; Leuning, N.; et al. Influence of Process Parameters on Grain Size and Texture Evolution of Fe-3.2 wt.-% Si Non-Oriented Electrical Steels. Materials 2021, 14, 6822. [Google Scholar] [CrossRef]
- Boying, Z.; Biao, T.; Haidong, Z.; Yongxiao, W.; Liangqiu, Y. Effect of heating temperature on microstructure and hardness of 19CrNi5 steel. Heat Treat. Met. 2020, 45, 70–72. [Google Scholar]
- Ding, S.X.; Yin, S.; Peng, K.; Hao, H.; Shen, B. A Novel Scheme for Key Performance Indicator Prediction and Diagnosis with Application to an Industrial Hot Strip Mill. IEEE Trans. Ind. Inform. 2013, 9, 2239–2247. [Google Scholar] [CrossRef]
- Lin, X.; Zou, X.; An, D.; Krakauer, B.W.; Zhu, M. Multi-Scale Modeling of Microstructure Evolution during Multi-Pass Hot-Rolling and Cooling Process. Materials 2021, 14, 2947. [Google Scholar] [CrossRef] [PubMed]
- Guo, H.; Sun, J.; Yang, J.; Peng, Y. Quality-Related Process Monitoring and Diagnosis of Hot-Rolled Strip Based on Weighted Statistical Feature KPLS. Sensors 2023, 23, 6038. [Google Scholar] [CrossRef] [PubMed]
- Bahrami, A.; Khouzani, M.K.; Mokhtari, S.A.; Zareh, S.; Mehr, M.Y. Root cause analysis of surface cracks in heavy steel plates during the hot rolling process. Metals 2019, 9, 801. [Google Scholar] [CrossRef]
- Li, L.; Xie, H.; Liu, T.; Li, X.; Liu, X.; Huo, M.; Jiang, Z. Effects of Rolling Force on Strip Shape during Tandem Cold Rolling Using a Novel Multistand Finite Element Model. Steel Res. Int. 2021, 93, 2100359. [Google Scholar] [CrossRef]
- Sui, X.; Lv, Z. Prediction of the mechanical properties of hot rolling products by using attribute reduction ELM. Int. Natl. J. Adv. Manuf. Technol. 2016, 85, 1395–1403. [Google Scholar] [CrossRef]
- Krenczyk, D.; Paprocka, I. Integration of Discrete Simulation, Prediction, and Optimization Methods for a Production Line Digital Twin Design. Materials 2023, 16, 2339. [Google Scholar] [CrossRef] [PubMed]
- Peng, G.; Sun, Y.; Zhang, Q.; Yang, Q.; Shen, W. A collaborative design platform for new alloy material development. Adv. Eng. Inform. 2022, 51, 101488. [Google Scholar] [CrossRef]
- Shujun, W.; Jianzhong, X. Effects of Acceleration Rate on Finishing Temperature of Hot Rolling Strip. Hot Work. Technol. 2012, 41, 81–83. [Google Scholar]
- Jia, G.; Zifeng, G.; Qiuhan, L.I.; Yan, Z.; Yupeng, L.; Na, Z. Effects of finish rolling temperature and cooling process on microstructures and mechanical properties of ferrite and bainite dual phases steel. J. Plast. Eng. 2019, 26, 206–212. [Google Scholar]
- Haijun, L.I.; Jianzhong, X.; Guodong, W.; Xianghua, L. Strategy for Finishing Temperature Setting for Hot-Rolled Strip. J. Northeast. Univ. Nat. Sci. 2006, 27, 501–504. [Google Scholar]
- Yikang, S. Model and Control of Hot Strip Rolling; Metallurgical Industry Press: Beijing, China, 2002; p. 1111. [Google Scholar]
- Zimparov, V.D.; Angelov, M.S.; Hristov, J.Y. Critical review of the definitions of the Bejan number—First law of thermodynamics. Int. Commun. Heat Mass Transf. 2021, 124, 105113. [Google Scholar] [CrossRef]
- Zhang, K.; Dong, J.; Peng, K. A novel dynamic non-Gaussian approach for quality-related fault diagnosis with application to the hot strip mill process. J. Frankl. Inst. 2017, 354, 702–721. [Google Scholar] [CrossRef]
- Kabanov, A.; Korpala, G.; Kawalla, R.; Prahl, U. Effect of hot Rolling and Cooling Conditions on the Microstructure, MA Constituent Formation, and Pipeline Steels Mechanical Properties. Steel Res. Int. 2019, 90, 1800336. [Google Scholar] [CrossRef]
- Wang, G.; Liu, J.; Zhang, Y.; Li, Y. A novel multi-mode data processing method and its application in industrial process monitoring. J. Chemom. 2015, 29, 126–138. [Google Scholar] [CrossRef]
- Niño-Adan, I.; Landa-Torres, I.; Portillo, E.; Manjarres, D. Influence of statistical feature normalisation methods on K-Nearest Neighbours and K-Means in the context of industry 4.0. Eng. Appl. Artif. Intell. 2022, 111, 104807. [Google Scholar] [CrossRef]
- Zhang, S.; Wang, L.; Zhu, G.; Diehl, M.; Maldar, A.; Shang, X.; Zeng, X. Predicting grain boundary damage by machine learning. Int. J. Plast. 2022, 150, 103186. [Google Scholar] [CrossRef]
- Carletti, M.; Terzi, M.; Susto, G.A. Interpretable anomaly detection with diffi: Depth-based feature importance of isolation forest. Eng. Appl. Artif. Intell. 2023, 119, 105730. [Google Scholar] [CrossRef]
- Ding, K.; Chen, X.; Weng, S.; Liu, Y.; Zhang, J.; Li, Y.; Yang, Z. Health status evaluation of photovoltaic array based on deep belief network and Hausdorff distance. Energy 2023, 262, 125539. [Google Scholar] [CrossRef]
- Górecki, T. Classification of time series using combination of DTW and LCSS dissimilarity measures. Commun. Stat. Simul. Comput. 2018, 47, 263–276. [Google Scholar] [CrossRef]
- Wu, J.; Xu, X.; Liao, X.; Li, Z.; Zhang, S.; Huang, Y. Intelligent Diagnosis Method of Data Center Precision Air Conditioning Fault Based on Knowledge Graph. Electronics 2023, 12, 498. [Google Scholar] [CrossRef]
- Chuanqing, W.; Yangyang, L.; Chaoqun, F. Survey of knowledge graph platform. Appl. Res. Comput. 2022, 39, 3201–3210. [Google Scholar]
- Yu, J.; Ding, H.; Yu, Y.; Wu, S.; Zeng, Q.; Ma, W. A novel risk analysis approach for FPSO single point mooring system using Bayesian Network and interval type-2 fuzzy sets. Ocean. Eng. 2022, 266, 113144. [Google Scholar] [CrossRef]
- Mulliyatdi, M.; Nordin, D.; Shamsuddin, N.; Rosli, M.I.; Zamzuri, Z.H. Risk Assessment of Solid Oxide Fuel Cells (SOFCs)-Using Bayesian Networks. Sains Malays. 2023, 52, 245–260. [Google Scholar] [CrossRef]














| Process Parameter Category | Serial Number | Process Parameter Description |
|---|---|---|
| Incoming Material, Temperature-Related | 1–12 | RDT Head (°C): Range, Mean, Maximum, Minimum, Standard Deviation. FET Head (°C): Range, Mean, Maximum, Minimum, Standard Deviation. Exit Temperature (°C): In-Furnace Time (s). |
| Rolling Process, Cooling-Water-Related | 13–26 | ISC1-6 (m3/h): Setpoint Deviation, Flow Percentage. Finishing Mill Exit Descaling Switch. Finishing Mill Entry Descaling Switch. |
| Rolling Speed-Related | 27–31 | Rolling Speed (m/s), Acceleration 1 (m/s2), Acceleration 2 (m/s2), Acceleration Time 1 (s), Acceleration Time 2 (s). |
| Process Curve Name | Unit | Process Curve Description |
|---|---|---|
| RDT | °C | Roughing Delivery Temperature |
| FET | °C | Finishing Entry Temperature |
| F7_SPEED | m/s | F7 Rolling Speed |
| ISC1 | m3/h | 1, 2 Interstand Cooling Water |
| ISC2 | m3/h | 2, 3 Interstand Cooling Water |
| ISC3 | m3/h | 3, 4 Interstand Cooling Water |
| ISC4 | m3/h | 4, 5 Interstand Cooling Water |
| ISC5 | m3/h | 5, 6 Interstand Cooling Water |
| ISC6 | m3/h | 6, 7 Interstand Cooling Water |
| Sample Number | Member Similarity Threshold k |
|---|---|
| 1 | 0.4 |
| 2 | 0.4 |
| 3 | 0.4 |
| 4 | 0.4 |
| 5 | 0.3 |
| 6 | 0.4 |
| … | … |
| 66 | 0.4 |
| 67 | 0.3 |
| 68 | 0.4 |
| Process Parameters | Isolation Forest Anomaly Score |
|---|---|
| RDT Head Range | 0.83 |
| FET Head Range | 0.76 |
| In-Furnace Time | 0.57 |
| Exit Temperature | 0.56 |
| FET Head Mean | 0.53 |
| FET Head Maximum Value | 0.51 |
| ISC1 Deviation Between Setpoint and Actual Value | 0.51 |
| RDT Head Mean | 0.50 |
| RDT Head Minimum Value | 0.48 |
| … | … |
| Feature Variables | Member Similarity Threshold k | LCSS Length | Risk Coefficient/% |
|---|---|---|---|
| RDT | 0.43 | 179 | 67.39 |
| FET | 0.46 | 249 | 57.58 |
| ISC4 | 0.51 | 380 | 40.91 |
| ISC5 | 0.63 | 385 | 40.23 |
| ISC6 | 0.50 | 447 | 30.59 |
| ISC2 | 0.42 | 457 | 28.99 |
| ISC3 | 0.43 | 461 | 28.45 |
| ISC1 | 0.34 | 500 | 22.33 |
| Serial Number | Steel Grade | Width | Anomaly Type | Anomaly Cause |
|---|---|---|---|---|
| 1 | MRTRG00502 | 1692 | FDT Below Lower Limit: FDT Fluctuation | Low Exiting Temperature |
| 2 | MRTRG00502 | 1692 | FDT Exceeding Upper Limit: FDT Fluctuation | High Strip Speed, Insufficient Cooling Water Flow |
| 3 | MRTRG00502 | 1699 | FDT Below Lower Limit: FDT Fluctuation | RDT, FET Low Head Temperature, Maximum Strip Speed Reached with No Adjustment Margin |
| 4 | MRTRG00502 | 1699 | FDT Exceeding Upper Limit: FDT Fluctuation | Low Cooling Water Flow, Maximum Strip Speed Reached |
| ... | ... | ... | ... | ... |
| Node Name | Individual Node Occurrence Probability P |
|---|---|
| Short In-Furnace Time (A) | 0.20 |
| Low Exit Temperature (C) | 0.30 |
| RDT Large Range (B) | 0.80 |
| RDT High Head Mean (D) | 0.84 |
| RDT Overall Low (E) | 0.16 |
| FET Overall Length Low (F) | 0.16 |
| Overall Excessive Water Volume (G) | 0.83 |
| Slow Strip Speed (H) | 0.67 |
| FDT Fluctuation (I) | 0.09 |
| FDT Overall Low (J) | 0.47 |
| Feature Variables | Risk Coefficient/% |
|---|---|
| RDT Head Range | 66.45 |
| FET Head Range | 52.95 |
| RDT Curve | 67.39 |
| FET Curve | 57.58 |
| Quality Analysis Items | Total Number of Rolls in the Samples | Number of Accurate Rolls | Number of Unaccepted Rolls | Accuracy |
|---|---|---|---|---|
| FDT | 50 | 46 | 4 | 92% |
Disclaimer/Publisher’s Note: The statements, opinions and data contained in all publications are solely those of the individual author(s) and contributor(s) and not of MDPI and/or the editor(s). MDPI and/or the editor(s) disclaim responsibility for any injury to people or property resulting from any ideas, methods, instructions or products referred to in the content. |
© 2023 by the authors. Licensee MDPI, Basel, Switzerland. This article is an open access article distributed under the terms and conditions of the Creative Commons Attribution (CC BY) license (https://creativecommons.org/licenses/by/4.0/).
Share and Cite
Desheng, C.; Jian, S.; Mingxin, L.; Sensen, X. Digital Twin-Based Fault Diagnosis Platform for Final Rolling Temperature in Hot Strip Production. Materials 2023, 16, 7021. https://doi.org/10.3390/ma16217021
Desheng C, Jian S, Mingxin L, Sensen X. Digital Twin-Based Fault Diagnosis Platform for Final Rolling Temperature in Hot Strip Production. Materials. 2023; 16(21):7021. https://doi.org/10.3390/ma16217021
Chicago/Turabian StyleDesheng, Chen, Shao Jian, Li Mingxin, and Xiang Sensen. 2023. "Digital Twin-Based Fault Diagnosis Platform for Final Rolling Temperature in Hot Strip Production" Materials 16, no. 21: 7021. https://doi.org/10.3390/ma16217021
APA StyleDesheng, C., Jian, S., Mingxin, L., & Sensen, X. (2023). Digital Twin-Based Fault Diagnosis Platform for Final Rolling Temperature in Hot Strip Production. Materials, 16(21), 7021. https://doi.org/10.3390/ma16217021
