Impact Resistance of a Fiber Metal Laminate Skin Bio-Inspired Composite Sandwich Panel with a Rubber and Foam Dual Core
Abstract
1. Introduction
2. Design of the BCSP
2.1. BCSP Development
2.2. Geometry Description
3. Numerical Simulation
3.1. FE Modeling and Boundary Conditions
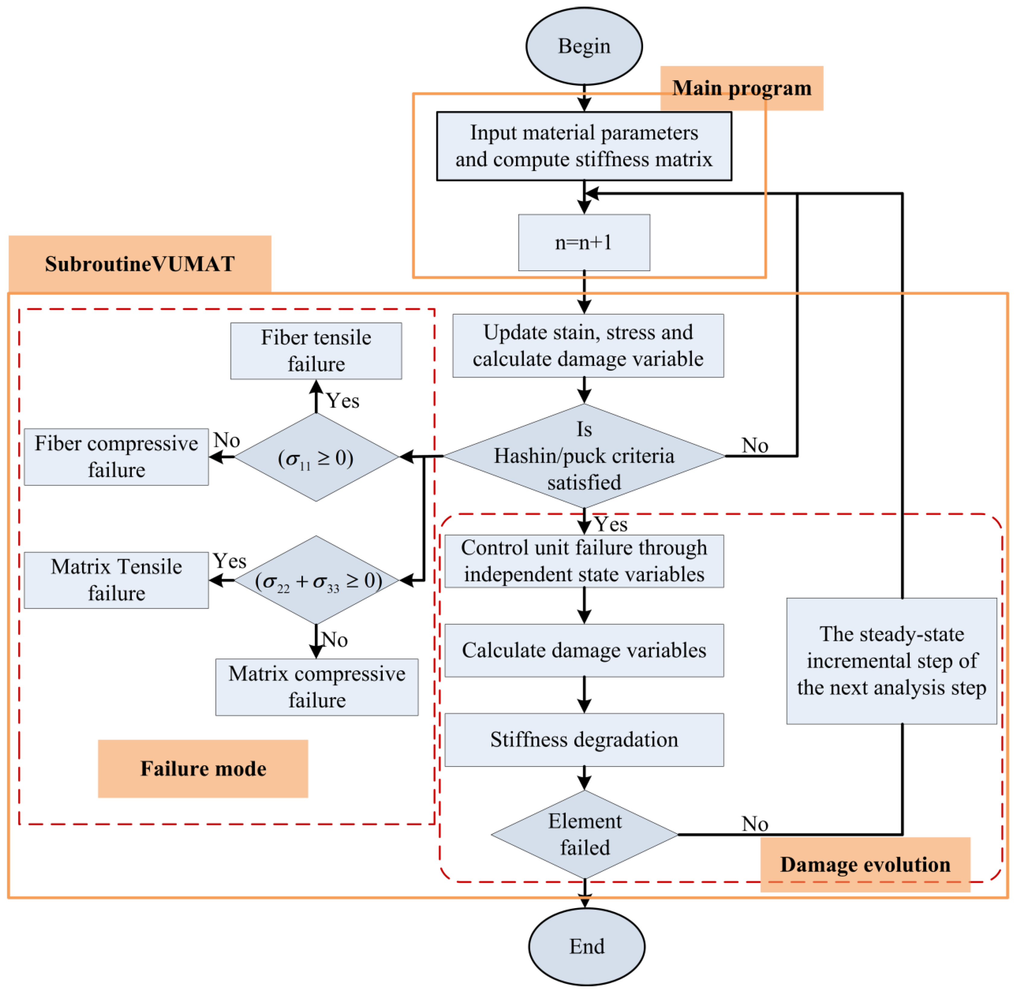
3.2. Material Properties and Modeling
3.2.1. Material Models of the FML Face Sheets
3.2.2. Material Models of the Core
3.3. Validation of the CSP Numerical Model
4. Results and Discussion
4.1. Failure Modes
4.2. Stress Transmission
4.3. Load History
4.4. Absorbed Energy
5. Parameter Analysis
5.1. Effect of the Face Sheet Thickness
5.2. Effect of the Rubber Core Thickness
5.3. Height of the Al Foam Core
6. Conclusions
- (1)
- The results illustrated that the E glass/epoxy composite layer matrix cracked and the Al 5005 metal layer collapsed permanently at the impact position in the top FML face sheets at all impact energy levels. Additionally, compared with the CSP, it can be seen that the BCSP showed less damage and lower deformation due to their higher stiffness under the same impact energy. The damages area of the BCSP was decreased by 30–60% due to the addition of a rubber core layer in all impact levels compared with the CSP. Therefore, it is apparent that the BCSP provides superior impact damage resistance than the existing CSP.
- (2)
- The bottom skin maximum stress value of the BCSP was significantly reduced by 2.4–6.3 times compared with the CSP. Similarly, the peak load of the BCSP was 9.52 kN, with an increase by about 21% compared to the CSP under the same impact energy (72 J). Additionally, was also obviously observed that with the increase in impact energy, the absorption capacity of BCSP increases. Furthermore, it was found that the impact efficiency index of the BCSP is 176.23, which is 4.86 times higher than that of the CSP under the same impact energy, indicating that the former can resist the impact load more effectively than the latter in terms of overall performance.
- (3)
- In succession, comprehensive parametric studies on the BCSP were carried out by considering various effect parameters under impact loads. As the face sheets increased, the stiffness of the BCSP increased, its impact resistance could be improved. The thickness of the rubber core also had a significant influence on the impact response of the BCSP. Additionally, the rubber core thickness had a significant effect on the energy absorption, while it did not play a big role in the impact load. By considering the energy absorption effectiveness, as well as cost, for the BCSP in this case, the rubber core thickness of 3 mm is adequate to improve the impact resistance. The height of the Al foam core was also found to have an obvious effect on the dynamic response of the BCSP under the impact loads. As the Al foam core height increases, the peak load of the BCSP changes slightly, but the energy absorption of the BCSP improves significantly. From an economic viewpoint, the height of the foam core retrofitted with 20 mm is reasonable.
Author Contributions
Funding
Institutional Review Board Statement
Informed Consent Statement
Data Availability Statement
Conflicts of Interest
References
- Zhao, Y.; Yang, Z.; Yu, T.; Xin, D. Mechanical properties and energy absorption capabilities of aluminium foam sandwich structure subjected to low-velocity impact. Constr. Build. Mater. 2021, 273, 121996. [Google Scholar] [CrossRef]
- Slimane, S.A.; Slimane, A.; Guelailia, A.; Boudjemai, A.; Kebdani, S.; Smahat, A.; Mouloud, D. Hypervelocity impact on honeycomb structure reinforced with bi-layer ceramic/aluminum facesheets used for spacecraft shielding. Mech. Adv. Mater. Struct. 2021, 29, 1–19. [Google Scholar] [CrossRef]
- Sun, G.; Chen, D.; Zhu, G.; Li, Q. Lightweight hybrid materials and structures for energy absorption: A state-of-the-art review and outlook. Thin Walled Struct. 2022, 172, 108760. [Google Scholar] [CrossRef]
- Sun, G.; Huo, X.; Wang, H.; Hazell, P.J.; Li, Q. On the structural parameters of honeycomb-core sandwich panels against low-velocity impact. Compos. Part B Eng. 2021, 216, 108881. [Google Scholar] [CrossRef]
- Wang, H.; Song, X.; Zhao, M.; Wan, Y. Low velocity impact penetration response of foam core sandwich panels with face sheets. Int. J. Impact Eng. 2022, 173, 104461. [Google Scholar] [CrossRef]
- Pang, Y.; Yan, X.; Qu, J.; Wu, L. Dynamic response of polyurethane foam and fiber orthogonal corrugated sandwich structure subjected to low-velocity impact. Compos. Struct. 2022, 282, 114994. [Google Scholar] [CrossRef]
- Zniker, H.; Ouaki, B.; Bouzakraoui, S.; EbnTouhami, M.; Mezouara, H. Energy absorption and damage characterization of GFRP laminated and PVC-foam sandwich composites under repeated impacts with reduced energies and quasi-static indentation. Case Stud. Constr. Mater. 2022, 16, e00844. [Google Scholar] [CrossRef]
- Gao, Q.; Liao, W.H.; Wang, L. On the low-velocity impact responses of auxetic double arrowed honeycomb. Aerosp. Sci. Technol. 2020, 98, 105698. [Google Scholar] [CrossRef]
- Xu, Y.; Schlangen, E.; Luković, M.; Šavija, B. Tunable mechanical behavior of auxetic cementitious cellular composites (CCCs): Experiments and simulations. Constr. Build. Mater. 2021, 266, 121388. [Google Scholar] [CrossRef]
- Qi, C.; Jiang, F.; Yang, S. Advanced honeycomb designs for improving mechanical properties: A review. Compos. Part B Eng. 2021, 227, 109393. [Google Scholar] [CrossRef]
- He, W.; Wang, L.; Liu, H.; Wang, C.; Yao, L.; Li, Q.; Sun, G. On impact behavior of fiber metal laminate (FML) structures: A state-of-the-art review. Thin Walled Struct. 2021, 167, 108026. [Google Scholar] [CrossRef]
- Pai, A.; Kini, C.R.; Shenoy, S. Experimental and Numerical studies of Fiber Metal Laminates comprising Ballistic fabrics subjected to Shock Impact. Compos. Struct. 2022, 297, 115917. [Google Scholar] [CrossRef]
- Yuan, H.; Zhang, J. Dynamic response of slender multilayer sandwich beams with fiber-metal laminate face-sheets subjected to low-velocity impact. Thin Walled Struct. 2022, 172, 108932. [Google Scholar] [CrossRef]
- Safari, M.; Salamat-Talab, M.; Abdollahzade, A.; Akhavan-Safar, A.; da Silva, L.F.M. Experimental investigation, statistical modeling and multi-objective optimization of creep age forming of fiber metal laminates. Proc. Inst. Mech. Eng. Part L J. Mater. Des. Appl. 2020, 234, 1389–1398. [Google Scholar] [CrossRef]
- Zhang, J.; Ye, Y.; Qin, Q.; Wang, T. Low-velocity impact of sandwich beams with fibre-metal laminate face-sheets. Compos. Sci. Technol. 2018, 168, 152–159. [Google Scholar] [CrossRef]
- Zhang, J.; Qin, Q.; Zhang, J.; Yuan, H.; Du, J.; Li, H. Low-velocity impact on square sandwich plates with fibre-metal laminate face-sheets: Analytical and numerical research. Compos. Struct. 2021, 259, 113461. [Google Scholar] [CrossRef]
- Liu, C.; Zhang, Y.X.; Ye, L. High velocity impact responses of sandwich panels with metal fibre laminate skins and aluminium foam core. Int. J. Impact Eng. 2017, 100, 139–153. [Google Scholar] [CrossRef]
- Ghalami-Choobar, M.; Sadighi, M. Investigation of high velocity impact of cylindrical projectile on sandwich panels with fiber-metal laminates skins and polyurethane core. Aerosp. Sci. Technol. 2014, 32, 142–152. [Google Scholar] [CrossRef]
- Dariushi, S.; Sadighi, M. A study on flexural properties of sandwich structures with fiber/metal laminate face sheets. Appl. Compos. Mater. 2013, 20, 839–855. [Google Scholar] [CrossRef]
- Zhang, J.; Huang, W.; Miao, F.; Du, J.; Sun, H. Plastic behavior of sandwich beams with fiber metal laminate face-sheets and metal foam core: Combined local denting and overall deformation. Thin Walled Struct. 2022, 173, 108973. [Google Scholar] [CrossRef]
- Wang, M.; Zhang, J.; Yuan, H.; Guo, H.; Zhuang, W. The Plastic Behavior in the Large Deflection Response of Fiber Metal Laminate Sandwich Beams under Transverse Loading. Materials 2022, 15, 439. [Google Scholar] [CrossRef] [PubMed]
- Jakubczak, P.; Droździel, M.; Podolak, P.; Pernas-Sánchez, J. Experimental Investigation on the Low Velocity Impact Response of Fibre Foam Metal Laminates. Materials 2021, 14, 5510. [Google Scholar] [CrossRef] [PubMed]
- Ding, J.M.; Liu, W.Q.; Wan, L.; Wang, L. Experimental study on flexural performance of fiber-metal hybrid sandwich beam. Compos. Sci. Eng. 2016, 5, 12–16. [Google Scholar]
- Liu, C.; Zhang, Y.X.; Heslehurst, R. Impact resistance and bonding capability of sandwich panels with fibre–metal laminate skins and aluminium foam core. J. Adhes. Sci. Technol. 2014, 28, 2378–2392. [Google Scholar] [CrossRef]
- Liu, C.; Zhang, Y.X.; Li, J. Impact responses of sandwich panels with fibre metal laminate skins and aluminium foam core. Compos. Struct. 2017, 182, 183–190. [Google Scholar] [CrossRef]
- Ahmadi, E.; Fesharaki, J.J.; Atrian, A.; Montazerolghaem, H.; Saberi, S. Investigation of Penetration Behavior of Sandwich Structures with Fiber-metal Laminate Skins and Syntactic Foam Core. Fibers Polym. 2021, 22, 2846–2860. [Google Scholar] [CrossRef]
- Kueh AB, H.; Siaw, Y.Y. Impact resistance of bio-inspired sandwich beam with side-arched and honeycomb dual-core. Compos. Struct. 2021, 275, 114439. [Google Scholar] [CrossRef]
- Long, S.; Yao, X.; Wang, H.; Zhang, X. Failure analysis and modeling of foam sandwich laminates under impact loading. Compos. Struct. 2018, 197, 10–20. [Google Scholar] [CrossRef]
- Feng, D.; Aymerich, F. Effect of core density on the low-velocity impact response of foam-based sandwich composites. Compos. Struct. 2020, 239, 112040. [Google Scholar] [CrossRef]
- Reddy, D.V.V.; Ramya, M.; Suresh, E.; Padmanabhan, K. Influence of hygrothermal conditioning on strength and stiffness of rigid foam core glass/epoxy skin sandwich composites. Mater. Today Proc. 2017, 4, 9246–9255. [Google Scholar] [CrossRef]
- Sabah, S.H.A.; Kueh, A.B.H.; Bunnori, N.M. Failure mode maps of bio-inspired sandwich beams under repeated low-velocity impact. Compos. Sci. Technol. 2019, 182, 107785. [Google Scholar] [CrossRef]
- Pei, B.; Guo, L.; Wu, X.; Hu, M.; Wu, S.; Wang, Y. Impact Resistant Structure Design and Optimization Inspired by Turtle Carapace. Materials 2022, 15, 2899. [Google Scholar] [CrossRef] [PubMed]
- San Ha, N.; Lu, G. A review of recent research on bio-inspired structures and materials for energy absorption applications. Compos. Part B Eng. 2020, 181, 107496. [Google Scholar]
- Sabah, S.H.A.; Kueh, A.B.H.; Al-Fasih, M.Y. Comparative low-velocity impact behavior of bio-inspired and conventional sandwich composite beams. Compos. Sci. Technol. 2017, 149, 64–74. [Google Scholar] [CrossRef]
- Sabah, S.H.A.; Kueh, A.B.H.; Al-Fasih, M.Y. Bio-inspired vs. conventional sandwich beams: A low-velocity repeated impact behavior exploration. Constr. Build. Mater. 2018, 169, 193–204. [Google Scholar] [CrossRef]
- Ha, N.S.; Lu, G.; Xiang, X. Energy absorption of a bio-inspired honeycomb sandwich panel. J. Mater. Sci. 2019, 54, 6286–6300. [Google Scholar] [CrossRef]
- Yoon, S.H.; Park, S. A mechanical analysis of woodpecker drumming and its application to shock-absorbing systems. Bioinspiration Biomim. 2011, 6, 016003. [Google Scholar] [CrossRef]
- Wang, L.; Cheung JT, M.; Pu, F.; Li, D.; Zhang, M.; Fan, Y. Why do woodpeckers resist head impact injury: A biomechanical investigation. PLoS ONE 2011, 6, e26490. [Google Scholar] [CrossRef]
- Wang, B.; Long, Z.; Hong, Y.; Pan, Q.; Lin, W.; Yang, Z. Woodpecker-mimic two-layer band energy harvester with a piezoelectric array for powering wrist-worn wearables. Nano Energy 2021, 89, 106385. [Google Scholar] [CrossRef]
- Hou, W.; Zhu, F.; Lu, G.; Fang, D.N. Ballistic impact experiments of metallic sandwich panels with aluminium foam core. Int. J. Impact Eng. 2010, 37, 1045–1055. [Google Scholar] [CrossRef]
- Yong, M.; Iannucci, L.; Falzon, B.G. Efficient modelling and optimisation of hybrid multilayered plates subject to ballistic impact. Int. J. Impact Eng. 2010, 37, 605–624. [Google Scholar] [CrossRef]
- He, W.; Liu, J.; Wang, S.; Xie, D. Low-velocity impact behavior of X-Frame core sandwich structures—Experimental and numerical investigation. Thin Walled Struct. 2018, 131, 718–735. [Google Scholar] [CrossRef]
- Chen, Y.; Hou, S.; Fu, K.; Han, X.; Ye, L. Low-velocity impact response of composite sandwich structures: Modelling and experiment. Compos. Struct. 2017, 168, 322–334. [Google Scholar] [CrossRef]
- Deshpande, V.S.; Fleck, N.A. Isotropic constitutive models for metallic foams. J. Mech. Phys. Solids 2000, 48, 1253–1283. [Google Scholar] [CrossRef]
- He, W.; Yao, L.; Meng, X.; Sun, G.; Xie, D.; Liu, J. Effect of structural parameters on low-velocity impact behavior of aluminum honeycomb sandwich structures with CFRP face sheets. Thin Walled Struct. 2019, 137, 411–432. [Google Scholar] [CrossRef]
- Mohmmed, R.; Zhang, F.; Sun, B.; Gu, B. Finite element analyses of low-velocity impact damage of foam sandwiched composites with different ply angles face sheets. Mater. Des. 2013, 47, 189–199. [Google Scholar] [CrossRef]














| Density/kg·m−3 | Young’s Modulus/MPa | Poisson’s Ratio | Static Yield Limit/MPa | 
|---|---|---|---|
| 2700 | 65,000 | 0.33 | 171 | 
| Parameter | Numerical Value | Parameter | Numerical Value | 
|---|---|---|---|
| Density/kg·m−3 | 1800 | Out-of-plane shear modulus/MPa | 3530 | 
| Longitudinal stiffness/MPa | 39,170 | Longitudinal tensile strength/MPa | 1062 | 
| Transverse stiffness/MPa | 8390 | Transverse tensile strength/MPa | 31 | 
| Poisson’s ratio | 0.38 | Transverse compressive strength/MPa | 118 | 
| In-plane shear modulus/MPa | 4140 | shear strength/MPa | 144 | 
| Al Foam Core [25] | Rubber Core [34] | |
|---|---|---|
| Density/kg·m−3 | 2700 | 2000 | 
| Elasticity modulus/MPa | 37 | 4 | 
| Poisson’s ratio | 0 | 0.49 | 
| Tensile stress cut off/MPa | 12 | - | 
| Damping coefficient | 0.1 | - | 
| Tensile strength/MPa | - | 0.42 | 
| Compression yield stress ratio | 1.73 | - | 
| Impact Energy/J | BCSP | CSP | ||
|---|---|---|---|---|
| 44 J | 72 J | 100 J | 72 J | |
| Maximum stresses/MPa | 48.84 | 95.45 | 144.05 | 453.93 | 
| Peak load/kN | 7.93 | 9.52 | 10.48 | 7.84 | 
| Energy absorption/J | 31.2 | 59.02 | 89.2 | 60.62 | 
| Disclaimer/Publisher’s Note: The statements, opinions and data contained in all publications are solely those of the individual author(s) and contributor(s) and not of MDPI and/or the editor(s). MDPI and/or the editor(s) disclaim responsibility for any injury to people or property resulting from any ideas, methods, instructions or products referred to in the content. | 
© 2023 by the authors. Licensee MDPI, Basel, Switzerland. This article is an open access article distributed under the terms and conditions of the Creative Commons Attribution (CC BY) license (https://creativecommons.org/licenses/by/4.0/).
Share and Cite
Zhang, W.; Li, R.; Yang, Q.; Fu, Y.; Kong, X. Impact Resistance of a Fiber Metal Laminate Skin Bio-Inspired Composite Sandwich Panel with a Rubber and Foam Dual Core. Materials 2023, 16, 453. https://doi.org/10.3390/ma16010453
Zhang W, Li R, Yang Q, Fu Y, Kong X. Impact Resistance of a Fiber Metal Laminate Skin Bio-Inspired Composite Sandwich Panel with a Rubber and Foam Dual Core. Materials. 2023; 16(1):453. https://doi.org/10.3390/ma16010453
Chicago/Turabian StyleZhang, Wenping, Ruonan Li, Quanzhan Yang, Ying Fu, and Xiangqing Kong. 2023. "Impact Resistance of a Fiber Metal Laminate Skin Bio-Inspired Composite Sandwich Panel with a Rubber and Foam Dual Core" Materials 16, no. 1: 453. https://doi.org/10.3390/ma16010453
APA StyleZhang, W., Li, R., Yang, Q., Fu, Y., & Kong, X. (2023). Impact Resistance of a Fiber Metal Laminate Skin Bio-Inspired Composite Sandwich Panel with a Rubber and Foam Dual Core. Materials, 16(1), 453. https://doi.org/10.3390/ma16010453
 
        


 
       