Statistical Simulation of the Switching Mechanism in ZnO-Based RRAM Devices
Abstract
:1. Introduction
2. Thermodynamic Modelling Process
3. Numerical Model and Specifications
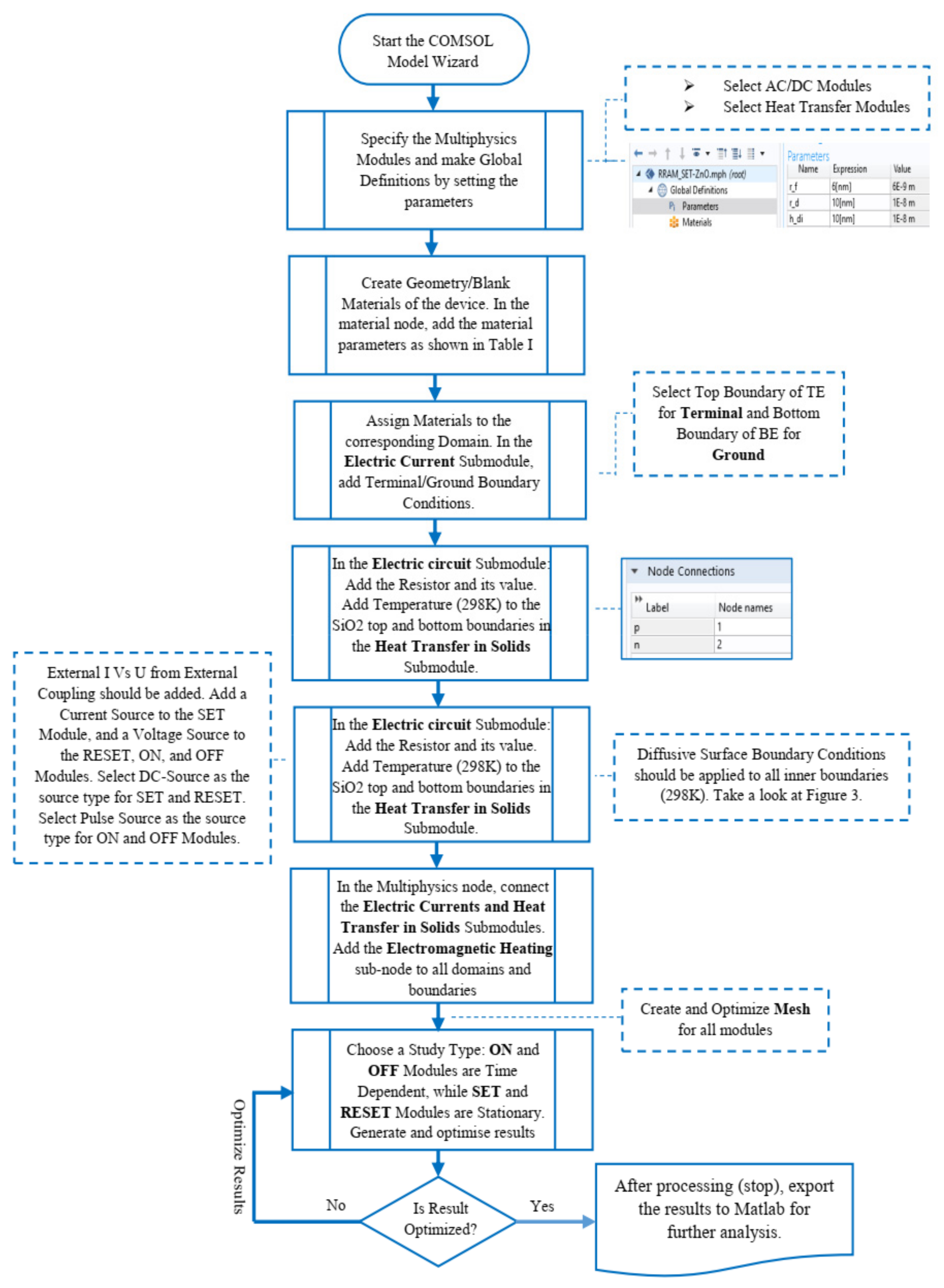
4. Implementation in COMSOL Multiphysics
4.1. Electric Current Module
4.2. Heat Transfer in Solids Module
4.3. Multiphysics Module
5. Simulation Results and Discussion
5.1. SET Module
5.2. RESET Module
5.3. Effect of Thermal Transport
6. Conclusions
Author Contributions
Funding
Institutional Review Board Statement
Informed Consent Statement
Data Availability Statement
Acknowledgments
Conflicts of Interest
References
- Chien, W.C.; Chen, Y.R.; Chen, Y.C.; Chuang, A.T.H.; Lee, F.M.; Lin, Y.Y.; Lai, E.K.; Shih, Y.H.; Hsieh, K.Y.; Lu, C.-Y. A forming-free WOx resistive memory using a novel self-aligned field enhancement feature with excellent reliability and scalability. In Proceedings of the 2010 International Electron Devices Meeting, San Francisco, CA, USA, 6–8 December 2010; pp. 19.2.1–19.2.4. [Google Scholar]
- Chen, A. A review of emerging nonvolatile memory (NVM) technologies and applications. Solid State Electron. 2016, 125, 25–38. [Google Scholar] [CrossRef]
- Jin, S.; Kwon, J.-D.; Kim, Y. Statistical Analysis of Uniform Switching Characteristics of Ta2O5-Based Memristors by Embedding In-Situ Grown 2D-MoS2 Buffer Layers. Materials 2021, 14, 6275. [Google Scholar] [CrossRef] [PubMed]
- Zhang, Z.; Wang, F.; Hu, K.; She, Y.; Song, S.; Song, Z.; Zhang, K. Improvement of Resistive Switching Performance in Sulfur-Doped HfOx-Based RRAM. Materials 2021, 14, 3330. [Google Scholar] [CrossRef]
- Kołodziejczak-Radzimska, A.; Jesionowski, T. Zinc Oxide—From Synthesis to Application: A Review. Materials 2014, 7, 2833–2881. [Google Scholar] [CrossRef] [PubMed] [Green Version]
- Park, S.-Y.; Rho, S.-H.; Lee, H.-S.; Kim, K.-M.; Lee, H.-C. Fabrication of Highly Porous and Pure Zinc Oxide Films Using Modified DC Magnetron Sputtering and Post-Oxidation. Materials 2021, 14, 6112. [Google Scholar] [CrossRef] [PubMed]
- Kubiak, A.; Żółtowska, S.; Bartkowiak, A.; Gabała, E.; Sacharczuk, N.; Zalas, M.; Siwińska-Ciesielczyk, K.; Jesionowski, T. The TiO2-ZnO Systems with Multifunctional Applications in Photoactive Processes—Efficient Photocatalyst under UV-LED Light and Electrode Materials in DSSCs. Materials 2021, 14, 6063. [Google Scholar] [CrossRef] [PubMed]
- Cursaru, L.-M.; Valsan, S.N.; Puscasu, M.-E.; Tudor, I.A.; Zarnescu-Ivan, N.; Vasile, B.S.; Piticescu, R.M. Study of ZnO-CNT Nanocomposites in High-Pressure Conditions. Materials 2021, 14, 5330. [Google Scholar] [CrossRef]
- Qin, L.; Mawignon, F.J.; Hussain, M.; Ange, N.K.; Lu, S.; Hafezi, M.; Dong, G. Economic Friendly ZnO-Based UV Sensors Using Hydrothermal Growth: A Review. Materials 2021, 14, 4083. [Google Scholar] [CrossRef]
- Zhao, Z.; Fang, F.; Wu, J.; Tong, X.; Zhou, Y.; Lv, Z.; Wang, J.; Sawtell, D. Interfacial Chemical Effects of Amorphous Zinc Oxide/Graphene. Materials 2021, 14, 2481. [Google Scholar] [CrossRef]
- Napi, M.L.M.; Sultan, S.M.; Ismail, R.; How, K.W.; Ahmad, M.K. Electrochemical-Based Biosensors on Different Zinc Oxide Nanostructures: A Review. Materials 2019, 12, 2985. [Google Scholar] [CrossRef] [Green Version]
- Isyaku, U.B.; Khir, M.H.B.M.; Nawi, I.M.; Zakariya, M.A.; Zahoor, F. ZnO Based Resistive Random Access Memory Device: A Prospective Multifunctional Next-Generation Memory. IEEE Access 2021, 9, 105012–105047. [Google Scholar] [CrossRef]
- Xu, N.; Liu, L.F.; Sun, X.; Chen, C.; Wang, Y.; Han, D.D.; Liu, X.Y.; Han, R.Q.; Kang, J.F.; Yu, B. Bipolar switching behavior in TiN/ZnO/Pt resistive nonvolatile memory with fast switching and long retention. Semicond. Sci. Technol. 2008, 23, 075019. [Google Scholar] [CrossRef]
- Ambrogio, S.; Balatti, S.; Gilmer, D.C.; Ielmini, D. Analytical modeling of oxide-based bipolar resistive memories and complementary resistive switches. IEEE Trans. Electron Devices 2014, 61, 2378–2386. [Google Scholar] [CrossRef] [Green Version]
- Niraula, D.; Karpov, V. Comprehensive numerical modeling of filamentary RRAM devices including voltage ramp-rate and cycle-to-cycle variations. J. Appl. Phys. 2018, 124, 174502. [Google Scholar] [CrossRef] [Green Version]
- Niraula, D.; Karpov, V.G. Heat transfer in filamentary RRAM devices. IEEE Trans. Electron Devices 2017, 64, 4106–4113. [Google Scholar] [CrossRef] [Green Version]
- Hajri, B.; Mohammad, M.M.; Chehab, A.; Aziza, H. CAMEM: A Computationally-Efficient and Accurate Memristive Model with Experimental Verification. IEEE Trans. Nanotechnol. 2019, 18, 1040–1049. [Google Scholar] [CrossRef]
- La Torraca, P.; Puglisi, F.M.; Padovani, A.; Larcher, L. Multiscale Modeling for Application-Oriented Optimization of Resistive Random-Access Memory. Materials 2019, 12, 3461. [Google Scholar] [CrossRef] [Green Version]
- Hu, C.; Wang, Q.; Bai, S.; Xu, M.; He, D.; Lyu, D.; Qi, J. The effect of oxygen vacancy on switching mechanism of ZnO resistive switching memory. Appl. Phys. Lett. 2017, 110, 073501. [Google Scholar] [CrossRef]
- Zahoor, F.; Tun, Z.A.Z.; Farooq, A.K. Resistive random access memory (RRAM): An overview of materials, switching mechanism, performance, multilevel cell (MLC) storage, modeling, and applications. Nanoscale Res. Lett. 2020, 15, 1–26. [Google Scholar] [CrossRef]
- Hong-Yu, X.; Yuan-Chong, Z.; Ya-Qin, S.; Dian-Yun, C. Thermalization time of thin metal film heated by short pulse laser. Chin. Phys. 2004, 13, 1758. [Google Scholar] [CrossRef]
- Karpov, V.G.; Kryukov, Y.A.; Karpov, I.V.; Mitra, M. Field-induced nucleation in phase change memory. Phys. Rev. B 2008, 78, 052201. [Google Scholar] [CrossRef]
- Zhang, X.; Xu, L.; Zhang, H.; Liu, J.; Tan, D.; Chen, L.; Ma, Z.; Li, W. Effect of joule heating on resistive switching characteristic in AlOx cells made by thermal oxidation formation. Nanoscale Res. Lett. 2020, 15, 11. [Google Scholar] [CrossRef] [PubMed]
- Karpov, V.G.; Niraula, D. Resistive switching in nano-structures. Sci. Rep. 2018, 8, 12212. [Google Scholar] [CrossRef] [PubMed]
- Haynes, W.M. CRC Handbook of Chemistry and Physics, 92nd ed.; CRC Press: Boca Raton, FL, USA, 2011; ISBN 978-1439855119. [Google Scholar]
- Caglar, M.; Ilican, S.; Caglar, Y.; Yakuphanoglu, F. Electrical conductivity and optical properties of ZnO nanostructured thin film. Appl. Surf. Sci. 2009, 255, 4491–4496. [Google Scholar] [CrossRef]
- Bhatta, R.P.; Annamalai, S.; Mohr, R.K.; Brandys, M.; Pegg, I.L.; Dutta, B. High temperature thermal conductivity of platinum microwire by 3 ω method. Rev. Sci. Instrum. 2010, 81, 114904. [Google Scholar] [CrossRef]
- Zajac, A.; Hecht, E. Optics, 4th ed.; Pearson Higher Education: London, UK, 2003; ISBN 978-0-321-18878-6. [Google Scholar]
- Bond, W.L. Measurement of the refractive indices of several crystals. J. Appl. Phys. 1965, 36, 1674–1677. [Google Scholar] [CrossRef]
- Langereis, E.; Heil, S.B.S.; Van De Sanden, M.C.M.; Kessels, W.M.M. In situ spectroscopic ellipsometry study on the growth of ultrathin TiN films by plasma-assisted atomic layer deposition. J. Appl. Phys. 2006, 100, 023534. [Google Scholar] [CrossRef] [Green Version]
- Zinc. Available online: https://www.britannica.com/science/zinc (accessed on 8 September 2021).
- Samani, M.K.; Ding, X.Z.; Amini, S.; Khosravian, N.; Cheong, J.Y.; Chen, G.; Tay, B.K. Thermal conductivity of titanium aluminum silicon nitride coatings deposited by lateral rotating cathode arc. Thin Solid Film. 2013, 537, 108–112. [Google Scholar] [CrossRef]
- Yaws, C.L. The Yaws Handbook of Physical Properties for Hydrocarbons and Chemicals: Physical Properties for More than 54,000 Organic and Inorganic Chemical Compounds, Coverage for C1 to C100 Organics and Ac to Zr Inorganics, 2nd ed.; Elsevier Science: Oxford, UK, 2015; ISBN 9780128011461. [Google Scholar]
- Lide, D.R. (Ed.) CRC Handbook of Chemistry and Physics; Internet Version; CRC Press: Boca Raton, FL, USA, 2004; ISBN 0-8493-0485-7. [Google Scholar]
- Lee, J.; Schell, W.; Zhu, X.; Kioupakis, E.; Lu, W.D. Charge transition of oxygen vacancies during resistive switching in oxide-based RRAM. ACS Appl. Mater. Interfaces 2019, 11, 11579–11586. [Google Scholar] [CrossRef]
- Subhechha, S.; Degraeve, R.; Roussel, P.; Goux, L.; Clima, S.; De Meyer, K.; Van Houdt, J.; Kar, G.S. Kinetic defect distribution approach for modeling the transient, endurance and retention of a-VMCO RRAM. In Proceedings of the 2017 IEEE International Reliability Physics Symposium (IRPS), Monterey, CA, USA, 2–6 April 2017; pp. 5A-5.1–5A-5.6. [Google Scholar]
- Lin, J.; Liu, H.; Wang, S.; Zhang, S. Modeling and Simulation of Hafnium Oxide RRAM Based on Oxygen Vacancy Conduction. Crystals 2021, 11, 1462. [Google Scholar] [CrossRef]
- Zahoor, F.; Zulkifli, T.Z.A.; Khanday, F.A.; Fida, A.A. Low-power RRAM device based 1T1R array design with CNTFET as access device. In Proceedings of the 2019 IEEE Student Conference on Research and Development (SCOReD), Seri Iskandar, Perak, Malaysia, 15–17 October 2019; pp. 280–283. [Google Scholar]
- Zahoor, F.; Zulkifli, T.Z.A.; Khanday, F.A.; Murad, S.A.Z. Carbon nanotube and resistive random access memory based unbalanced ternary logic gates and basic arithmetic circuits. IEEE Access 2020, 8, 104701–104717. [Google Scholar] [CrossRef]
- Young, J.H. Steady state Joule heating with temperature dependent conductivities. Appl. Sci. Res. 1986, 43, 55–65. [Google Scholar] [CrossRef]
- Jones, W.; March, N.H. Theoretical Solid State Physics; Courier Corporation: New York, NY, USA, 1985; Volume 35, p. 681. [Google Scholar]
- Sommerfeld, A. On the electron theory of metals. Nat. Sci. 1927, 15, 825–832. [Google Scholar] [CrossRef]
- Giacomin, E.; Greenberg-Toledo, T.; Kvatinsky, S.; Gaillardon, P.E. A robust digital rram-based convolutional block for low-power image processing and learning applications. IEEE Trans. Circuits Syst. I Regul. Pap. 2018, 66, 643–654. [Google Scholar] [CrossRef]
- Lyapunov, N.; Suen, C.H.; Wong, C.M.; Tang, X.; Ho, Z.L.; Zhou, K.; Chen, X.X.; Liu, H.M.; Zhou, X.; Dai, J.Y. Ultralow switching voltage and power consumption of GeS2 thin film resistive switching memory. J. Adv. Dielectr. 2021, 11, 2150004. [Google Scholar] [CrossRef]
- Chen, T.; Gao, Y.; Chen, W.; Zhao, X. Improved resistive memory based on ZnO–graphene hybrids through redox process of graphene quantum dots. Phys. Status Solidi RRL–Rapid Res. Lett. 2019, 13, 1900153. [Google Scholar] [CrossRef]
- Galwey, A.K.; Brown, M.E. Application of the Arrhenius equation to solid state kinetics: Can this be justified? Thermochim. Acta 2002, 386, 91–98. [Google Scholar] [CrossRef]
- Ali, M.Y.; Khan, M.K.R.; Karim, A.T.; Rahman, M.M.; Kamruzzaman, M. Effect of Ni doping on structure, morphology and opto-transport properties of spray pyrolised ZnO nano-fiber. Heliyon 2020, 6, e03588. [Google Scholar] [CrossRef]
- Wang, D.W.; Chen, W.; Zhao, W.S.; Zhu, G.D.; Zhao, Z.G.; Schutt-Ainé, J.E.; Yin, W.Y. An improved algorithm for drift diffusion transport and its application on large scale parallel simulation of resistive random access memory arrays. IEEE Access 2019, 7, 31273–31285. [Google Scholar] [CrossRef]
- Chen, Y.-C.; Lin, C.-C.; Chang, Y.-F. Post-Moore Memory Technology: Sneak Path Current (SPC) Phenomena on RRAM Crossbar Array and Solutions. Micromachines 2021, 12, 50. [Google Scholar] [CrossRef]
- Chang, K.C.; Dai, T.; Li, L.; Lin, X.; Zhang, S.; Lai, Y.C.; Liu, H.J.; Syu, Y.E. Unveiling the influence of surrounding materials and realization of multi-level storage in resistive switching memory. Nanoscale 2020, 12, 22070–22074. [Google Scholar] [CrossRef] [PubMed]












| Material | K [WK−1m−1] | Cp [JKg−1K−1] | [Sm−1] | [Kgm−3] | |
|---|---|---|---|---|---|
| TiN | 11.9 | 545 | 106 | −∞ 1 | 5.22 × 10 3 |
| Ti | 21.9 | 522.6 | 2.5 × 106 | −∞ 1 | 4.506 × 10 3 |
| ZnO | 49 | 40.30 | 7.26 × 10−7 3 | 2.4 | 5.606 × 10 3 |
| Zn | 116 | 389 | 1 × 107 | 4 | 7.140 × 10 3 |
| ZnO1−x | 70 2 | 100 2 | 2 × 10−4 2 | 3 2 | 6.500 × 103 2 |
| Pt | 77.8 | 133 | 9.43 × 106 | 10 | 21.425 × 10 3 |
| SiO2 | 1.38 | 703 | 10−14 | 3.9 | 2.2 × 10 3 |
| Device Measurements | Device I (nm) (ON/SET) | Device II (nm) (OFF/RESET) |
|---|---|---|
| HTiN | 30 | 30 |
| HTi | 5 | 5 |
| HZnO | 10 | 10 |
| HZnO(1−x) | 10 | - |
| HPt | 150 | 150 |
| W | 10 | 10 |
| CF | 5 | 5 |
| G | - | 2 |
Publisher’s Note: MDPI stays neutral with regard to jurisdictional claims in published maps and institutional affiliations. |
© 2022 by the authors. Licensee MDPI, Basel, Switzerland. This article is an open access article distributed under the terms and conditions of the Creative Commons Attribution (CC BY) license (https://creativecommons.org/licenses/by/4.0/).
Share and Cite
Bature, U.I.; Nawi, I.M.; Khir, M.H.M.; Zahoor, F.; Algamili, A.S.; Hashwan, S.S.B.; Zakariya, M.A. Statistical Simulation of the Switching Mechanism in ZnO-Based RRAM Devices. Materials 2022, 15, 1205. https://doi.org/10.3390/ma15031205
Bature UI, Nawi IM, Khir MHM, Zahoor F, Algamili AS, Hashwan SSB, Zakariya MA. Statistical Simulation of the Switching Mechanism in ZnO-Based RRAM Devices. Materials. 2022; 15(3):1205. https://doi.org/10.3390/ma15031205
Chicago/Turabian StyleBature, Usman Isyaku, Illani Mohd Nawi, Mohd Haris Md Khir, Furqan Zahoor, Abdullah Saleh Algamili, Saeed S. Ba Hashwan, and Mohd Azman Zakariya. 2022. "Statistical Simulation of the Switching Mechanism in ZnO-Based RRAM Devices" Materials 15, no. 3: 1205. https://doi.org/10.3390/ma15031205
APA StyleBature, U. I., Nawi, I. M., Khir, M. H. M., Zahoor, F., Algamili, A. S., Hashwan, S. S. B., & Zakariya, M. A. (2022). Statistical Simulation of the Switching Mechanism in ZnO-Based RRAM Devices. Materials, 15(3), 1205. https://doi.org/10.3390/ma15031205

