Probability Characteristics of a Crack Hitting Spherical Healing Agent Particles: Application to a Self-Healing Cementitious System
Abstract
1. Introduction
2. Numerical Model
2.1. Problem Statement
2.2. Design of Experiment
2.3. Geometric Model
2.3.1. Capsule Distribution
2.3.2. Crack Generation
2.3.3. Agglomeration
2.4. Statistical Model
2.4.1. Capsule Hit Probability
2.4.2. First Hit Depth
2.4.3. Crack Fill Ratio
2.5. Regression Analysis
2.5.1. Hit Probability
2.5.2. First Hit Depth
2.5.3. Crack Fill Ratio
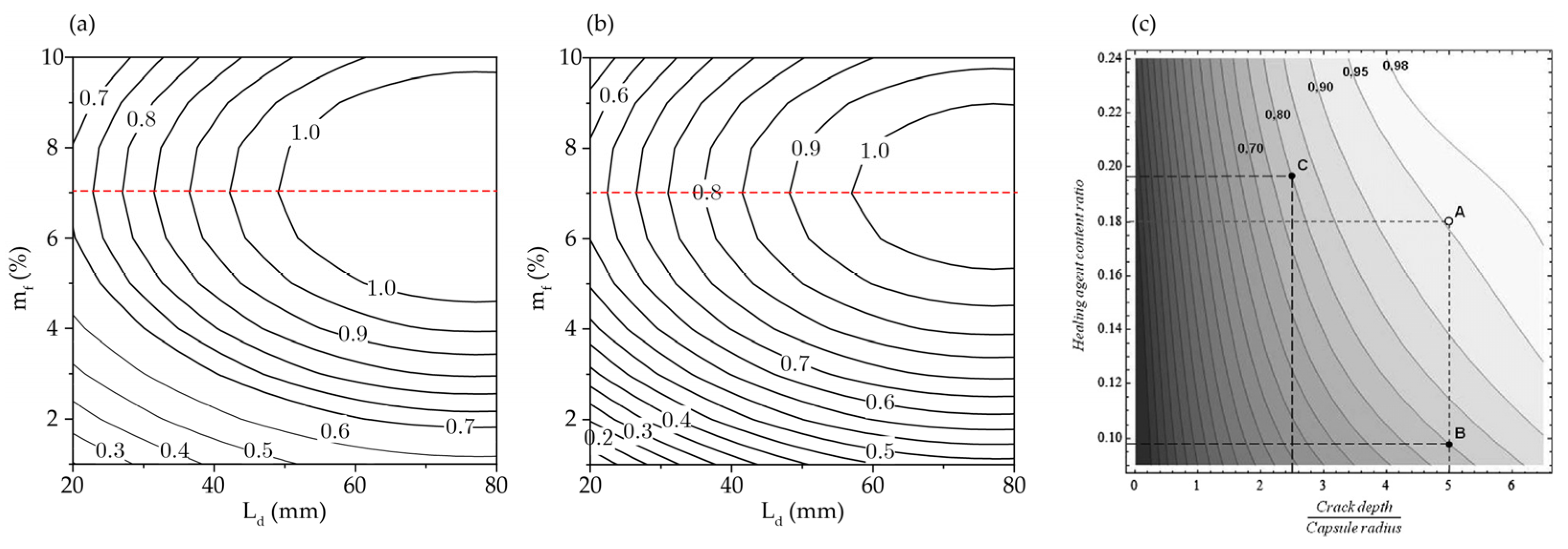
- To achieve the desired with a given capsule size , coefficient values for and show that the mass fraction of capsules must be increased to heal wider cracks. This is in agreement with the experimental observations [32].
- For a desired and fixed capsule mass fraction mf, coefficient values for and show that large size capsules must be used to heal wider cracks.
3. Regression Models’ Evaluation
4. Conclusions
- The proposed framework has captured the observations previously reported in the literature, including the effect of capsule size and dosage and crack opening on hit probability, filling ratio, and hit depth.
- The 95% confidence level adopted in this study is recommended for the design of a self-healing system as it reduces the uncertainties in the design and significantly increases the efficacy of a healing system.
- Agglomeration with an increasing dosage of capsules reduces hit probability while increasing the crack fill volume. Further addition of capsules past the noted threshold of 7% mass fraction yields adverse effects on hit probability. This shows that agglomeration effects are an important factor that must be considered.
- Crack tortuosity increases the potential intersection region and results in a higher number of capsules intersected.
- Irregular cracks have a larger crack volume compared with a straight crack of the same depth, resulting in an overall increase in fill ratio.
- Higher crack tortuosity slightly increases the uncertainty in the expected fill ratio.
Author Contributions
Funding
Informed Consent Statement
Data Availability Statement
Conflicts of Interest
References
- Mihashi, H.; de B. Leite, J.P. State-of-the-Art Report on Control of Cracking in Early Age Concrete. J. Adv. Concr. Technol. 2004, 2, 141–154. [Google Scholar] [CrossRef]
- Bentz, D.P. Early-Age Cracking Review: Mechanisms, Material Properties, and Mitigation Strategies. In Current Understanding of the Parameters that Influence Hydraulic and Leaching Properties and Uncertainty Analysis of Cementitious Barriers; National Institute of Standards and Technology: Gaithersburg, MD, USA, 2009. [Google Scholar]
- Gardner, D.; Lark, R.; Jefferson, T.; Davies, R. A survey on problems encountered in current concrete construction and the potential benefits of self-healing cementitious materials. Case Stud. Constr. Mater. 2018, 8, 238–247. [Google Scholar] [CrossRef]
- Basheer, P.A.M.; Chidiac, S.E.; Long, A.E. Predictive models for deterioration of concrete structures. Constr. Build. Mater. 1996, 10, 27–37. [Google Scholar] [CrossRef]
- Yang, Y.; Yang, E.H.; Li, V.C. Autogenous healing of engineered cementitious composites at early age. Cem. Concr. Res. 2011, 41, 176–183. [Google Scholar] [CrossRef]
- Snoeck, D.; Van Tittelboom, K.; Steuperaert, S.; Dubruel, P.; De Belie, N. Self-healing cementitious materials by the combination of microfibres and superabsorbent polymers. J. Intell. Mater. Syst. Struct. 2014, 25, 13–24. [Google Scholar] [CrossRef]
- Reinhardt, H.W.; Jonkers, H.M.; Van Tittelboom, K.; Snoeck, D.; De Belie, N.; De Muynck, W.; Verstraete, W.; Wang, J.; Mechtcherine, V. Recovery against Environmental Action; de Rooij, M., Van Tittelboom, K., De Belie, N., Schlangen, E., Eds.; RILEM State-of-the-Art Reports; Springer: Dordrecht, The Netherlands, 2013; Volume 11, ISBN 978-94-007-6623-5. [Google Scholar]
- White, S.R.; Sottos, N.R.; Geubelle, P.H.; Moore, J.S.; Kessler, M.R.; Sriram, S.R.; Brown, E.N.; Viswanathan, S. Autonomic healing of polymer composites. Nature 2001, 409, 794–797. [Google Scholar] [CrossRef] [PubMed]
- Danish, A.; Mosaberpanah, M.A.; Usama Salim, M. Past and present techniques of self-healing in cementitious materials: A critical review on efficiency of implemented treatments. J. Mater. Res. Technol. 2020, 9, 6883–6899. [Google Scholar] [CrossRef]
- Dong, B.; Fang, G.; Ding, W.; Liu, Y.; Zhang, J.; Han, N.; Xing, F. Self-healing features in cementitious material with urea–formaldehyde/epoxy microcapsules. Constr. Build. Mater. 2016, 106, 608–617. [Google Scholar] [CrossRef]
- Litina, C.; Al-Tabbaa, A. First generation microcapsule-based self-healing cementitious construction repair materials. Constr. Build. Mater. 2020, 255, 119389. [Google Scholar] [CrossRef]
- Perez, G.; Gaitero, J.J.; Erkizia, E.; Jimenez, I.; Guerrero, A. Characterisation of cement pastes with innovative self-healing system based in epoxy-amine adhesive. Cem. Concr. Compos. 2015, 60, 55–64. [Google Scholar] [CrossRef]
- Dong, B.; Fang, G.; Wang, Y.; Liu, Y.; Hong, S.; Zhang, J.; Lin, S.; Xing, F. Performance recovery concerning the permeability of concrete by means of a microcapsule based self-healing system. Cem. Concr. Compos. 2017, 78, 84–96. [Google Scholar] [CrossRef]
- Kanellopoulos, A.; Giannaros, P.; Al-Tabbaa, A. The effect of varying volume fraction of microcapsules on fresh, mechanical and self-healing properties of mortars. Constr. Build. Mater. 2016, 122, 577–593. [Google Scholar] [CrossRef]
- Al-Tabbaa, A.; Litina, C.; Giannaros, P.; Kanellopoulos, A.; Souza, L. First UK field application and performance of microcapsule-based self-healing concrete. Constr. Build. Mater. 2019, 208, 669–685. [Google Scholar] [CrossRef]
- Lv, Z.; Li, S.; Chen, H. Analytical model for effects of capsule shape on the healing efficiency in self-healing materials. PLoS ONE 2017, 12, e0187299. [Google Scholar] [CrossRef]
- Lv, Z.; Chen, H. Analytical models for determining the dosage of capsules embedded in self-healing materials. Comput. Mater. Sci. 2013, 68, 81–89. [Google Scholar] [CrossRef]
- Lv, Z.; Chen, H.; Yuan, H. Quantitative solution on dosage of repair agent for healing of cracks in materials: Short capsule model vs. two-dimensional crack pattern. Sci. Eng. Compos. Mater. 2011, 18, 13–19. [Google Scholar] [CrossRef]
- Zemskov, S.V.; Jonkers, H.M.; Vermolen, F.J. Two analytical models for the probability characteristics of a crack hitting encapsulated particles: Application to self-healing materials. Comput. Mater. Sci. 2011, 50, 3323–3333. [Google Scholar] [CrossRef]
- Lin, J.; Chen, H.; Lv, Z.; Wang, Y. Analytical solution on dosage of self-healing capsules in materials with two-dimensional multi-shaped crack patterns. IEEE J. Sel. Top. Quantum Electron. 2018, 25, 1229–1239. [Google Scholar] [CrossRef]
- Zhang, X.; Qian, C. Effects of the crack geometric features on the probability density of spherical healing agent particles in concrete. Constr. Build. Mater. 2021, 301, 124083. [Google Scholar] [CrossRef]
- Huang, H.; Ye, G. Numerical Studies of the Effects of Water Capsules on Self-Healing Efficiency and Mechanical Properties in Cementitious Materials. Adv. Mater. Sci. Eng. 2016, 2016, 8271214. [Google Scholar] [CrossRef]
- Pan, Z.; Schlangen, E. A three-dimensional numerical research on probability characteristics of a crack hitting capsules for self-healing concrete. In Proceedings of the 5th International Conference on Self-Healing Materials (ICSHM, BACT O12-77), Durham, NC, USA, 22–24 June 2015. [Google Scholar]
- Wu, Z.; Wong, H.S.; Buenfeld, N.R. Influence of drying-induced microcracking and related size effects on mass transport properties of concrete. Cem. Concr. Res. 2015, 68, 35–48. [Google Scholar] [CrossRef]
- Delatte, N. Failure, Distress and Repair of Concrete Structures; Elsevier: Amsterdam, The Netherlands, 2009; ISBN 9781845694081. [Google Scholar]
- Gilford, J.; Hassan, M.M.; Rupnow, T.; Barbato, M.; Okeil, A.; Asadi, S. Dicyclopentadiene and Sodium Silicate Microencapsulation for Self-Healing of Concrete. J. Mater. Civ. Eng. 2014, 26, 886–896. [Google Scholar] [CrossRef]
- The National Institute for Occupational Safety and Health (NIOSH). Dicyclopentadiene, NIOSH Pocket Guid. to Chem. Hazards. 2019. Available online: https://www.cdc.gov/niosh/npg/npgd0204.html (accessed on 24 July 2022).
- Katoueizadeh, E.; Zebarjad, S.M.; Janghorban, K. Investigating the effect of synthesis conditions on the formation of urea–formaldehyde microcapsules. J. Mater. Res. Technol. 2019, 8, 541–552. [Google Scholar] [CrossRef]
- MATLAB, version 9.9 (R2022b); The MathWorks Inc.: Natick, MA, USA, 2022.
- Chen, S.; Li, S.; Marshall, J.S. Exponential scaling in early-stage agglomeration of adhesive particles in turbulence. Phys. Rev. Fluids 2019, 4, 1–15. [Google Scholar] [CrossRef]
- NIST National Institute of Standards and Technology. NIST/SEMATECH e-Handbook of Statistical Methods; NIST National Institute of Standards and Technology: Gaithersburg, MD, USA, 2012.
- Mors, R.; Jonkers, H. Effect on concrete surface water absorption upon addition of lactate derived agent. Coatings 2017, 7, 51. [Google Scholar] [CrossRef]
- Yang, Z.; Hollar, J.; He, X.; Shi, X. A self-healing cementitious composite using oil core/silica gel shell microcapsules. Cem. Concr. Compos. 2011, 33, 506–512. [Google Scholar] [CrossRef]

















| Level | |||||
|---|---|---|---|---|---|
| Variable | −2.378 | −1 | 0 | 1 | 2.378 |
| Capsule Properties | |||||
| Mass fraction, mf (%) | 0.243% | 3% | 5% | 7% | 9.757% |
| Diameter, d (mm) | 0.024 | 0.3 | 0.5 | 0.7 | 0.976 |
| Crack Properties | |||||
| Crack width, LW (mm) | 0.062 | 0.2 | 0.3 | 0.4 | 0.538 |
| Crack depth, LD (mm) | 2.432 | 30 | 50 | 70 | 97.568 |
| Crack length, LL (mm) | 6.216 | 20 | 30 | 40 | 53.784 |
| Variable | Value |
|---|---|
| Material Properties | |
| Cement density | ρcement = 3150 kg/m3 |
| Water-to-cement ratio | 0.5 |
| Capsule core material density (DCPD) | ρcore = 980 kg/m3 [27] |
| Shell material density (urea-formaldehyde) | ρshell = 1170 kg/m3 [28] |
| Shell thickness | tshell = 1 µm |
| Domain Properties | |
| Width of sample area | Lx = 150 mm |
| Depth of sample area | Ly = 100 mm |
| Length of sample area | Lz = 150 mm |
| Perturbation of capsule position | |
| Crack Properties | |
| Angle from vertical (y-axis) | θc range = [−π/4, +π/4] |
| Skewness (angle of zigzag segments) | θskew range = [0, π/4] |
| Number of segments of zigzag | nskew range = [0, 10] |
| Variables | Coefficient | Value | Standard Error | t-Ratio | p-Value |
|---|---|---|---|---|---|
| - | a0 | −0.3632 | 0.0626 | −5.8006 | 0 |
| a1 | 0.1966 | 0.0155 | 12.6209 | 0 | |
| a2 | −0.2362 | 0.0368 | −6.4090 | 0 | |
| a3 | 0.3714 | 0.0737 | 5.0382 | 10−5 | |
| a4 | 0.0179 | 0.0015 | 11.4808 | 0 | |
| b11 | −0.0138 | 0.0015 | −9.1103 | 0 | |
| b44 | −0.0001 | 0.0000 | −7.3440 | 0 |
| Variables | Coefficient | Value | Standard Error | t-Ratio | p-Value |
|---|---|---|---|---|---|
| a4 | 0.0274 | 0.0014 | 18.8052 | 0 | |
| b12 | 0.0844 | 0.0208 | 4.0569 | 0.00017 | |
| b14 | −0.0018 | 0.0002 | −7.2618 | 0 | |
| b22 | −0.4373 | 0.1475 | −2.9636 | 0.00458 | |
| b24 | 0.0070 | 0.0026 | 2.6739 | 0.01 | |
| b34 | −0.0106 | 0.0024 | −4.4041 | 0.00005 | |
| b44 | −0.0001 | 0.0001 | −3.3545 | 0.00149 |
| Variables | Coefficient | Value | Standard Error | t-Ratio | p-Value |
|---|---|---|---|---|---|
| - | a0 | 0.01661 | 3.944 × 10−3 | 4.2124 | 0.00010 |
| x2 | a2 | 0.00829 | 8.098 × 10−4 | 10.2392 | 0.00000 |
| x3 | a3 | −0.00774 | 1.633 × 10−3 | −4.7371 | 0.00002 |
| x1x3 | b13 | −0.00774 | 1.633 × 10−3 | −4.7371 | 0.00002 |
| x2x2 | b22 | 0.01566 | 5.432 × 10−3 | 2.8822 | 0.00573 |
| x2x3 | b23 | −0.10013 | 2.000 × 10−2 | −5.0072 | 0.00001 |
| x3x3 | b33 | 0.26245 | 3.353 × 10−2 | 7.8267 | 0.00000 |
Publisher’s Note: MDPI stays neutral with regard to jurisdictional claims in published maps and institutional affiliations. |
© 2022 by the authors. Licensee MDPI, Basel, Switzerland. This article is an open access article distributed under the terms and conditions of the Creative Commons Attribution (CC BY) license (https://creativecommons.org/licenses/by/4.0/).
Share and Cite
Guo, S.; Chidiac, S.E. Probability Characteristics of a Crack Hitting Spherical Healing Agent Particles: Application to a Self-Healing Cementitious System. Materials 2022, 15, 7355. https://doi.org/10.3390/ma15207355
Guo S, Chidiac SE. Probability Characteristics of a Crack Hitting Spherical Healing Agent Particles: Application to a Self-Healing Cementitious System. Materials. 2022; 15(20):7355. https://doi.org/10.3390/ma15207355
Chicago/Turabian StyleGuo, Shannon, and Samir E. Chidiac. 2022. "Probability Characteristics of a Crack Hitting Spherical Healing Agent Particles: Application to a Self-Healing Cementitious System" Materials 15, no. 20: 7355. https://doi.org/10.3390/ma15207355
APA StyleGuo, S., & Chidiac, S. E. (2022). Probability Characteristics of a Crack Hitting Spherical Healing Agent Particles: Application to a Self-Healing Cementitious System. Materials, 15(20), 7355. https://doi.org/10.3390/ma15207355

