Development of pH-Responsive Polymer Coating as an Alternative to Enzyme-Based Stem Cell Dissociation for Cell Therapy
Abstract
1. Introduction
2. Materials and Methods
2.1. Materials
2.2. CDP Synthesis and Characterization
2.3. Cell Culture
2.4. CDP Coating on Cell Culture Dishes
2.5. Cells Culture on CDP-Coated Culture Dishes and Dissociation from CDP-Coated Culture Dishes Using pH 6.0 PBS
2.6. Phalloidin Staining
2.7. Cell Growth Rate
2.8. Live/Dead Assay
2.9. In Vitro Quantitative Real-Time Polymerase Chain Reaction (qRT PCR) Analysis
2.10. Treatment of Hindlimb Ischemia
2.11. Laser Doppler Imaging Analysis and In Vivo qRT PCR Analysis
2.12. Histology and Immunohistochemistry
2.13. Statistical Analysis
3. Results
3.1. Polymer Synthesis and Characterization
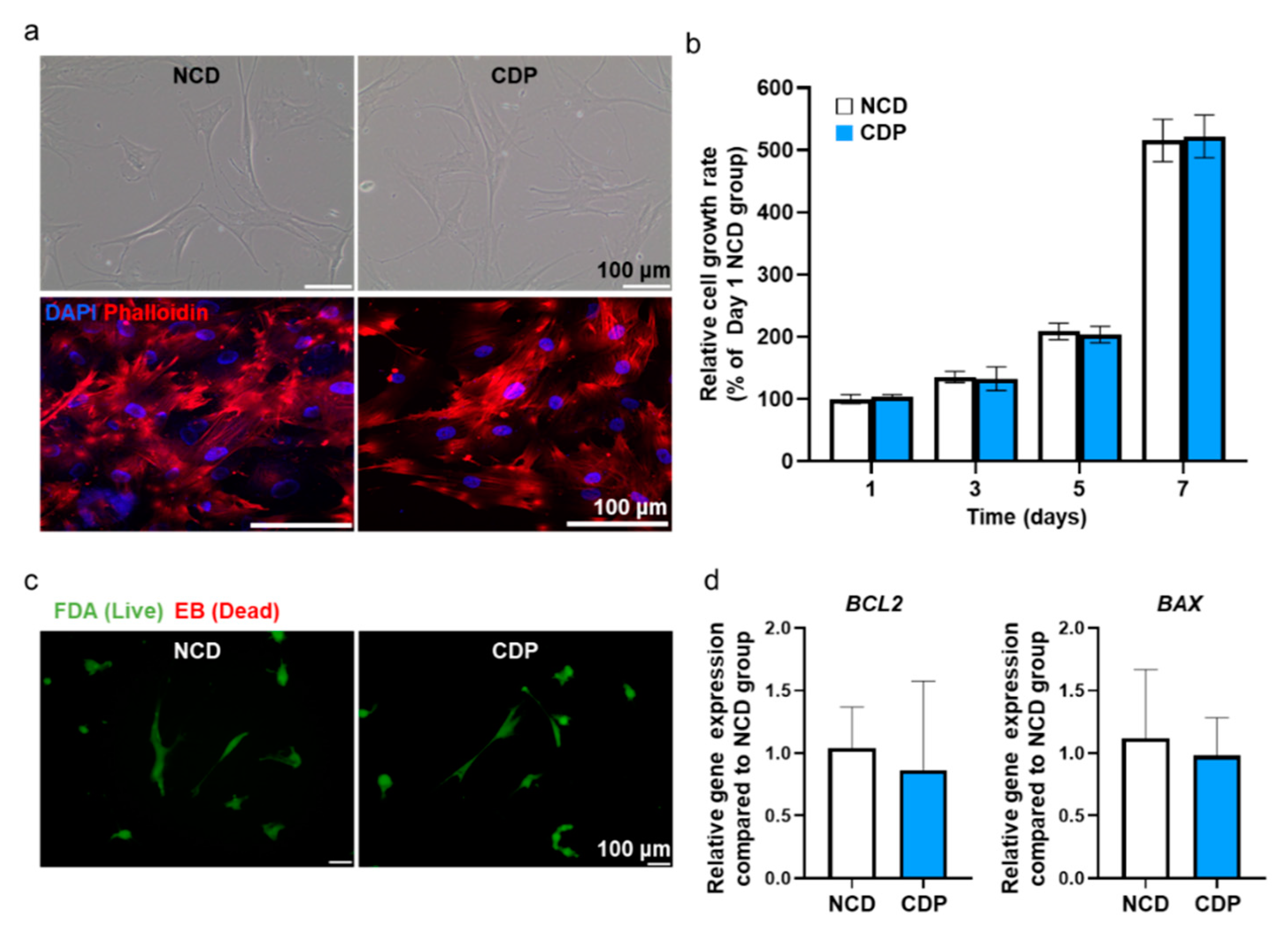
3.2. Analogous Cell Adhesion, Growth Rate, and Viability between hADSCs Cultured on NCDs and CDP-Coated Culture Dishes
3.3. Similar Cellular Function between NCPs and CDP-Coated Culture Dishes after Cell Detachment
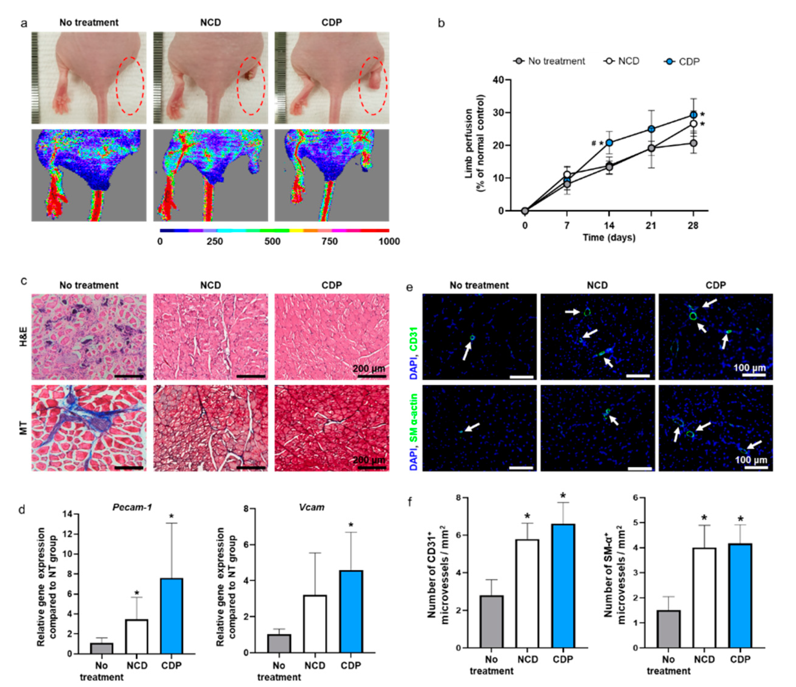
3.4. Ischemic Hindlimb Recovery after Injecting hADSCs Harvested from NCDs and CDP-Coated Culture Dishes
4. Discussion
5. Conclusions
Supplementary Materials
Author Contributions
Funding
Institutional Review Board Statement
Informed Consent Statement
Data Availability Statement
Conflicts of Interest
References
- Zheng, Q.; Iqbal, S.M.; Wan, Y. Cell detachment: Post-isolation challenges. Biotechnol. Adv. 2013, 31, 1664–1675. [Google Scholar] [CrossRef] [PubMed]
- Kwon, S.G.; Kwon, Y.W.; Lee, T.W.; Park, G.T.; Kim, J.H. Recent advances in stem cell therapeutics and tissue engineering strategies. Biomater. Res. 2018, 22, 1–8. [Google Scholar] [CrossRef] [PubMed]
- Zhao, B.; Li, L.; Wang, L.; Wang, C.-Y.; Yu, J.; Guan, K.-L. Cell detachment activates the Hippo pathway via cytoskeleton reorganization to induce anoikis. Genes Dev. 2012, 26, 54–68. [Google Scholar] [CrossRef] [PubMed]
- Fong, D.; Duceppe, N.; Hoemann, C.D. Mesenchymal stem cell detachment with trace trypsin is superior to EDTA for in vitro chemotaxis and adhesion assays. Biochem. Biophys. Res. Commun. 2017, 484, 656–661. [Google Scholar] [CrossRef]
- Wang, N.; Li, Y.; Zhang, Y.; Liao, Y.; Liu, W. High-strength photoresponsive hydrogels enable surface-mediated gene delivery and light-induced reversible cell adhesion/detachment. Langmuir 2014, 30, 11823–11832. [Google Scholar] [CrossRef]
- Kim, S.J.; Kim, W.I.; Yamato, M.; Okano, T.; Kikuchi, A.; Kwon, O.H. Successive grafting of PHEMA and PIPAAm onto cell culture surface enables rapid cell sheet recovery. Tissue Eng. Regen. Med. 2013, 10, 139–145. [Google Scholar] [CrossRef]
- Nakao, M.; Kim, K.; Nagase, K.; Grainger, D.W.; Kanazawa, H.; Okano, T. Phenotypic traits of mesenchymal stem cell sheets fabricated by temperature-responsive cell culture plate: Structural characteristics of MSC sheets. Stem Cell Res. Ther. 2019, 10, 1–14. [Google Scholar] [CrossRef] [PubMed]
- Li, W.; Wang, J.; Ren, J.; Qu, X. Near-infrared-and pH-responsive system for reversible cell adhesion using graphene/gold nanorods functionalized with i-motif DNA. Angew. Chem. 2013, 125, 6858–6862. [Google Scholar] [CrossRef]
- Cole, M.A.; Voelcker, N.H.; Thissen, H.; Griesser, H.J. Stimuli-responsive interfaces and systems for the control of protein–surface and cell–surface interactions. Biomaterials 2009, 30, 1827–1850. [Google Scholar] [CrossRef] [PubMed]
- Sugiyama, H.; Hakamada, M.; Mabuchi, M. Detachment of mesenchymal stem cells and their cell sheets using pH-responsive CaCO3 particles. Mater. Trans. 2019. [Google Scholar] [CrossRef]
- Wattamwar, P.P.; Biswal, D.; Cochran, D.B.; Lyvers, A.C.; Eitel, R.E.; Anderson, K.W.; Hilt, J.Z.; Dziubla, T.D. Synthesis and characterization of poly (antioxidant β-amino esters) for controlled release of polyphenolic antioxidants. Acta Biomater. 2012, 8, 2529–2537. [Google Scholar] [CrossRef] [PubMed]
- Kim, Y.-D.; Pofali, P.; Park, T.-E.; Singh, B.; Cho, K.; Maharjan, S.; Dandekar, P.; Jain, R.; Choi, Y.-J.; Arote, R. Gene therapy for bone tissue engineering. Tissue Eng. Regen. Med. 2016, 13, 111–125. [Google Scholar] [CrossRef] [PubMed]
- Park, S.; Han, U.; Choi, D.; Hong, J. Layer-by-layer assembled polymeric thin films as prospective drug delivery carriers: Design and applications. Biomater. Res. 2018, 22, 29. [Google Scholar] [CrossRef] [PubMed]
- Tang, S.; Yin, Q.; Zhang, Z.; Gu, W.; Chen, L.; Yu, H.; Huang, Y.; Chen, X.; Xu, M.; Li, Y. Co-delivery of doxorubicin and RNA using pH-sensitive poly (β-amino ester) nanoparticles for reversal of multidrug resistance of breast cancer. Biomaterials 2014, 35, 6047–6059. [Google Scholar] [CrossRef] [PubMed]
- Kim, M.S.; Lee, D.S. In vitro degradability and stability of hydrophobically modified pH-sensitive micelles using MPEG-grafted poly (β-amino ester) for efficient encapsulation of paclitaxel. J. Appl. Polym. Sci. 2010, 118, 3431–3438. [Google Scholar] [CrossRef]
- McLeary, J.; Calitz, F.; McKenzie, J.; Tonge, M.; Sanderson, R.; Klumperman, B. Beyond inhibition: A 1H NMR investigation of the early kinetics of RAFT-mediated polymerization with the same initiating and leaving groups. Macromolecules 2004, 37, 2383–2394. [Google Scholar] [CrossRef]
- Huynh, C.T.; Nguyen, M.K.; Lee, D.S. Biodegradable pH/temperature-sensitive oligo (β-amino ester urethane) hydrogels for controlled release of doxorubicin. Acta Biomater. 2011, 7, 3123–3130. [Google Scholar] [CrossRef] [PubMed]
- Cho, S.-W.; Moon, S.-H.; Lee, S.-H.; Kang, S.-W.; Kim, J.; Lim, J.M.; Kim, H.-S.; Kim, B.-S.; Chung, H.-M. CLINICAL PERSPECTIVE. Circulation 2007, 116, 2409–2419. [Google Scholar] [CrossRef]
- Salzig, D.; Schmiermund, A.; Grace, P.P.; Elseberg, C.; Weber, C.; Czermak, P. Enzymatic detachment of therapeutic mesenchymal stromal cells grown on glass carriers in a bioreactor. Open Biomed. Eng. J. 2013, 7, 147. [Google Scholar] [CrossRef][Green Version]
- Brown, M.A.; Wallace, C.S.; Anamelechi, C.C.; Clermont, E.; Reichert, W.M.; Truskey, G.A. The use of mild trypsinization conditions in the detachment of endothelial cells to promote subsequent endothelialization on synthetic surfaces. Biomaterials 2007, 28, 3928–3935. [Google Scholar] [CrossRef]
- Ikebe, C.; Suzuki, K. Mesenchymal stem cells for regenerative therapy: Optimization of cell preparation protocols. BioMed Res. Int. 2014, 2014. [Google Scholar] [CrossRef] [PubMed]
- Tsuji, K.; Ojima, M.; Otabe, K.; Horie, M.; Koga, H.; Sekiya, I.; Muneta, T. Effects of different cell-detaching methods on the viability and cell surface antigen expression of synovial mesenchymal stem cells. Cell Transplant. 2017, 26, 1089–1102. [Google Scholar] [CrossRef] [PubMed]
- Penna, V.; Lipay, M.V.; Duailibi, M.T.; Duailibi, S.E. The likely role of proteolytic enzymes in unwanted differentiation of stem cells in culture. Future Sci. OA 2015, 1. [Google Scholar] [CrossRef]
- Choi, G.; Cho, Y.; Yu, S.J.; Baek, J.; Lee, M.; Kim, Y.; Lee, E.; Im, S.G. Polymer-Coated Surface as an Enzyme-Free Culture Platform to Improve Human Mesenchymal Stem Cell (hMSC) Characteristics in Extended Passaging. ACS Appl. Bio Mater. 2020, 3, 7654–7665. [Google Scholar] [CrossRef]
- Fontoura, J.C.; Viezzer, C.; Dos Santos, F.G.; Ligabue, R.A.; Weinlich, R.; Puga, R.D.; Antonow, D.; Severino, P.; Bonorino, C. Comparison of 2D and 3D cell culture models for cell growth, gene expression and drug resistance. Materials science & engineering. Mater. Biol. Appl. 2020, 107, 110264. [Google Scholar]
- Pan, H.M.; Chen, S.; Jang, T.S.; Han, W.T.; Jung, H.D.; Li, Y.; Song, J. Plant seed-inspired cell protection, dormancy, and growth for large-scale biofabrication. Biofabrication 2019, 11, 025008. [Google Scholar] [CrossRef] [PubMed]
- Leberfinger, A.N.; Moncal, K.K.; Ravnic, D.J.; Ozbolat, I.T. 3D Printing for Cell Therapy Applications in Cell Therap; Humana Press: Cham, Switzerland, 2017; pp. 227–248. [Google Scholar]





| Gene | Primer |
|---|---|
| Human GAPDH | sense 5′-GTC GGA GTC AAC GGA TTT GG-3′ |
| antisense 5′-GGG TGG AAT CAA TTG GAA CAT-3′ | |
| Human BCL2 | sense 5′-CTT GAC AGA GGA TCA TGC TGT AC-3′ |
| antisense 5′-GGA TGC TTT ATT TCA TGA GGC-3′ | |
| Human BAX | sense 5′-CAT GTT TTC TGA CGG CAA CTT C-3′ |
| antisense 5′-AGG GCC TTG AGC ACC AGT TT-3′ | |
| Human VEGF | sense 5′-GAG GGC AGA ATC ATC ACG AAG T-3′ |
| antisense 5′-CAC CAG GGT CTC GAT TGG AT-3′ | |
| Human FGF2 | sense 5′-AGC GGC TGT ACT GCA AAA AC-3′ |
| antisense 5′-GTA GCT TGA TGT GAG GGT CG-3′ | |
| Mouse β-actin | sense 5′-GGC TGT ATT CCC CTC CAT CG-3′ |
| antisense 5′-CCA GTT GGT AAC AAT GCC ATG T-3′ | |
| Mouse Pecam-1 | sense 5′-CAA ACA GAA ACC CGT GGA GAT G-3′ |
| antisense 5′-ACC GTA ATG GCT GTT GGC TTC-3′ | |
| Mouse Vcam-1 | sense 5′-CTG GGA AGC TGG AAC GAA GT-3′ |
| antisense 5′-GCC AAA CAC TTG ACC GTG AC-3′ |
Publisher’s Note: MDPI stays neutral with regard to jurisdictional claims in published maps and institutional affiliations. |
© 2021 by the authors. Licensee MDPI, Basel, Switzerland. This article is an open access article distributed under the terms and conditions of the Creative Commons Attribution (CC BY) license (http://creativecommons.org/licenses/by/4.0/).
Share and Cite
Kim, Y.-J.; Lee, T.-J.; Jeong, G.-J.; Song, J.; Yu, T.; Lee, D.S.; Bhang, S.H. Development of pH-Responsive Polymer Coating as an Alternative to Enzyme-Based Stem Cell Dissociation for Cell Therapy. Materials 2021, 14, 491. https://doi.org/10.3390/ma14030491
Kim Y-J, Lee T-J, Jeong G-J, Song J, Yu T, Lee DS, Bhang SH. Development of pH-Responsive Polymer Coating as an Alternative to Enzyme-Based Stem Cell Dissociation for Cell Therapy. Materials. 2021; 14(3):491. https://doi.org/10.3390/ma14030491
Chicago/Turabian StyleKim, Yu-Jin, Tae-Jin Lee, Gun-Jae Jeong, Jihun Song, Taekyung Yu, Doo Sung Lee, and Suk Ho Bhang. 2021. "Development of pH-Responsive Polymer Coating as an Alternative to Enzyme-Based Stem Cell Dissociation for Cell Therapy" Materials 14, no. 3: 491. https://doi.org/10.3390/ma14030491
APA StyleKim, Y.-J., Lee, T.-J., Jeong, G.-J., Song, J., Yu, T., Lee, D. S., & Bhang, S. H. (2021). Development of pH-Responsive Polymer Coating as an Alternative to Enzyme-Based Stem Cell Dissociation for Cell Therapy. Materials, 14(3), 491. https://doi.org/10.3390/ma14030491

