Morphology, Mechanical Properties and Shape Memory Effects of Polyamide12/Polyolefin Elastomer Blends Compatibilized by Glycidylisobutyl POSS
Abstract
1. Introduction
2. Materials and Methods
2.1. Materials and Sample Preparation
2.2. Characterization
2.2.1. FE-SEM Analysis
2.2.2. Tensile Test
2.2.3. Izod Impact Test
2.2.4. Dynamic Mechanical Analysis
2.2.5. Evaluation of Thermally-Triggered Shape Memory Effects
3. Results and Discussions
3.1. Phase Morphology
3.2. Mechanical Properties
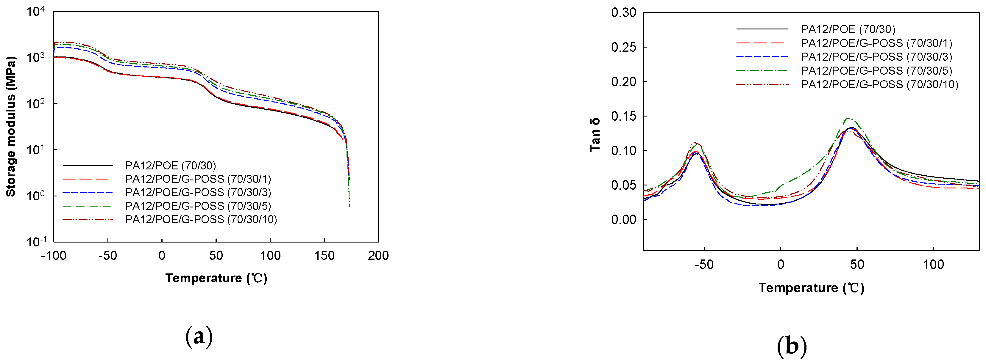
3.3. Dynamic Mechanical Properties
3.4. Shape Memory Effects
4. Conclusions
Author Contributions
Funding
Data Availability Statement
Conflicts of Interest
References
- Barlow, J.W.; Paul, D.R. Polymer blends and alloys-a review of selected considersations. Polym. Eng. Sci. 1981, 21, 985. [Google Scholar] [CrossRef]
- Utracki, L.A. Compatibilization of polymer blends. Can. J. Chem. Eng. 2002, 80, 1008–1016. [Google Scholar] [CrossRef]
- Favis, B.D. Phase size/interface relationships in polymer blends: The emulsification curve. Polymer 1994, 135, 1552–1555. [Google Scholar] [CrossRef]
- Gadekar, R.; Kulkarni, A.; Jog, J.P. Blends of nylon with polyethylene: Effect of compatibilization on mechanical and dynamic mechanical properties. J. Appl. Polym. Sci. 1998, 69, 161. [Google Scholar] [CrossRef]
- Okada, O.; Keskkula, H.; Paul, D.R. Mechanical properties of blends of maleated ethylene–propylene rubber and nylon 6. Polymer 2001, 42, 8715–8725. [Google Scholar] [CrossRef]
- Komalan, C.; George, K.E.; Jacob, S.; Thomas, S. Reactive compatibilization of nylon copolymer/EPDM blends: Experimental aspects and their comparison with theory. Polym. Adv. Technol. 2008, 19, 351–360. [Google Scholar] [CrossRef]
- Gonzalez-Montiel, A.; Keskkula, H.; Paul, D.R. Impact-modified nylon 6/polypropylene blends: 1. Morphology-property relationships. Polymer 1995, 36, 4587–4603. [Google Scholar] [CrossRef]
- La Mantia, F.P.; Ceraulo, M.; Mistretta, C.; Botta, L.; Morreals, M. Compatibilization of polypropylene/polyamide 6 blend fibers using photo-oxidized polypropylene. Materials 2019, 12, 81. [Google Scholar] [CrossRef]
- Khatua, B.B.; Lee, D.J.; Kim, H.Y.; Kim, J.K. Effect of organoclay platelets on morphology of nylon-6 and poly(ethylene-ran-propylene) rubber blends. Macromolecules 2004, 37, 2454–2459. [Google Scholar] [CrossRef]
- Zhang, B.; Wong, J.S.; Shi, D.; Yam, R.C.; Li, R.K. Investigation on the mechanical performances of ternary nylon 6/SEBS elastomer/nano-SiO2 hybrid composites with controlled morphology. J. Appl. Polym. Sci. 2010, 115, 469. [Google Scholar] [CrossRef]
- Xiang, F.; Shi, Y.; Li, X.; Huang, T.; Chen, C.; Peng, Y.; Wang, Y. Cocontinuous morphology of immiscible high density polyethylene/polyamide 6 blend induced by multiwalled carbon nanotubes network. Eur. Polym. J. 2012, 48, 350–361. [Google Scholar] [CrossRef]
- Ogunniran, E.S.; Sadiku, R.; Ray, S.S.; Luruli, N. Morphology and thermal properties of compatibilized PA12/PP blends with boehmite alumina nanofiller inclusions. Macromol. Mater. Eng. 2011, 29, 627–638. [Google Scholar] [CrossRef]
- Kodal, M. Polypropylene/polyamide 6/POSS ternary nanocomposites: Effects of POSS nanoparticles on the compatibility. Polymer 2016, 105, 43. [Google Scholar] [CrossRef]
- Wang, F.; Lu, X.; He, C. Some recent developments of polyhedral oligomeric silsesquioxane (POSS)-based polymeric materials. J. Mater. Chem. 2011, 21, 2775–2782. [Google Scholar] [CrossRef]
- Kuo, S.-W.; Chang, F.-C. POSS related polymer nanocomposites. Prog. Polym. Sci. 2011, 36, 1649–1696. [Google Scholar] [CrossRef]
- Ayandele, E.; Sarkar, B.; Alexandridis, P. Polyhedral oligomeric silsesquioxane (POSS)-containing polymer nanocomposites. Nanomaterials 2012, 2, 445–475. [Google Scholar] [CrossRef]
- Grala, M.; Bartczak, A. Morphology and mechanical properties of high density polyethylene-POSS hybrid nanocomposites obtained by reactive blending. Polym. Eng. Sci. 2015, 55, 2058–2072. [Google Scholar] [CrossRef]
- Fina, A.; Tabuani, D.; Frache, A.; Camino, G. Polypropylene–polyhedral oligomeric silsesquioxanes(POSS) nanocomposites. Polymer 2005, 46, 7855–7866. [Google Scholar] [CrossRef]
- Niemczyk, A.; Dziubek, K.; Sacher-Majewska, B.; Czaja, K.; Dutkiewicz, M.; Marciniec, B. Study of thermal properties of polyethylene and polypropylene nanocomposites with long alkyl chain-substituted POSS fillers. J. Therm. Anal. Cal. 2016, 125, 1287–1299. [Google Scholar] [CrossRef]
- Wan, C.; Zhao, F.; Bao, X.; Kandasubramanian, B.; Duggan, M. Effect of POSS on crystalline transitions and physical properties of polyamide 12. J. Polym. Sci. Part B Polym. Phys. 2009, 47, 121–129. [Google Scholar] [CrossRef]
- Misra, R.; Fu, B.X.; Plagge, A.; Morgan, S.E. POSS-nylon 6 nanocomposites: Influence of POSS structure on surface and bulk properties. J. Polym. Sci. Part B Polym. Phys. 2009, 47, 1088–1102. [Google Scholar] [CrossRef]
- Andrade, R.J.; Weinrich, Z.N.; Ferreira, C.I.; Schiraldi, D.A.; Maia, J.M. Optimization of melt blending process of nylon 6-POSS: Improving mechanical properties of spun fibers. Polym. Eng. Sci. 2015, 55, 1580–1588. [Google Scholar] [CrossRef]
- Fina, A.; Monticelli, O.; Camino, G. POSS-based hybrids by melt/reactive blending. J. Mater. Chem. 2010, 20, 9297–9305. [Google Scholar] [CrossRef]
- Sirin, H.; Kodal, M.; Ozkoc, G. The influence of POSS type on the properties of PLA. Polym. Comp. 2016, 37, 1497–1506. [Google Scholar] [CrossRef]
- Zhao, Y.; Schiraldi, D.A. Thermal and mechanical properties of polyhedral oligomeric silsesquioxane (POSS)/polycarbonate composites. Polymer 2005, 46, 11640–11647. [Google Scholar] [CrossRef]
- Li, B.; Zhang, Y.; Wang, S.; Ji, J. Effect of POSS on morphology and properties of poly(2,6-dimethyl-1,4-phenylene oxide)/polyamide 6 blends. Eur. Polym. J. 2009, 45, 2202–2210. [Google Scholar] [CrossRef]
- Fu, Z.; Wang, H.; Zhao, X.; Horiuchi, S.; Li, Y. Immiscible polymer blends compatibilized with reactive hybrid nanoparticles: Morphologies and properties. Polymer 2017, 132, 353–361. [Google Scholar] [CrossRef]
- Jose, S.; Thomas, S.; Lievana, E.; Karger-Kogsis, J. Morphology and mechanical properties of polyamide 12 blends with styrene/ethylene-butylene/styrene rubbers with and without meleation. J. Appl. Polym. Sci. 2005, 95, 1376. [Google Scholar] [CrossRef]
- Narathichat, M.; Kummerlowe, C.; Vennemann, N.; Sahakaro, K.; Nakason, C. Influence of epoxide level and reactive blending on properties of epoxidized natural rubber and nylon 12 blends. Adv. Polym. Technol. 2012, 31, 118–129. [Google Scholar] [CrossRef]
- Saengthaveep, S.; Jana, S.C.; Magaraphas, R. Correlation of viscosity ratio, morphology, and mechanical properties of polyamide 12/natural rubber blends via reactive compatibilization. J. Polym. Res. 2016, 23, 1–13. [Google Scholar] [CrossRef]
- Yu, F.; Huang, H.-X. Simultaneously toughening and reinforcing poly(lactic acid)/thermoplastic polyurethane blend via enhancing interfacial adhesion by hydrophobic silica nanoparticles. Polym. Test. 2015, 45, 107–113. [Google Scholar] [CrossRef]
- Thitsartarn, W.; Fan, X.; Sun, Y.; Yeo, J.; Yuan, D.; He, C. Simultaneous enhancement of strength and toughness of epoxy using POSS-rubber core-shell nanoparticles. Comp. Sci. Technol. 2015, 118, 63–71. [Google Scholar] [CrossRef]
- Lendlein, A.; Kelch, S. Shape memory polymers. Angew. Chem. Int. Ed. 2002, 41, 2034. [Google Scholar] [CrossRef]
- Ratna, D.; Karger-Kocsis, J. Recent advances in shape memory polymers and composites: A review. J. Mater. Sci. 2008, 43, 254–269. [Google Scholar] [CrossRef]
- Liu, C.; Mather, P.T. Thermomechanical characterization of blends of poly(vinyl acetate) with semicrystalline polymer for shape memory applications. Proc. Annu. Tech. Conf-SPE 2003, 2, 1962. [Google Scholar]
- Zhang, W.; Chen, L.; Zhang, Y. Surprising shape-memory effect of polylactide resulted from toughening by polyamide elastomer. Polymer 2009, 50, 1311–1315. [Google Scholar] [CrossRef]
- Campo, C.J.; Mather, P.T. PVDF/PMMA shape memory blends. Polym. Mater. Sci. Eng. 2005, 93, 933. [Google Scholar]
- Parhizkar, M.; Reardon, P.J.T.; Knowles, J.C.; Browning, R.J.; Stride, E.; Pedley, R.B.; Grego, T.; Edirisinghe, M. Performance of novel high throughput multi electrospray systems for forming of polymeric micro/nanoparticles. Mater. Des. 2017, 126, 73. [Google Scholar] [CrossRef]
- Zhou, Y.; Xi, S.; Huang, Y.; Kong, M.; Yang, Q.; Li, G. Preparation of near-spherical PA12 particles for selective laser sintering via Plateau-Rayleigh instability of molten fibers. Mater. Des. 2020, 190, 108578. [Google Scholar] [CrossRef]
- Alenezi, H.; Muhammet, E.C.; Mohan, E. Experimental and theoretical investigation of the fluid behavior during polymeric fiber formation with and without pressure. Appl. Phys. Rev. 2019, 6, 041401. [Google Scholar] [CrossRef]
- Mahalingam, S.; Matharu, R.; Homer-Vanniasinkam, S.; Edirisinghe, M. Current methodologies and approaches for the formation of core–sheath polymer fibers for biomedical applications. Appl. Phys. Rev. 2020, 7, 041302. [Google Scholar] [CrossRef]
- Mahalingam, S.; Huo, S.; Homer-Vanniasinkam, S.; Edirisinghe, M. Generation of core–sheath polymer nanofibers by pressurised gyration. Polymers 2020, 12, 1709. [Google Scholar] [CrossRef] [PubMed]






| G-POSS Contents (phr) | Young’s Modulus (MPa) | Tensile Strength (MPa) | Elongation at Break (%) | Toughness (MPa) | Izod Impact Strength (kJ/m2) |
|---|---|---|---|---|---|
| 0 | 5 ± 0.2 | 18 ± 0.3 | 50 ± 2 | 853 ± 40 | 30 ± 0.3 |
| 1 | 7 ± 0.3 | 20 ± 0.3 | 66 ± 3 | 1216 ± 50 | 33 ± 0.3 |
| 3 | 9 ± 0.3 | 20 ± 0.3 | 68 ± 3 | 1245 ± 50 | 34 ± 0.4 |
| 5 | 10 ± 0.3 | 22 ± 0.3 | 71 ± 3 | 1323 ± 60 | 35 ± 0.4 |
| 10 | 10 ± 0.3 | 23 ± 0.4 | 63 ± 3 | 1365 ± 60 | 36 ± 0.3 |
| G-POSS Contents (phr) | Tg of POE (°C) | Tg of PA12 (°C) |
|---|---|---|
| 0 | −53.9 | 47.1 |
| 1 | −56.1 | 45.9 |
| 3 | −56.3 | 45.8 |
| 5 | −54.3 | 43.9 |
| 10 | −56.2 | 41.8 |
| G-POSS Contents (phr) | Shape Fixity Ratio Rf (%) | Shape Recovery Ratio Rr (%) |
|---|---|---|
| 0 | 97.4 | 47.5 |
| 1 | 95.9 | 75.8 |
| 3 | 95.5 | 85.7 |
| 5 | 95.8 | 92.6 |
| 10 | 95.2 | 95.9 |
Publisher’s Note: MDPI stays neutral with regard to jurisdictional claims in published maps and institutional affiliations. |
© 2020 by the authors. Licensee MDPI, Basel, Switzerland. This article is an open access article distributed under the terms and conditions of the Creative Commons Attribution (CC BY) license (http://creativecommons.org/licenses/by/4.0/).
Share and Cite
Lee, D.-H.; Chang, Y.-W.; Jang, K.-S. Morphology, Mechanical Properties and Shape Memory Effects of Polyamide12/Polyolefin Elastomer Blends Compatibilized by Glycidylisobutyl POSS. Materials 2021, 14, 27. https://doi.org/10.3390/ma14010027
Lee D-H, Chang Y-W, Jang K-S. Morphology, Mechanical Properties and Shape Memory Effects of Polyamide12/Polyolefin Elastomer Blends Compatibilized by Glycidylisobutyl POSS. Materials. 2021; 14(1):27. https://doi.org/10.3390/ma14010027
Chicago/Turabian StyleLee, Dong-Hun, Young-Wook Chang, and Keon-Soo Jang. 2021. "Morphology, Mechanical Properties and Shape Memory Effects of Polyamide12/Polyolefin Elastomer Blends Compatibilized by Glycidylisobutyl POSS" Materials 14, no. 1: 27. https://doi.org/10.3390/ma14010027
APA StyleLee, D.-H., Chang, Y.-W., & Jang, K.-S. (2021). Morphology, Mechanical Properties and Shape Memory Effects of Polyamide12/Polyolefin Elastomer Blends Compatibilized by Glycidylisobutyl POSS. Materials, 14(1), 27. https://doi.org/10.3390/ma14010027

