Risk Management of Hazardous Materials in Manufacturing Processes: Links and Transitional Spaces between Occupational Accidents and Major Accidents
Abstract
1. Introduction
2. Legal Context in the European Union (EU)
2.1. Major Accident and Occupational Accident
2.2. Activity Involving Chemical Agents
2.3. Workplace
2.4. Installation
3. Comparative Analysis between Management Systems Derived from the Framework Directive and Directive Seveso III
4. Comparative Analysis between Management Systems Derived from the ISO 45001:2018 Standard and Directive Seveso III
- Plan: determine and assess OSH risks, OSH opportunities and other risks and other opportunities, establish the OSH objectives and processes necessary to deliver results in accordance with the organization’s OSH policy;
- Do: implement the processes as planned;
- Check: monitor and measure activities and processes with regard to the OSH policy and OSH objectives, and report the results;
- Act: take actions to continually improve OSH performance towards achieving the intended outcomes;
5. Analysis of Transitional Spaces Between the Risk Management of Hazardous Materials in Manufacturing Processes
5.1. Legal Context
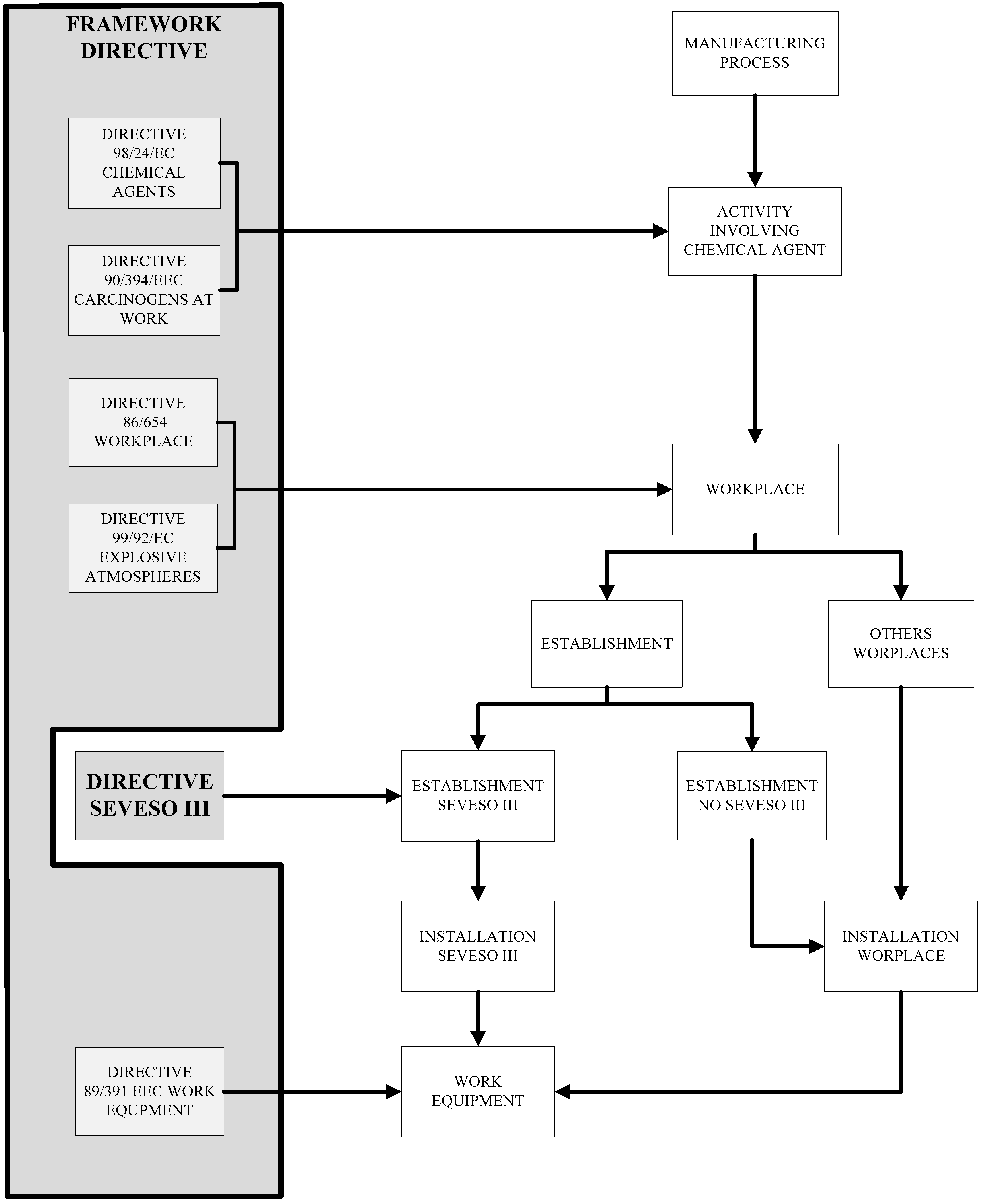
- Activity involving chemical agents: Directive 98/24/EC on chemical agents [7] will be applicable to any work activity linked to a manufacturing process that involves the use of any of the dangerous substances collected in Directive Seveso III. Additionally, other individual directives may be applicable depending on the characteristics of the manufacturing process in each specific case, as well as the chemical agents used; for instance, Directive 2004/37/EC on carcinogens or mutagens at work [20], as shown for the substances collected in Table 3.
- Workplaces: Directive 98/654/EEC on Workplaces [15] is applicable to any work activity linked to a manufacturing process integrated in an establishment, following Directive Seveso III. Additionally, other individual directives may also be applicable depending on the characteristics of the manufacturing process in each specific case, as well as the chemical agents used; for instance, Directive 99/92/EC on explosive atmospheres [28]. This could be the case, for instance, in the case of manufacturing processes that use any of the flammable substances collected in Table 3, such as: ethyleneimine (H225: very flammable liquid and vapours), Ethylene oxide (H220: extremely flammable gas) and propylene oxide (H224: extremely flammable liquid and vapours).
- Installation: Directive 2009/104/EC on work equipment [16], as well as Directive 89/654/EEC on workplaces [15], will be applicable to any work activity linked to any manufacturing process that involves one or more installations pursuant to Directive Seveso III. In general, a manufacturing process will be configured by elements that fall within the definition of work equipment and workplace, which may completely or partially configure an installation pursuant to Directive Seveso III.
5.2. Management Systems
6. Discussion
6.1. Major Accident and Occupational Accident
6.2. Links and Transitional Spaces
7. Conclusions
Author Contributions
Funding
Conflicts of Interest
References
- European Commission. Growth–Internal Market, Industry, Entrepreneurship and SMEs; European Commission: Brussels, Belgium, 2018; Available online: https://ec.europa.eu/growth/sectors/chemicals_en (accessed on 24 August 2018).
- European Union. Regulation (EC) No 1907/2006 of the European Parliament and of the Council of 18 December 2006 Concerning the Registration, Evaluation, Authorisation and Restriction of Chemicals (REACH), Establishing a European Chemicals Agency, Amending Directive 1999/45/EC and Repealing Council Regulation (EEC) No 793/93 and Commission Regulation (EC) No 1488/94 as well as Council Directive 76/769/EEC and Commission Directives 91/155/EEC, 93/67/EEC, 93/105/EC and 2000/21/EC; Official Journal of the European Union: Brussels, Belgium, 2006. [Google Scholar]
- European Union. Regulation (EC) No 1272/2008 of the European Parliament and of the Council of 16 December 2008 on Classification, Labelling and Packaging of Substances and Mixtures, Amending and Repealing Directives 67/548/EEC and 1999/45/EC, and Amending Regulation (EC) No 1907/2006; Official Journal of the European Union: Brussels, Belgium, 2008. [Google Scholar]
- European Chemical Agency (ECHA). Classification and Labelling Inventory Database. Available online: https://echa.europa.eu/information-on-chemicals/cl-inventory-database (accessed on 24 August 2018).
- European Chemical Agency (ECHA). Registered Substances Database. Available online: https://echa.europa.eu/information-on-chemicals/registered-substances (accessed on 24 August 2018).
- European Communities. Directive 89/391/EEC of 12 June 1989 on the Introduction of Measures to Encourage Improvements in the Safety and Health of Workers at Work—‘Framework Directive’ Directive 89/654/EEC—Workplace Requirements of 30 November 1989 Concerning the Minimum Safety and Health Requirements for the Workplace (First Individual Directive within the Meaning of Article 16 (1) of Directive 89/391/EEC); Official Journal of the European Communities: Brussels, Belgium, 1989. [Google Scholar]
- European Union. Directive 98/24/EC–Risks Related to Chemical Agents at Work of 7 April 1998 on the Protection of the Health and Safety of Workers from the Risks Related to Chemical Agents at Work (Fourteenth Individual Directive within the Meaning of Article 16(1) of Directive 89/391/EEC); Official Journal of the European Union: Brussels, Belgium, 1998. [Google Scholar]
- European Union. Directive 2012/18/EU of the European Parliament and of the Council of 4 July 2012 on the Control of Major-Accident Hazards Involving Dangerous Substances, Amending and Subsequently Repealing Council Directive 96/82/EC Text with EEA Relevance; Official Journal of the European Union: Brussels, Belgium, 2012. [Google Scholar]
- Brocal, F.; Sebastián, M.A.; González, C.; Reniers, G.; Paltrinieri, N. Standardized risk assessment techniques: A review in the framework of occupational safety. In Safety and Reliability—Safe Societies in a Changing World, Proceedings of the 28 TH International European Safety and Reliability Conference (ESREL 2018), Trondheim, Norway, 17–21 June 2018; Haugen, S., Barros, A., Gulijk, C.V., Kongsvik, T., Vinnem, J., Eds.; CRC Press: London, UK, 2018. [Google Scholar]
- ScienceDirect Databases. Available online: https://www.sciencedirect.com/search/advanced (accessed on 6 August 2018).
- Rasmussen, K.; Sokull-Klüttgen, B.; Yu, I.J.; Kanno, J.; Hirose, A.; Gwinn, M.R. Chapter 7–Regulation and Legislation. In Adverse Effects of Engineered Nanomaterials, 2nd ed.; Fadeel, B., Pietroiusti, A., Shvedova, A.A., Eds.; Academic Press: Cambridge, MA, USA, 2017; pp. 159–188. [Google Scholar] [CrossRef]
- Besserman, J.; Mentzer, R.A. Review of global process safety regulations: United States, European Union, United Kingdom, China, India. J. Loss Prevent Proc. Ind. 2017, 50, 165–183. [Google Scholar] [CrossRef]
- Li, Y.; Guldenmund, F.W. Safety management systems: A broad overview of the literature. Saf. Sci. 2018, 103, 94–123. [Google Scholar] [CrossRef]
- ISO 45001–Occupational Health and Safety Management Systems. Requirements with Guidance for Use; International Organization for Standardization (ISO): Geneva, Switzerland, 2018.
- European Union. Directive 89/654/EEC of 30 November 1989 Concerning the Minimum Safety and Health Requirements for the Workplace (First Individual Directive within the Meaning of Article 16 (1) of Directive 89/391/EEC); Official Journal of the European Union: Brussels, Belgium, 1989. [Google Scholar]
- European Union. Directive 2009/104/EC–Use of Work Equipment of 16 September 2009 Concerning the Minimum Safety and Health Requirements for the Use of Work Equipment by Workers at Work (Second Individual Directive within the Meaning of Article 16(1) of Directive 89/391/EEC); Official Journal of the European Union: Brussels, Belgium, 2009. [Google Scholar]
- European Union. Directive 89/656/EEC–Use of Personal Protective Equipment of 30 November 1989 on the Minimum Health and Safety Requirements for the Use by Workers of Personal Protective Equipment at the Workplace (Third Individual Directive within the Meaning of Article 16 (1) of Directive 89/391/EEC); Official Journal of the European Union: Brussels, Belgium, 1989. [Google Scholar]
- European Union. Directive 90/269/EEC–Manual Handling of Loads of 29 May 1990 on the Minimum Health and Safety Requirements for the Manual Handling of Loads where There Is a Risk Particularly of Back Injury to Workers (Fourth Individual Directive within the meaning of Article 16 (1) of Directive 89/391/EEC); Official Journal of the European Union: Brussels, Belgium, 1990. [Google Scholar]
- European Union. Directive 90/270/EEC–Display Screen Equipment of 29 May 1990 on the Minimum Safety and Health Requirements for Work with Display Screen Equipment (Fifth Individual Directive within the Meaning of Article 16 (1) of Directive 89/391/EEC); Official Journal of the European Union: Brussels, Belgium, 1990. [Google Scholar]
- European Union. Directive 2004/37/EC–Carcinogens or Mutagens at Work of 29 April 2004 on the Protection of Workers from the Risks Related to Exposure to Carcinogens or Mutagens at Work (Sixth individual Directive within the meaning of Article 16(1) Directive 89/391/EEC); Official Journal of the European Union: Brussels, Belgium, 2004. [Google Scholar]
- European Union. Directive 2000/54/EC–Biological Agents at Work of the European Parliament and of the Council of 18 September 2000 on the Protection of Workers from Risks Related to Exposure to Biological Agents at Work (Seventh Individual Directive within the Meaning of Article 16(1) of Directive 89/391/EEC); Official Journal of the European Union: Brussels, Belgium, 2000. [Google Scholar]
- European Union. Directive 92/57/EEC–Temporary or Mobile Construction Sites of 24 June 1992 on the Implementation of Minimum Safety and Health Requirements at Temporary or Mobile Construction Sites (Eighth Individual Directive within the Meaning of Article 16 (1) of Directive 89/391/EEC); Official Journal of the European Union: Brussels, Belgium, 1992. [Google Scholar]
- European Union. Directive 92/58/EEC–Safety and/or Health Signs of 24 June 1992 on the Minimum Requirements for the Provision of Safety and/or Health Signs at Work (Ninth Individual Directive within the Meaning of Article 16 (1) of Directive 89/391/EEC); Official Journal of the European Union: Brussels, Belgium, 1992. [Google Scholar]
- European Union. Directive 92/85/EEC–Pregnant Workers of 19 October 1992 on the Introduction of Measures to Encourage Improvements in the Safety and Health at Work of Pregnant Workers and Workers who Have Recently Given Birth or Are Breastfeeding (Tenth Individual Directive within the Meaning of Article 16 (1) of Directive 89/391/EEC); Official Journal of the European Union: Brussels, Belgium, 1992. [Google Scholar]
- European Union. Directive 92/91/EEC–Mineral-Extracting Industries–Drilling of 3 November 1992 Concerning the Minimum Requirements for Improving the Safety and Health Protection of Workers in the Mineral-Extracting Industries through Drilling (Eleventh Individual Directive within the Meaning of Article 16 (1) of Directive 89/391/EEC); Official Journal of the European Union: Brussels, Belgium, 1992. [Google Scholar]
- European Union. Directive 92/104/EEC–Mineral-Extracting Industries of 3 December 1992 on the Minimum Requirements for Improving the Safety and Health Protection of Workers in Surface and Underground Mineral-Extracting Industries (Twelfth Individual Directive within the Meaning of Article 16 (1) of Directive 89/391/EEC); Official Journal of the European Union: Brussels, Belgium, 1992. [Google Scholar]
- European Union. Directive 93/103/EC–Work on Board Fishing Vessels of 23 November 1993 Concerning the Minimum Safety and Health Requirements for Work on Board Fishing Vessels (Thirteenth Individual Directive within the Meaning of Article 16 (1) of Directive 89/391/EEC); Official Journal of the European Union: Brussels, Belgium, 1993. [Google Scholar]
- European Union. Directive 99/92/EC–Risks from Explosive Atmospheres of 16 December 1999 on the Minimum Requirements for Improving the Safety and HEALTH protection of Workers Potentially at Risk from Explosive atmospheres (15th individual Directive within the meaning of Article 16(1) of Directive 89/391/EEC); Official Journal of the European Union: Brussels, Belgium, 1999. [Google Scholar]
- European Union. Directive 2002/44/EC–Vibration of 25 June 2002 on the Minimum Health and Safety Requirements Regarding the Exposure of Workers to the Risks Arising from Physical Agents (Vibration) (Sixteenth Individual Directive within the Meaning of Article 16(1) of Directive 89/391/EEC); Official Journal of the European Union: Brussels, Belgium, 2002. [Google Scholar]
- European Union. Directive 2003/10/EC–Noise of 6 February 2003 on the Minimum Health and Safety Requirements Regarding the Exposure of Workers to the Risks Arising from Physical Agents (Noise) (Seventeenth Individual Directive within the Meaning of Article 16(1) of Directive 89/391/EEC); Official Journal of the European Union: Brussels, Belgium, 2003. [Google Scholar]
- European Union. Directive 2004/40/EC of the European Parliament and of the Council of 29 April 2004 on the Minimum Health and Safety Requirements Regarding the Exposure of Workers to the Risks Arising from Physical Agents (Electromagnetic Fields) (18th Individual Directive within the Meaning of Article 16(1) of Directive 89/391/EEC); Official Journal of the European Union: Brussels, Belgium, 2004. [Google Scholar]
- European Union. Directive 2006/25/EC–Artificial Optical Radiation of 5 April 2006 on the Minimum Health and Safety Requirements Regarding the Exposure of the Workers to Risks Arising from Physical Agents (Artificial Optical Radiation, 19th Individual Directive within the Meaning of Article 16(1) of Directive 89/391/EEC); Official Journal of the European Union: Brussels, Belgium, 2006. [Google Scholar]
- European Union. Directive 2013/35/EU–Electromagnetic Fields of 26 June 2013 on the Minimum Health and Safety Requirements Regarding the Exposure of Workers to the Risks Arising from Physical Agents (Electromagnetic Fields) (20th Individual Directive within the Meaning of Article 16(1) of Directive 89/391/EEC) and Repealing Directive 2004/40/EC; Official Journal of the European Union: Brussels, Belgium, 2013. [Google Scholar]
- Eurostat. Statistics Explained. Accidents at Work Statistics. Available online: https://ec.europa.eu/eurostat/statistics-explained/index.php/Accidents_at_work_statistics (accessed on 28 June 2018).
- Sebastián, M.A.; Brocal, F.M.A. Analysis of Open Resources from INSHT for Application to University Teaching of Industrial Safety Technology. Procedia Eng. 2015, 132, 228–235. [Google Scholar] [CrossRef]
- INSHT (National Institute for Safety and Health at Work). INFOCARQUIM (Information about Carcinogens Chemicals) Database. Available online: http://infocarquim.inssbt.es/Forms/About.aspx (accessed on 6 August 2018).
- Límites de exposición profesional para agentes químicos en España (Occupational Exposure Limits for Chemical Agents in Spain); INSSBT (National Institute for Safety, Health and Welfare at Work): Madrid, Spain, 2018.
- Guía Técnica para la evaluación y prevención de los riesgos relativos a la utilización de equipos de trabajo (Technical Guide for the assessment and prevention of risks related to the use of work equipment) (Royal Decree 1215/1997—BOE nº 188), 2nd ed.; INSHT (National Institute for Safety and Health at Work): Madrid, Spain, 2011.
- Spain. Law 31/1995 of 8 November on Prevention of Occupational Risks. (BOE, No. 269, 10.11.1995). Available online: https://www.boe.es/buscar/pdf/1995/BOE-A-1995-24292-consolidado.pdf (accessed on 9 October 2018).
- Spain. Royal Decree 39/1997, January 17, adopting Regulations on Prevention Services. (BOE, No. 27, 31.01.1997). Available online: https://www.boe.es/buscar/pdf/1997/BOE-A-1997-1853-consolidado.pdf (accessed on 9 October 2018).
- European Union. Directive 2006/42/EC of the European Parliament and of the Council of 17 May 2006 on machinery, and Amending Directive 95/16/EC (recast); Official Journal of the European Union: Brussels, Belgium, 2006. [Google Scholar]
- Aven, T. Risk Assessment and Risk management: Review of Recent Advances on Their foundation. Eur. J. Oper. Res. 2016, 253, 1–13. [Google Scholar] [CrossRef]
- Brocal, F.; Sebastián, M.A.; González, C. Theoretical framework for the new and emerging occupational risk modeling and its monitoring through technology lifecycle of industrial processes. Saf. Sci. 2017, 99, 178–186. [Google Scholar] [CrossRef]
- EU-OSHA (European Agency for Safety and Health at Work) (Jul. 24, 2018). 2014. European Survey of Enterprises on New and Emerging Risks (ESENER-2) [Interactive Survey]. EU-OSHA, Bilbao. Available online: https://osha.europa.eu/en/surveys-and-statistics-osh/esener/2014 (accessed on 6 August 2018).
- Helathy Workplaces. Manage Dangerous substances. Campaign Guide; EU-OSHA (European Agency for Safety and Health at Work): Bilbao, Spain, 2018. [Google Scholar]
- Brocal, F.; Sebastián, M.A.; González, C. Chapter 2: Advanced manufacturing processes and technologies. In Management of Emerging Public Health Issues and Risks. Multidisciplinary Approaches to the Changing Environment; Benoit, R., Weiss, K., Thireau, V., Eds.; Academic Press (Elsevier): Cambridge, MA, USA, 2018; ISBN 9780128132906. in press. [Google Scholar]
- Zio, E. The future of risk assessment. Reliab. Eng. Syst. Safe. 2018, 177, 176–190. [Google Scholar] [CrossRef]
- Paltrinieri, N.; Scarponi, G. Addressing dynamic risk in the petroleum industry by means of innovative analysis solutions. Chem. Eng. Trans. 2014, 36, 451–456. [Google Scholar]
- Villa, V.; Paltrinieri, N.; Khan, F.; Cozzani, V. Towards dynamic risk analysis: A review of the risk assessment approach and its limitations in the chemical process industry. Saf. Sci. 2016, 89, 77–93. [Google Scholar] [CrossRef]
- Managing Emerging Technology-related Risks. CWA 16649:2013; European Committee for Standardization (CEN): Brussels, Belgium, 2013.
- Brocal, F.; González, C.; Sebastián, M.A. Technique to identify and characterize new and emerging risks: A new tool for application in manufacturing processes. Saf. Sci. 2018, 109, 144–156. [Google Scholar] [CrossRef]
- Jain, P.; Pasman, H.J.; Waldram, S.P.; Rogers, W.J.; Mannan, M.S. Did we learn about risk control since Seveso? Yes, we surely did, but is it enough? An historical brief and problem analysis. J. Loss Prev. Process Ind. 2017, 49, 5–17. [Google Scholar] [CrossRef]
- Gerbec, M. Safety change management—A new method for integrated management of organizational and technical changes. Saf. Sci. 2017, 100, 225–234. [Google Scholar] [CrossRef]
- Hunt, G.; Lynch, I.; Cassee, F.; Handy, R.D.; Fernandes, T.F.; Berges, M.; Kuhlbusch, T.A.J.; Dusinska, M.; Riediker, M. Towards a Consensus View on Understanding Nanomaterials Hazards and Managing Exposure: Knowledge Gaps and Recommendations. Materials 2013, 6, 1090–1117. [Google Scholar] [CrossRef] [PubMed]
- ISO 12100 Preview Safety of Machinery–General Principles for Design–Risk Assessment and Risk Reduction; International Organization for Standardization (ISO): Geneva, Switzerland, 2010.
- ISO/TR 14121-2. Preview Safety of Machinery–Risk Assessment–Part 2: Practical Guidance and Examples of Methods; International Organization for Standardization (ISO): Geneva, Switzerland, 2012.




| Nr | Individual Directives | Topic | Year (First Publication) |
|---|---|---|---|
| 1 | Directive 89/654/EEC [15] | Workplace | 1989 |
| 2 | Directive 2009/104/EC [16] | Work equipment | 1989 |
| 3 | Directive 89/656/EEC [17] | Personal protective equipment | 1989 |
| 4 | Directive 90/269/EEC [18] | Manual handling of loads | 1990 |
| 5 | Directive 90/270/EEC [19] | Display screen equipment | 1990 |
| 6 | Directive 2004/37/EC [20] | Carcinogens or mutagens at work | 1990 |
| 7 | Directive 2000/54/EC [21] | Biological agents at work | 1990 |
| 8 | Directive 92/57/EEC [22] | Temporary or mobile construction sites | 1992 |
| 9 | Directive 92/58/EEC [23] | Safety and/or health signs | 1992 |
| 10 | Directive 92/85/EEC [24] | Pregnant workers | 1992 |
| 11 | Directive 92/91/EEC [25] | Mineral-extracting industries; drilling | 1992 |
| 12 | Directive 92/104/EEC [26] | Mineral-extracting industries | 1992 |
| 13 | Directive 93/103/EC [27] | Work on board fishing vessels | 1993 |
| 14 | Directive 98/24/EC [7] | Risks related to chemical agents at work | 1998 |
| 15 | Directive 99/92/EC [28] | Risks from explosive atmospheres | 1999 |
| 16 | Directive 2002/44/EC [29] | Vibration | 2002 |
| 17 | Directive 2003/10/EC [30] | Noise | 2003 |
| 18 | Directive 2004/40/EC [31] | Electromagnetic fields | 2004 |
| 19 | Directive 2006/25/EC [32] | Artificial optical radiation | 2006 |
| 20 | Directive 2013/35/EU [33] | Electromagnetic fields | 2013 |
| CLASSIFICATION OF IST | DIRECTIVE 89/654/EEC WORKPLACE [15] | DIRECTIVE 2009/104/EC WORK EQUIPMENT [16] | DIRECTIVE 773/1997 PERSONAL PRO. EQUIPMENT [17] | DIRECTIVE 90/269/EEC MANUAL HANDLING LOADS [18] | DIRECTIVES 2004/37/EC AND 98/24/EC CHEMICAL [7] | DIRECTIVE 92/58/EEC SIGNAL. [9] | DIRECTIVE 99/92/EC EXPLOSIVE ATMOS. [28] |
|---|---|---|---|---|---|---|---|
| WORK EQUIPMENT | ○ | • | ○ | – | • | ○ | • |
| PLACES AND WORKPLACES | • | ○ | ○ | ○ | • | ○ | • |
| HANDLING, STORAGE AND TRANSPORT | • | • | ○ | • | • | ○ | • |
| ELECTRICITY | • | • | ○ | – | • | ○ | • |
| FIRES | • | • | ○ | – | • | ○ | • |
| CHEMICALS | • | • | ○ | ○ | • | ○ | • |
| DIRECTIVE SEVESO III: PART 2 [8] | CLP Regulation [36] | Examples of Manufacturing Processes [36] | VLA 2018 [37] | |||||
|---|---|---|---|---|---|---|---|---|
| Column 1 | CAS number | Column 2 | Column 3 | Carcinogens or mutagens | Phrases H (Hazard) | VLA-ED ® (Reference value for Daily Exposure) | VLA-EC ® (Reference value for Short-term Exposure) | |
| Dangerous substances | Qualifying quantity (tonnes) for the application of | |||||||
| Lower-tier requirements | Upper-tier requirements | |||||||
| Arsenic pentoxide, arsenic (V) acid and/or salts | 1303-28-2 | 1 | 2 | Carc. 1A | H301,H331, H350, H410 | Special glass manufacturing (light bulbs and tubes, optic glass, glass for liquid-crystal displays (LCD), etc.) | 0.01 mg/m3 | – |
| Arsenic trioxide, arsenious (III) acid and/or salts | 1327-53-3 | – | 0,1 | Carc. 1A | H300,H314, H350, H410 | Manufacturing of low-melting glass and manufacturing of electronic components | 0.01 mg/m3 | – |
| Ethyleneimine | 151-56-4 | 10 | 20 | Carc. 1B, Muta. 1B | H225, H300, H310, H314, H330, H340, H350, H411 | Manufacturing of ethyleneimine and aziridine polymers | 0.2 ppm; 0.36 mg/m3 | – |
| Formaldehyde (concentration ≥ 90%) | 50-00-0 | 5 | 50 | Carc. 1B | H301, H311,H314, H317, H331, H341, H350 | Metal cutting, machining and grinding processes | 0.3 ppm; 0.37 mg/m3 | 0.6 ppm; 0.74 mg/m3 |
| Ethylene oxide | 75-21-8 | 5 | 50 | Carc. 1B, Muta. 1B | H220,H315,H319, H331, H340, H350 | Glycol (ethylene glycol), polyglycol and polyol synthesis used in manufacturing fibres, coolants and foams | 1 ppm; 1.8 mg/m3 | – |
| Propylene oxide | 75-56-9 | 5 | 50 | Carc. 1B, Muta. 1B | H224, H302,H311, H319, H331, H335, H340, H350 | Manufacturing of flexible or rigid polyurethane foams | 2 ppm; 4.8 mg/m3 | – |
| 4, 4′-Methylene bis (2-chloraniline) and/or salts, in powder form | 101-14-4 | – | 0,01 | Carc. 1B | H302, H350, H410 | Manufacturing of jet engine turbine blades, radar systems and home appliances | 0.01 ppm; 0.1 mg/m3 | – |
| Directive Seveso III: Safety management system–Issues [8] | Framework Directive–Articles [6] | ISO 45001:2018 Standard–Sections [14] | |
|---|---|---|---|
| (i) Organization and personnel | The roles and responsibilities of personnel involved in the management of major hazards at all levels in the organization, together with the measures taken to raise awareness of the need for continuous improvement. |
|
|
| The identification of training needs of such personnel and the provision of the training so identified. |
|
| |
| The involvement of employees and of subcontracted personnel working in the establishment which are important from the point of view of safety. |
|
| |
| (ii) Identification and evaluation of major hazards | Adoption and implementation of procedures for systematically identifying major hazards arising from normal and abnormal operation including subcontracted activities where applicable and the assessment of their likelihood and severity. |
|
|
| (iii) Operational control | Adoption and implementation of procedures and instructions for safe operation, including maintenance, of plant, processes and equipment, and for alarm management and temporary stoppages. |
|
|
| Taking into account available information on best practices for monitoring and control, with a view to reducing the risk of system failure. |
| ||
| Management and control of the risks associated with ageing equipment installed in the establishment and corrosion: inventory of the establishment’s equipment, strategy and methodology for monitoring and control of the condition of the equipment; appropriate follow-up actions and any necessary countermeasures. |
|
| |
| (iv) Management of change | Adoption and implementation of procedures for planning modifications to, or the design of new installations, processes or storage facilities. |
|
|
| (v) Planning for emergencies | Adoption and implementation of procedures to identify foreseeable emergencies by systematic analysis, to prepare, test and review emergency plans to respond to such emergencies and to provide specific training for the staff concerned. Such training shall be given to all personnel working in the establishment, including relevant subcontracted personnel. |
|
|
| (vi) Monitoring performance | Adoption and implementation of procedures for the ongoing assessment of compliance with the objectives set by the operator’s major-accident prevention policy (MAPP) and safety management system, and the mechanisms for investigation and taking corrective action in case of non-compliance. The procedures shall cover the operator’s system for reporting major accidents or ‘near misses’, particularly those involving failure of protective measures, and their investigation and follow-up on the basis of lessons learnt. The procedures could also include performance indicators such as safety performance indicators (SPIs) and/or other relevant indicators. |
|
|
| (vii) Audit and review | Adoption and implementation of procedures for periodic systematic assessment of the MAPP and the effectiveness and suitability of the safety management system.The documented review of performance of the policy and safety management system and its updating by senior management, including consideration and incorporation of necessary changes indicated by the audit and review. |
|
|
| Directive Seveso III [8] | Directive 98/24/CE on chemical agents at work [7] | Directive 2004/37/EC on carcinogens or mutagens at work [20] |
|---|---|---|
| (i) Organization and personnel |
|
|
| (ii) Identification and evaluation of major hazards |
|
|
| (iii) Operational control |
|
|
| (iv) Management of change |
|
|
| (v) Planning for emergencies |
|
|
| (vi) Monitoring performance | ||
| (vii) Audit and review |
|
|
© 2018 by the authors. Licensee MDPI, Basel, Switzerland. This article is an open access article distributed under the terms and conditions of the Creative Commons Attribution (CC BY) license (http://creativecommons.org/licenses/by/4.0/).
Share and Cite
Brocal, F.; González, C.; Reniers, G.; Cozzani, V.; Sebastián, M.A. Risk Management of Hazardous Materials in Manufacturing Processes: Links and Transitional Spaces between Occupational Accidents and Major Accidents. Materials 2018, 11, 1915. https://doi.org/10.3390/ma11101915
Brocal F, González C, Reniers G, Cozzani V, Sebastián MA. Risk Management of Hazardous Materials in Manufacturing Processes: Links and Transitional Spaces between Occupational Accidents and Major Accidents. Materials. 2018; 11(10):1915. https://doi.org/10.3390/ma11101915
Chicago/Turabian StyleBrocal, Francisco, Cristina González, Genserik Reniers, Valerio Cozzani, and Miguel A. Sebastián. 2018. "Risk Management of Hazardous Materials in Manufacturing Processes: Links and Transitional Spaces between Occupational Accidents and Major Accidents" Materials 11, no. 10: 1915. https://doi.org/10.3390/ma11101915
APA StyleBrocal, F., González, C., Reniers, G., Cozzani, V., & Sebastián, M. A. (2018). Risk Management of Hazardous Materials in Manufacturing Processes: Links and Transitional Spaces between Occupational Accidents and Major Accidents. Materials, 11(10), 1915. https://doi.org/10.3390/ma11101915

