Online Diagnosis for the Capacity Fade Fault of a Parallel-Connected Lithium Ion Battery Group
Abstract
:1. Introduction
2. Online Fault Diagnosis for Capacity Fade
2.1. Fault Characteristic Analysis
2.2. Online Parameter Identification
2.2.1. Description of the Battery Behavior
2.2.2. Mathematical Algorithm Selection
- (1)
- Use the initial N groups of data to solve the initial value of the RLSRM directly using the least-squares method.where is the estimated value of parameter at the N-th sampling time, which is solved by N groups’ data.
- (2)
- Solve , , and using the recursive least squares method.
- (3)
- Solve , , and using RLSRM.
- (4)
- Update the initial value of the next recursive operation. is updated to , and is updated to .
- (5)
- If , then replace by . is calculated as follows:is the first column of , and is the data point of (1, 1) entry of .
- (6)
- Solve the battery model parameters from . See Equation (15).
2.3. Online Fault Diagnosis Algorithm
- (1)
- Online and real-time identification of the PCBG resistance of the PCBGs, in which the RLSRMC algorithm is used. The steps of the identification are presented in Section 2.2.
- (2)
- Filtering process. In order to eliminate the interference, the average value of identified PCBG resistances for the prior 100 sample times is taken as the PCBG resistance of current sample time.
- (3)
- PCBG resistance deviation calculation. Taking the PCBG resistance of the first and second PCBG as reference values respectively, and calculate , which is the PCBG resistance deviation of the n-th PCBG at the N-th sampling time according to Equation (30). is the PCBG resistance of the n-th PCBG at the N-th sampling time, and is the selected reference value of the PCBG resistance at the N-th sampling time.
- (4)
- Identify the PCBG with capacity fade fault. If no significant PCBG resistance deviation is observed during the calculation process, there is no capacity fade fault occurs in the battery pack. Otherwise, the PCBG with an obviously larger deviation than other PCBGs is the PCBG with capacity fade fault.
- (5)
- Distinguish the two common fault causes. If capacity fade fault occurs in PCBG, calculate the variance of PCBG resistances of PCBGs for every 100 sampling time. Subsequently, is calculated, which is the deviation of PCBG resistance variance of the n-th PCBG at the N-th sampling time according to Equation (31). is the variance of the n-th PCBG resistance at N-th sampling time. is the selected reference value of the PCBG resistance variance at the N-th sampling time, which could be any one of the PCBG resistances of the healthy PCBGs. If the deviations of variance are relatively close to each other, this indicates that the capacity fade fault of PCBG is caused by cell aging inconsistency. Conversely, a significantly larger deviation of variance indicates that the capacity fade fault of PCBG is caused by cell loose contacting.
3. Simulation and Experimental Design
3.1. Simulation Design
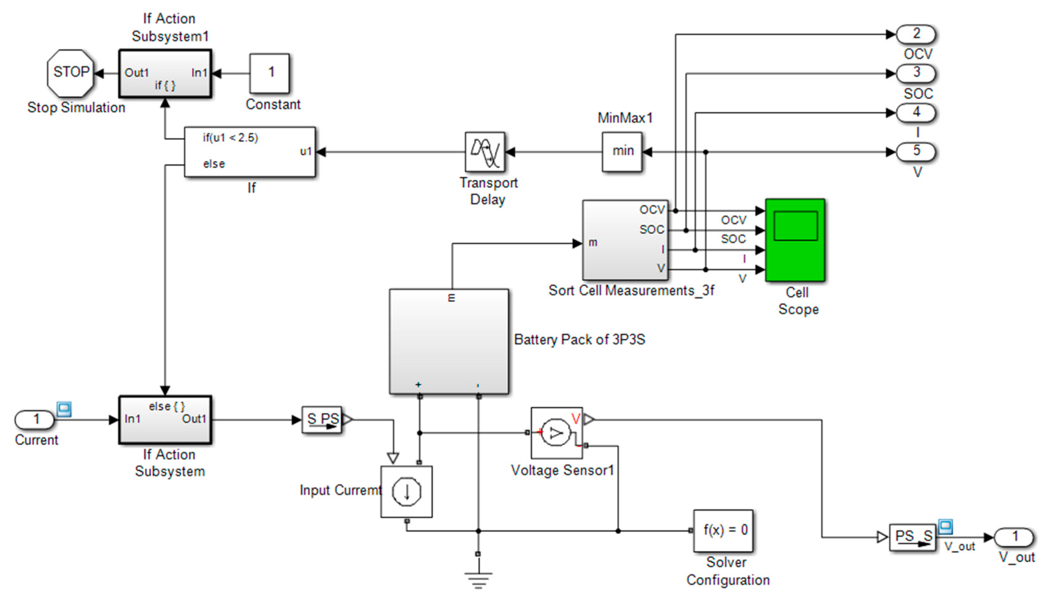
3.1.1. Single Cell Simulation Model
3.1.2. Fault Simulation
- (1)
- Simulation of PCBG capacity fade fault caused by cell resistance increase fault
- (2)
- Simulation of PCBG capacity fade fault caused by cell aging inconsistency fault
3.2. Expriment Design
- (1)
- Selecting batteries with good consistency. For 24 cells of the same batch, the capacity test at a rate of 1C was conducted first. Then, eight cells whose capacities were closest to the average capacity were selected.
- (2)
- The eight cells comprised a 2P4S battery pack. The 2P4S battery pack is shown in Figure 8.
- (3)
- Experiment on PCBG capacity fade fault caused by cell loose contacting fault. The operation condition is FUDS. The cell with cell loose contacting fault is Cell 4 in the PCBG 2, as shown in Figure 8.
- (4)
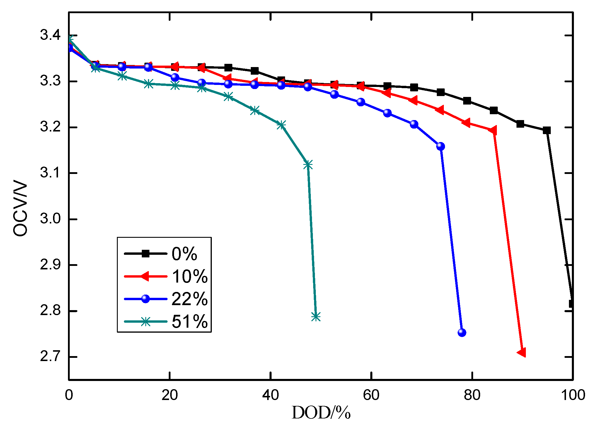
- Experiment on PCBG capacity fade fault caused by cell aging inconsistency fault. The cell with cell aging inconsistency fault is Cell 3 in the PCBG 2, as shown in Figure 1a. The aging state of the aged cell is 22%.
4. Results and Discussion
4.1. Validation of the RLSRMC-Based Identification Algorithm
4.2. Validation of Online Fault Diagnostic Algorithm
4.2.1. Simulation Result Analysis
4.2.2. Experimental Result Analysis
5. Conclusions
- (1)
- Online diagnosis could identify PCBGs with a capacity fade fault and identify the two common fault causes.
- (2)
- The PCBG resistance is taken as the indicator of capacity fade fault. The faulty PCBG can be identified by comparing the PCBG resistance values among PCBGs, and two fault causes can be distinguished by comparison of the deviation of the PCBG resistances variance.
- (3)
- The PCBG resistance is identified online based on the RLSRMC algorithm. By adding a constraint, RLSRMC algorithm eliminates the “imaginary number” phenomena of Cp.
- (4)
- The criterion is determined by experiments. The PCBG with a capacity fade fault was identified by taking 15% as the threshold of the PCBG resistance deviation, and the two fault causes were distinguished by taking 85% as the threshold of the deviation of PCBG resistance variance.
Acknowledgments
Author Contributions
Conflicts of Interest
Abbreviations
| EVs | electric vehicles |
| EIS | electrochemical impedance spectroscopy |
| PCBG | parallel-connected battery group |
| RLSRMC | recursive least squares algorithm with restricted memory and constraint |
| OCV | open circuit voltage |
| ECM | equivalent circuit model |
| DOD | depth of discharge |
| BMS | Battery Management System |
| RLSRM | recursive least squares algorithm with restricted memory |
| SOC | state of charge |
| FUDS | Federal Urban Driving Schedule |
| HPPC | hybrid pulse power characterization |
| cell resistance | |
| ohmic resistance of a battery | |
| contact resistance of a battery | |
| the polarization resistance | |
| the polarization capacitance | |
| the current of | |
| Ts | the sampling time |
| the faulty battery | |
| the healthy battery | |
| the parallel-connected battery group | |
| the n-th parallel-connected battery group | |
| the N-th sampling time | |
| the reference value | |
| variance |
References
- Xiong, B.; Zhao, J.; Wei, Z.; Skyllas-Kazacos, M. Extended Kalman filter method for state of charge estimation of vanadium redox flow battery using thermal-dependent electrical model. J. Power Sources 2014, 262, 50–61. [Google Scholar] [CrossRef]
- Badrinarayanan, R.; Zhao, J.; Tseng, K.J.; Skyllas-Kazacos, M. Extended dynamic model for ion diffusion in all-vanadium redox flow battery including the effects of temperature and bulk electrolyte transfer. J. Power Sources 2014, 270, 576–586. [Google Scholar] [CrossRef]
- Zhang, Y.; Zhao, J.; Wang, P.; Skyllas-Kazacos, M.; Xiong, B.; Badrinarayanan, R. A comprehensive equivalent circuit model of all-vanadium redox flow battery for power system analysis. J. Power Sources 2015, 290, 14–24. [Google Scholar] [CrossRef]
- Sun, J.; Wei, G.; Pei, L.; Lu, R.; Song, K.; Wu, C.; Zhu, C. Online Internal Temperature Estimation for Lithium-Ion Batteries Based on Kalman Filter. Energies 2015, 8, 4400–4415. [Google Scholar] [CrossRef]
- Lu, L.; Han, X.; Li, J.; Hua, J.; Ouyang, M. A review on the key issues for lithium-ion battery management in electric vehicles. J. Power Sources 2013, 226, 272–288. [Google Scholar] [CrossRef]
- Sun, Y.; Jou, H.; Wu, J.; Wu, K. Auxiliary health diagnosis method for lead-acid battery. Appl. Energy 2010, 87, 3691–3698. [Google Scholar] [CrossRef]
- Sun, Y.; Jou, H.; Wu, J. Auxiliary diagnosis method for lead-acid battery health based on sample entropy. Energy Conv. Manag. 2009, 50, 2250–2256. [Google Scholar] [CrossRef]
- Widodo, A.; Shim, M.; Caesarendra, W.; Yang, B. Intelligent prognostics for battery health monitoring based on sample entropy. Expert Syst. Appl. 2011, 38, 11763–11769. [Google Scholar] [CrossRef]
- Remmlinger, J.; Buchholz, M.; Meiler, M.; Bernreuter, P.; Dietmayer, K. State-of-health monitoring of lithium-ion batteries in electric vehicles by on-board internal resistance estimation. J. Power Sources 2011, 196, 5357–5363. [Google Scholar] [CrossRef]
- Sun, Y.H.; Jou, H.L.; Wu, J.C. Novel auxiliary diagnosis method for state-of-health of lead-acid battery. In Proceedings of the 7th International Conference on Power Electronics and Drive Systems (PEDS 2007), Bangkok, Thailand, 27–30 November 2007; pp. 493–497.
- Sun, Y.H.; Jou, H.L.; Wu, J.C. Diagnosis Method for the Degradation of Lead-Acid Battery. In Proceedings of the IEEE International Symposium on Industrial Electronics (ISIE 2009), Seoul, Korea, 5–8 July 2009; pp. 1380–1385.
- Bohlen, O.; Buller, S.; De Doncker, R.W.; Gelbke, M.; Naumann, R. Impedance based battery diagnosis for automotive applications. In Proceedings of the 35th Annual IEEE Power Electronics Specialists Conference (PESC 04), Aachen, Germany, 20–25 June 2004; pp. 2792–2797.
- Abraham, D.P.; Liu, J.; Chen, C.H.; Hyung, Y.E.; Stoll, M.; Elsen, N.; MacLaren, S.; Twesten, R.; Haasch, R.; Sammann, E.; et al. Diagnosis of power fade mechanisms in high-power lithium-ion cells. J. Power Sources 2003, 119, 511–516. [Google Scholar] [CrossRef]
- Offer, G.J.; Yufit, V.; Howey, D.A.; Wu, B.; Brandon, N.P. Module design and fault diagnosis in electric vehicle batteries. J. Power Sources 2012, 206, 383–392. [Google Scholar] [CrossRef]
- Zheng, Y.; Han, X.; Lu, L.; Li, J.; Ouyang, M. Lithium ion battery pack power fade fault identification based on Shannon entropy in electric vehicles. J. Power Sources 2013, 223, 136–146. [Google Scholar] [CrossRef]
- Takeno, K.; Ichimura, M.; Takano, K.; Yamaki, J.; Okada, S. Quick testing of batteries in lithium-ion battery packs with impedance-measuring technology. J. Power Sources 2004, 128, 67–75. [Google Scholar] [CrossRef]
- Ceraolo, M.; Lutzemberger, G.; Huria, T. Experimentally-determined models for high-power lithium batteries. SAE Tech. Pap. 2011, 1. [Google Scholar] [CrossRef]
- Chen, M.; Rincon-Mora, G.A. Accurate electrical battery model capable of predicting runtime and IV performance. IEEE Trans. Energy Convers. 2006, 21, 504–511. [Google Scholar] [CrossRef]
- Li, X.; Song, K.; Wei, G.; Lu, R.; Zhu, C. A Novel Grouping Method for Lithium Iron Phosphate Batteries Based on a Fractional Joint Kalman Filter and a New Modified K-Means Clustering Algorithm. Energies 2015, 8, 7703–7728. [Google Scholar] [CrossRef]
- Roscher, M.A.; Assfalg, J.; Bohlen, O.S. Detection of Utilizable Capacity Deterioration in Battery Systems. IEEE Trans. Veh. Technol. 2011, 60, 98–103. [Google Scholar] [CrossRef]
- Wang, Z. Optimal State Estimation and System Identification; Northwestern Polytechnic University Press: Xi’an, China, 2004. [Google Scholar]
- Xiao, D. Theory of System Identification with Applications; Tsinghua University Press: Beijing, China, 2014. [Google Scholar]
- Wang, L.; Cheng, Y.; Zhao, X. A LiFePO4 battery pack capacity estimation approach considering in-parallel cell safety in electric vehicles. Appl. Energy 2015, 142, 293–302. [Google Scholar] [CrossRef]
- Wang, L.; Cheng, Y.; Zhao, X. Influence of connecting plate resistance upon LiFePO4 battery performance. Appl. Energy 2015, 147, 353–360. [Google Scholar] [CrossRef]
- Huria, T.; Ceraolo, M.; Gazzarri, J.; Jackey, R. High fidelity electrical model with thermal dependence for characterization and simulation of high power lithium battery cells. In Proceedings of the 2012 IEEE International Electric Vehicle Conference (IEVC), Greenville, SC, USA, 4–8 March 2012; pp. 1–8.
- Hunt, G.; Motloch, C. Freedom CAR Battery Test Manual for Power-Assist Hybrid Electric Vehicles; Idaho National Engineering & Environmental Laboratory: Idaho Falls, ID, USA, 2003. [Google Scholar]















| Item | Parameter (Unit) |
|---|---|
| Nominal Capacity | 5 Ah |
| Nominal Voltage | 3.2 V |
| Maximum Charge voltage | 3.65 V |
| Discharge Cut-off Voltage | 2.5 V |
| Standard charge current | 2.5 A |
| Maximum discharge current | 12.5 A |
© 2016 by the authors; licensee MDPI, Basel, Switzerland. This article is an open access article distributed under the terms and conditions of the Creative Commons Attribution (CC-BY) license (http://creativecommons.org/licenses/by/4.0/).
Share and Cite
Zhang, H.; Pei, L.; Sun, J.; Song, K.; Lu, R.; Zhao, Y.; Zhu, C.; Wang, T. Online Diagnosis for the Capacity Fade Fault of a Parallel-Connected Lithium Ion Battery Group. Energies 2016, 9, 387. https://doi.org/10.3390/en9050387
Zhang H, Pei L, Sun J, Song K, Lu R, Zhao Y, Zhu C, Wang T. Online Diagnosis for the Capacity Fade Fault of a Parallel-Connected Lithium Ion Battery Group. Energies. 2016; 9(5):387. https://doi.org/10.3390/en9050387
Chicago/Turabian StyleZhang, Hua, Lei Pei, Jinlei Sun, Kai Song, Rengui Lu, Yongping Zhao, Chunbo Zhu, and Tiansi Wang. 2016. "Online Diagnosis for the Capacity Fade Fault of a Parallel-Connected Lithium Ion Battery Group" Energies 9, no. 5: 387. https://doi.org/10.3390/en9050387
APA StyleZhang, H., Pei, L., Sun, J., Song, K., Lu, R., Zhao, Y., Zhu, C., & Wang, T. (2016). Online Diagnosis for the Capacity Fade Fault of a Parallel-Connected Lithium Ion Battery Group. Energies, 9(5), 387. https://doi.org/10.3390/en9050387
