Stator Current Harmonic Reduction in a Novel Half Quasi-Z-Source Wind Power Generation System
Abstract
:1. Introduction
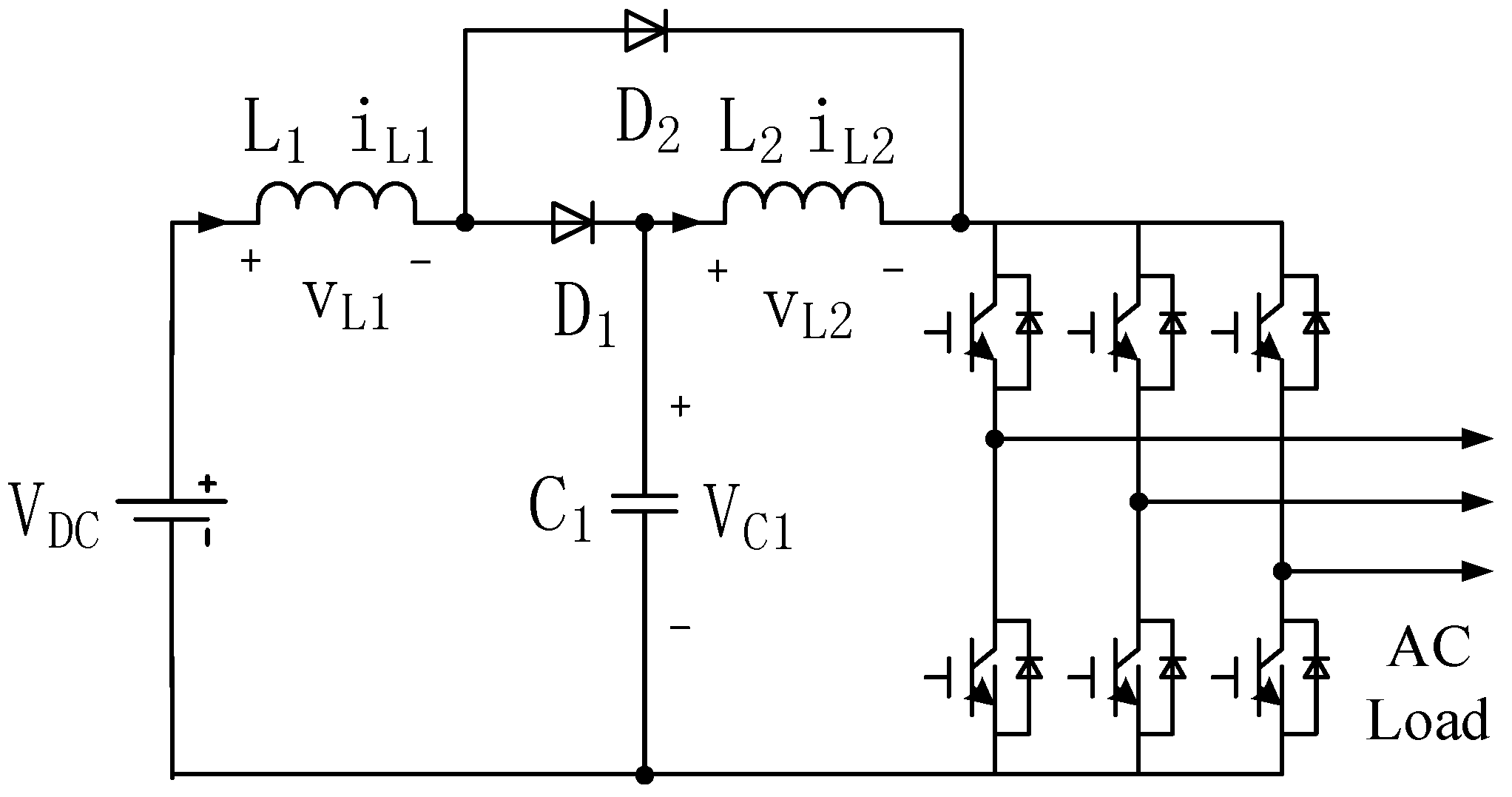
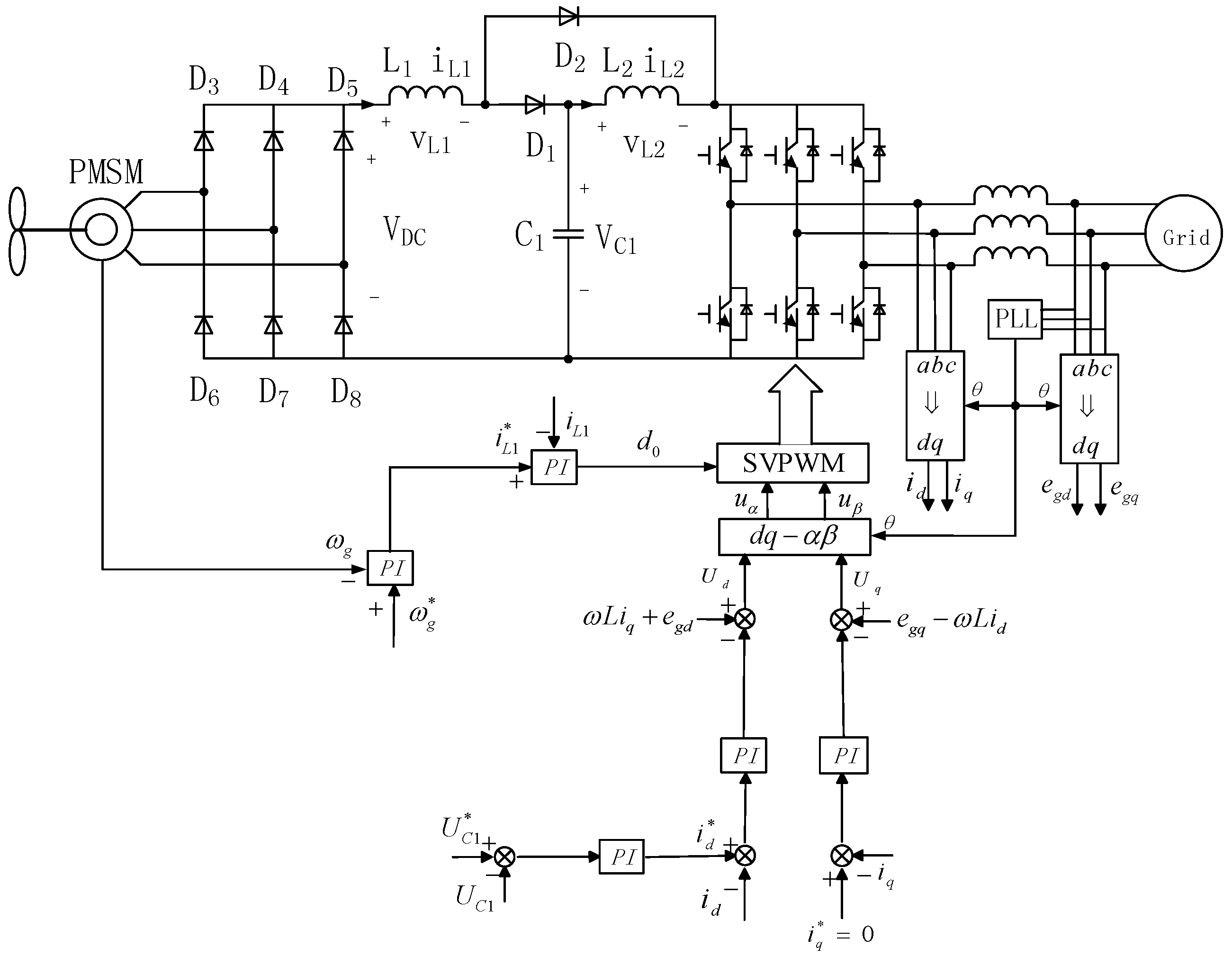
2. Half Quasi-Z-Source Inverter
2.1. Working Principle
2.2. Control Strategy for H-qZSI
3. Results and Discussion
3.1. Analysis of Input Power Factor
3.2. Simulation and Experimental Results
- Grid line-line voltage: 380 V/50 Hz;
- Rated power: 2.2 kW;
- Rated speed of PMSG: 1500 RPM;
- Winding resistance: 1.73 Ω;
- Winding inductance: 6.5 mH;
- Number of poles: 2;
- Inductance of Z-source inductor: 1.5 mH;
- Capacitance of Z-source capacitor: 900 μF;
- Z-source capacitor voltage: 567 V.
4. Conclusions
Acknowledgments
Author Contributions
Conflicts of Interest
Abbreviations
| THD | Total harmonic distortion |
| H-qZSI | Half quasi-Z-source inverter |
| EU | European union |
| ZSI | Z-source inverter |
| q-ZSI | Quasi-Z-source inverter |
| WPGS | Wind power generation system |
| PMSG | Permanent-magnet synchronous generator |
| MPPT | Maximum power point tracking |
| PWM | Pulse-width modulation |
| LVRT | Low voltage ride-through |
| EMF | Electromotive force |
References
- European Wind Energy Association. Wind in Power, 2015 European Statistics. Available online: http://www.ewea.org/statistics/european/ (accessed on 2 May 2016).
- Shibata, S.; Yamada, H.; Tanaka, T.; Okamoto, Y. Reduced-capacity inrush current suppressor using a matrix converter in a wind power generation system with squirrel-cage induction machines. Energies 2016, 9, 223. [Google Scholar] [CrossRef]
- Wu, Q.; Peng, C. Wind power grid connected capacity prediction using LSSVM optimized by the bat algorithm. Energies 2015, 8, 14346–14360. [Google Scholar] [CrossRef]
- Yoon, M.; Yoon, Y.T.; Jang, G. A study on maximum wind power penetration limit in island power system considering high-voltage direct current interconnections. Energies 2015, 8, 14244–14259. [Google Scholar] [CrossRef]
- Zhao, H.R.; Guo, S.; Li, H.Z. Economic impact assessment of wind power integration: A quasi-public goods property perspective. Energies 2015, 8, 8749–8774. [Google Scholar] [CrossRef]
- Peng, F.Z. Z-source inverter. IEEE Trans. Ind. Appl. 2003, 39, 504–510. [Google Scholar] [CrossRef]
- Vijay, V.; Shruthi, K.J.; Kini, P.G.; Viswanatha, C.; Bhatt, M.S. Modified Z-source inverter based three phase induction motor drive for solar PV applications. In Proceedings of the 2014 International Conference on Power Signals Control and Computations (EPSCICON), Thrissur, India, 6–11 January 2014.
- Feyzi, M.R.; Kh, S.A.; Niapour, M.; Danyali, S.; Shafiei, M. Supplying a brushless DC motor by Z-source PV power inverter with FLC-IC MPPT by DTC drive. In Proceedings of the 2010 International Conference on Electrical Machines and Systems (ICEMS), Incheon, Korea, 10–13 October 2010.
- Niapoor, S.A.; Danyali, S.; Sharifian, M.B. PV power system based MPPT Z-source inverter to supply a sensorless BLDC motor. In Proceedings of the IEEE Power Electronic & Drive Systems & Technologies Conference (PEDSTC), Tehran, Iran, 17–18 February 2010.
- Hosseini, S.H.; Nejabatkhah, F.; Niapoor, S.A.; Danyali, S. Supplying a brushless dc motor by z-source PV power inverter with FL-IC MPPT. In Proceedings of the 2010 International Conference on Green Circuits and Systems (ICGCS), Shanghai, China, 21–23 June 2010.
- Kalaiarasi, N.; Paramasivam, S.; Kuntu, S. Comparison of Z-source inverter with DC-DC boost converter fed VSI for PV applications. In Proceedings of the 2014 IEEE 2nd International Conference on Electrical Energy Systems (ICEES), Chennai, India, 7–9 January 2014.
- Qiu, Y.N.; Jiang, H.X.; Feng, Y.H.; Cao, M.N.; Zhao, Y.; Li, D. A new fault diagnosis algorithm for PMSG wind turbine power converters under variable wind speed conditions. Energies 2016, 9, 548. [Google Scholar] [CrossRef]
- Lin, C.H. Wind turbine driving a PM synchronous generator using novel recurrent chebyshev neural network control with the ideal learning rate. Energies 2016, 9, 441. [Google Scholar] [CrossRef]
- Wang, D.; Liu, C.R.; Li, G. An optimal integrated control scheme for permanent magnet synchronous generator-based wind turbines under asymmetrical grid fault conditions. Energies 2016, 9, 307. [Google Scholar] [CrossRef]
- Yu, Y.F.; Zhang, Q.F.; Liang, B.; Liu, X.F.; Cui, S.M. Analysis of a single-phase Z-source inverter for battery discharging in vehicle to grid applications. Energies 2011, 4, 2224–2235. [Google Scholar] [CrossRef]
- Ahmed, T.; Soon, T.K.; Mekhilef, S. A single phase doubly grounded semi-Z-source inverter for photovoltaic (PV) systems with maximum power point tracking (MPPT). Energies 2014, 7, 3618–3641. [Google Scholar] [CrossRef]
- Yu, K.; Xiong, B.; Zhao, J.Y. A comprehensive study of space vector pulse-width modulation technique for three-phase ZSIs. Int. J. Circuit Theory Appl. 2016, 44, 364–381. [Google Scholar] [CrossRef]
- Yu, K.; Zhao, J.Y. Space vector pulse-width modulation for single-phase full-bridge Z-source inverter. Int. J. Circuit Theory Appl. 2015, 43, 374–389. [Google Scholar] [CrossRef]
- Anderson, J.; Peng, F.Z. Four quasi-Z-source inverters. In Proceedings of the 39th IEEE Annual Power Electronics Specialists Conference, Rhodes, Greece, 15–19 June 2008.
- Vinnikov, D.; Roasto, I. Quasi-Z-source-based isolated DC/DC converters for distributed power generation. IEEE Trans. Ind. Electron. 2011, 58, 192–201. [Google Scholar] [CrossRef]
- Sun, D.; Ge, B.; Liang, W.; Rub, H.; Peng, F.Z. An energy stored quasi-Z-source cascade multilevel inverter-based photovoltaic power generation system. IEEE Trans. Ind. Electron. 2015, 62, 5458–5467. [Google Scholar] [CrossRef]
- Liu, Y.; Ge, B.; Rub, H.; Peng, F.Z. An effective control method for three-phase quasi-Z-source cascaded multilevel inverter based grid-tie photovoltaic power system. IEEE Trans. Ind. Electron. 2014, 61, 6794–6802. [Google Scholar] [CrossRef]
- Zhou, Y.; Li, H. A single-phase PV quasi-Z-source inverter with reduced capacitance using modified modulation and double-frequency ripple suppression control. IEEE Trans. Power Electron. 2016, 31, 2166–2173. [Google Scholar] [CrossRef]
- Supatti, U.; Peng, F.Z. Z-source inverter based wind power generation system. In Proceedings of the 2008 IEEE International Conference on Sustainable Energy Technologies, Singapore, 24–27 November 2008.
- Dehghan, S.M.; Mohamadian, M.; Varjani, A.Y. A New Variable-Speed Wind Energy Conversion System Using Permanent-Magnet Synchronous Generator and Z-Source Inverter. IEEE Trans. Energy Convers. 2009, 24, 714–724. [Google Scholar] [CrossRef]
- Ramasamy, B.K.; Palaniappan, A.; Yakoh, S.M. Direct-drive low-speed wind energy conversion system incorporating axial-type permanent magnet generator and Z-source inverter with sensorless maximum power point tracking controller. IET Renew. Power Gener. 2013, 7, 284–295. [Google Scholar] [CrossRef]
- Huang, S.D.; Zhang, Y.; Shuai, Z.K. Capacitor voltage ripple suppression for z-source wind energy conversion system. Energies 2016, 9, 56. [Google Scholar] [CrossRef]
- Qu, K.Q.; Zhou, H.; Xing, Y.H. A LVRT method for wind power pmsg system with Z-source inverter. In Proceedings of the IEEE Power Engineering and Automation Conference (PEAM), Wuhan, China, 8–9 September 2011.
- Liu, Y.S.; Ge, B.M.; Peng, F.Z. Quasi-Z-source inverter based PMSG wind power generation system. In Proceedings of the IEEE Energy Conversion Congress and Exposition (ECCE), Phoenix, AZ, USA, 17–22 September 2011.
- Hussien, A.; Taha, M.; Mahgoub, O.A. Design and control of a quasi-Z-source inverter based for wind power generation using PMSG. In Proceedings of the 2015 IEEE 15th International Conference on Environment and Electrical Engineering (EEEIC), Rome, Italy, 10–13 June 2015.
- Maity, T.; Prasad, H.; Babu, V.R. Study of the suitability of recently proposed Quasi Z-source Inverter for wind power conversion. In Proceedings of the 2014 International Conference on Renewable Energy Research and Application (ICRERA), Milwaukee, WI, USA, 19–22 October 2014.
- Sun, Q.; Wang, Y.Y. On control strategy of Z-source inverter for grid integration of direct-driven wind power generator. In Proceedings of the IEEE Control Conference (CCC), Hefei, China, 25–27 July 2012.
- Jegatheeswaran, R.; Rajesh, R. Variable speed wind energy conversion system using PMSG & Z-source inverter. In Proceedings of the 2015 International Conference on Innovations in Information, Embedded and Communication Systems (ICIIECS), Coimbatore, India, 19–20 March 2015.
- Bharanikumar, R.; Senthilkumar, R.; Yazhini, A.C.; Kumar, A.N. Impedance source inverter for wind turbine driven permanent magnet generator. In Proceedings of the Power System Technology and IEEE Power India Conference, New Delhi, India, 12–15 October 2008.
















© 2016 by the authors; licensee MDPI, Basel, Switzerland. This article is an open access article distributed under the terms and conditions of the Creative Commons Attribution (CC-BY) license (http://creativecommons.org/licenses/by/4.0/).
Share and Cite
Huang, S.; Zhang, Y.; Hu, S. Stator Current Harmonic Reduction in a Novel Half Quasi-Z-Source Wind Power Generation System. Energies 2016, 9, 770. https://doi.org/10.3390/en9100770
Huang S, Zhang Y, Hu S. Stator Current Harmonic Reduction in a Novel Half Quasi-Z-Source Wind Power Generation System. Energies. 2016; 9(10):770. https://doi.org/10.3390/en9100770
Chicago/Turabian StyleHuang, Shoudao, Yang Zhang, and Sijia Hu. 2016. "Stator Current Harmonic Reduction in a Novel Half Quasi-Z-Source Wind Power Generation System" Energies 9, no. 10: 770. https://doi.org/10.3390/en9100770
APA StyleHuang, S., Zhang, Y., & Hu, S. (2016). Stator Current Harmonic Reduction in a Novel Half Quasi-Z-Source Wind Power Generation System. Energies, 9(10), 770. https://doi.org/10.3390/en9100770

