Optimal Planning and Operation of an Integrated Energy System Based on a Compression-Assisted Double-Effect Absorption Refrigeration Cycle
Abstract
1. Introduction
2. System Framework and Equipment Model
2.1. System Framework
2.2. Equipment Models
3. Bi-Level Optimization Model
3.1. Upper-Level Planning Model
3.2. Lower-Level Dispatch Model
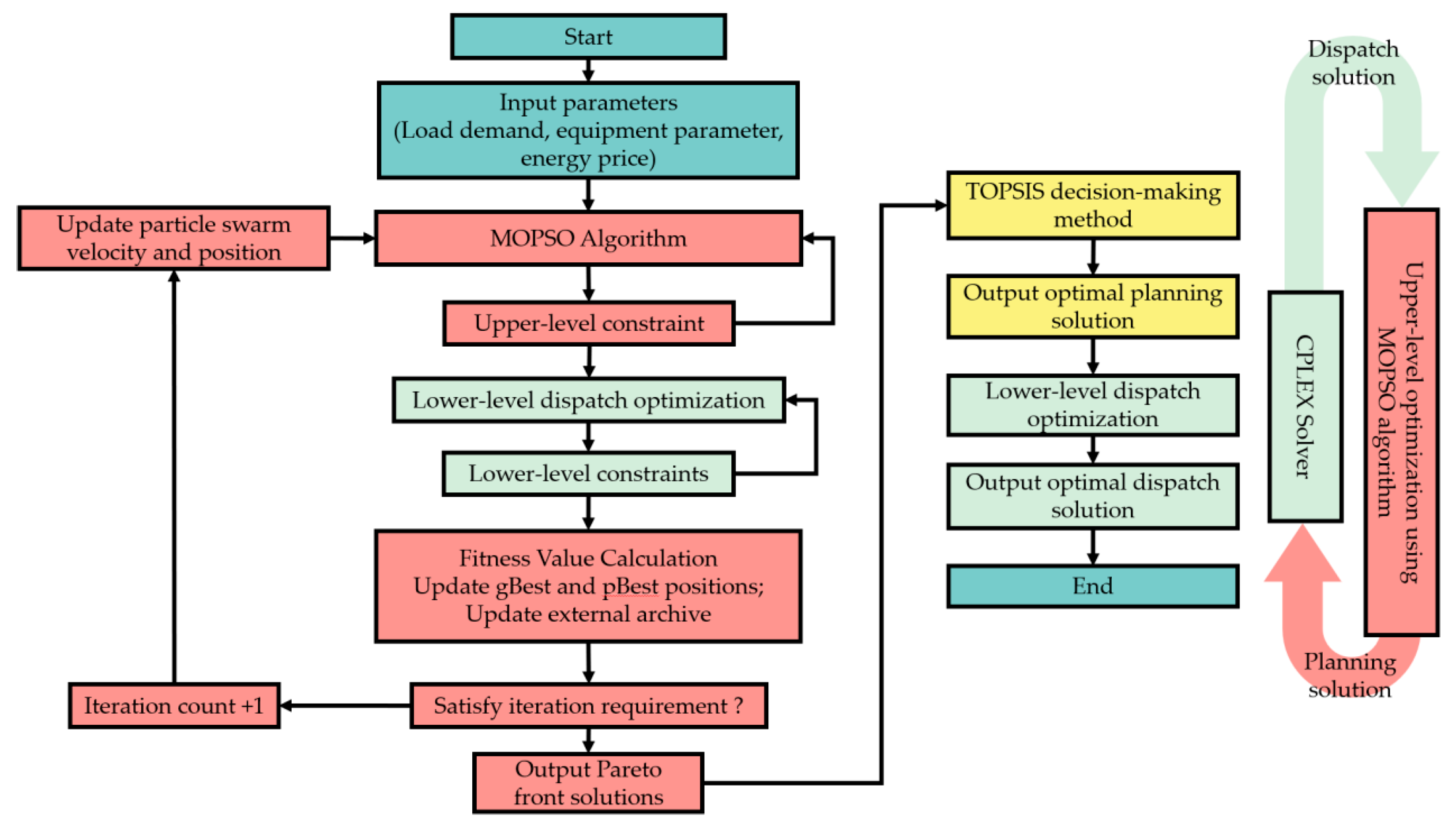
3.3. Bi-Level Optimization Procedure
3.4. Cost Calculation for LC-DARS
4. Case Study
4.1. Cost Calculation for LC-DARS
4.2. Planning Results and Analysis
4.3. Optimization Operation Results and Analysis









5. Conclusions
- System Framework and Equipment Models: The framework of the LC-DARS-based IES was constructed, and the physical models for each key component were established. These models include: PV panels, CHP unit, AC (LC-DARS), GB, EC, grid interaction, TES, and EES devices.
- Bi-Level Optimization Model and Process: A bi-level optimization model was developed, and the optimization procedure was described. The feasibility of the optimization methodology was validated. The decision variables, objective functions, and constraints for both levels of the optimization model were introduced. An interaction exists between the levels: the upper-level model performs capacity planning optimization, while the lower-level model performs dispatch optimization. The planning solution obtained from the upper level serves as input parameters for the lower-level optimization, and the dispatch solution from the lower level is used to calculate the fitness value for the upper-level planning model. Finally, the TOPSIS was applied to the Pareto front solutions to determine the system’s optimal planning solution.
- Cost Calculation for the LC-DARS: The unit capacity investment cost for the LC-DARS was calculated. The cost is 255.61 $/kW, representing a 13.6% increase compared to typical absorption chillers used in IESs.
- Performance Comparison: Using an industrial park in Luoyang, China, as a case study, the performance improvements of the LC-DARS-based IES-1 and an IES using a conventional heat-driven AC (IES-2) were analyzed relative to a conventional SSS. The results demonstrate that integrated energy systems significantly enhance economic, energy efficiency, and environmental performance, achieving improvements of 29.6%, 47.0%, and 59.8%, respectively.
- Optimal Configuration and Dispatch Strategy: The optimal capacity configuration and dispatch strategies for three typical days (summer, transition season, and winter) in the industrial park were determined. Within the optimal configuration, the very low upper limit for grid interaction power indicates that the energy system operates largely independently of the grid, relying on self-sufficient operation. For summer and transition season typical days, the dispatch strategy can be broadly categorized into two modes: daytime and nighttime. During the daytime, the AC supplies a larger proportion of the cooling load, while the EC dominates cooling supply at night. For a winter typical day, due to the surge in heating demand, the distinct daytime/nighttime pattern disappears. The dispatch strategy utilizes the EC to meet the cooling load and the gas boiler to supplement the heating load demand.
Author Contributions
Funding
Data Availability Statement
Conflicts of Interest
Abbreviations
| AC | Absorption chiller |
| CHP | Combined heat and power |
| COP | Coefficient of performance |
| EC | Electric chiller |
| EECR | Electrical energy storage |
| GB | Gas boiler |
| GT | Gas turbine |
| GWP | Global Warming Potential |
| HFO | Hydrofluoroolefin |
| IES | Integrated energy system |
| IL | Ionic liquid |
| LC-DARS | Low-pressure-side compression-assisted double-effect absorption refrigeration system |
| ORC | Organic Rankine cycle |
| PV | Photovoltaic |
| SOC | State of charge |
| SSS | Separate supply system |
| TECR | Thermal energy consumption ratio |
| TES | Thermal energy storage |
| TOPSIS | Technique for Order of Preference by Similarity to Ideal Solution |
References
- Wang, W.; Zou, Y.; Wang, Y.; Wang, D.; Liu, T.; Wang, X.; Zhang, Y. Research trends and hotspots of integrated energy system: Visualization analysis based on CiteSpace. In Proceedings of the 2023 IEEE 6th International Electrical and Energy Conference (CIEEC), Hefei, China, 12–14 May 2023; pp. 2767–2772. [Google Scholar]
- Song, D.; Meng, W.; Dong, M.; Yang, J.; Wang, J.; Chen, X.; Huang, L. A critical survey of integrated energy system: Summaries, methodologies and analysis. Energy Convers. Manag. 2022, 266, 115863. [Google Scholar] [CrossRef]
- Basu, D.N.; Ganguly, A. Conceptual design and performance analysis of a solar thermal-photovoltaic-powered absorption refrigeration system. J. Sol. Energy Eng. 2015, 137, 031020. [Google Scholar] [CrossRef]
- Wei, D.; Chen, A.; Sun, B.; Zhang, C. Multi-objective optimal operation and energy coupling analysis of combined cooling and heating system. Energy 2016, 98, 296–307. [Google Scholar] [CrossRef]
- Zhang, J.; Mei, N.; Yuan, H. Design, analysis, and operation optimisation of a ship-borne absorption refrigeration–ice thermal storage system based on waste-heat utilization. Therm. Sci. Eng. Prog. 2024, 53, 102720. [Google Scholar] [CrossRef]
- Wang, K.; Abdelaziz, O.; Kisari, P.; Vineyard, E.A. State-of-the-art review on crystallization control technologies for water/LiBr absorption heat pumps. Int. J. Refrig. 2011, 34, 1325–1337. [Google Scholar] [CrossRef]
- Seiler, M.; Kühn, A.; Ziegler, F.; Wang, X. Sustainable cooling strategies using new chemical system solutions. Ind. Eng. Chem. Res. 2013, 52, 16519–16546. [Google Scholar] [CrossRef]
- Moreno, D.; Ferro, V.R.; de Riva, J.; Santiago, R.; Moya, C.; Larriba, M.; Palomar, J. Absorption refrigeration cycles based on ionic liquids: Refrigerant/absorbent selection by thermodynamic and process analysis. Appl. Energy 2018, 213, 179–194. [Google Scholar] [CrossRef]
- Zheng, D.X.; Dong, L.; Huang, W.J.; Wu, X.G.; Nie, N. A review of imidazolium ionic liquids research and development towards working pair of absorption cycle. Renew. Sustain. Energy Rev. 2014, 37, 47–68. [Google Scholar] [CrossRef]
- Ji, L.N.; Shukla, S.K.; Zuo, Z.D.; Lu, X.H.; Ji, X.Y. An overview of the progress of new working pairs in absorption heat pumps. Energy Rep. 2023, 9, 703–729. [Google Scholar] [CrossRef]
- Asensio-Delgado, S.; Jovell, D.; Zarca, G.; Urtiaga, A.; Llovell, F. Thermodynamic and process modeling of the recovery of R410A compounds with ionic liquids. Int. J. Refrig. 2020, 118, 365–375. [Google Scholar] [CrossRef]
- Sujatha, I.; Venkatarathnam, G. Comparison of performance of a vapor absorption refrigeration system operating with some hydrofluorocarbons and hydrofluoroolefins as refrigerants along with ionic liquid [hmim][Tf2N] as the absorbent. Int. J. Refrig. 2018, 88, 370–382. [Google Scholar] [CrossRef]
- Wu, W.; Zhang, H.Y.; You, T.; Li, X.T. Thermodynamic investigation and comparison of absorption cycles using hydrofluoroolefins and ionic liquid. Ind. Eng. Chem. Res. 2017, 56, 9906–9916. [Google Scholar] [CrossRef]
- Liu, X.Y.; Ye, Z.; Bai, L.H.; He, M.G. Performance comparison of two absorption-compression hybrid refrigeration systems using R1234yf/ionic liquid as working pair. Energy Convers. Manag. 2019, 181, 319–330. [Google Scholar] [CrossRef]
- Sun, Y.J.; Di, G.L.; Wang, J.; Wang, X.P.; Wu, W. Performance analysis of R1234yf/ionic liquid working fluids for single-effect and compression-assisted absorption refrigeration systems. Int. J. Refrig. 2020, 109, 25–36. [Google Scholar] [CrossRef]
- Jiang, T.; Meng, X.Z.; Sun, Y.J.; Jin, L.J.; Wei, Q.M.; Wang, J.; Wang, X.P.; He, M.G. Absorption behavior for R1234ze(E) and R1233zd(E) in [P66614][Cl] as working fluids in absorption refrigeration systems. Int. J. Refrig. 2021, 131, 178–185. [Google Scholar] [CrossRef]
- Asensio-Delgado, J.M.; Asensio-Delgado, S.; Zarca, G.; Urtiaga, A. Analysis of hybrid compression absorption refrigeration using low-GWP HFC or HFO/ionic liquid working pairs. Int. J. Refrig. 2022, 134, 232–241. [Google Scholar] [CrossRef]
- Sun, Y.J.; Zheng, H.Q.; Yin, B.H.; Wang, X.P.; He, M.G. Performance optimization of absorption refrigeration systems using R-1233zd(E)/phosphonium ionic liquid working pairs. Appl. Therm. Eng. 2025, 278, 127450. [Google Scholar] [CrossRef]
- Ren, X.Y.; Li, L.L.; Ji, B.X.; Liu, J.-Q. Design and analysis of solar hybrid combined cooling, heating and power system: A bi-level optimization model. Energy 2024, 292, 130362. [Google Scholar] [CrossRef]
- Farshi, L.G.; Mahmoudi, S.M.S.; Rosen, M.A.; Yari, M.; Amidpour, M. Exergoeconomic analysis of double effect absorption refrigeration systems. Energy Convers. Manag. 2013, 65, 13–25. [Google Scholar] [CrossRef]
- Khan, Y.; Singh, P.K. Thermo-economic and environmental evaluation of a novel SOFC based trigeneration system using organic Rankine cycle and cascaded vapor compression-absorption refrigeration system. Therm. Sci. Eng. Prog. 2025, 57, 103097. [Google Scholar] [CrossRef]
- Peng, J. Research on the Optimal Configuration and Operation of the Comprehensive Energy System in the Park Considering the Economic and Technical Aspects. Ph.D. Thesis, Northeastern University, Shenyang, China, 2022. [Google Scholar]
- Prajapati, P.; Patel, V.; Raja, B.D.; Jouhara, H. Energy-exergy-economic-environmental (4E) analysis and multi-objective optimization of a cascade refrigeration system. Therm. Sci. Eng. Prog. 2024, 54, 102793. [Google Scholar] [CrossRef]
- Chen, Y.Z.; Xu, Z.C.; Wang, J.; Lund, P.D.; Han, Y.; Cheng, T. Multi-objective optimization of an integrated energy system against energy, supply-demand matching and exergo-environmental cost over the whole life-cycle. Energy Convers. Manag. 2022, 254, 115203. [Google Scholar] [CrossRef]
- Yang, G.; Zhai, X.Q. Optimization and performance analysis of solar hybrid CCHP systems under different operation strategies. Appl. Therm. Eng. 2018, 133, 327–340. [Google Scholar] [CrossRef]
- Wang, X. The Full Operating Performance Study of Waste Heat Recovery Systems for Internal Combustion Engine in Distributed Energy System. Ph.D. Thesis, Tianjin University, Tianjin, China, 2018. [Google Scholar]
- Ren, X.Y.; Wang, Z.H.; Li, M.C.; Li, L.L. Optimization and performance analysis of integrated energy systems considering hybrid electro-thermal energy storage. Energy 2025, 314, 134172. [Google Scholar] [CrossRef]




| Variable | Unit | Constraint |
|---|---|---|
| APV | m2 | [0, Amax] |
| NGT | kW | [0, 5·Max(ELoad)] |
| NGB | kW | [0, 5·Max(QLoad)] |
| NORC | kW | NORC = QGTηORC,E |
| NEC | kW | [0, 5·Max(CLoad)] |
| NAC | kW | [0, 5·Max(CLoad)] |
| NGrid | kW | [0, 5·Max(ELoad)] |
| NTES | kWh | [0, 5·Max(QLoad)·1 h] |
| NES | kWh | [0, 5·Max(ELoad)·1 h] |
| Parameter | This Work | Literature [19] | MRE |
|---|---|---|---|
| f1 | 264,144 $ | 263,230 $ | 0.35% |
| f2 | 4,065,120 kWh | 4,164,315 kWh | −2.38% |
| f3 | 89,4691 kg | 917,240.6368 kg | −2.46% |
| Component | κref/$ | Parameter |
|---|---|---|
| Compressor | 12,000 | Wref,com = 100 kW |
| Absorber | 16,500 | Aref = 100 m2 |
| Solution pump | 2100 | Wref,p = 10 kW |
| Heat exchanger | 12,000 | Aref = 100 m2 |
| Generator | 17,500 | Aref = 100 m2 |
| Condenser | 8000 | Aref = 100 m2 |
| Expansion valve | 11,450 | = 10 kg·s−1 |
| Evaporator | 16,000 | Aref = 100 m2 |
| Equipment Cost/$·kW−1 | Material Cost/$·kW−1 | Installation Cost/$·kW−1 | Total Cost/$·kW−1 |
|---|---|---|---|
| 212.38 | 11.37 | 31.86 | 255.61 |
| Energy Type | Price/$·kWh−1 | Equivalent Carbon Emission Factor/kg·kWh−1 | ||
|---|---|---|---|---|
| 8:00–11:00 18:00–23:00 | 7:00–8:00 11:00–18:00 | 0:00–7:00 23:00–24:00 | ||
| Electricity | 0.185 | 0.129 | 0.085 | 0.968 |
| Natural gas | 0.038 | 0.038 | 0.038 | 0.220 |
| Equipment | Parameter | κm | lm | Source |
|---|---|---|---|---|
| PV | ηref = 0.125 Tref = 25 °C TNOCT = 45 °C δ = 0.12 β = 0.0045 °C−1 | 2130 $·kW−1 | 15 a | [19,25] |
| GT | ηGT,E = 0.4 ηGB,Q = 0.8 ηGT,loss = 0.05 | 1046 $·kW−1 | 20 a | [19] |
| GB | ηGB,Q = 0.8 | 25 $·kW−1 | 20 a | [19] |
| ORC | ηORC,E = 0.103 ηORC,Q = 0.718 | 4382 $·kW−1 | 20 a | [26] |
| EC | COPEC = 3 | 350 $·kW−1 | 20 a | [19] |
| AC | TECR = 0.967 EECR = 0.094 | 256 $·kW−1 | 20 a | This work |
| Grid | ηGrid,p = 0.35 ηGrid,t = 0.92 | - | - | [19] |
| TES | ηTES = 0.04 ηTES,ch = 0.8 ηTES,dis = 0.8 | 56 $·kWh−1 | 20 a | [19] |
| EES | ηES = 0.05 ηES,ch = 0.95 ηES,dis = 0.95 | 145 $·kWh−1 | 10 a | [27] |
| APV | NGT | NGB | NEC | NAC | NGrid | NTES | NES |
|---|---|---|---|---|---|---|---|
| 1940 m2 | 910 kW | 670 kW | 300 kW | 540 kW | 1 kW | 1260 kWh | 330 kWh |
| Parameter | SSS | IES-2 | Improvement | IES-1 | Improvement |
|---|---|---|---|---|---|
| f1 | 1,405,284 $ | 948,305 $ | 32.52% | 989,967 $ | 29.6% |
| f2 | 32,352,857 kWh | 17,637,795 kWh | 45.48% | 17,139,310 kWh | 47.0% |
| f3 | 9,389,142 kg | 3,880,585 kg | 58.67% | 3,770,648 kg | 59.8% |
Disclaimer/Publisher’s Note: The statements, opinions and data contained in all publications are solely those of the individual author(s) and contributor(s) and not of MDPI and/or the editor(s). MDPI and/or the editor(s) disclaim responsibility for any injury to people or property resulting from any ideas, methods, instructions or products referred to in the content. |
© 2026 by the authors. Licensee MDPI, Basel, Switzerland. This article is an open access article distributed under the terms and conditions of the Creative Commons Attribution (CC BY) license.
Share and Cite
Sun, Y.; Zheng, H.; Qin, G.; Sun, Q. Optimal Planning and Operation of an Integrated Energy System Based on a Compression-Assisted Double-Effect Absorption Refrigeration Cycle. Energies 2026, 19, 1213. https://doi.org/10.3390/en19051213
Sun Y, Zheng H, Qin G, Sun Q. Optimal Planning and Operation of an Integrated Energy System Based on a Compression-Assisted Double-Effect Absorption Refrigeration Cycle. Energies. 2026; 19(5):1213. https://doi.org/10.3390/en19051213
Chicago/Turabian StyleSun, Yanjun, Haiqi Zheng, Gengguang Qin, and Qiwen Sun. 2026. "Optimal Planning and Operation of an Integrated Energy System Based on a Compression-Assisted Double-Effect Absorption Refrigeration Cycle" Energies 19, no. 5: 1213. https://doi.org/10.3390/en19051213
APA StyleSun, Y., Zheng, H., Qin, G., & Sun, Q. (2026). Optimal Planning and Operation of an Integrated Energy System Based on a Compression-Assisted Double-Effect Absorption Refrigeration Cycle. Energies, 19(5), 1213. https://doi.org/10.3390/en19051213

