Next Article in Journal
National-Scale Fast-Charging Infrastructure Planning Integrating Geospatial Analysis, MCDM, and Power System Constraints
Previous Article in Journal
Direct-Drive Gerotor Pump—A New Approach to Design of Hydraulic Pumps
 
 
Font Type:
Arial Georgia Verdana
Font Size:
Aa Aa Aa
Line Spacing:
Column Width:
Background:
Article

Influence of Magnetization Nonlinearity and Non-Sinusoidal MMF Spatial Distribution on Harmonic Content of Current and Electromagnetic Torque in Three-Phase Induction Machine

1
Faculty of Electrical and Computer Engineering, Rzeszow University of Technology, 35-959 Rzeszow, Poland
2
Institute of Power Engineering and Control System, Lviv Polytechnic National University, 79-013 Lviv, Ukraine
*
Author to whom correspondence should be addressed.
Energies 2026, 19(4), 1040; https://doi.org/10.3390/en19041040
Submission received: 8 December 2025 / Revised: 4 February 2026 / Accepted: 13 February 2026 / Published: 16 February 2026

Abstract

In recent years, improving the energy efficiency of induction machines (IM) has become a key research focus, with particular attention to loss reduction. Losses in IM are significantly influenced by two design-related factors: the nonlinear magnetization characteristic and the non-sinusoidal distribution of the magnetomotive force (MMF) in stator slots. These effects lead to harmonic distortions in stator and rotor currents as well as pulsations of the electromagnetic torque. This paper presents a comprehensive harmonic analysis of the interaction between the nonlinear magnetization curve and the non-sinusoidal MMF distribution in induction machines. A mathematical model in phase coordinates was developed, incorporating both effects through the introduction of harmonic components into the magnetizing inductance. The proposed model enables the evaluation of the impact of these phenomena on stator and rotor currents, as well as on the electromagnetic torque. The validity of the model is verified by experimental results, which show close agreement with simulations. The analysis demonstrates that the nonlinearity of the magnetization curve results in the appearance of the third harmonic in stator currents and the second harmonic in torque, while the non-sinusoidal MMF distribution produces the fifth and seventh harmonics in stator currents and the sixth harmonic in torque. Additionally, the study reveals that in no-load conditions, the third harmonics are dominant, whereas with increasing load, their magnitudes decrease, and the amplitudes of the fifth and seventh harmonics increase due to the interaction between stator and rotor currents. The proposed modeling approach provides an effective tool for accurate performance evaluation and design optimization of induction motor drives

1. Introduction

In recent years, significant attention has been devoted to the reduction of losses and the enhancement of energy efficiency in induction machines (IM) [1,2,3].
The sources of losses in such machines can be broadly classified into two categories: the first is related to the machine design, while the second is associated with the power supply system. Among the design-related factors that strongly affect machine losses are the nonlinear magnetization characteristic and the non-sinusoidal spatial distribution of the magnetomotive force (MMF) in the stator slots. These effects lead to harmonic distortion of both stator and rotor currents, as well as of the electromagnetic torque [4,5].
In addition, time harmonics originating from the inverter-based power supply also contribute to machine losses. However, with the rapid development of power electronics and the widespread adoption of multilevel voltage-source inverters, the negative impact of these harmonics has been significantly mitigated [6,7].
Research on the combined influence of magnetization nonlinearity and MMF distortion on the harmonic content of the machine currents and torque is therefore a crucial task. It provides a basis for developing control strategies aimed at reducing losses and improving the overall energy efficiency of IMs. In particular, Refs. [8,9] present methods for reducing the influence of time and spatial harmonics on the torque ripple of permanent-magnet machines.
Traditionally, field-theory-based models, which use finite element method (FEM), are employed to analyze such effects, as they allow detailed consideration of both core nonlinearities and non-sinusoidal MMF spatial distribution [10,11,12]. Nevertheless, FEM models are computationally expensive, time-consuming, and generally limited to design-stage analysis, making them unsuitable for real-time control or diagnostic applications.
Alternatively, a significant number of studies use fast-acting electrical circuit theory-based models, those implemented in MATLAB. Such models are commonly used for the research of steady-state and dynamic operating conditions [13], unbalanced operating modes, including stator inter-turn short-circuit faults [14], for the synthesis of control systems, in particular variable-frequency speed control systems [15] or direct torque control systems [16], as well as multiphase stator winding configurations [17]. These models often do not consider the nonlinearity of the magnetization curve and practically never consider the non-sinusoidal spatial distribution of the MMF and their influence on the harmonic content of the stator currents and electromagnetic torque. In addition, such models have several significant limitations. In particular, standard Simulink blocks are usually “black boxes,” which complicates or makes it impossible to supplement and modify them [18]. Another important drawback is the limited computational performance of the models when simulating complex electromechanical systems with IMs, which makes impossible their application for real-time mathematical modeling. At the same time, fast-acting mathematical models of IMs are necessary and are used in particular for fault diagnosis [19], and for the implementation in control systems, in particular for model predictive control of electrical drives [20].
Furthermore, in Ref. [21], the use of mathematical models of IMs in the Fortran environment in orthogonal coordinate systems is proposed for the study of dynamic operating modes. However, these models assume only a sinusoidal spatial distribution of MMF and do not consider the nonlinearity of the magnetization curve, which limits the accuracy of modeling real operating conditions of the machine. The use of models in orthogonally coordinated systems, although significantly accelerating the calculation process, imposes additional restrictions on their use, in particular complicating the analysis of asymmetric and emergency modes.
The models of IMs accounting for magnetic saturation in the iron core are presented in [22,23]. However, these models do not consider the non-sinusoidal spatial distribution of the MMF and its influence on the energy characteristics of IM.
Therefore, in view of the above, there is a need to develop fast-acting models of IMs that simultaneously consider the nonlinearity of the magnetization characteristic and the influence of the non-sinusoidal spatial distribution of MMF on the electromagnetic torque and currents of the IM. Such models would make it possible to consider higher harmonics in the electromagnetic torque, which is important for electric drives, and additional losses caused by higher current harmonics, which is important for improving energy efficiency [24,25].
High computing performance of mathematical models is necessary, in particular, to ensure their operation in real-time mode for predictive control, system diagnostics, and Hardware-in-the-Loop (HIL) testing of electromechanical systems [26,27].
A range of studies represents the magnetization curve by modeling the magnetizing inductance as a function of the magnetizing current through a polynomial approximation. This approach enables an accurate representation of magnetic circuit saturation and its influence on the electromagnetic behavior of IMs. In particular, Ref. [28] investigates saturation effects in six-phase IMs, and Ref. [29] analyzes the influence of nonlinear magnetization characteristics on harmonic current propagation in self-excited induction generators. Ref. [30] presents an induction motor model considering the variation in magnetizing inductance, and [31] provides an equivalent circuit analysis of induction motors for automotive applications with the inclusion of magnetic saturation. It should be noted that in [32] the nonlinear behavior of the magnetic core is approximated by introducing a third-harmonic component into the magnetizing inductance in an electrical-circuit-theory-based model of IMs.
This paper presents a harmonic analysis of the interaction between the magnetization characteristic and the MMF spatial distribution in IMs. The proposed equivalent circuit model incorporates both the nonlinear magnetization curve and the non-sinusoidal MMF distribution caused by stator slotting. The analysis highlights their combined effect on stator and rotor current distortion as well as electromagnetic torque pulsations. The validity of the model is confirmed by a close agreement between simulation results and experimental measurements, demonstrating its effectiveness for accurate performance evaluation and design optimization of induction drives.
The main tasks that have been set and solved in this study are as follows:
  • Analysis of the influence of the nonlinearity of the magnetic core magnetization characteristics and spatial harmonics in the MMF on the higher harmonics of currents and the electromagnetic torque of IM. This analysis was carried out through physical experiments and mathematical modeling.
  • Development of an experimental setup for the analysis of the harmonic composition of IM currents under an ideal sinusoidal power supply with the possibility of regulation of the supply voltage (magnetic flux) and load.
  • Development of a mathematical model of IM, which would simultaneously take into account the presence of higher spatial harmonics in the MMF and the nonlinearity of the magnetic core magnetization characteristics and would make it possible to research the harmonic composition of currents, magnetic flux and electromagnetic torque in both steady-state and transient modes, as well as ensuring high calculation speed and being suitable for the synthesis of control systems.
The solution of the assigned tasks determines the scientific novelty of the article, which consists of the following:
  • The scientific significance of the conclusions is based on the physical experiments and mathematical modeling. The modeling includes the simultaneous influence of higher spatial harmonics of the magnetizing force and the nonlinearity of the magnetic core and magnetization characteristics on the harmonic composition of the stator current, the electromagnetic torque under sinusoidal power supply, and the dependence of this influence on the IM operating mode, on the magnetic flux and load.
  • Development of an electrical-circuit-theory-based mathematical model of the IM using the original Average Voltages in Integration Step (AVIS) method that comprehensively takes into account the influence of nonlinearity of the magnetic core magnetization characteristics and the presence of higher spatial harmonics in the air gap MMF, which differs from well-known field-theory-based models by its high performance. The model allows research of the harmonic composition of currents, flux, and electromagnetic torque in both steady-state and transient modes. The adequacy of the developed model is confirmed by comparing the results of the simulation and the physical experiments.
The structure of this paper is as follows: Section 2 discusses the effect of the non-sinusoidal MMF and magnetization nonlinearity on the magnetic flux and magnetizing inductance. The mathematical model of the IM, which considers the magnetization characteristics, nonlinearity, and the non-sinusoidal MMF distribution, is presented in Section 3. Section 4 describes the laboratory test bench equipped with the IM and an ideal sinusoidal voltage source. Section 5 presents a harmonic analysis of the stator current of the IM obtained using the experimental setup. Section 6 presents the research results obtained through mathematical modeling and experimental measurements. Finally, the main conclusions are summarized in Section 7.

2. Theoretical Background: Effect of Non-Sinusoidal MMF and Magnetization Nonlinearity on Magnetic Flux and Magnetizing Inductance

This section presents an analytical description that illustrates the influence of MMF’s spatial harmonic content and magnetization characteristic nonlinearity on the magnetic flux and magnetizing inductance in the case of a sinusoidal IM power supply.
First, let us consider the influence of the non-sinusoidal space distribution of the MMF on the magnetic flux and magnetizing inductance of the machine under a linear magnetization characteristic.
It is known that the winding coils are distributed non-sinusoidally in space, and the coil distribution function contains all higher odd harmonics in addition to the fundamental. Taking this into account, in the case of the absence of higher time harmonics in the IM power supply, the MMF in the air gap will be determined as:
F A B C = w A i A + w B i B + w C i C = I m cos ω t i w i cos i η + I m cos ω t ρ i w i cos i η i ρ + I m cos ω t + ρ i w i cos i η + i ρ ,
where wA, wB, and wC are the functions of winding coils distribution w(η). wi is the magnitude of the winding function’s harmonics, and η is the spatial angle in electric degrees. Im is the magnitude of the phase current, while ω = 2πf is the angular frequency of the current, and ρ = 2π/3.
It is also known that higher spatial harmonics that are multiples of three in a symmetrical three-phase system do not affect the formation of magnetizing force in the air gap (this is shown in particular in Ref. [24]). Thus, the fifth and seventh spatial harmonics of the coils’ distribution function will have the greatest influence on the MMF formation. Higher harmonics can be neglected. Taking this into account, expression (1) for the MMF of the three-phase stator winding of an IM under a balanced load will take the following form:
F A B C = 3 2 [ w 1 I m cos ( η ω t ) + w 5 I m cos ( 5 η + ω t ) + w 7 I m cos ( 7 η ω t ) ] = = k w 1 w 1 I m cos ( η ω t ) + k w 5 w 1 I m cos ( 5 η + ω t ) + k w 7 w 1 I m cos ( 7 η ω t ) .
where k w 1 , k w 5 , k w 7 coefficients are determined by the machine design.
The magnitude of the MMF is determined by substitution η = ω t according to the following expression:
F A B C m = 3 2 [ w 1 I m + w 5 I m cos ( 6 ω t ) + w 7 I m cos ( 6 ω t ) ] = = k w 1 w 1 I m + ( k w 5 + k w 7 ) w 1 I m cos ( 6 ω t ) .
where, due to the interaction of the fifth and seventh spatial harmonics of the winding coils distribution with the fundamental harmonic of the power supply, a sixth time harmonic will appear in the amplitude of the MMF in the air gap.
The magnetic flux of the IM with a non-sinusoidal MMF distribution and a linear magnetization curve is given by the following expression:
Φ = F A B C λ = k w 1 w 1 λ I m cos ( η ω t ) + k w 5 w 1 λ I m cos ( 5 η + ω t ) + k w 7 w 1 λ I m cos ( 7 η ω t ) .
where λ is the magnetic conductance.
The flux linkage (for each phase) of the IM with a non-sinusoidal MMF distribution and a linear magnetization curve is given by the following expression:
Ψ = Φ w 1 = k w 1 w 1 2 λ I m cos ( η ω t ) + k w 5 w 1 2 λ I m cos ( 5 η + ω t ) + k w 7 w 1 2 λ I m cos ( 7 η ω t ) .
Considering that L m 0 = w 1 2 λ and Ψ m = L m I m (Lm is the magnetization inductance) and using Equation (3), the expression for the magnetizing inductance can be obtained, considering the non-sinusoidal distribution of the MMF, and a linear magnetization curve is as follows:
L m = k w 1 L m 0 + ( k w 5 + k w 7 ) L m 0 cos ( 6 ω t ) .
Thus, the influence of spatial harmonics of the winding coils distribution on the magnetic flux in the air gap can be considered by introducing higher time harmonics into the magnetization inductance, which is a parameter of the IM mathematical model created on the basis of electrical circuit theory. A similar method of considering the influence caused by the nonlinearity of higher harmonics of magnetic flux in such mathematical models is also used in [32].
The nonlinearity of the magnetic core magnetization characteristics also leads to the appearance of higher harmonics in the magnetic flux. To take them into account, we introduce into expression (5) for flux linkage in the air gap an additional term Δ Ψ n m , which is a function of the magnetizing current:
Ψ = k w 1 w 1 2 λ I m 1 cos ( η ω t ) + k w 5 w 1 2 λ I m 1 cos ( 5 η + ω t ) + k w 7 w 1 2 λ I m 1 cos ( 7 η ω t ) + Δ Ψ n m .
The expression for the magnetizing inductance, taking into account the non-sinusoidal distribution of the MMF and the nonlinearity of the magnetization characteristics, is as follows:
L m = k w 1 L m 0 + ( k w 5 + k w 7 ) L m 0 cos ( 6 ω t ) + Δ L n m
where ΔLnm = ΔΨnm/Δim, which is determined by approximate expressions describing the magnetization characteristic (presented in the next section).

3. Mathematical-Model of IM with Magnetization Nonlinearity and Non-Sinusoidal MMF Spatial Distribution

This section presents the developed electrical-circuit-theory-based mathematical model of the IM supplied by an ideal sinusoidal voltage source. The model is created in phase coordinates and considers the influence of MMF’s spatial harmonic content and magnetization characteristic nonlinearity on the magnetic flux that affects the stator and rotor currents and the IM’s electromagnetic torque (Section 2).
The mathematical model was developed using the Average Voltages in Integration Step (AVIS) method, with its fundamental principles described in [33,34].
A distinctive advantage of this method is its high computational performance combined with numerical stability. It enables the development of fast-response mathematical models capable of operating in real-time mode and interacting with physical objects through HIL technology. Examples of such models for electric drives with three-phase IMs are provided in [35,36,37,38], whereas Ref. [39] discussed models based on synchronous machines, including their use in testing synchronous generator excitation systems. These cases confirm the effectiveness of the proposed approach for accurately simulating both electromagnetic and electromechanical processes in electromechanical systems.
Based on the method of AVIS first order [34], the vector equation describing the stator and rotor windings of the IM, accounting for the flux linkage increment over the integration step Δ ψ am = L a m 1 i 1 L a m 0 i 0 , can be expressed as follows:
U R i 0 + R 2 + L a m 0 Δ t i 0 R 2 + L a m 1 Δ t i 1 = 0 .
where U = 1 Δ t t 0 t 0 + Δ t u a m d t is the vector of average voltages in the integration step. u a m = u A , u B , u C , u a , u b , u c T = u A , u B , u C , 0 , 0 , 0 T is the vector of instantaneous voltage values for the stator and rotor winding. i 0 = i A 0 , i B 0 , i C 0 , i a 0 , i b 0 , i c 0 T and i 1 = i A 1 , i B 1 , i C 1 , i a 1 , i b 1 , i c 1 T are the vectors of currents at the beginning and the end of the integration step. R = d i a g R A , R B , R C , R a , R b , R c is the matrix of resistances of the stator and rotor winding. L a m 0 = L a m γ R 0 and L a m 0 = L a m γ R 1 are the matrices of inductances at the beginning and the end of the integration step. γR0 and γR1 are the rotation angle values at the beginning and the end of the integration step.
The vector of currents in the IM at the end of the step is determined based on (9) by the following equation:
i 1 = U + E S R S ,
where E S is the step electromotive force (e.m.f.), which is determined by the values of currents and electromagnetic parameters at the beginning of the integration step:
E S = R i 0 + R 2 + L a m 0 Δ t i 0 = L a m 0 Δ t R 2 i 0 ,
and R S is the step resistance, which is described by the following expression:
R S = R 2 + L a m 1 Δ t .
The rotor angular position and angular velocity of the IM are described by the following expressions:
d γ R d t = p Ω , d Ω d t = T e T L J ,
where TL is the load torque, Te is the electromagnetic torque of IM, J is the inertia, and p is the number of pole pairs.
The expression used to determine the electromagnetic torque of the IM is given as follows:
T e = 3 2 p L m i r β i s α i r α i s β ,
where i s α , i s β , i r α , i r β are the stator and rotor winding currents are in the αβ reference frame.
The inductance matrix of an asynchronous machine L a m is determined by known expressions based on the magnetizing inductance, leakage inductances, and rotor rotation angle. In this case, to consider the non-sinusoidal distribution of the MMF and the nonlinearity of the magnetization characteristics, the magnetizing inductance is determined according to expression (8) as follows:
L m = L m 0 + k m 6 L m 0 cos ( 6 ω t ) + Δ L n m .
where the component representing the nonlinearity of the magnetization characteristics Δ L n m is defined as the following:
Δ L n m = k 1 Δ i mc 7 + k 2 Δ i mc 6 + k 3 Δ i mc 5 + k 4 Δ i mc 4 + k 5 Δ i mc 3 + k 6 Δ i mc 2 + k 7 Δ i mc .
where i mc is the magnetizing current, and k 1 k 7 are the approximation coefficients of the magnetization curve.
The expressions (15) and (16) provide parametric variations in the proposed electrical-circuit-theory-based mathematical models, which make it possible to consider the influence of nonlinearities of the magnetic core characteristics and spatial harmonics on the current and electromagnetic torque. This is the objective of the present study, which determines its novelty in the part related to mathematical modeling. The coefficients included in these expressions are determined once, based on FEM analysis of the magnetic flux as a function of the spatial angle (validated with experimental data), or by analytical fitting using heuristic algorithms, which will be the subject of further research.

4. Experimental Setup

This section presents the laboratory test bench with the IM supplied by the programmable three-phase sinusoidal voltage source ITECH IT7945. In tests, the THD of the symmetrical supply voltage was 0.1% regardless of the load torque or supply voltage value.
The first task of the experimental research was to establish the influence of magnetization characteristics and nonlinearity on the harmonic composition of IM currents. In this case, we assume that, under the condition of constant supply voltage frequency, the magnetic flux is directly proportional to the voltage, and in the case of an increase in voltage, the magnetic flux increases, which increases the influence of nonlinearity.
The second task of the experimental research was to analyze the influence of spatial harmonics of magnetic flux on the harmonic composition of currents and the dependence of this influence on the load value. At the same time, it can be assumed that a decrease in the supply voltage reduces the magnetic flux and the influence of nonlinearity on the harmonic composition of currents, which in this case is largely determined by the spatial harmonics of the magnetic flux. Another task of the experimental studies was to establish the dependence of the influence of spatial harmonics on the slip value. An increase in IM slip during experimental studies was obtained because of an increase in load and a simultaneous decrease in voltage.
Also, when analyzing the results of experimental research, we considered that under sinusoidal power supply conditions (absence of time harmonics in the supply voltage), the harmonic composition of currents depends only on the spatial harmonics of the magnetic flux and the influence of the nonlinearity of the magnetization characteristics.
The task of the research was also to analyze the harmonic composition of the IM torque and the influence of nonlinearity and spatial harmonics on it. Since the torque sensor available in the experimental setup does not allow for determining the instantaneous values of the electromagnetic torque, the torque was calculated using a mathematical model. The objective of the experiment, in this case, was to verify the adequacy of the mathematical model by comparing the results of the experiment and mathematical modeling.
The main components of the setup include a three-phase IM, an AC voltage source with an ideal sinusoidal waveform, a measurement unit for stator voltage and current, and a loading machine. The functional diagram of the laboratory test bench is presented in Figure 1. The IM parameters used for the laboratory test bench are as follows: The number of poles was four, and the stator connection was Y. The rotor type was single-squirrel-cage, and the rated power was PN = 1.5 kW. The rated voltage was UN = 400 V, while the rated speed was 1440 rpm. The rated torque was 10 Nm, the rated frequency was 50 Hz, and the rated current (IN) was 3.6 A.
The external view of the laboratory test bench is shown in Figure 2.
Current and voltage were measured directly by a Yokogawa WT 1600 power analyzer (manufactured by Yokogawa, Tokyo, Japan). The accuracy of current, voltage, and power measurements was 0.1% of reading +0.05% of range (5 A, 300 V). The FFT analysis was performed on a Yokogawa DL 850 (manufactured by Yokogawa, Tokyo, Japan) oscilloscope recorder for each current waveform (AC/DC sensors with a sensitivity of 100 mV/A, bandwidth up to 300 kHz) or voltage, and sampling time 1 µs. The number of points for FFT analysis is 2 million.
The load was a prototype permanent magnet synchronous machine, which was made in the same housing as the IM. The load allowed the full mechanical characteristics of the tested motor to be determined. The load torque value was set by a programmable DC load connected to the permanent magnet synchronous machine using a 6D rectifier. The torque was measured using a Magtrol TS 109 20 Nm torque meter (manufactured by Magtrol Inc., Buffalo, NY, USA), and the resolution at rated torque was 11,000 points, while the sampling frequency was 16 bits at 10,000 points per second, and the accuracy class was 0.075% of rated torque.

5. Harmonic Analysis of the IM Stator Current

This section presents an analysis of the effect of the non-sinusoidal distribution of MMF and the nonlinearity of the magnetization characteristics on the harmonic composition of IM currents, based on the results of experimental research carried out on the laboratory setup described above.
In the case of sinusoidal supply of the stator winding of the IM, the presence of higher-order harmonics in the stator current is simultaneously influenced by two factors: magnetic core saturation and spatial harmonics of the winding distribution. However, the nature of their influence on the winding currents varies depending on the operating mode of the IM. In this section, the influence of these factors is analyzed based on experimentally obtained data for different operating conditions, in particular under no-load operation, at various supply voltages and load (slip) values.
As noted in Section 2, spatial harmonics in the MMF, when interacting with the fundamental time harmonic of the supply, lead to the appearance of corresponding time harmonics in the MMF and in the stator currents. It is well known that in a symmetrical three-phase system, spatial harmonics of the winding distribution that are multiples of three do not give rise to corresponding time harmonics of the same order in the MMF [40]. Thus, the influence of spatial harmonics is limited to the appearance of MMF and current harmonics of the form 6k ± 1 (k = 0, 1, 2, …), among which the fifth and seventh harmonics are the most significant higher harmonics.
Therefore, the presence of the third harmonic in the stator currents of the IM is caused by magnetic saturation (the dominance of the third harmonic induced by saturation is also reported in Ref. [32]).
Figure 3 illustrates the variation in the third harmonic amplitude of the stator current (the values are given as percentages of the fundamental RMS component) depending on the supply voltage under no-load conditions. In this case, decreasing the voltage reduces the magnetic flux, which in turn leads to a reduction of the third harmonic in the current spectrum. The fifth and seventh harmonics are also present under no-load operation, but their amplitudes are much smaller. Consequently, it can be concluded that under no-load conditions, the dominant is the third harmonic caused by magnetic core saturation.
Figure 4 presents the results of the harmonic analysis of the currents for a load torque of 5 Nm under different supply voltages. As seen in Figure 4, a reduction in the supply voltage considerably decreases the amplitude of the third harmonic (similar tendencies were observed under no-load conditions), which can be explained by the reduction in the magnetic flux and the weakened influence of saturation.
At the same time, the amplitudes of the fifth and seventh current harmonics increase significantly with decreasing supply voltage. Given the reduced effect of saturation, this can only be attributed to the influence of spatial harmonics of the winding distribution. The experimental results indicate that this effect grows with increasing slip, which occurs when the voltage decreases under constant load conditions. The increase in slip leads to higher rotor currents, which also contain higher harmonics, thereby further affecting the air-gap magnetic flux.
Figure 5 presents the results of the harmonic analysis of the currents under varying IM load at nominal voltage. The experimental results show that the harmonic content of the currents undergoes significant changes when the IM operates under load. In particular, the amplitude of the third harmonic (relative to the fundamental) decreases with increasing load, while the amplitudes of the fifth and seventh harmonics increase substantially (Figure 5).
Based on experimental studies of the stator current harmonic content under different operating conditions of the IM, the following conclusions can be drawn: The third, fifth, and seventh harmonics are the most significant in terms of their influence on the current waveform and the formation of the electromagnetic torque.
The third harmonic in the stator current is mainly caused by magnetic saturation, and its amplitude decreases with the reduction of the magnetic flux due to lower supply voltage (Figure 3). The relative content of the third harmonic also decreases with the increase in the current caused by a higher load.
The fifth and seventh harmonics in the stator current are primarily due to the spatial harmonics of the winding distribution function. Their amplitudes increase with higher load, greater slip, and larger rotor currents. At increased load levels, the magnitudes of the fifth and seventh harmonics exceed the third harmonic several times and become dominant (Figure 5).
A reduction in supply voltage and the corresponding decrease in magnetic flux reduces the content of the third harmonic, while the simultaneous increase in slip and rotor currents significantly amplifies the fifth and seventh harmonics.
In the case of considerable asymmetry, the third harmonic in the stator current may arise not only due to saturation, but also because of the third spatial harmonic of the winding distribution function (in a symmetrical current system, this harmonic does not contribute to the MMF in the air gap). The harmonic composition of the currents under such conditions requires a separate analysis.

6. Mathematical Modeling Results

The purpose of this section is to analyze the harmonic content of the stator current and the electromagnetic torque of the IM using a developed electrical-circuit-theory-based mathematical model, which was implemented in MATLAB 2019b as an m-file.
The IM parameters used for the simulation are as follows: PN = 1.5 kW, UN = 400 V, IN = 3.6 A, Lσ1 = 0.0176 H, L′σ2 = 0.0176 H, Lm = 0.28 H, R1 = 2.0 Ω, R′2 = 4.0 Ω, and J = 0.025 kgm2.
To investigate the influence of the nonlinearity of the magnetization characteristic, no-load tests were carried out for both the nominal stator voltage and a reduced stator voltage of the IM.

6.1. IM No-Loaded Mode at Nominal Stator Voltage

The stator current waveforms of the IM under no-load operation with nominal supply voltage, obtained using the developed mathematical model and the laboratory test bench, are shown in Figure 6.
The harmonic analysis of the IM stator current is presented in Table 1. The stator current contains the third, fifth, and seventh harmonics. As mentioned in Section 5, the third harmonic is caused by the nonlinearity of the magnetization curve. In this mode, the magnitude of the third harmonic does not exceed 1%. The magnitudes of the fifth and seventh harmonics are even smaller and have no significant effect. The character of the currents is similar for the results of mathematical modeling and experiment.
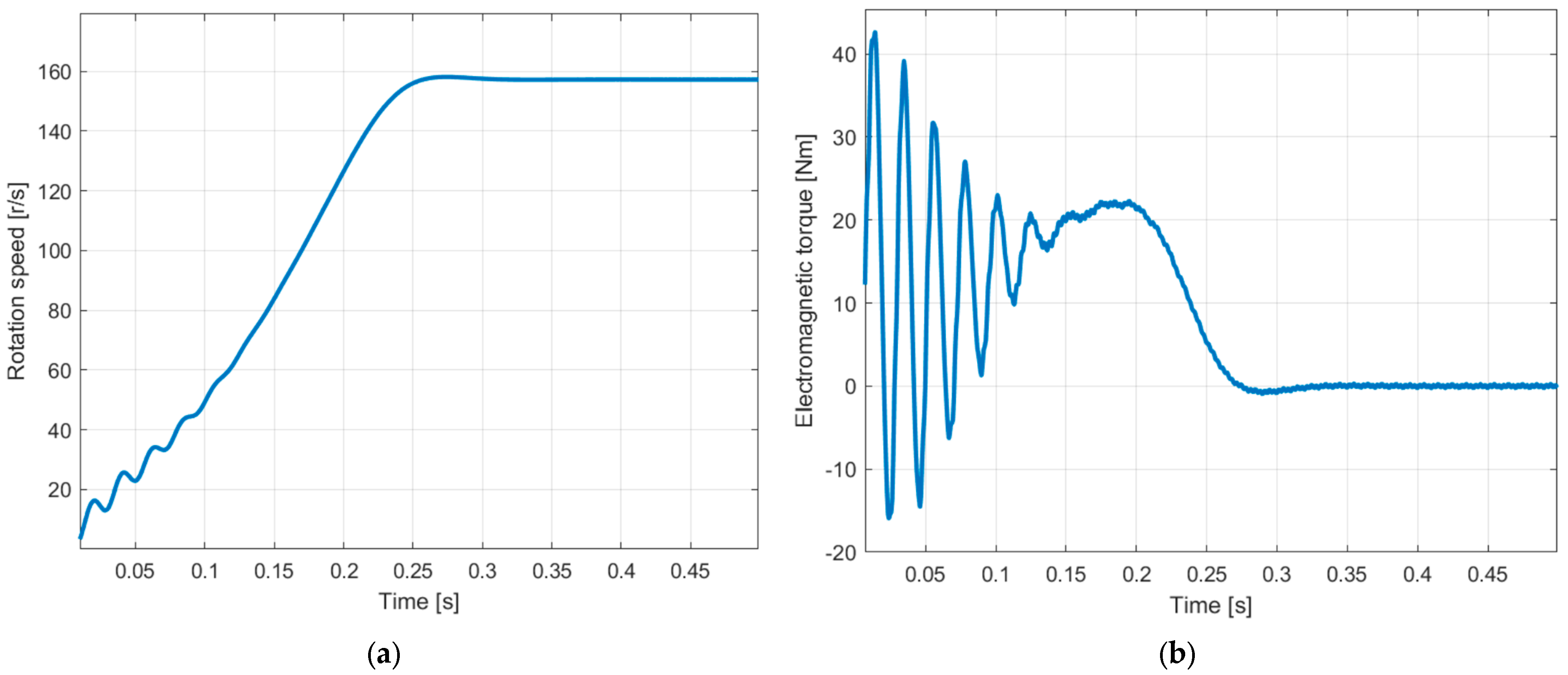
Results of research on a developed mathematical model of the transition process are shown in Figure 7 for direct start-up, namely the rotor speed and the electromagnetic torque under no-load operation with nominal supply voltage. During the direct start-up, oscillations of the electromagnetic torque occur, with their amplitude exceeding the rated electromagnetic torque by a factor of four (Figure 7b).
The transient processes of direct start-up, namely the stator and rotor currents of the IM under no-load operation with nominal supply voltage, are presented in Figure 8.

6.2. IM No-Loaded Mode at Reduced Stator Voltage

The stator current waveforms of the IM under no-load operation with a reduced supply voltage (U = 115 V), obtained using the developed mathematical model and the laboratory test bench, are shown in Figure 9. In this mode, the harmonic content of the stator current decreases due to the reduced influence of the magnetization curve nonlinearity on the IM currents.
The harmonic analysis of the IM stator current under no-load operation with reduced supply voltage is presented in Table 2. The results of both mathematical modeling and physical experiments demonstrate a decrease in the third harmonic and no significant changes in the fifth and seventh harmonics. This confirms the conclusion that the third harmonic in the current is caused by saturation, which decreases as the supply voltage decreases. The fifth and seventh harmonics, which are mainly influenced by the spatial harmonics of the MMF, do not change with the change in voltage in the no-load mode.
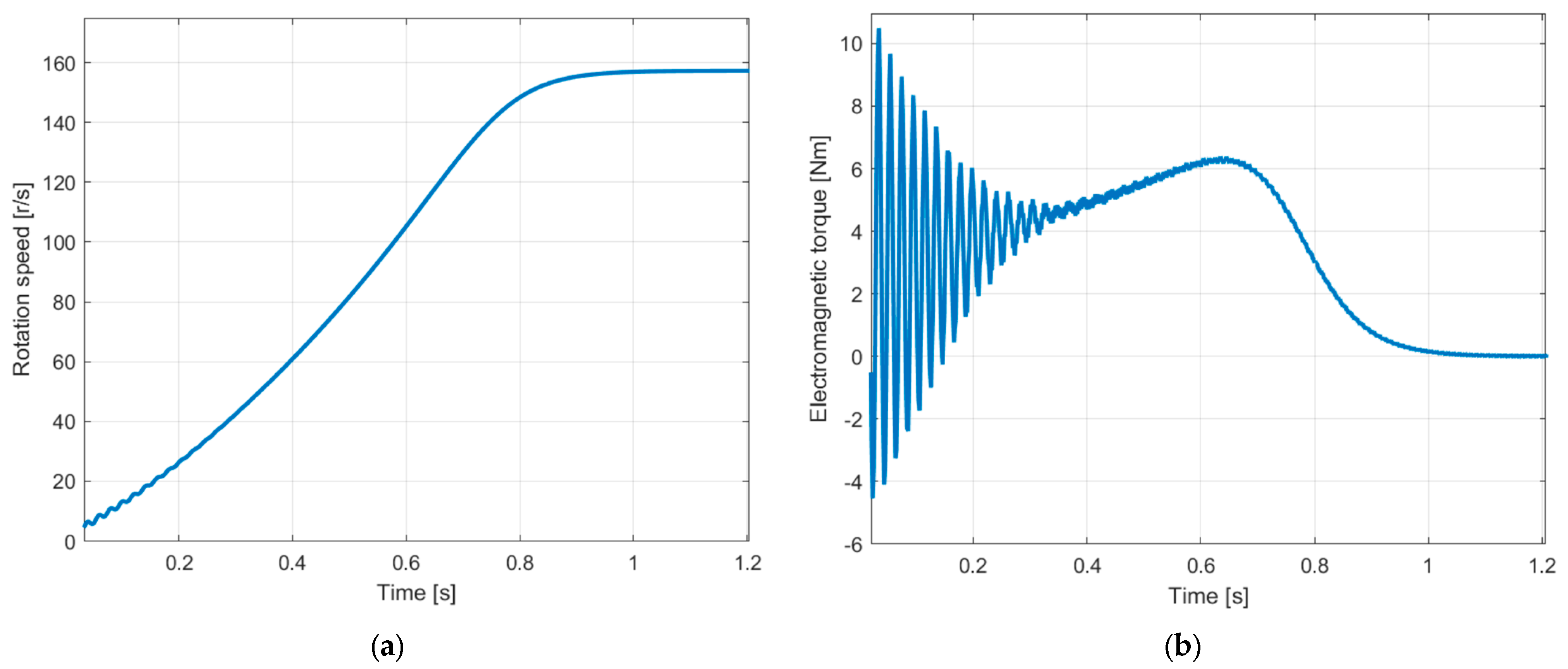
The transient processes of direct start-up, namely the rotor speed and the electromagnetic torque under no-load operation with reduced supply voltage, are shown in Figure 10. During the direct start-up at reduced voltage, the electromagnetic torque decreases, which causes transient duration increases, while the amplitudes of the stator and rotor inrush currents decrease (Figure 11).

6.3. IM Nominal Loaded Mode at Nominal Stator Voltage

The results for the stator currents in the IM are shown in Figure 12 under nominal load and supply voltage conditions, for the developed mathematical model and laboratory test bench.
The harmonic analysis of the stator current of the IM under rated load and rated supply voltage is presented in Table 3. In this mode, the third harmonic relative to the fundamental harmonic is slightly reduced, but taking into account the increase in the value of the fundamental harmonic of the current, the value of the third harmonic remains practically unchanged compared to the no-load mode. At the same time, when the load increases, the values of the fifth and seventh harmonics increase significantly.
In this operating mode, pulsations of the electromagnetic torque and rotor currents are observed (Figure 13). The electromagnetic torque exhibits prominent second and sixth harmonic components, which arise due to the combined influence of the nonlinear magnetization characteristic and the non-sinusoidal distribution of the MMF.
The harmonic analysis of the electromagnetic torque of the IM under rated load and rated supply voltage is presented in Table 4. In this operating mode, the second and sixth harmonics are dominant.
The transients of increasing the load of an induction motor from non-load to nominal value at rated voltage are shown in Figure 14 for speed and electromagnetic torque. During this mode, the machine’s rotational speed decreases (Figure 14a).

6.4. IM 50%-Nominal Loaded Mode at Nominal Stator Voltage

The stator current results of the IM under a load torque of 5 Nm and rated supply voltage, obtained using the developed mathematical model and the laboratory test bench, are presented in Figure 15.
The harmonic analysis of the stator current of the IM under 50%-nominal load and rated supply voltage is presented in Table 5. A decrease in the magnitude of the fifth and seventh harmonics can be observed when the load is reduced.
The shape of the electromagnetic torque and rotor current in steady state for this mode is shown in Figure 16. When the load is reduced, the amplitude of the torque fluctuations decreases by 25% in absolute units (because of a decrease in the content of the fifth and seventh harmonics in the current), but in relative units it increases due to a twofold decrease in the average torque value. Accordingly, the content of the sixth harmonic of the torque increases relative to the fundamental. The harmonic analysis of the electromagnetic torque of the IM under a load torque of 5 Nm and rated supply voltage is presented in Table 6.

6.5. IM Loaded Mode at Reduced Stator Voltage

The stator current waveforms of the IM at a load torque of 8 Nm and a supply voltage of 172.5 V, obtained using the developed mathematical model and the laboratory test bench, are shown in Figure 17. In this operating mode, the quality of the stator current is the worst of all the previous ones.
The harmonic analysis of the stator current of the IM under a load torque of 8 Nm and reduced supply voltage is presented in Table 7. The amplitude of the third harmonic decreases compared to the rated load and rated voltage condition, whereas the amplitudes of the fifth and seventh harmonics increase.
The shape of the electromagnetic torque and rotor current in steady state is shown in Figure 18. In the case of a 25% reduction in supply voltage with a simultaneous 20% reduction in load (compared to nominal mode), the frequency of currents in the rotor increased by 25% (Figure 16b), indicating a corresponding increase in slip.
The harmonic analysis of the electromagnetic torque of the IM under a load torque of 8 Nm and reduced supply voltage is presented in Table 8. In this operating mode, the second and sixth harmonics are dominant; however, their magnitudes decrease compared to the rated operating condition.

6.6. Summary of the IM Electromagnetic Torque Harmonic Analysis

The third harmonic of the stator current, caused by the nonlinearity of the magnetization curve, gives rise to the second and fourth harmonics in the electromagnetic torque. Among them, the second torque harmonic is dominant. As the motor load increases from 5 Nm to 10 Nm, the third current harmonic decreases (Figure 5), and consequently, the second torque harmonic also decreases (Figure 19). The magnitude of the third current harmonic and the electromagnetic torque second harmonic is even smaller in the case of a decrease in voltage and, accordingly, a decrease in magnetic flux.
The fifth and seventh stator current harmonics generate the sixth harmonic in the electromagnetic torque. With increasing load from 5 Nm to 10 Nm, the amplitudes of the fifth and seventh current harmonics increase (Figure 5), which in turn raises the absolute value of the sixth torque harmonic oscillations from 0.177 Nm to 0.25 Nm. However, the relative amplitude of the sixth torque harmonic decreases (Figure 19), which is explained by the growth of the fundamental torque component of the machine against which the harmonic amplitudes are evaluated.
With a reduction in stator voltage, the higher-harmonic content of the electromagnetic torque decreases due to the reduced influence of the magnetization curve nonlinearity. In particular, for the second torque harmonic, which is caused by the third harmonic of the stator current, lowering the voltage results in a decrease in its amplitude (Figure 19).
We also observe a decreasing of the sixth harmonic of the electromagnetic torque (Figure 20). The decrease in the higher harmonics of the electromagnetic moment is also affected by the decrease in the higher harmonics in the rotor current in the case of voltage decreasing (Figure 21), since both the stator currents and the rotor currents affect the electromagnetic moment.

7. Conclusions

The developed electrical-circuit-theory-based mathematical model of the IM in phase coordinates is distinguished by careful consideration of the nonlinearity of the magnetization curve and the non-sinusoidal spatial distribution of the MMF through introducing the harmonic components into the magnetizing inductance. This makes it possible to research the influence of the magnetization curve nonlinearity and the spatial harmonics of MMF on the motor currents and electromagnetic torque in the steady state and transient modes. The adequacy of the presented model is confirmed by the agreement between simulation and experimental results.
The greatest effect of the nonlinearity of the magnetization curve is manifested in the increase in the third harmonic of the stator current. At the same time, in a symmetrical three-phase system, the spatial harmonics of the magnetizing force do not lead to the appearance of the third harmonic of the current. In the no-load mode, the third harmonic in the stator currents and the corresponding second harmonic in the electromagnetic torque are dominant. With a reduction in the stator winding supply voltage, the magnitude of the third harmonic decreases due to the machine operating in the linear region of the magnetization curve, which reduces the effect of nonlinearity. Furthermore, with the increase in load, the magnitudes of the third harmonic in the currents and the second harmonic in the electromagnetic torque decrease.
The greatest effect of the spatial harmonics of MMF is manifested in the increase in the fifth and seventh harmonics in the stator currents. Their amplitudes increase with higher load, greater slip, and larger rotor currents. In particular, as the load increases from the no-load condition to 50% of the machine’s rated load, the fifth current harmonic increases by a factor of 2.4, and the seventh harmonic increases by a factor of 8.7.
The fifth and seventh harmonics of the stator current cause the sixth harmonic of the electromagnetic torque. An increase in load leads to an increase in the amplitude of this harmonic and the amplitude of torque oscillations (according to the research results, a load increasing from half to the nominal value leads to a 25% increase in torque fluctuations in absolute units, but in relative units it decreases due to a twofold increase in the average torque value).
With the reduction of the stator voltage, the higher-harmonic content of the electromagnetic torque decreases due to the reduced influence of the magnetization curve nonlinearity and the decrease in the higher harmonics in the rotor current, which also influence the torque. Specifically, reducing the voltage from 230 V to 172 V leads to a decrease in the second harmonic of the electromagnetic torque by a factor of 1.53.
One of the tasks for further research will be to improve the methodology for determining approximation coefficients in the proposed electrical-circuit-theory-based mathematical model, primarily the km6 coefficient, which determines the influence of spatial harmonics on the harmonic component of magnetization inductance. In particular, for a more accurate consideration of this influence, the specified coefficient should be determined by combining FEM analysis of the spatial distribution of magnetic flux in the air gap with heuristic algorithms. Also, in further research, the developed mathematical model will be used for the synthesis of control actions, taking into account the effects of nonlinearities and spatial harmonics, to enhance electromagnetic and electromechanical compatibility.

Author Contributions

Conceptualization, A.K. and M.S.; methodology, M.S. and M.K.; software, M.S. and W.R.; validation, M.K., A.K., and M.S.; formal analysis, M.S.; investigation, A.K. and M.S.; resources, M.N. and M.K.; data curation, M.S. and W.R.; writing—original draft preparation, M.S.; writing—review and editing, A.K., M.K., and M.N.; visualization, M.S.; project administration, M.K.; funding acquisition, M.K. All authors have read and agreed to the published version of the manuscript.

Funding

This research received no external funding.

Data Availability Statement

The original contributions presented in this study are included in the article. Further inquiries can be directed to the corresponding author.

Conflicts of Interest

The authors declare no conflicts of interest.

References

  1. Dinolova, P.; Ruseva, V.; Dinolov, O. Energy Efficiency of Induction Motor Drives: State of the Art, Analysis and Recommendations. Energies 2023, 16, 7136. [Google Scholar] [CrossRef]
  2. Azab, M. A Review of Recent Trends in High-Efficiency Induction Motor Drives. Vehicles 2025, 7, 15. [Google Scholar] [CrossRef]
  3. Renier, B.; Hameyer, K.; Belmans, R. Comparison of standards for determining efficiency of three phase induction motors. IEEE Trans. Energy Convers. 1999, 14, 512–517. [Google Scholar] [CrossRef]
  4. Di Leonardo, L.; Fabri, G.; Credo, A.; Tursini, M.; Villani, M. Impact of Wire Selection on the Performance of an Induction Motor for Automotive Applications. Energies 2022, 15, 3876. [Google Scholar] [CrossRef]
  5. Nishihama, K.; Mikami, K.; Ide, H.; Fujigaki, T.; Mizutani, S. Starting torque analysis of cage induction motor using permeance model considering magnetic saturation by leakage flux. In Proceedings of the 2009 International Conference on Electrical Machines and Systems, Tokyo, Japan, 15–18 November 2009; IEEE: New York, NY, USA, 2009; pp. 1–6. [Google Scholar] [CrossRef]
  6. Freitas, M.A.A.d.; Andrade, D.A.d.; Paula, H.d.; Domingos, J.L. Effects of magnetic saturation on induction machines driven by static converters. In Proceedings of the IEEE International Electric Machines and Drives Conference, Madison, WI, USA, 1–4 June 2003; IEEE: New York, NY, USA, 2003; Volume 2, pp. 1026–1031. [Google Scholar] [CrossRef]
  7. Barbie, E.; Kuperman, A.; Baimel, D. Current-THD minimization in multilevel inverters with variable DC ratios utilizing a generic closed-form analytic formulation of line-voltage WTHD. Alex. Eng. J. 2023, 66, 211–239. [Google Scholar] [CrossRef]
  8. Xiang, Z.; Wei, J.; Zhu, X. Torque Ripple Suppression of a PM Vernier Machine From Perspective of Time and Space Harmonic Magnetic Field. IEEE Trans. Ind. Electron. 2024, 71, 10150–10161. [Google Scholar] [CrossRef]
  9. Xiang, Z.; Zhou, Y.; Zhu, X.; Quan, L.; Fan, D.; Liu, Q. Research on Characteristic Airgap Harmonics of a Double-Rotor Flux-Modulated PM Motor Based on Harmonic Dimensionality Reduction. IEEE Trans. Transp. Electrif. 2024, 10, 5750–5761. [Google Scholar] [CrossRef]
  10. Carbonieri, M.; Bianchi, N. A Complete and Fast Analysis Procedure for Three-Phase Induction Motors Using Finite Element, Considering Skewing and Iron Losses. Appl. Sci. 2021, 11, 2428. [Google Scholar] [CrossRef]
  11. Alberti, L.; Bianchi, N.; Bolognani, S. A Very Rapid Prediction of IM Performance Combining Analytical and Finite-Element Analysis. IEEE Trans. Ind. Appl. 2008, 44, 1505–1512. [Google Scholar] [CrossRef]
  12. Bianchi, N.; Bolognani, S.; Comelato, G. Finite element analysis of three-phase induction motors: Comparison of two different approaches. IEEE Trans. Energy Convers. 1999, 14, 1523–1528. [Google Scholar] [CrossRef]
  13. Le Roux, P.F.; Ngwenyama, M.K. Static and Dynamic Simulation of an Induction Motor Using Matlab/Simulink. Energies 2022, 15, 3564. [Google Scholar] [CrossRef]
  14. Goolak, S.; Gubarevych, O.; Yermolenko, E.; Slobodyanyuk, M.; Gorobchenko, O. Mathematical modeling of an induction motor for vehicles. East.-Eur. J. Enterp. Technol. 2020, 2, 25–34. [Google Scholar] [CrossRef]
  15. Umar, M.F.; Akbar, M.N.; Kazmi, S.M.R. Design and simulation of a 3 phase induction motor drive based on indirect rotor field orientation using MATLAB Simulink tool. In Proceedings of the 2018 1st International Conference on Power, Energy and Smart Grid (ICPESG), Mirpur Azad Kashmir, Pakistan, 9–10 April 2018; IEEE: New York, NY, USA, 2018; pp. 1–6. [Google Scholar] [CrossRef]
  16. Singh, A.K.; Kumar, P.; Reddy, C.U.; Prabhakar, K. Simulation of direct torque control of induction motor using Simulink, simplorer and maxwell software. In Proceedings of the 2015 IEEE International Transportation Electrification Conference (ITEC), Chennai, India, 27–29 August 2015; IEEE: New York, NY, USA, 2015; pp. 1–6. [Google Scholar] [CrossRef]
  17. Renukadevi, G.; Rajambal, K. Generalized model of multi-phase induction motor drive using matlab/simulink. In Proceedings of the ISGT2011-India, Kollam, India, 1–3 December 2011; IEEE: New York, NY, USA, 2011; pp. 114–119. [Google Scholar] [CrossRef]
  18. Boll, A.; Brokhausen, F.; Amorim, T.; Kehrer, T.; Vogelsang, A. Characteristics, potentials, and limitations of open-source Simulink projects for empirical research. Softw. Syst. Model. 2021, 20, 2111–2130. [Google Scholar] [CrossRef]
  19. Hamani, K.; Kuchar, M.; Kubatko, M.; Kirschner, S. Advancements in Induction Motor Fault Diagnosis and Condition Monitoring: A Comprehensive Review. Sensors 2025, 25, 5942. [Google Scholar] [CrossRef]
  20. Wang, Q.; Shi, H.; Ye, C.; Zhou, H. Synergizing Metaheuristic Optimization and Model Predictive Control: A Comprehensive Review for Advanced Motor Drives. Energies 2025, 18, 4831. [Google Scholar] [CrossRef]
  21. Konuhova, M. Induction Motor Dynamics Regimes: A Comprehensive Study of Mathematical Models and Validation. Appl. Sci. 2025, 15, 1527. [Google Scholar] [CrossRef]
  22. Dimitrova, I.; Taneva, A.; Hristova, T. Investigation of Saturation in Iron Core Induction Motors with a Model in MATLAB/Simulink. Eng. Proc. 2025, 104, 33. [Google Scholar] [CrossRef]
  23. Bašić, M.; Vukadinović, D.; Grgić, I. Model Predictive Current Control of an Induction Motor Considering Iron Core Losses and Saturation. Processes 2023, 11, 2917. [Google Scholar] [CrossRef]
  24. Kutsyk, A.; Korkosz, M.; Bogusz, P.; Semeniuk, M.; Lozynskyy, A. An Analysis of Asymmetrical and Open-Phase Modes in a Symmetrical Two-Channel Induction Machine with Consideration of Spatial Harmonics. Energies 2024, 17, 870. [Google Scholar] [CrossRef]
  25. Kutsyk, A.; Korkosz, M.; Semeniuk, M.; Nowak, M. An Influence of Spatial Harmonics on an Electromagnetic Torque of a Symmetrical Six-Phase Induction Machine. Energies 2023, 16, 3813. [Google Scholar] [CrossRef]
  26. Kutsyk, A.; Semeniuk, M.; Korkosz, M.; Podskarbi, G. Diagnosis of the Static Excitation Systems of Synchronous Generators with the Use of Hardware-In-the-Loop Technologies. Energies 2021, 14, 6937. [Google Scholar] [CrossRef]
  27. Liu, J.; Zhang, L.; Chen, Q.; Quan, S.; Long, R. Hardware-in-the-loop test bench for vehicle ACC system. In Proceedings of the 2017 Chinese Automation Congress (CAC), Jinan, China, 20–22 October 2017; IEEE: New York, NY, USA, 2017; pp. 1006–1011. [Google Scholar] [CrossRef]
  28. Ben Slimene, M.; Khlifi, M.A. Investigation on the Effects of Magnetic Saturation in Six-Phase Induction Machines with and without Cross Saturation of the Main Flux Path. Energies 2022, 15, 9412. [Google Scholar] [CrossRef]
  29. Nazir, R. Analysis of Harmonic Currents Propagation on the Self-Excited Induction Generator with Nonlinear Loads. J. Electr. Eng. Technol. 2014, 9, 1935–1943. [Google Scholar] [CrossRef]
  30. Chang, Y.; Xue, Y.; Guo, Y.; Tang, J.; Meng, D.; Wang, H. Research of Induction Motor Model Considering the Variation of Magnetizing Inductance. In Proceedings of the 3rd International Conference on Electrical and Information Technologies for Rail Transportation, Changsha, China, 20–22 October 2017; Springer: Singapore, 2018; Volume 482. [Google Scholar] [CrossRef]
  31. Lee, S.J.; Kim, S.I.; Han, P.W.; Kim, C.-E. Equivalent Circuit Analysis of Induction Motors Considering Magnetic Saturation for Automotive Applications. J. Electr. Eng. Technol. 2020, 15, 1663–1668. [Google Scholar] [CrossRef]
  32. Liao, Y.; Lipo, T.A. Effect of saturation third harmonic on the performance of squirrel-cage induction machines. Electr. Mach. Power Syst. 1994, 22, 155–171. [Google Scholar] [CrossRef]
  33. Plakhtyna, O.; Kutsyk, A.; Lozynskyy, A. Method of average voltages in integration step: Theory and application. Electr. Eng. 2020, 102, 2413–2422. [Google Scholar] [CrossRef]
  34. Plakhtyna, O.; Kutsyk, A.; Semeniuk, M. Real-Time Models of Electromechanical Power Systems, Based on the Method of Average Voltages in Integration Step and Their Computer Application. Energies 2020, 13, 2263. [Google Scholar] [CrossRef]
  35. Cieślik, S. Mathematical Modeling of the Dynamics of Linear Electrical Systems with Parallel Calculations. Energies 2021, 14, 2930. [Google Scholar] [CrossRef]
  36. Kutsyk, A.; Korkosz, M.; Semeniuk, M.; Bogusz, P.; Lozynskyy, A.; Kozyra, J.; Łukasik, Z. Electromagnetic and Electromechanical Compatibility Improvement of a Multi-Winding Switch Control-Based Induction Motor—Theoretical Description and Mathematical Modeling. Energies 2022, 15, 8038. [Google Scholar] [CrossRef]
  37. Kłosowski, Z.; Cieślik, S. Real-Time Simulation of Power Conversion in Doubly Fed Induction Machine. Energies 2020, 13, 673. [Google Scholar] [CrossRef]
  38. Kuznyetsov, O. Mathematical model of a three-phase induction machine in a natural abc reference frame utilizing the method of numerical integration of average voltages at the integration step and its application to the analysis of electromechanical systems. Math. Probl. Eng. 2019, 2019, 4581769. [Google Scholar] [CrossRef]
  39. Kłosowski, Z.; Cieślik, S. The Use of a Real-Time Simulator for Analysis of Power Grid Operation States with a Wind Turbine. Energies 2021, 14, 2327. [Google Scholar] [CrossRef]
  40. Neto, L.M.; Camacho, J.R.; Salerno, C.H.; Alvarenga, B.P. Analysis of a three-phase induction machine including time and space harmonic effects: The a, b, c reference frame. IEEE Trans. Energy Convers. 1999, 14, 80–85. [Google Scholar] [CrossRef]
Figure 1. Functional diagram of the laboratory test bench for investigating the harmonic content of the IM stator current.
Figure 1. Functional diagram of the laboratory test bench for investigating the harmonic content of the IM stator current.
Energies 19 01040 g001
Figure 2. External view of the laboratory test bench.
Figure 2. External view of the laboratory test bench.
Energies 19 01040 g002
Figure 3. Harmonic content of the stator current of the IM under varying stator voltage in a no-load mode.
Figure 3. Harmonic content of the stator current of the IM under varying stator voltage in a no-load mode.
Energies 19 01040 g003
Figure 4. Harmonic content of the stator current of the IM under varying stator voltage at a torque of 5 Nm.
Figure 4. Harmonic content of the stator current of the IM under varying stator voltage at a torque of 5 Nm.
Energies 19 01040 g004
Figure 5. Harmonic content of the stator current of the IM under varying IM load at nominal voltage.
Figure 5. Harmonic content of the stator current of the IM under varying IM load at nominal voltage.
Energies 19 01040 g005
Figure 6. Stator current of the IM under no-load mode with nominal stator voltage: (a) simulation results and (b) experimental results.
Figure 6. Stator current of the IM under no-load mode with nominal stator voltage: (a) simulation results and (b) experimental results.
Energies 19 01040 g006
Figure 7. Rotational speed (a) and electromagnetic torque (b) under no-load mode with nominal stator voltage.
Figure 7. Rotational speed (a) and electromagnetic torque (b) under no-load mode with nominal stator voltage.
Energies 19 01040 g007
Figure 8. Stator current (a) and rotor current (b) of IM under no-load mode with nominal stator voltage.
Figure 8. Stator current (a) and rotor current (b) of IM under no-load mode with nominal stator voltage.
Energies 19 01040 g008
Figure 9. Stator current of the IM under no-load mode with reduced stator voltage: (a) simulation results and (b) experimental results.
Figure 9. Stator current of the IM under no-load mode with reduced stator voltage: (a) simulation results and (b) experimental results.
Energies 19 01040 g009
Figure 10. Rotational speed (a) and electromagnetic torque (b) of IM under no-load mode with reduced stator voltage.
Figure 10. Rotational speed (a) and electromagnetic torque (b) of IM under no-load mode with reduced stator voltage.
Energies 19 01040 g010
Figure 11. Stator current (a) and rotor current (b) of IM in transient under no-load mode with reduced stator voltage.
Figure 11. Stator current (a) and rotor current (b) of IM in transient under no-load mode with reduced stator voltage.
Energies 19 01040 g011
Figure 12. Stator current of the IM under nominal load mode with nominal stator voltage: (a) simulation results and (b) experimental results.
Figure 12. Stator current of the IM under nominal load mode with nominal stator voltage: (a) simulation results and (b) experimental results.
Energies 19 01040 g012
Figure 13. Stator current (a) and rotor current (b) of IM under nominal mode with nominal stator voltage.
Figure 13. Stator current (a) and rotor current (b) of IM under nominal mode with nominal stator voltage.
Energies 19 01040 g013
Figure 14. Rotational speed (a) and electromagnetic torque (b) of IM under increasing the load at nominal stator voltage.
Figure 14. Rotational speed (a) and electromagnetic torque (b) of IM under increasing the load at nominal stator voltage.
Energies 19 01040 g014
Figure 15. Stator current of the IM under load torque of 5 Nm with nominal stator voltage: (a) simulation results and (b) experimental results.
Figure 15. Stator current of the IM under load torque of 5 Nm with nominal stator voltage: (a) simulation results and (b) experimental results.
Energies 19 01040 g015
Figure 16. Stator current (a) and rotor current (b) of IM under load torque of 5 Nm with nominal stator voltage.
Figure 16. Stator current (a) and rotor current (b) of IM under load torque of 5 Nm with nominal stator voltage.
Energies 19 01040 g016
Figure 17. Stator current of the IM under load mode with reduced stator voltage: (a) simulation results and (b) experimental results.
Figure 17. Stator current of the IM under load mode with reduced stator voltage: (a) simulation results and (b) experimental results.
Energies 19 01040 g017
Figure 18. Electromagnetic torque (a) and rotor current (b) under load mode with reduced stator voltage.
Figure 18. Electromagnetic torque (a) and rotor current (b) under load mode with reduced stator voltage.
Energies 19 01040 g018
Figure 19. Harmonic content of the electromagnetic torque under varying IM load at nominal voltage.
Figure 19. Harmonic content of the electromagnetic torque under varying IM load at nominal voltage.
Energies 19 01040 g019
Figure 20. Harmonic content of the electromagnetic torque of the IM under varying IM stator voltage at a torque of 5 Nm.
Figure 20. Harmonic content of the electromagnetic torque of the IM under varying IM stator voltage at a torque of 5 Nm.
Energies 19 01040 g020
Figure 21. Harmonic content of the rotor current of the IM under varying IM stator voltage at a torque of 5 Nm.
Figure 21. Harmonic content of the rotor current of the IM under varying IM stator voltage at a torque of 5 Nm.
Energies 19 01040 g021
Table 1. Spectral analysis of the IM stator current under no-load mode with nominal stator voltage.
Table 1. Spectral analysis of the IM stator current under no-load mode with nominal stator voltage.
Harmonic Frequency, HzHarmonic OrderStator Current Harmonic Magnitude, %
SimulationExperiment
iaibiciaibic
501100100100100100100
15030.970.960.960.50.940.46
25050.640.640.630.660.720.87
35070.480.480.490.120.090.18
Table 2. Spectral analysis of the IM stator current under no-load mode with reduced stator voltage.
Table 2. Spectral analysis of the IM stator current under no-load mode with reduced stator voltage.
Harmonic Frequency, HzHarmonic OrderStator Current Harmonic Magnitude, %
SimulationExperiment
iaibiciaibic
501100100100100100100
15030.230.170.200.450.530.44
25050.640.620.580.740.70.69
35070.440.450.460.190.20.22
Table 3. Spectral analysis of the IM Stator current under nominal mode with nominal stator voltage.
Table 3. Spectral analysis of the IM Stator current under nominal mode with nominal stator voltage.
Harmonic Frequency, HzHarmonic OrderStator Current Harmonic Magnitude, %
SimulationExperiment
iaibiciaibic
501100100100100100100
15030.750.720.710.510.530.368
25052.142.172.152.082.22.11
35071.41.411.421.351.371.42
Table 4. Spectral analysis of the IM electromagnetic torque under nominal mode with nominal stator voltage.
Table 4. Spectral analysis of the IM electromagnetic torque under nominal mode with nominal stator voltage.
Harmonic Frequency, HzHarmonic OrderElectromagnetic Torque Harmonic Magnitude, %
0DC100
10021.12
20040.03
30062.54
Table 5. Spectral analysis of the IM stator current under a load torque of 5 Nm with nominal stator voltage.
Table 5. Spectral analysis of the IM stator current under a load torque of 5 Nm with nominal stator voltage.
Harmonic Frequency, HzHarmonic OrderStator Current Harmonic Magnitude, %
SimulationExperiment
iaibiciaibic
501100100100100100100
15030.880.90.870.720.750.42
25051.391.441.391.771.831.85
35070.90.910.921.081.121.18
Table 6. Spectral analysis of the IM electromagnetic torque under a load torque of 5 Nm with nominal stator voltage.
Table 6. Spectral analysis of the IM electromagnetic torque under a load torque of 5 Nm with nominal stator voltage.
Harmonic Frequency, HzHarmonic OrderElectromagnetic Torque Harmonic Magnitude, %
0DC100
10021.7
20040.06
30063.54
Table 7. Spectral analysis of the IM stator current under load mode with reduced stator voltage.
Table 7. Spectral analysis of the IM stator current under load mode with reduced stator voltage.
Harmonic Frequency, HzHarmonic OrderStator Current Harmonic Magnitude, %
SimulationExperiment
iaibiciaibic
501100100100100100100
15030.500.580.490.240.320.24
25052.622.662.633.263.083.1
35071.761.771.781.571.61.68
Table 8. Spectral analysis of the IM electromagnetic torque under load mode with reduced stator voltage.
Table 8. Spectral analysis of the IM electromagnetic torque under load mode with reduced stator voltage.
Harmonic Frequency, HzHarmonic OrderElectromagnetic Torque Harmonic Magnitude, %
0DC100
10021.08
20040.09
30062.17
Disclaimer/Publisher’s Note: The statements, opinions and data contained in all publications are solely those of the individual author(s) and contributor(s) and not of MDPI and/or the editor(s). MDPI and/or the editor(s) disclaim responsibility for any injury to people or property resulting from any ideas, methods, instructions or products referred to in the content.

Share and Cite

MDPI and ACS Style

Kutsyk, A.; Semeniuk, M.; Korkosz, M.; Nowak, M.; Rząsa, W. Influence of Magnetization Nonlinearity and Non-Sinusoidal MMF Spatial Distribution on Harmonic Content of Current and Electromagnetic Torque in Three-Phase Induction Machine. Energies 2026, 19, 1040. https://doi.org/10.3390/en19041040

AMA Style

Kutsyk A, Semeniuk M, Korkosz M, Nowak M, Rząsa W. Influence of Magnetization Nonlinearity and Non-Sinusoidal MMF Spatial Distribution on Harmonic Content of Current and Electromagnetic Torque in Three-Phase Induction Machine. Energies. 2026; 19(4):1040. https://doi.org/10.3390/en19041040

Chicago/Turabian Style

Kutsyk, Andriy, Mykola Semeniuk, Mariusz Korkosz, Marek Nowak, and Wojciech Rząsa. 2026. "Influence of Magnetization Nonlinearity and Non-Sinusoidal MMF Spatial Distribution on Harmonic Content of Current and Electromagnetic Torque in Three-Phase Induction Machine" Energies 19, no. 4: 1040. https://doi.org/10.3390/en19041040

APA Style

Kutsyk, A., Semeniuk, M., Korkosz, M., Nowak, M., & Rząsa, W. (2026). Influence of Magnetization Nonlinearity and Non-Sinusoidal MMF Spatial Distribution on Harmonic Content of Current and Electromagnetic Torque in Three-Phase Induction Machine. Energies, 19(4), 1040. https://doi.org/10.3390/en19041040

Note that from the first issue of 2016, this journal uses article numbers instead of page numbers. See further details here.

Article Metrics

Back to TopTop