Next Article in Journal
Energy Flexibility Evaluation for Building Passive Thermal Storage Mass
Previous Article in Journal
A CPO-Optimized BiTCN–BiGRU–Attention Network for Short-Term Wind Power Forecasting
 
 
Font Type:
Arial Georgia Verdana
Font Size:
Aa Aa Aa
Line Spacing:
Column Width:
Background:
Article

Parameter Design Method of Variable Frequency Modulation for Grid-Tied Inverter Considering Loss Optimization and Thermal and Harmonic Constraints

School of Electrical Engineering and Automation, Harbin Institute of Technology, Harbin 150001, China
*
Author to whom correspondence should be addressed.
Energies 2026, 19(4), 1032; https://doi.org/10.3390/en19041032
Submission received: 25 January 2026 / Revised: 12 February 2026 / Accepted: 13 February 2026 / Published: 15 February 2026

Abstract

Electromagnetic interference (EMI) rectification of grid-tied inverters is crucial for their practical application, and the variable frequency modulation (VFM) technique is a low-cost and simple way for EMI reduction. However, changes in loss and harmonic behaviors make it hard for parameter determination of VFM. In this paper, the parameters required for switching frequency (SF) function are determined for loss optimization of MOSFETs and inductors, while total harmonic distortion (THD) and temperature rise in MOSFETs and inductor core are constrained to guarantee the feasibility of the calculated parameters. Current transient is derived through multidimensional Fourier decomposition (MFD) and characteristics of Bessel function for loss estimation of MOSFET and inductor. Modified Steinmetz equation (MSE) is applied for core loss estimation and AC resistance is considered for copper loss estimation. With the constraints of THD and temperature, the loss optimization problem is solved by the augmented Lagrangian (AL) method. With the assistance of the proposed method, total loss optimization can be realized in feasible regions while the temperature rise in essential components can be restricted to the preset values.

1. Introduction

With the revolutionary development of renewable energy power generation worldwide, power electronic devices are almost ubiquitous in power systems nowadays [1]. Grid-tied inverters, which act as medium for power conversion and transmission [2], are highly distributed in the power system network. However, these inverters introduce significant harmonics and disturbances to the power grid because of various operating conditions and switching actions. In terms of the former case, those harmonics and disturbances can be addressed by advanced control strategies for better transient performance or low THD [3,4,5]. However, when it comes to those disturbances generated because of inherent high-frequency switching characteristic of power electronics, these inverters give rise to severe EMI noise [6], which pollutes the electromagnetic environment and affects the normal operation of sensitive equipment and cannot be handled only at the control level. The mechanism of the EMI noise propagation process is shown in Figure 1. Switching the devices of the inverter generates abundant high-frequency noises because of high-speed pulse width modulation (PWM). If the filters are ideal, these noises are supposed to be attenuated to an acceptable level because of their low-pass features. However, parasitic characteristics of passive components like inductors or capacitors provide a low-impedance path for noise propagation [7]. The power loop parasitic characteristics offer the path for the differential mode (DM) noise and the common mode (CM) noise propagates through the grounding system [8]. These noises can amplify their influence with the assistance of power lines and thus must be handled strictly [9].
Several typical methods can be applied for EMI reduction in inverters, such as layout optimization, active or passive filter, soft switching, shielding, VFM, and so on [10,11,12,13]. A rational PCB layout is essential for better EMI behavior, but it is usually constrained by cost, temperature rise, and other relevant limitations, and requires additional modification of the original circuit [14]. An EMI filter is the most effective way to reduce EMI, but it features high cost and occupies a large space [15]. Soft switching can shape the switching process and achieve EMI and loss optimization, yet the added passive or active components increase the cost and instability of the inverter. Shielding is sufficient for radiated emission reduction but has little effect when it comes to conducted emission [16]. VFM reduces the peak value of noise by dispersing its energy over a wider frequency range. Although the effect of VFM cannot be compared with passive filter in terms of EMI reduction, it can be easily implemented in the digital controller and does not require any additional hardware devices; thus, it attracts the attention of more researchers, and a number of forms targeting different objectives have been developed [17].
Different from constant frequency modulation (CFM), VFM changes the frequency of switching devices for specific purposes. It can be separated into three categories according to the frequency variation mode: random PWM (RPWM), periodic PWM (PPWM), and programmed PWM (Pro-PWM). When using RPWM, SF varies randomly to realize uniform distribution of EMI noise. However, it is hard for the digital controller to generate a true random number especially when the control cycle is very short, thus the random number is usually generated with the help of a peripheral circuit [13,18]. Pro-PWM varies SF according to the sampled feedback signals to realize specific optimizations like current harmonic minimization, switching loss or CM voltage reduction [19]; this method occupies more time of controller and might influence the closed-loop control. PPWM varies SF according to a fixed function periodically to realize uniform distribution of EMI noise. Because SF function is preset, the carrier frequency required for the current control cycle can be obtained by simply calculating the value of the function, which is easy to implement, and its EMI performance is close to RPWM, thus, arousing more researchers’ interest.
Although PPWM exhibits great EMI performance, how the parameters required for SF function are determined is rarely mentioned in the current literature. Conventionally, three types of function were applied for PPWM in [20]: triangular, sinusoidal, and exponential function. However, the principle for the selection of SF ranges was not mentioned. A combination of three functions was taken into account in [21] for minimum voltage spikes, but the author ignored the induced variation in loss and THD, which means the effect of the method is full of unknowns when frequency variation range is large. In [22,23], the relationship between distribution characteristic and SF function is studied, and the SF functions to realize uniform distribution and other distribution characteristics of SFs were derived. However, this paper only determined the shape of SF function, and how to get the practical parameters required for the SF function was not investigated in depth. In [24,25,26], the shape of SF function was not preset; it was obtained through calculus of variations for switching or total loss optimization with constant THD constraint. However, the topology applied in these papers is a L-filtered full-bridge inverter, which is nearly obsolete nowadays. Furthermore, because the shape of SF function is dependent on circuit parameters, the method is not suitable for occasions with operating condition variations, and merely reducing total loss without considering respective thermal resistances of MOSFET and inductor might lead to one of them overheating.
Driven by the drawbacks existing in the current techniques of PPWM, this paper proposes a new method for parameter determination of the SF function. Current transients of inverter side and grid side are analyzed with the assistance of MFD and characteristics of Bessel function. The current transient on the inverter side is applied for switching and conduction loss estimation with the help of a linearized loss model. The current transient on the grid side is applied for THD calculation. Core loss is estimated through MSE. Copper loss is evaluated through the characteristics of VFM and an average AC resistance model. The optimization objective is minimum total loss with temperature rise and THD constraints, and the problem is solved by the AL method. With the help of the proposed method, total loss optimization within the feasible region is realized, and the case where the optimal value obtained from the algorithm leads to overheating of the MOSFET or inductor core can be avoided. The main contributions of this paper are listed below.
(1)
Current dynamics of grid side and inverter side are derived through MFD and characteristics of Bessel function.
(2)
Analytical approximation of conduction and switching loss is derived with the assistance of current dynamics and forward Euler method.
(3)
Analytical approximation of core and copper loss is derived through MSE and average AC resistance model of winding.
(4)
Frequency range for optimal total loss restricted by current THD and devices’ temperature is obtained through AL method.
This paper is organized as follows: In Section 2, the topology is introduced and current transients of inverter and grid side are analyzed. In Section 3, how the losses of MOSFETs and inductors are calculated will be explained, and temperature rise in MOSFET and inductor core will be estimated. In Section 4, the process of solving constrained optimization problems using the AL method will be introduced. The parameters obtained from the proposed method are applied and compared with its neighborhood to prove the effectiveness of the proposed algorithm in Section 5. The conclusions will be drawn in Section 6.

2. Topology Introduction and Current Transient Analysis

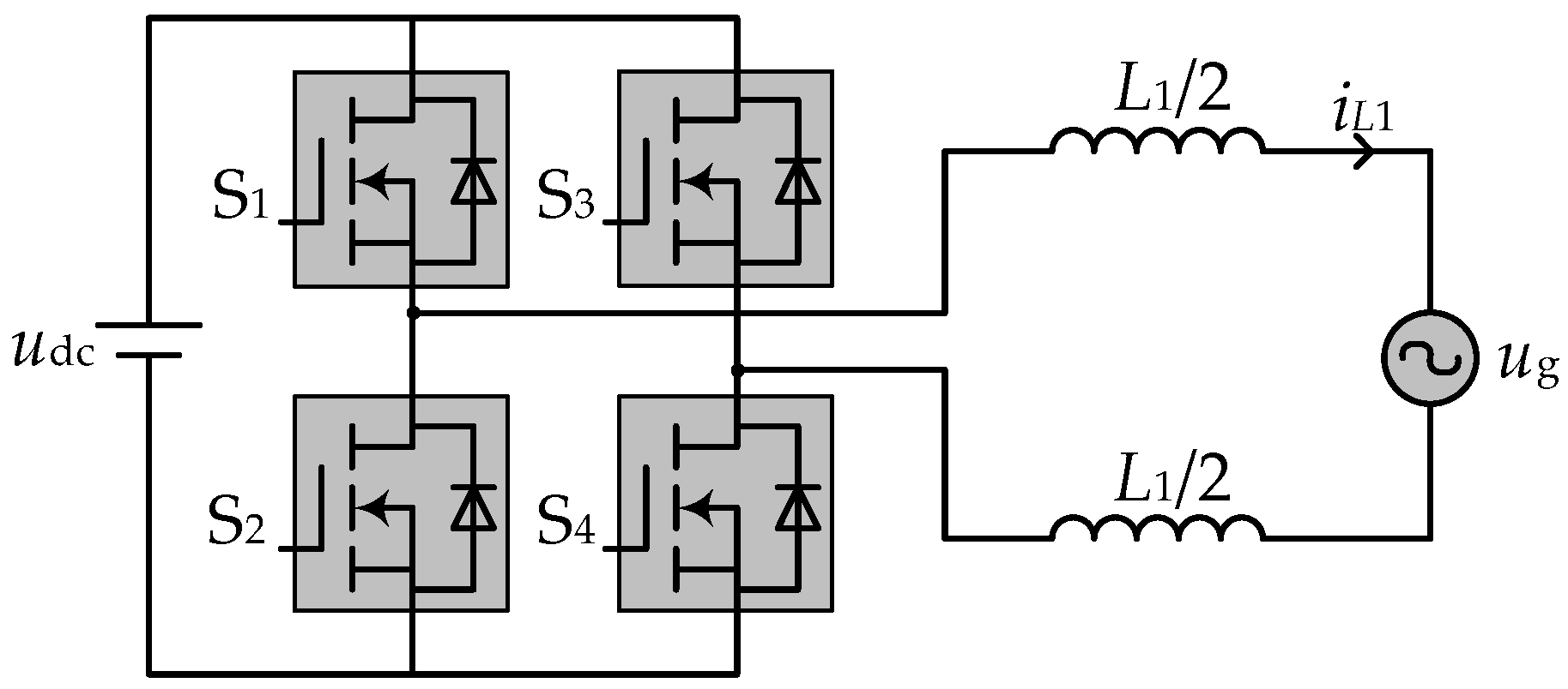
Topology of LCL-filtered full-bridge grid-tied inverter is shown as Figure 2. udc is DC voltage supply; S1~S4 are MOSFETs; L1, L2 and C1 are inductors and capacitor of LCL filter and they are symmetrically distributed to reduce mutual transformation between CM and DM noise; ug is voltage of power grid; uAB is the output voltage of full bridge; uC1 is the voltage of C1; iL1 is current of L1; and ig is current of iL2.
When using unipolar modulation for driving signal generation, the modulation process is shown as Figure 2. um is modulation wave generated from controller; uc is the triangular carrier wave ranging from −1 to 1; um is applied as modulation signal for bridge A and −um is applied for bridge B. According to [21], exponential function performs uniformly distributed SFs, and its conducted emission is lower than that of triangular or sine function, thus it is discussed as an example in this paper. The SF function is shown in Equation (1).
f sw t = A α t
Because of symmetry, the curve of SF function can be expressed as Figure 3, the period of which is twice that of the fundamental wave. The phase of fsw (t) is the same as the absolute value of the fundamental wave.
In terms of inductor loss, L1 has a greater impact when compared with L2 since its current ripple is much higher than L2. In general, both loss of MOSFETs and inductors mainly depend on the current of L1. As a result, the analysis of the current transient process of L1 is the foundation for estimating loss of the system.
When considering current dynamic of L1, voltage fluctuation of C1 is much smaller than uAB. In terms of harmonic components resulting from switching frequency, iL2 achieves an attenuation of −60 dB/dec, while that of iL1 is −20 dB/dec for LCL filter. Furthermore, the value of L2 is typically ranging from a few tens of microhenries to several millihenries, which means voltage drop of L2 resulting from the fundamental components of iL2 is extremely small. Since uAB changes between udc and −udc, voltage drop of L2 resulting from both harmonic components and fundamental components of iL2 can be neglected compared with uAB [27]; thus, the topology in Figure 2a can be simplified as circuit in Figure 4.
Because of high-frequency application, ug can be considered constant in each switching period. In most cases, the power factor of the inverter is set to 1. In that condition, fundamental component of uAB, ug and iL1 can be expressed as Equation (2), where M is modulation index, uAB0 is the fundamental component of uAB, iL10 is the fundamental component of iL1, Ug is magnitude of grid voltage, and Ig is magnitude of output current. In fact, the phase of uAB0 is not equal to ug, but it is be neglected since the impedance of L1 is quite a small value.
u AB 0 = M u dc sin ω 0 t u g = U g sin ω 0 t i L 10 = I g sin ω 0 t
To analyze the transient process of iL1, the harmonic components of uAB should be obtained. Conventionally the spectrum of uAB is obtained through MFD. For each bridge, midpoint voltage can be expressed as Equation (3), where ωc and φc are the angular frequency and phase of carrier, um (t) is a cosine function ranging from −M to M, uc (t) is a triangular wave ranging from −1 to 1, and ε (t) is a step function.
u bridge = u dc ε u m ω 0 t π 2 u c ω c t + φ c
Considering the angle of modulation and carrier wave as variables independent from t, namely x = ωc t + φc, y = ω0t − π/2, then ubridge can be considered as a binary function, as shown in Equation (4).
u bridge x , y = u dc ε u m y u c x
The surface of ubridge is shown as Figure 5.
As can be seen in Figure 5, ubridge is a periodic function regarding both x and y; thus, it can be two-dimensional Fourier decomposed as shown in Equation (5), where Jn(x) represents Bessel function of the first kind of order n.
u bridge ( t ) = m = 1 + n = + 2 u dc m π sin m + n 2 π J n π 2 M m cos m ω c t + φ c + n y + M u dc 2 cos y
When using unipolar modulation, um of bridge B lags that of A π; thus, uAB can be expressed as Equation (6). When m is an odd number, whatever n is, it can be derived from Equation (6) that the corresponding harmonic is zero, and that is why unipolar modulation has the function of doubling frequency.
u AB ( t ) = m = 1 + n = + 4 u dc m π cos m 2 π sin 2 n π 2 J n π 2 M m sin m ω c t + φ c + n ω 0 t + M u dc sin ω 0 t
When only considering harmonic component iL1H, it can be expressed as Equation (7). The equation cannot be used for transient analysis of iL1H because it is an infinite series. However, some special points of iL1H can help determine characteristic of iL1 preliminarily. At the start and end of a switching period, ωct + φc is 0. Considering harmonics m ωc + n ω0 and m ωcn ω0, their transient value are almost the opposite since n only takes even number and impedance of L1 is almost the same at two frequencies. At midpoint of each switching period the same conclusion can be derived either. As a result, at start, end, and middle point of every switching period, iL1H is 0 and iL1 is equal to its fundamental value iL10.
i L 1 H ( t ) = m = 1 + n = + 4 u dc m π 1 m ω c + n ω 0 L 1 cos m 2 π J n π 2 M m cos m ω c t + φ c + n ω 0 t
In each switching period, ug can be considered constant. Combined with start, end, and middle point characteristics, the current dynamic in each switching period can be described as the linear process in Figure 6.
Duration and current slope of each stage can be calculated through principle of unipolar modulation, as shown in Equation (8), where Δt1t3 are duration of each stage and k1~k3 are their current slopes.
Δ t 1 = T sw 4 1 M sin ω 0 t Δ t 2 = T sw 2 M sin ω 0 t Δ t 3 = T sw 4 1 M sin ω 0 t k 1 = U g L 1 sin ω 0 t k 2 = u dc U g sin ω 0 t L 1 k 3 = U g L 1 sin ω 0 t
According to Equation (8), current transient can be divided into two identical parts. Because L1 and L2 are quite small for fundamental components, Ug is close to M udc, then some relationships between stage duration and slope, as shown in Equation (9).
k 1 = 2 u dc L 1 T sw Δ t 2 k 2 = 4 u dc L 1 T sw Δ t 1
Once the current transient of L1 is obtained, the current of each MOSFET can be analyzed and its conduction and switching loss can be derived.
The current of L2 directly influences grid-connected power quality and its transient should be analyzed to obtain the THD model of the inverter. In terms of the LCL filter, its transfer function is shown in Equation (11).
i L 2 s = u AB s 1 + L 1 C 1 s 2 u g s L 1 L 2 C 1 s 3 + L 1 + L 2 s
Since ug(s) contains few high-frequency harmonic components and the SF of the inverter should keep a certain distance from the resonant frequency, transfer function of iL2 can be simplified as Equation (11), where iL2H and uABH are harmonic components of iL2 and uAB, respectively.
i L 2 H s = 1 L 1 L 2 C 1 s 3 u ABH s
As can be seen from Equation (11), iL2 can be considered as the third-order integral of uAB. Combined with Equation (6), harmonic components of iL2 can be expressed as an infinite series like Equation (12). When m is odd, cos(mπ/2) is zero; when n is even, sin(nπ/2) is zero, thus only when m is even and n is odd should the corresponding harmonic be considered, and this is the basic working principle of unipolar frequency-doubled modulation.
i L 2 H ( t ) = m = 1 m   is   even + n = n   is   odd + 4 u dc m π 1 L 1 L 2 C 1 m ω c + n ω 0 3 cos m 2 π sin 2 n 2 π J n π 2 M m cos m ω c t + φ c + n ω 0 t
Equation (12) cannot be used for transient of iL2H because it is an infinite series, but characteristics of Bessel function and impedance of LCL filter can be applied to simplify Equation (12). In terms of LCL filter, its impedance for the fourth harmonic and its sideband is much higher than that for the second harmonic; thus, only m = 2 needs to be considered when analyzing the transient process of iL2. In terms of JnM), the curves of Bessel function for different n when M ranging from 0 to 1 are shown in Figure 7a. It can be seen that JnM) is almost negligible when n > 3. Current harmonic spectrum in Figure 7a,b reflects that only when m = 1 and n ∈ {±1, ±3} should the corresponding harmonic be considered.
In conclusion, the main harmonics of iL2 can be approximated as Equation (13). As can be seen from the equation, the transient process of iL2H can be considered as product of high-frequency sinusoidal component related to carrier wave and low-frequency sinusoidal component related to modulation wave. Because the current transient of iL2H is 0 at the start and end of each switching period, it is applicable for both CFM and VFM.
i L 2 H ( t ) = 4 u dc π L 1 L 2 C 1 2 ω c 3 sin 2 ω c t + φ c J 1 π M sin ω 0 t + J 3 π M sin 3 ω 0 t
The simulated waveform in a fundamental period and the profile described through Equation (13) are revealed in Figure 8. It can be seen that the analytical profile is almost equal to the simulation result, which means using Equation (13) for THD estimation is reasonable.
In each switching period, the low-frequency part of iL2H can be considered constant, and, thus, Equation (13) can be considered as a sine function and integration of the square of iL2H and can be expressed as Equation (14), where tm represents midpoint of the mth switching period and Tc is the corresponding switching period.
t m T c / 2 t m + T c / 2 i L 2 H 2 ( t ) = 8 u dc 2 π L 1 L 2 C 1 2 2 ω c 6 [ J 1 π M sin ω 0 t + J 3 π M sin ( 3 ω 0 t ) ] 2 2 π ω c
For integration of the square of iL2H in T/4, it can be considered as summary of Equation (14), because the summation terms vary slowly and 2π/ωc is the time interval of a switching period, the summation can be simplified as integration process as expressed in Equation (15).
0 T / 4 i L 2 H 2 ( t ) = u dc 2 2 2 π 8 L 1 L 2 C 1 2 0 T / 4 f sw 6 t J 1 π M sin ω 0 t + J 3 π M sin 3 ω 0 t 2 d t
SF function fsw is a constant value for CFM and a time-varying function for VFM. With the help of Equation (15), root mean square (RMS) value of harmonic component can be derived and thus current THD can be obtained either.

3. Loss and Thermal Characteristics of MOSFET and Inductor

When deciding the frequency variation range for total loss optimization, the thermal performance of MOSFET and inductor must be analyzed since their heat dissipation capabilities are different. Chances are that the calculated unconstraint loss optimal working condition results in the overheating of one of them.

3.1. Thermal Characteristics of MOSFET

To obtain thermal characteristics of MOSFET, switching and conduction loss of MOSFETs should be analyzed. As can be seen from Figure 6, there are four switching points in each switching period, and the corresponding current can be derived according to Equation (8), as shown in Equation (16), where isw_upper is current of two switching points in the upper contour of iL1 and isw_lower is the current of two switching points in the lower contour.
i sw _ upper = I g sin ω 0 t + u dc T sw 4 L 1 M sin ω 0 t 1 M sin ω 0 t i sw _ lower = I g sin ω 0 t u dc T sw 4 L 1 M sin ω 0 t 1 M sin ω 0 t
At each upper switching point, the current is transferred from MOSFET bodies (S1, S4) to body diodes (S2, S3) since upper contour of iL1 > 0, which corresponds to two turn-off losses of MOSFET body and two turn-on losses of body diode. At each lower switching point, the loss characteristic depends on load current direction. Since the fundamental wave starts from 0, there exists a zero-crossing point tc for lower contour of iL1. When t < tc, current is transferred from MOSFET body to body diode at each lower switching point, which corresponds to two turn-off losses of MOSFET body and two turn-on losses of body diode; when t > tc, the case is the opposite. In conclusion, at each switching point, the generated switching loss can be considered as combination of turn-on loss of a MOSFET body and turn-off loss of a body diode or the opposite case as shown in Figure 9.
Since udc is usually stabilized by former stage, switching loss can be considered as a function regarding to load current. The combination of turn-on loss of MOSFET and turn-off loss of body diode (or the opposite case) can be considered linear to load current, as expressed in Equation (17), where qon is the combination of turn-on loss of MOSFET and turn-off loss of body diode and qoff is the contrary case; ρon, qon0, ρoff, qoff0 are their separate linearization parameters.
q on = ρ on i + q on 0 q off = ρ off i + q off 0
After loss model linearization, the total switching loss in T/4 can be expressed as Equation (18), where tr represents midpoint of each switching period, R is switching period number in T/4, and Rc is switching period number before tr.
q sw = r = 1 R 2 ρ off I g sin ω 0 t r + u dc T sw 4 L 1 M sin ω 0 t r 1 M sin ω 0 t r + 2 q off 0 + r = 1 R c 2 ρ off I g sin ω 0 t r + u dc T sw 4 L 1 M sin ω 0 t r 1 M sin ω 0 t r + 2 q off 0 + r = R c R 2 ρ on I g sin ω 0 t r u dc T sw 4 L 1 M sin ω 0 t r 1 M sin ω 0 t r + 2 q on 0
Since summation terms in Equation (18) vary slowly, summation process can be equivalent to an integration process, as shown in Equation (19). For CFM, fsw is a constant; for VFM, fsw is a time-varying function.
q sw = 0 T 0 / 4 2 ρ off I g sin ω 0 t + 2 q off 0 f sw d t + ρ off M u dc 2 L 1 0 T 0 / 4 sin ω 0 t 1 M sin ω 0 t d t + 0 t r 2 ρ off I g sin ω 0 t + 2 q off 0 f sw d t + ρ off M u dc 2 L 1 0 t r sin ω 0 t 1 M sin ω 0 t d t + t r T / 4 2 ρ on I g sin ω 0 t + 2 q on 0 f sw d t ρ on M u dc 2 L 1 t r T / 4 sin ω 0 t 1 M sin ω 0 t d t
Simplify Equation (19), then it can be divided into SF-dependent terms and SF-independent terms, as shown in Equation (20), the SF-independent terms cannot be influenced by SF function and thus can be neglected when selecting parameters of fsw(t) for loss optimization. Switching loss power psw = 4 qsw/T0.
q sw = 2 q off 0 0 T 0 / 4 f sw t d t + 2 q off 0 0 t r f sw t d t + 2 q on 0 t r T 0 / 4 f sw t d t + 2 ρ on + ρ off I g t r T 0 / 4 sin ω 0 t f t d t ρ on + ρ off u dc 2 L 1 t r T 0 / 4 M sin ω 0 t 1 M sin ω 0 t d t SF-dependent   terms + ρ off u dc 2 L 1 0 T 0 / 4 M sin ω 0 t 1 M sin ω 0 t d t + ρ off u dc 2 L 1 4 M M 2 π 4 ω 0 SF-independent   terms
In terms of conduction loss, iL1 either flows through body diode or through MOSFET. Typically, the on-resistance of body diode is close to that of MOSFET. As a result, conduction loss of a full-bridge can be considered as generated by two on-resistances with iL1 flowing through. To estimate conduction loss, RMS value of iL1 should be calculated first. According to Equation (8), current transient can be divided into two identical stages. In each stage, integral of the square of iL1 can be derived as Equation (21), where tm is the midpoint of half a switching period.
t m T sw / 2 t m + T sw / 2 i L 1 H 2 d t = I g 2 sin 2 ω 0 t T sw 2 + 1 48 u dc L 1 2 M sin ω 0 t 1 M sin ω 0 t 2 T sw 2 T sw 2
Because Tsw is the time interval corresponding to each summation term, integral of the square of iL1 during T0/4 can be expressed as equivalent integral form, as expressed in Equation (22). With the aid of the equation, loss generated by on-resistances in T0/4 can be obtained, and conduction loss power pcond = 4 qcond/T0.
0 T / 4 i L 1 H 2 d t = 0 T / 4 I g 2 sin 2 ω 0 t + 1 48 u dc L 1 2 M sin ω 0 t 1 M sin ω 0 t 2 f sw 2 d t p cond = 2 R on 0 T 0 / 4 i L 1 H 2 d t
In terms of MOSFET, its heat source is concentrated in a relatively small area, so its junction temperature is estimated through a simplified thermal network like Figure 10, where pmos is total thermal power of four MOSFETs, Rθja is thermal resistance from junction to heat dissipation surface, Rθsink is thermal resistance of heat sink, Tj, Tc, and Ta are temperatures of junction, case and ambient, where Tj is the center temperature of semiconductor junction in the MOSFET and Tc is the center temperature of heat dissipation surface of MOSFET.

3.2. Thermal Characteristics of Inductor

Inductor loss can be divided into two parts: core loss and copper loss. In terms of core loss, MSE should be used for higher precision since magnetic flux density is non-sinusoidal. Core loss estimation process using MSE is shown as Equation (23), where pcore_sw is specific core power loss of each switching period, Cm, α, β are Steinmetz coefficients, B is magnetic flux density of the core.
p core _ sw = C m f eq α 1 Δ B 2 β f eq = 2 Δ B 2 π 2 0 T sw d B d t 2 d t Δ B = B max B min
Combing with current transient of iL1, core loss (qcore) in T/4 can be expressed as Equation (24), where N is number of winding turns and S is cross-sectional area of the inductor, V is volume of the inductor.
q core = V r = 1 R C m 2 2 α 2 β 1 π 2 α 2 u dc N S β M sin ω 0 t r 1 M sin ω 0 t r α + β + 1 f sw α β T sw
Since Tsw is the time interval of each switching period, Equation (24) can be equivalent to Equation (25), and core loss power pcore = 4 qcore/T0.
q core = V 0 T / 4 C m 2 2 α 2 β 1 π 2 α 2 u dc N S β M sin ω 0 t r 1 M sin ω 0 t r α + β + 1 f sw α β d t
In this paper the inductor adopts a toroidal core and has single-layer winding, thus winding temperature is not critical and it has little impact on core temperature. As a result, when considering core temperature, it can be assumed to be free of windings, and its surface can be regarded as a natural commutation.
For toroidal core, the heat source is the core itself. Considering the heat source is evenly distributed in the core, the tangential derivative of temperature is zero in the cylindrical coordinate system; thus, the boundary condition can be described as Figure 11. Because the size of the core is relatively small and thermal conductivity of most core materials is close to natural convective heat transfer coefficient, the temperature of anywhere inside the core can be considered as the same. Temperature rise in inductor core mainly results from natural commutation.
Temperature of core is significantly affected by the surrounding environment and the winds and hard to predict. In this paper thermal resistance of convective and radiative heat transfer is obtained through simulation, and the thermal model of inductor core can be simplified as Figure 12. pcore is core loss power and Rθsur is the equivalent thermal resistance between surface of inductor core and the environment.
In terms of copper loss, using Dowell equation to estimate AC resistance is valid only when skin effect is not severe and its accuracy cannot be guaranteed. In this paper, the AC resistance of copper at frequencies ranging from 10 kHz to 500 kHz is derived through finite element simulation. Consider FR as ratio of RAC to RDC, the simulated FR of a 50-turn copper wound on a 39.9 mm OD magnetic core is shown in Figure 13.
When estimating copper loss, only second-order sideband harmonics need to be considered, and the total copper loss can be expressed as Equation (26), where If is harmonic current with frequency f.
p cu = I g 2 2 R DC + I f 2 2 F R f R DC
When using VFM, If in second-order sideband can be assumed as the same, and Equation (26) can be equivalent to Equation (27), where IHRMS is RMS of total harmonics of iL1. FR can be approximated as a polynomial by fitting.
p cu = I g 2 2 R DC + I f 2 2 R DC F R f I g 2 2 + I HRMS 2 f min f max F R f d f f max f min R DC

4. Loss Optimization with Temperature Constraints

In this section, the parameter determination method will be introduced. The parameters of SF function should meet the requirements that total loss of the inverter is optimized, while THD and working temperature of key components are lower than the preset limit; furthermore, the distance between minimum SF and resonant frequency is restricted to a safe value.
Combined with the current transient model and thermal model, the constrained optimization problem can be expressed as Equation (28) and the terms independent of SF function in total loss estimation are neglected.
min :   p sw + p cond + p core + p copper s . t .   :   1 h 1 = I g sin ω 0 t r u dc T sw 4 L 1 g t r = 0 g ( t )   =   M sin ω 0 t r 1 M sin ω 0 t r   zero-crossing   point 2   g 1 = 4 0 T 0 / 4 i L 1 H 2 d t T 0 THD I g 2 0 THD   constraint   3 g 2 = p sw + p cond R θ jc + R θ sin k Δ T mos _ max 0 g 3 = p core R θ sur Δ T core _ max 0 Temperature   rise constraint 4   g 4 = f min + γ f res 0 Resonant   frequency constraint
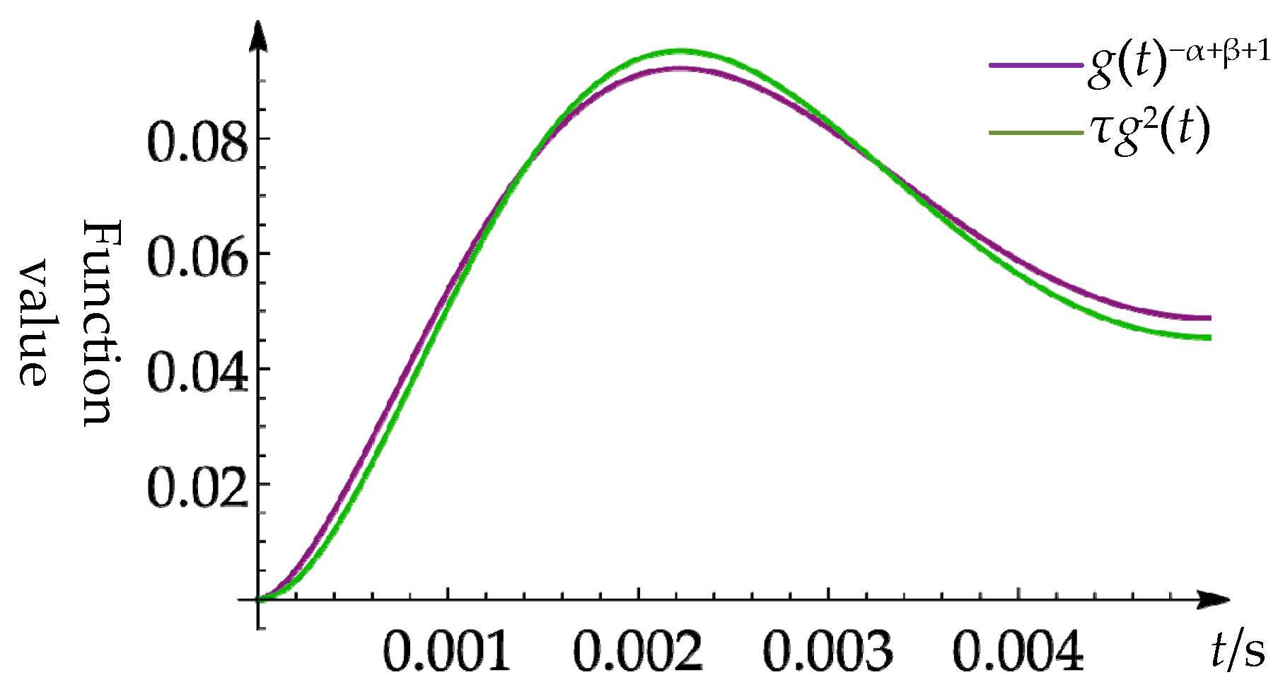
Most integral, Equation (28) can be directly solved since VFM is an exponential function, but analytical solution of core loss term cannot be derived due to non-integer power. Because g (t) is a function that varies in a small range, non-integer power term can be approximated as Equation (29).
g α + β + 1 t τ g 2 ( t )
The comparison between the original function and the fitted curve is shown in Figure 14. It can be seen that using a quadratic function to fit gα+β+1(t) yields very small error.
Because the optimization objective is the total loss of the inverter, it is impossible for the optimal point to lie on the boundaries of both inequalities in constraint (3), so the optimization problem can be separated into two problems that each of them is subject to only one temperature constraint. To facilitate the solution of the optimization problem, slack variables si are introduced to inequality constraint, as shown in Equation (30).
min :   f loss = p sw + p cond + p core + p copper s . t .   :   h 1 = 0     h i + 1 = g i + s i 2 0   i = 1 , 2 , 3 , 4
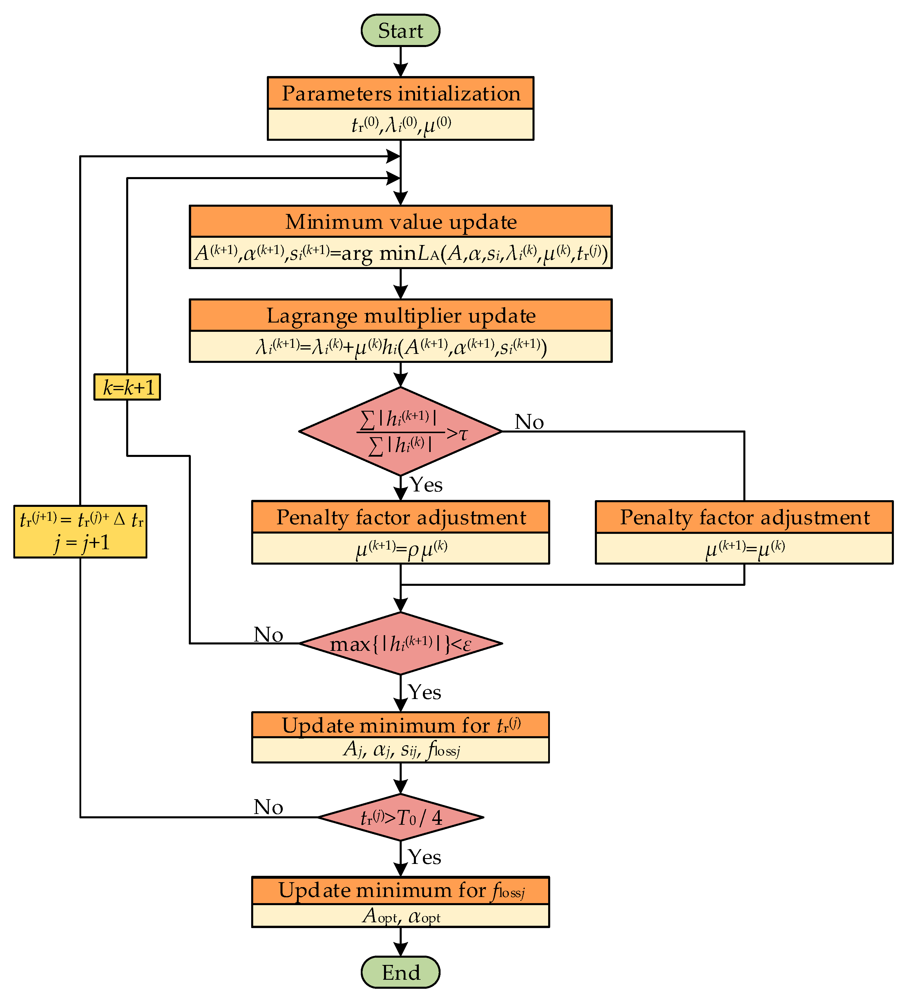
Having introduced slack variables, all inequality constraints are converted into equality constraints, and the optimization problem can be solved through the augmented Lagrangian (AL) method. Because tr is close to zero when using unipolar modulation, it is set to a series of fixed values to simplify the solution process of the optimization problem. The AL function is expressed as Equation (31), where λi is the Lagrange multiplier for constraint hi. μ is the penalty factor.
L A A , α , λ i , μ i = f loss + i = 1 5 λ i h i A , α + μ i = 1 5 h i 2 A , α
Solution process of the optimization problem using AL method can be described as Figure 15. At the beginning, tr, λi and μ are initialized, and then optimal point (A(k+1), α(k+1), si(k+1)) for contemporary LA can be derived through Quasi-Newton method, and then Lagrange multiplier λi(k+1) required for next period can be calculated. Calculate constraint violation degree, and μ should be multiplied by ρ if the degree exceeds the limit τ. Repeat the loop until all hi are sufficiently close to zero, and then the optimal point for tr(j) will be obtained. When optimal point for every tr(j) is derived, the global optimal point (Aopt, αopt) will be acquired. For grid-tied inverter, its DC and AC voltage are stabilized by former and post stage, and its output current might be variable, which can be settled by interpolation of optimal points under different current levels. Because the proposed algorithm requires using iteration to solve several non-constraint optimization problems, it is hard to be executed in a digital controller and thus the optimal points under different load current conditions can be calculated in the computer and the results can be saved in a table in the controller. The controller only needs to look up the table and change the count number of PWM module to vary the switching frequency, thus imposing little impact on the ordinary control of the inverter.
Having calculated the optimal points, SF function required for the inverter can be obtained. The whole control structure of VFM method can be described as Figure 16, where kpow determines inverter’s output current and kdamp is active damping coefficient. The closed-loop control of the inverter is realized through simple PI controller and active damping. The grid voltage is sampled to obtain phase-locked loo to determine the phase of output current. When hardware parameters of the inverter are obtained, the optimal parameters of SF function under different load current levels can be derived and saved in the table, and the optimal value Aopt and αopt for Ig can be obtained through interpolation of data in the table. Combining the optimal value and grid phase, SF for current switching period can be derived, and then count number of PWM module in the controller will be determined. Combing the modulation signal generated by the closed-loop controller and carrier generated by PWM module, the driving signal required for the inverter will be created.

5. Simulation Verification

In this section, simulation verification is conducted to prove the effectiveness of the proposed method. A comprehensive comparison between the proposed VFM and CFM in terms of EMI, losses and temperature rise will be carried out.
The MOSFET adopted in the simulation is C3M0120065D manufactured by Wolfspeed. When udc is set to 200 V, the curves of turn-on loss and turn-off loss versus current and their fitting curves are shown in Figure 17. The fitting curves are obtained through least squares method. Although the fitting error is relatively large when load current is small. However, since the exponential SF function performs uniformly distributed frequencies, the summary of these losses using fitting curves is close to that using the simulated curves.
According to the fitting curves, ρon, qon0, ρoff, qoff0 can be derived.
Thermal simulations of MOSFETs under different thermal power levels are conducted in COMSOL Multiphysics 6.2 and the results are shown in Figure 18. According to the simulated junction and case temperatures, Rθjc and Rθcase can be estimated.
The inductor core adopted in the paper is A77083 manufactured by Magnetics. Thermal simulations of inductor core under different power levels are shown in Figure 19. According to the simulation results, Rθsur can be estimated.
Parameters of the inverter are shown in Table 1.
When output current is set to 10 A and maximum temperature rise in MOSFET and core is set to 50 °C; the operating points derived from iterative process are shown in Figure 20. The calculated optimal point (A = 57504, ψ = −175) is located at minimum loss power point within the constraint boundary.
Switching and conduction loss are simulated in PLECS, and iL1 is exported to COMSOL for inductor loss and thermal simulation. Waveforms of iL1, average pmos and pinductor under different SF ranges are shown in Figure 21. Because pmos is more influential than pinductor, it receives more attenuation by the proposed algorithm to find a balance between loss of MOSFET and inductor.
Total losses under different SF ranges are shown in Figure 22. As can be seen from bar chart, the total loss of the inverter reaches the minimum when the calculated optimal frequency range is adopted. According to copper loss simulation results, it can be concluded that SF has a negligible effect on the copper loss. Although an increased SF will raise the AC resistance, the corresponding current will be attenuated by inductor impedance because of the increased frequency. Compared with frequencies within the optimal frequency range, the total loss power is reduced by up to 3.8%. Compared with adjacent frequencies outside the optimal range, the total loss power is reduced by up to 9.2%.
Temperature distribution of MOSFET and inductor core are shown in Figure 23. Temperature rise in core is higher than MOSFET because of the absence of heat sink, but both of them are less than 50 °C.
EMI simulation is conducted in CST Studio Suite. Parameters of PCB are extracted by ODB++ file, parameters of filters are obtained from data sheet provided by manufacturer, and MOSFET’s behavior is simulated by spice model provided by manufacturer. Structure and parameters of the circuit are provided in Figure 24.
A line impedance stabilization network (LISN) is inserted between the inverter and the power grid to obtain noise signal, impedance between heat dissipation surface of MOSFET and grounded heat sink is approximated as a capacitor drawn from the drain.
Conducted emissions under different SFs when using CFM and VFM are shown in Figure 25. Compared with CFM, conducted emission under optimal SF range is lower than that under 40 kHz, 60 kHz or 80 kHz; compared with VFM, conducted emission under optimal range is lower than that under 40–50 kHz, 60–70 kHz, 80–90 kHz. Conducted emission under the optimal range is lower than the ranges within or above the calculated optimal range. When using CFM, only when SF is lower than minimum value of the optimal SF function will the conducted emission perform better. Compared with frequencies within or near the optimal boundary, conducted emission under optimal frequency range is reduced by up to 4 dBμV.

6. Conclusions

In this paper, a new VFM parameter design method for total loss optimization with THD and thermal constraints is proposed. Current dynamics of inverter side and grid side when using unipolar modulation are obtained through MFD and characteristics of Bessel function; with the help of these, the loss model of MOSFETs and inductors are obtained for total loss and temperature rise estimation. Total loss optimization is realized within the constraint region imposed by temperature rise and THD through the AL method. When using the calculated optimal SF range, minimum total loss is realized while temperature rise in inductor and MOSFET are restricted to certain values. The total loss power is reduced by up to 3.8% compared with frequencies within the optimal range and 9.2% compared with frequencies outside the optimal range. Meanwhile, conducted emission of the inverter when using VFM is lower than using any constant frequency within or above the calculated optimal range. Compared with frequencies within or near the optimal boundary, conducted emission under the optimal frequency range is reduced by up to 4 dBμV.
Although both grid-connected current THD and temperature rise in essential components like MOSFET and inductor are taken into account in the constraints, the AL method used for the constrained optimization problem might converge once all equality constraints are satisfied. However, chances are that the optimal value lies on a contour line of loss where every point on the line generates the same loss, and the point that results in larger frequency range performs better in terms of conducted emission. How can these better operating points be found should be addressed in future research. The accuracy of loss and harmonic models derived in this paper rely on the assumption that the control system is ideal and low-frequency harmonics are negligible. Future work will be carried out on the combination of a low THD control strategy and the proposed VSFM technique to improve the practicality of VSFM method and make it suitable for wider working conditions.

Author Contributions

Conceptualization, P.W. and D.X.; Methodology, W.C.; Validation, W.W.; Formal analysis, W.C.; Writing —original draft, W.C.; Supervision, P.W.; Project administration, D.X. All authors have read and agreed to the published version of the manuscript.

Funding

This work was supported by the National Natural Science Foundation of China under Grant 52377173.

Data Availability Statement

The original contributions presented in this study are included in the article. Further inquiries can be directed to the corresponding author.

Conflicts of Interest

The authors declare no conflicts of interest.

References

  1. Jie, H.; Zhao, Z.; Li, H.; Wang, C.; Chang, Y.; See, K.Y. Characterization and Circuit Modeling of Electromagnetic Interference Filtering Chokes in Power Electronics: A Review. IEEE Trans. Power Electron. 2025, 40, 920–943. [Google Scholar] [CrossRef]
  2. Blaabjerg, F.; Yang, Y.; Kim, K.A.; Rodriguez, J. Power Electronics Technology for Large-Scale Renewable Energy Generation. Proc. IEEE 2023, 111, 335–355. [Google Scholar] [CrossRef]
  3. Zhang, W.; Sun, C.; Alharbi, M.; Hasanien, H.M.; Song, K. A Voltage-Power Self-Coordinated Control System on the Load-Side of Storage and Distributed Generation Inverters in Distribution Grid. Ain Shams Eng. J. 2025, 16, 103480. [Google Scholar] [CrossRef]
  4. Ling, Y.; Huang, M.; Feng, P.; Peng, M.; Tian, Z.; Shu, S.; Zha, X.; Ma, X. Power Reserve Control of PV Grid-Tied Inverter With Transient Stability Constraint. IEEE Trans. Power Electron. 2025, 40, 13474–13489. [Google Scholar] [CrossRef]
  5. Zhang, W.; Sun, C.; Wang, Y.; Song, K. A Novel Voltage-Power Coordinated Control Strategy for Grid-Connected Inverters in Low-Voltage Microgrids Based on Fast Non-Singular Terminal Sliding Mode. Electr. Power Syst. Res. 2026, 251, 112183. [Google Scholar] [CrossRef]
  6. Li, C.; Ma, Q.; Tong, Y.; Wang, J.; Xu, P. A Survey of Conductive and Radiated EMI Reduction Techniques in Power Electronics Converters across Wide-bandgap Devices. IET Power Electron. 2023, 16, 2121–2137. [Google Scholar] [CrossRef]
  7. Ali, M.; Labouré, E.; Costa, F.; Revol, B. Design of a Hybrid Integrated EMC Filter for a DC–DC Power Converter. IEEE Trans. Power Electron. 2012, 27, 4380–4390. [Google Scholar] [CrossRef]
  8. Zhang, Y.; Jiang, D. An Active EMI Filter in Grounding Circuit for DC Side CM EMI Suppression in Motor Drive System. IEEE Trans. Power Electron. 2022, 37, 2983–2992. [Google Scholar] [CrossRef]
  9. Jiang, S.; Liu, Y. EMI Noise Reduction for the Single-Phase Grid-Connected Inverter With A Modified Harmonic Filter Design. IEEE Trans. Electromagn. Compat. 2021, 63, 739–751. [Google Scholar] [CrossRef]
  10. Mainali, K.; Oruganti, R. Conducted EMI Mitigation Techniques for Switch-Mode Power Converters: A Survey. IEEE Trans. Power Electron. 2010, 25, 2344–2356. [Google Scholar] [CrossRef]
  11. Zhang, Z.; Hu, Y.; Chen, X.; Jewell, G.W.; Li, H. A Review on Conductive Common-Mode EMI Suppression Methods in Inverter Fed Motor Drives. IEEE Access 2021, 9, 18345–18360. [Google Scholar] [CrossRef]
  12. Zhang, B.; Wang, S. A Survey of EMI Research in Power Electronics Systems With Wide-Bandgap Semiconductor Devices. IEEE J. Emerg. Sel. Top. Power Electron. 2020, 8, 626–643. [Google Scholar] [CrossRef]
  13. Lee, K.; Shen, G.; Yao, W.; Lu, Z. Performance Characterization of Random Pulse Width Modulation Algorithms in Industrial and Commercial Adjustable-Speed Drives. IEEE Trans. Ind. Appl. 2017, 53, 1078–1087. [Google Scholar] [CrossRef]
  14. Zhang, Y.; Wang, S.; Chu, Y. Investigation of Radiated Electromagnetic Interference for an Isolated High-Frequency DC–DC Power Converter With Power Cables. IEEE Trans. Power Electron. 2019, 34, 9632–9643. [Google Scholar] [CrossRef]
  15. Wang, S.; Lee, F.C.; Chen, D.Y.; Odendaal, W.G. Effects of Parasitic Parameters on EMI Filter Performance. IEEE Trans. Power Electron. 2004, 19, 869–877. [Google Scholar] [CrossRef]
  16. Yao, J.; Li, Y. Modeling and reduction of radiated common mode current in flyback converters. In Proceedings of the 2018 IEEE Energy Conversion Congress and Exposition (ECCE), Portland, OR, USA, 23–27 September 2018; pp. 6613–6620. [Google Scholar]
  17. Li, H.G.; Gong, S.D.; Liu, J.W.; Su, D.L. CMOS-Based Chaotic PWM Generator for EMI Reduction. IEEE Trans. Electromagn. Compat. 2017, 59, 1224–1231. [Google Scholar] [CrossRef]
  18. Boudouda, A.; Boudjerda, N.; Drissi, K.E.K.; Kerroum, K. Combined random space vector modulation for a variable speed drive using induction motor. Electr. Eng. 2016, 98, 1–15. [Google Scholar] [CrossRef]
  19. Poon, J.; Johnson, B.; Dhople, S.V.; Rivas-Davila, J. Programmed Pulsewidth Modulated waveforms for Electromagnetic Interference Mitigation in DC-DC converters. IEEE Trans. Power Electron. 2020, 36, 5915–5925. [Google Scholar] [CrossRef]
  20. Balcells, J.; Santolaria, A.; Orlandi, A.; Gonzalez, D.; Gago, J. EMI reduction in switched power converters using frequency Modulation techniques. IEEE Trans. Electromagn. Compat. 2005, 47, 569–576. [Google Scholar] [CrossRef]
  21. Huang, J.; Xiong, R. Study on Modulating Carrier Frequency Twice in SPWM Single-Phase Inverter. IEEE Trans. Power Electron. 2014, 29, 3384–3392. [Google Scholar] [CrossRef]
  22. Chen, J.; Jiang, D.; Shen, Z.; Sun, W.; Fang, Z. Uniform Distribution Pulsewidth Modulation Strategy for Three-Phase Converters to Reduce Conducted EMI and Switching Loss. IEEE Trans. Power Electron. 2020, 67, 6215–6226. [Google Scholar] [CrossRef]
  23. Chen, J.; Jiang, D.; Sun, W.; Shen, Z.; Zhang, Y. A Family of Spread-Spectrum Modulation Schemes Based on Distribution Characteristics to Reduce Conducted EMI for Power Electronics Converters. IEEE Trans. Ind. Appl. 2020, 56, 5142–5157. [Google Scholar] [CrossRef]
  24. Mao, X.; Ayyanar, R.; Krishnamurthy, H.K. Optimal Variable Switching Frequency Scheme for Reducing Switching Loss in Single-Phase Inverters Based on Time-Domain Ripple Analysis. IEEE Trans. Power Electron. 2009, 24, 991–1001. [Google Scholar]
  25. Xia, Y.; Roy, J.; Ayyanar, R. Optimal variable switching frequency scheme for grid connected full bridge inverters with bipolar modulation scheme. In Proceedings of the 2017 IEEE Energy Conversion Congress and Exposition (ECCE), Cincinnati, OH, USA, 1–5 October 2017; pp. 4260–4266. [Google Scholar]
  26. Xia, Y.; Roy, J.; Ayyanar, R. Optimal Variable Switching Frequency Scheme to Reduce Loss of Single-Phase Grid-Connected Inverter With Unipolar and Bipolar PWM. IEEE J. Emerg. Sel. Top. Power Electron. 2021, 9, 1013–1026. [Google Scholar] [CrossRef]
  27. Chen, J.; Sha, D.; Zhang, J. Current Ripple Prediction and DPWM-Based Variable Switching Frequency Control for Full ZVS Range Three-Phase Inverter. IEEE Trans. Ind. Electron. 2021, 68, 1412–1422. [Google Scholar] [CrossRef]
Figure 1. Noise propagation mechanism.
Figure 1. Noise propagation mechanism.
Energies 19 01032 g001
Figure 2. Topology of grid-tied inverter and its driving signals generations.
Figure 2. Topology of grid-tied inverter and its driving signals generations.
Energies 19 01032 g002
Figure 3. Curve of the SF function.
Figure 3. Curve of the SF function.
Energies 19 01032 g003
Figure 4. Simplified circuit of inverter when analyzing current of L1.
Figure 4. Simplified circuit of inverter when analyzing current of L1.
Energies 19 01032 g004
Figure 5. Surface of uAB.
Figure 5. Surface of uAB.
Energies 19 01032 g005
Figure 6. Transient process of iL1 when using unipolar modulation.
Figure 6. Transient process of iL1 when using unipolar modulation.
Energies 19 01032 g006
Figure 7. Bessel function and harmonics characteristics of unipolar modulation.
Figure 7. Bessel function and harmonics characteristics of unipolar modulation.
Energies 19 01032 g007
Figure 8. Harmonic waveform of iL2 and analytical profile.
Figure 8. Harmonic waveform of iL2 and analytical profile.
Energies 19 01032 g008
Figure 9. Loss characteristics of MOSFETs under unipolar modulation.
Figure 9. Loss characteristics of MOSFETs under unipolar modulation.
Energies 19 01032 g009
Figure 10. Thermal network of each MOSFET.
Figure 10. Thermal network of each MOSFET.
Energies 19 01032 g010
Figure 11. Structure of the toroidal core.
Figure 11. Structure of the toroidal core.
Energies 19 01032 g011
Figure 12. Thermal model of inductor core.
Figure 12. Thermal model of inductor core.
Energies 19 01032 g012
Figure 13. Curve of FR regarding frequency.
Figure 13. Curve of FR regarding frequency.
Energies 19 01032 g013
Figure 14. Comparison between non-integer power term and its fitted curve.
Figure 14. Comparison between non-integer power term and its fitted curve.
Energies 19 01032 g014
Figure 15. Solution process of AL method.
Figure 15. Solution process of AL method.
Energies 19 01032 g015
Figure 16. Control structure of the proposed method.
Figure 16. Control structure of the proposed method.
Energies 19 01032 g016
Figure 17. Switching loss and fitting curve.
Figure 17. Switching loss and fitting curve.
Energies 19 01032 g017
Figure 18. Thermal simulations of MOSFETs under different power levels.
Figure 18. Thermal simulations of MOSFETs under different power levels.
Energies 19 01032 g018
Figure 19. Thermal simulations of core under different power levels.
Figure 19. Thermal simulations of core under different power levels.
Energies 19 01032 g019
Figure 20. Loss power contour and iteration process using AL method.
Figure 20. Loss power contour and iteration process using AL method.
Energies 19 01032 g020
Figure 21. Current waveforms and average loss power.
Figure 21. Current waveforms and average loss power.
Energies 19 01032 g021
Figure 22. Total losses power under different frequency ranges.
Figure 22. Total losses power under different frequency ranges.
Energies 19 01032 g022
Figure 23. Temperature distribution of MOSFET and inductor core.
Figure 23. Temperature distribution of MOSFET and inductor core.
Energies 19 01032 g023
Figure 24. Structure and parameters for EMI simulation.
Figure 24. Structure and parameters for EMI simulation.
Energies 19 01032 g024
Figure 25. Conducted emission under different frequency ranges.
Figure 25. Conducted emission under different frequency ranges.
Energies 19 01032 g025
Table 1. Parameters of the inverter.
Table 1. Parameters of the inverter.
ParameterSymbolValue
Inverter parametersudc200 V
ug110 V (RMS)
L1400 μH
L2400 μH
C10.37 μF
Switching loss fitting
coefficients
ρon3.989 μJ/A
qon02.582 μJ
ρoff0.727 μJ/A
qoff0−0.534 μJ
Steinmetz coefficientsCm193 mW/cm3
α1.29
β2.01
On-resistanceRon0.124 Ω
DC resistance of copperRdc0.0184 Ω
Thermal resistancesRθjc + Rθcase2.6 °C/W
Rθsur12 °C/W
Disclaimer/Publisher’s Note: The statements, opinions and data contained in all publications are solely those of the individual author(s) and contributor(s) and not of MDPI and/or the editor(s). MDPI and/or the editor(s) disclaim responsibility for any injury to people or property resulting from any ideas, methods, instructions or products referred to in the content.

Share and Cite

MDPI and ACS Style

Cheng, W.; Wang, P.; Wang, W.; Xu, D. Parameter Design Method of Variable Frequency Modulation for Grid-Tied Inverter Considering Loss Optimization and Thermal and Harmonic Constraints. Energies 2026, 19, 1032. https://doi.org/10.3390/en19041032

AMA Style

Cheng W, Wang P, Wang W, Xu D. Parameter Design Method of Variable Frequency Modulation for Grid-Tied Inverter Considering Loss Optimization and Thermal and Harmonic Constraints. Energies. 2026; 19(4):1032. https://doi.org/10.3390/en19041032

Chicago/Turabian Style

Cheng, Wei, Panbao Wang, Wei Wang, and Dianguo Xu. 2026. "Parameter Design Method of Variable Frequency Modulation for Grid-Tied Inverter Considering Loss Optimization and Thermal and Harmonic Constraints" Energies 19, no. 4: 1032. https://doi.org/10.3390/en19041032

APA Style

Cheng, W., Wang, P., Wang, W., & Xu, D. (2026). Parameter Design Method of Variable Frequency Modulation for Grid-Tied Inverter Considering Loss Optimization and Thermal and Harmonic Constraints. Energies, 19(4), 1032. https://doi.org/10.3390/en19041032

Note that from the first issue of 2016, this journal uses article numbers instead of page numbers. See further details here.

Article Metrics

Back to TopTop