Next Article in Journal
Optimal Operation of Distribution Networks Considering an Improved Voltage Stability Margin
Previous Article in Journal
Inertia Estimation of Regional Power Systems Using Band-Pass Filtering of PMU Ambient Data
 
 
Font Type:
Arial Georgia Verdana
Font Size:
Aa Aa Aa
Line Spacing:
Column Width:
Background:
Article

Research on Short-Term Photovoltaic Power Prediction Method Using Adaptive Fusion of Multi-Source Heterogeneous Meteorological Data

Electric Power Research Institute, State Grid Anhui Electric Power Co., Ltd., Hefei 230600, China
*
Author to whom correspondence should be addressed.
Energies 2026, 19(2), 425; https://doi.org/10.3390/en19020425
Submission received: 24 November 2025 / Revised: 24 December 2025 / Accepted: 3 January 2026 / Published: 15 January 2026

Abstract

High-precision short-term photovoltaic (PV) power prediction has become a critical technology in ensuring grid accommodation capacity, optimizing dispatching decisions, and enhancing plant economic benefits. This paper proposes a long short-term memory (LSTM)-based short-term PV power prediction method with the genetic algorithm (GA)-optimized adaptive fusion of space-based cloud imagery and ground-based meteorological data. The effective integration of satellite cloud imagery is conducted in the PV power prediction system, and the proposed method addresses the issues of low accuracy, poor robustness, and inadequate adaptation to complex weather associated with using a single type of meteorological data for PV power prediction. The multi-source heterogeneous data are preprocessed through outlier detection and missing value imputation. Spearman correlation analysis is employed to identify meteorological attributes highly correlated with PV power output. A dedicated dataset compatible with LSTM algorithm-based prediction models is constructed. An LSTM prediction model with a GA algorithm-based adaptive multi-source heterogeneous data fusion method is proposed, and the ability to construct a precise short-term PV power prediction model is demonstrated. Experimental results demonstrate that the proposed method outperforms single-source LSTM, single-source CNN-LSTM, and dual-source CNN-Transformer models in prediction accuracy, achieving an RMSE of 0.807 kWh and an MAPE of 6.74% on a critical test day. The proposed method enables real-time precision forecasting for grid dispatch centers and lightweight edge deployment at PV plants, enhancing renewable energy integration while effectively mitigating grid instability from power fluctuations.

1. Introduction

With the global advancement of the “carbon neutrality” target, the photovoltaic (PV) power station has become a core component of the renewable energy system due to its advantages of cleanliness, extensive resource availability, and mature technological development [1]. However, the intermittency, volatility, and stochasticity of PV power generation pose significant challenges for power system stability, dispatch planning, and market operations [2]. Therefore, the development and application of high-precision PV power prediction has become a key technology in ensuring grid accommodation capacity, optimizing dispatch decisions, and enhancing power plant economic benefits. The short-term PV power prediction model provides grid operators with a scientific dispatching basis, optimizes reserve capacity allocation, and enhances the economic operational efficiency of PV power plants [1]. Traditional PV power prediction methods typically rely on single data sources and struggle to effectively model the nonlinear output fluctuations of the PV power in complex weather conditions. Fully utilizing multi-source heterogeneous meteorological data (including urban meteorological data, satellite cloud images, and PV plant micro-meteorological data) and employing advanced fusion techniques to improve the robustness and accuracy of PV power prediction models represents a primary challenge in the PV power generation system and the fundamental motivation for this study.
Three primary technical approaches have emerged in PV power prediction through several years of research. These approaches include physical model methods, traditional data-driven model methods, and intelligent model methods. Each approach exhibits distinct strengths and weaknesses in various application scenarios. Physical model methods perform theoretical calculations based on the PV module characteristics, geographical location, and meteorological conditions. They demonstrate good interpretability in short-term prediction under stable weather conditions, but show limited accuracy in ultra-short-term prediction during rapidly changing weather conditions [2]. Traditional data-driven models primarily employ classic machine learning algorithms to learn nonlinear relationships between historical power data and meteorological data for short-term PV power prediction [3]. These models heavily rely on feature engineering and data quality. Intelligent model methods, which automatically extract deep spatiotemporal features of data through deep learning and hybrid intelligent models, have become the mainstream technical approach in short-term photovoltaic power prediction research, including temporal intelligent model approaches, hybrid intelligent mode approaches, and vision-based prediction methods.
Regarding temporal intelligence models, recurrent neural networks (RNNs) and their variants, including long short-term memory (LSTM) and gated recurrent units (GRUs), are widely used. These architectures demonstrate strong capabilities in capturing temporal dependencies within power time series data. Ref. [4] combined LSTM with self-attention mechanisms to improve multi-step ahead prediction using weather forecast data. Ref. [5] constructed a multi-channel LSTM model to address the multi-scale characteristics of power fluctuations. Cross-modal and multi-modal learning serve as key technologies in processing heterogeneous data. Through multi-modal and cross-modal deep learning, satellite cloud images and time series meteorological data can be effectively fused to enhance the prediction accuracy and robustness [6,7,8,9]. In recent years, the field of PV time series prediction has yielded innovative temporal models that transcend traditional methods’ limitations. The DEST-GNN model resolves multi-site spatiotemporal dependencies through undirected graphs. It achieves precise intra-hour prediction via sparse spatiotemporal attention and an adaptive GCN [10]. The diffusion-based framework integrates multi-resolution ground-based cloud images with cross-attention mechanisms, combining dual-block temporal encoders and ELBO loss functions to realize ultra-short-term probabilistic forecasting with uncertainty quantification [11]. PC-LSTM incorporates PV physical constraints through a triple-constraint module to prevent irrational predictions, and the high robustness in sparse data scenarios is maintained [12]. SolarFusionNet focuses on ultra-short-term regional irradiance prediction. Automated multi-modal feature selection and GKConvLSTM for effective satellite–meteorological data fusion are adopted in the SolarFusionNet model [13]. These models advance temporal prediction through spatiotemporal modeling, signal processing, multi-modal fusion, and addressing physical constraints. However, improvements are still required in terms of heterogeneous data, dynamic adaptation, and extreme weather robustness. Hybrid intelligent model architectures are designed to capture spatiotemporal features simultaneously. Ref. [14] adopted an adaptive encoder–decoder model considering spatiotemporal characteristics. Ref. [15] combined CNN-Transformer and CNN-BiLSTM hybrid architectures to comprehensively utilize meteorological and PV power information from both station measurements and model predictions. Additionally, substantial progress has been demonstrated in visual-based prediction methods. Ref. [16] proposed an autoencoder-like convolutional neural network for PV power prediction by combining it with physics-informed sky image clustering. This approach demonstrates improved performance in fast-varying sky conditions, coupled with enhanced nonlinear representation capabilities, while the computing constraints are maintained. Ref. [17] explored the Vision Transformer model for processing ground-based cloud images to achieve ultra-short-term prediction. Ref. [18] directly applied a Transformer model to the meteorological data of geostationary satellite cloud images for PV power prediction. Thus, with the integration of meteorological observation technology and artificial intelligence, the intelligent model has become a key technology for PV power prediction.
Research on the various types of PV power prediction models described above cannot be separated from meteorological data. The accuracy and comprehensiveness of meteorological data directly determine the reliability of PV power prediction models. Current PV power prediction systems use three main meteorological data sources: urban meteorological data, PV plant micro-meteorological data, and meteorological satellite or ground-based cloud images. Urban meteorological data provide regional environmental background information. PV plant micro-meteorological data capture the real-time local weather conditions. Urban meteorological data and PV plant micro-meteorological data serve as the fundamental inputs in constructing time series prediction models; they include historical irradiance, ambient temperatures, humidity, and wind speeds, among others [3,4]. The main application of ground meteorological data is the use of urban meteorological data to train PV power prediction models [3,15,19]. However, the low spatial resolution of urban meteorological data results in insufficient micro-scale representation; single-station data are used to represent meteorological conditions over tens of square kilometers. Meanwhile, PV plant micro-meteorological data can only reflect “micro-environment” meteorological characteristics and fail to comprehensively represent the overall meteorological conditions around PV plants. Refs. [10,20] focus on multi-site collaborative prediction, and ref. [12] adopts both urban meteorological data and PV plant micro-meteorological data; all of these are confined to a single data type and fail to integrate heterogeneous meteorological data sources such as satellite cloud imagery. The utilization of high-spatiotemporal-resolution meteorological satellite cloud images [21] and ground-based cloud images [17,21,22] to directly track cloud system evolution and movement has introduced new technical paths for short-term PV power prediction. In this context, the integrated application of multi-source heterogeneous meteorological data provides a solid physical foundation for short-term prediction [23]. Geostationary meteorological satellites are the ideal data source for the ultra-short-term prediction of regional PV plants, because they can provide regional PV plants with cloud image information at a moderate spatial resolution (kilometer level) and high revisit frequency. After obtaining satellite cloud images, accurate cloud image analysis becomes a prerequisite for subsequent research, and international scholars have conducted extensive research in this area. Refs. [24,25] investigated detection algorithms and verification methods for clouds and cloud shadow in satellite imagery, respectively, improving the detection accuracy. Ref. [26] directly inverted the surface solar irradiance for distributed PV plants using satellite cloud images and clear-sky models for ultra-short-term prediction. Ref. [27] proposed a multi-head cloud motion vector prediction method for intra-day PV power prediction using satellite data, and the non-stationary characteristics of cloud layers were addressed. Ground-based cloud images also serve as an important data source for ultra-short-term PV power prediction [3,5,22]. Ref. [22] studied ground-based cloud image classification and its application in PV power prediction. Ref. [21] innovatively combined satellite images with ground-based sky images to improve the intra-hour PV power prediction performance. In cloud occlusion research, refs. [27,28] presented in-depth explorations from the perspectives of vector prediction and cloud quantity nowcasting, respectively, while ref. [18] directly investigated ultra-short-term prediction technologies considering cloud occlusion.
However, current research on PV power prediction models exhibits limitations in effectively integrating multi-source heterogeneous meteorological data. Most PV prediction approaches either adopt a single data source or use fixed-weight fusion methods, which cannot dynamically adjust the data source contributions according to changing weather conditions. Existing strategies typically employ simple feature concatenation or rigid weight allocation mechanisms, failing to consider the time-varying significance of different data sources under various meteorological patterns. This type of inflexible strategy ultimately reduces the fusion effectiveness of the multi-source heterogeneous meteorological data and the PV power prediction accuracy. Furthermore, the fusion of meteorological data faces inherent challenges. Spatiotemporal resolution discrepancies, heterogeneous formats, and inconsistent error characteristics among data sources significantly complicate the fusion process. Traditional methods fail to address heterogeneous data adaptation, resulting in inefficient fusion. The precise application of satellite cloud imagery is also limited by inherent limitations in traditional PV power prediction methods, which predominantly depend on image feature extraction techniques. All these limitations directly constrain the photovoltaic power prediction accuracy [24,25]. Developing efficient and lossless fusion techniques for multi-scale, multi-modal meteorological data remains a critical challenge in current research [7,21,29].
This study develops a multi-input LSTM model for PV power prediction by effectively utilizing Fengyun satellite secondary cloud imagery products, establishing an efficient deep learning framework for multi-source heterogeneous meteorological data fusion. To address the dynamic contribution challenges of heterogeneous data sources, a genetic algorithm (GA) optimization module is designed to achieve adaptive weight allocation and the optimized integration of three meteorological data features, resolving the difficulties in nonlinear fusion. The proposed method dynamically adjusts the source-specific weights according to varying weather conditions and identifies optimal weight combinations through global optimization, overcoming the limitations of conventional linear or fixed-weight fusion approaches in terms of heterogeneous meteorological data adaptation and dynamic scenario response. Experimental validation using the operational data from an Anhui PV plant (July 2025 and three unspecified months) was carried out for the proposed short-term PV power prediction method using the adaptive fusion of multi-source heterogeneous meteorological data.

2. Photovoltaic Power Prediction Theory

2.1. Theoretical System Framework

(1)
Analysis of the influence of meteorological factors on PV power
The power output of PV systems is regulated by multidimensional near-surface meteorological attributes, where the irradiance, temperature, wind speed, precipitation, air pressure, and humidity collectively influence PV generation across different dimensions. Urban meteorological data reflect macro-scale weather system trends; however, their kilometer-level spatial resolution and hourly update frequency limit the detection of localized cloud abruptness. Conversely, PV plant micro-meteorological stations provide minute-level high-precision measurements but suffer from spatial coverage constraints, offering insufficient early warning for weather disturbances outside station boundaries.
Geostationary satellite cloud imagery elucidates irradiance attenuation mechanisms through cloud dynamic parameters. The Fengyun FY-4B satellite delivers six Level-2 cloud products that are critical for PV applications: the cloud fraction ratio (CFR), the cloud mask (CLM), the cloud type (CLT), the cloud top temperature (CTT), the cloud top height (CTH), and clear sky radiation (CSR). Specifically, CFR, CLM, and CLT characterize the cloud spatial distribution, cloud mask discrimination, and cloud type classification, directly determining solar radiation penetration and scattering effects. CTH and CTT assist PV prediction models in assessing the surface irradiance status through cloud thickness and precipitation potential analysis. CSR provides the baseline ideal irradiance under cloud-free conditions, enabling models to quantify actual surface irradiance deviations.
To improve the PV power prediction accuracy, this paper proposes a GA-based LSTM prediction model that adaptively integrates urban meteorological data, six FY-4B satellite cloud products, and PV plant micro-meteorological data. Urban meteorological datasets provide hourly-resolution atmospheric temperature and pressure background fields at a 10 km grid resolution, as shown in Figure 1. FY-4B satellite products capture cloud macro–micro features at 15 min intervals, compensating for the lack of vertical detection in ground observations. Plant-level micro-meteorological data offer minute-level data, including component surface temperatures and localized wind speeds. Through spatiotemporal registration and multi-modal data fusion, the proposed framework achieves spatiotemporal collaboration and effectively improves the short-term PV power prediction accuracy. This tripartite integration of multi-source heterogeneous meteorological data enhances the PV power prediction performance by using a GA-based LSTM intelligent model.
(2)
General idea of prediction theory
This study proposes an adaptive multi-source heterogeneous meteorological data fusion method for short-term PV power prediction. The core idea is to construct a comprehensive intelligent prediction model framework by adaptively integrating multi-source heterogeneous data—including regional meteorological data, site-specific micro-meteorological data, and Fengyun satellite cloud imagery—to overcome the limitations of single-source data in intelligent model predictions. The algorithm architecture is shown in Figure 2 below.
Firstly, urban meteorological data, site-specific micro-meteorological data, and secondary cloud imagery from Fengyun satellites are acquired and processed through outlier detection and correlation screening, ultimately forming multi-source heterogeneous meteorological datasets. Coupling coefficient vectors are constructed for three homogeneous yet multi-source meteorological parameters: temperature, wind speed, and irradiance. Subsequently, the fused temperature, fused wind speed, and fused irradiance are calculated. These fused meteorological parameters are then combined with screened cloud image parameters to construct the input feature vector for the PV power temporal prediction model. Utilizing the gated structure of the LSTM model, the temporal dependencies between meteorological data and photovoltaic power are modeled through the input feature vectors, establishing an error calculation basis for subsequent adaptive weight optimization. Finally, a GA is employed to optimize these weights, yielding the ultimate adaptive fusion model for PV power prediction based on multi-source heterogeneous meteorological data.

2.2. PV Short-Term Power Prediction Model

LSTM networks have demonstrated significant applicability across diverse prediction domains, including the state-of-charge estimation of metal hydride tanks [30], meteorological prediction [31], semiconductor manufacturing process modeling [32], and forecast-driven climate control for smart greenhouses [33]. This paper employs LSTM as the core model for short-term PV power prediction. The overall framework of the LSTM PV power prediction model is composed of five functional modules, namely the input layer, hidden layer, output layer, network training layer, and network prediction layer [34], as shown in Figure 3. The input layer is responsible for the preliminary processing of the multi-dimensional meteorological attribute ( X i ) time series to meet the network input requirements. The hidden layer employs LSTM cells L S T M i to construct a single-layer recurrent neural network. The output layer delivers the PV power generation prediction results. The network training utilizes the Adam optimization algorithm, while the prediction process adopts an iterative method for point-by-point PV power prediction.
The LSTM unit regulates the flow of information and the update of memory states through three gating mechanisms: the forget gate, input gate, and output gate. The specific computational procedures are as follows.
The forget gate determines the retention or discarding of historical cell state information:
f t = σ W f · h t 1 , x t + b f
where f t [ 0 , 1 ] is the forget gate output; W f and b f represent weight matrices and bias terms, respectively; h ( t 1 ) denotes the previous hidden state; x t is the current feature vector; and σ denotes the sigmoid activation function.
The input gate controls new information’s integration into the cell state via two steps. The first step is generating the candidate cell state:
C ˜ t = tanh ( W c · [ h t 1 , x t ] + b c )
where C ˜ t represents filtered candidate values, W c and b c are weights and biases, and tanh outputs values within [ 1 , 1 ] . The second step is to obtain the candidate information integration ratio:
i t = σ ( W i [ h t 1 , x t ] + b i )
where i t is the input gate output, and W i , b i are corresponding parameters. The cell state update is carried out by fusing retained historical and new information:
C t = f t · C t 1 + i t 1 · C ˜ t
where C t and C t 1 denote the current and previous cell states, respectively.
The output gate generates hidden state and power predictions through cell state output ratio control and hidden state generation:
o t = σ ( W o · [ h t 1 , x t ] + b o )
h t = o t · tanh ( C t )
o t is the output of the output gate; W o and b o are the weight and bias of the output gate, respectively.
Finally, the PV power prediction output is calculated by mapping the hidden state to a power value through a fully connected layer:
P t = W p · h t + b p
where P t is the predicted PV power at time t, and W p , b p are layer parameters.
To train the LSTM-based PV power prediction model, as shown in Figure 3, a temporal window length of a days is employed, where historical data from the preceding a days are utilized to predict the PV power output for the subsequent day. Feature vectors X i are partitioned into temporal samples, with the measured PV power P t at time t designated as the corresponding label.
X s c q = { X t 14 , X t 13 , , X t }
The dataset is divided into a training set and a testing one at a ratio of 15 : 1 . During the training process of the model, which is shown in Figure 3, the mean squared error ( M S E ) is adopted as the loss function:
M S E = 1 n i = 1 n ( P Prediction ( i ) P Measurement ( i ) ) 2
where P Prediction ( i ) and P Measurement ( i ) represent the ground truth and the predicted values of the PV power, respectively. The Adam optimizer is utilized for iterative training, and early stopping will be triggered if the validation loss fails to decrease for five consecutive epochs, and the optimal LSTM model is retained.

2.3. Adaptive Fusion Method for Multi-Source Heterogeneous Meteorological Data

The GA has the advantages of global optimization, a gradient-free nature, and explicit physical constraints, which enable to meet the specific requirements in terms of complexity, dynamism, and engineering practicality in the PV power prediction scenario. Thus, the GA is a more appropriate optimization choice than gradient-based methods for the fusion weight optimization of multi-source heterogeneous meteorological data. Consequently, to apply the adaptive evolutionary algorithm for multi-source heterogeneous meteorological data fusion, the GA is adopted.
Firstly, we construct the coupling coefficient vector Y = [ α 1 , α 2 , β 1 , β 2 , μ 1 , μ 2 ] , where each pair of homogeneous parameter coupling coefficients sums to 1 while satisfying α 1 + α 2 = 1 , β 1 + β 2 = 1 , and μ 1 + μ 2 = 1 , and the physical validity of the fused parameters is secured. The constructed coupling coefficient vectors are then used as weights for multi-source meteorological attribute vectors to form a multi-source multi-attribute meteorological input. This input is used to train an LSTM-based sequential model for short-term PV power prediction. Subsequently, a GA establishes an adaptive “weight optimization–error feedback” closed-loop system that dynamically adjusts the feature coupling coefficients to minimize prediction errors, with the specific workflow illustrated in Figure 4.
Then, we create the initial population Pop ( g = 1 ) = Y 1 ( 1 ) , Y 2 ( 1 ) , , Y 20 ( 1 ) ; here, we assume that the population size is 20. The initial population Pop is generated by creating random values α 1 ( 0 ) , β 1 ( 0 ) , μ 1 ( 0 ) for each coupling coefficient vector Y i ( 0 ) in the population, followed by calculating corresponding coupling coefficients α 2 ( 0 ) = 1 α 1 ( 0 ) , β 2 ( 0 ) = 1 β 1 ( 0 ) , μ 2 ( 0 ) = 1 μ 1 ( 0 ) . These coefficients fuse the same types of meteorological attributes from different data sources. Taking three urban meteorological attributes (solar irradiance (G), temperature (T), and wind speed (W)) and the same three micro-meteorological data (G, T, W) from the PV plant as examples, along with two additional meteorological attributes ( C S R S o l a r A z i m u t h and C S R S o l a r Z e n i t h ) selected from the FY satellite secondary products by correlation analysis, the input feature vector
X i ( 1 ) = G ( 1 ) , T ( 1 ) , W ( 1 ) , C S R S o l a r A z i m u t h , C S R S o l a r Z e n i t h
is constructed to train the adaptive LSTM-based PV power prediction model.
The time series samples X i ( 1 ) are constructed and input into the optimal temporal prediction model for short-term PV power prediction, which outputs the predicted power values P i ( g ) . These predicted values are then compared with the actual PV power generation values P j from the plant to calculate the root mean square error ( R M S E ):
R M S E i ( g ) = 1 n i = 1 n P j P i ( g ) 2
Subsequently, a fitness function F i ( g ) is formulated to transform the R M S E i ( g ) into the fitness evaluation metric for the GA optimization algorithm:
F i ( g ) = 1 1 + R M S E i ( g )
Ultimately, the termination criterion of the GA is determined through the combined assessment of predefined fitness function targets and the maximum allowable number of iterations.
The final adaptive optimized global optimal coupling coefficient vector Y opt is derived by selecting the maximum value among the 20 candidate optimal fitness values F 1 ( best ) , F 2 ( best ) , , F 20 ( best ) , which is mathematically expressed as
Y opt = Y k * ( best )
where
k * = arg max k { 1 , 2 , , 20 } F k ( best )

3. Dataset Engineering

3.1. Multi-Source Heterogeneous Meteorological Data Acquisition

To achieve spatiotemporal–physical multi-dimensional compensation for meteorological data, this paper presents a multi-source heterogeneous meteorological data application method. The final dataset not only reflects macroscopic weather trends but also captures local meteorological responses and precisely characterizes cloud dynamics. The multi-source heterogeneous meteorological data include urban meteorological data, PV plant micro-meteorological data, and the six categories of Fengyun-4B geostationary satellite cloud imagery Level-2 products described in Section 2.1. These inputs provide high-spatiotemporal-resolution, physically consistent, and complementary meteorological features for PV power prediction model training.
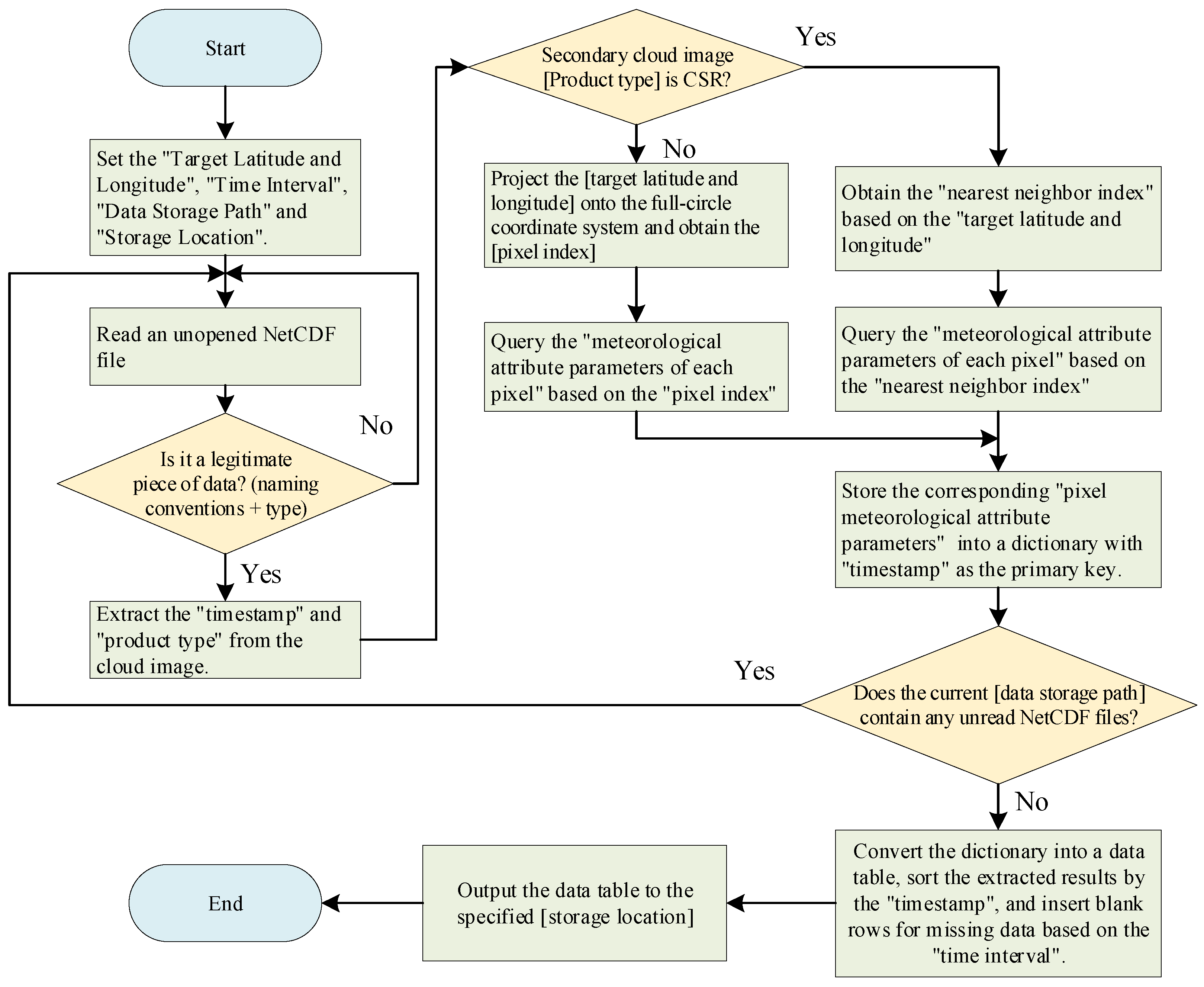
The power generation data of the photovoltaic power plant are derived from the studied PV power plant, which is a ground-mounted centralized system located in Southern Anhui Province, China (approximately 30 N latitude; 20 m elevation). The PV system contains 81 , 840 modules arranged horizontally in 30-module strings, connected to one 40 M W inverter. The modules are installed at a fixed tilt angle of 26 with a fixed mounting system. Urban meteorological data can be obtained from local meteorological bureaus or downloaded from meteorological data portals. The PV plant micro-meteorological data are collected in real time by on-site weather stations deployed in open areas of the PV plant. The Fengyun satellite Level-2 cloud products are acquired from the Fengyun Remote Sensing Data Service System but require preprocessing. By calibrating the geographic coordinates of the PV plant, this paper extracts the temporal sequences of 91 meteorological attributes from six FY-4B Level-2 cloud product categories (CFR, CLM, CLT, CTT, CTH, and CSR) over the plant location. The specific attribute extraction workflow is illustrated in Figure 5.
As seen in Figure 5, the full-disk projection coordinates of the FY-4B Level-2 cloud products are converted to geographic coordinates through latitude–longitude grid transformation for five FY-4B Level-2 cloud products (CFR, CLM, CLT, CTT, and CTH), while CSR files directly provide latitude–longitude arrays. The Fengyun satellite’s six FY-4B Level-2 cloud products feature a spatial resolution of 4 km per pixel, enabling spatial registration by inputting the plant’s precise coordinates to locate corresponding overhead pixels.
In addition, the temporal encoding information (14-digit parameters representing the year, month, day, hour, minute, and second) is parsed from each NetCDF file. For complete datasets, spatially registered pixel attributes are extracted at corresponding timestamps and exported as time series data. In cases of data absence, an empty-timestamp meteorological feature attribute vector is generated and exported synchronously.

3.2. Multi-Source Heterogeneous Data Preprocessing

Prior to utilizing the multi-source heterogeneous meteorological data, a comprehensive preprocessing procedure is implemented, encompassing outlier detection, missing value imputation, and outlier correction. This process establishes a dual verification system integrating visualization and quantitative analysis, with the workflow illustrated in Figure 6.
The outlier detection process employs a three-tier collaborative mechanism combining rule-driven and model-driven approaches to balance efficiency and accuracy. Firstly, threshold-based preliminary detection eliminates invalid samples through logical judgment (e.g., surface temperature typically ranges from −40 °C to 60 °C). Subsequently, the isolation forest algorithm performs deep anomaly detection, requiring no prior distribution assumptions and adapting well to cloud image data analysis. Finally, a RANSAC-based robust regression model cross-validates the preliminary results. This algorithm establishes distance thresholds through linear model fitting, distinguishing inliers from outliers, with consensus anomalies identified through the comparison of both detection outcomes.
Missing values are addressed via temporal linear interpolation, which preserves data continuity and physical consistency by constructing local linear models using adjacent valid observations.
x ^ i = x a + ( x b x a ) ( i a ) b a
where ( a ) and ( b ) represent the nearest valid sample indices flanking the missing position at i, with x a and x b denoting the corresponding observed values.
Prior to the fusion of multi-source heterogeneous meteorological data, spatiotemporal registration is required. Spatial registration is completed during data acquisition, while temporal alignment necessitates specialized operations due to differences in temporal resolution across data sources. The urban meteorological data used in this paper have a temporal resolution of 1 h, whereas both PV power plant micro-meteorological data and satellite cloud imagery data exhibit 15 min resolutions. Considering factors such as interpolation accuracy and data physical characteristics, this paper aligns all datasets to a 15 min resolution. The temporal scale conversion of urban meteorological data is accomplished using the cubic spline interpolation method.
S ( x ) = a i ( x x i ) 3 + b i ( x x i ) 2 + c i ( x x i ) + d i
where x i and x i + 1 represent the adjacent observation timestamps of meteorological data, x denotes the specific timestamp requiring interpolation, the output S ( x ) corresponds to the interpolated meteorological value, and x i x x i + 1 . The coefficients a i , b i , c i , and d i of the interpolation function are determined by solving a tridiagonal moment system of equations.

3.3. Correlation Analysis Theory for PV Power Prediction

In PV power prediction scenarios, meteorological and cloud image data exhibit high-dimensional complexity. The six selected categories of FY-4B Level-2 products could encompass up to 90 meteorological attributes. However, not all dimensions exert a significant influence on PV power generation. To precisely leverage effective meteorological data for the training of a PV power prediction model, this paper employs Spearman rank correlation analysis to hierarchically quantify the association strength between each data dimension and the PV power output. High-correlation features are subsequently screened, followed by normalization processing, in order to eliminate dimensional discrepancies. Thereby, high-quality input features for subsequent adaptive fusion and prediction models are provided.
Let the time series data of PV power generation be denoted as P = { p 1 , p 2 , , p N } , where N represents the total number of temporal samples, and p i indicates the power value at time i. The k-th dimensional meteorological attribute time series parameter is defined as X k = { x k 1 , x k 2 , , x k i , , x k N } , where x k i denotes the observed value of the k-th meteorological attribute parameter at time i. For each meteorological attribute feature X k , the analysis procedure comprises three stages, as shown below.
Firstly, a rank transformation is performed by replacing the numerical values of P and X k with their respective rank orders, denoted as R ( p i ) and R ( x k i ) . Subsequently, the correlation coefficient is calculated as
r s ( k ) = i = 1 n R ( p i ) R ( p ) ¯ R ( x k i ) R ( x k ) ¯ i = 1 N R ( p i ) R ( p ) ¯ 2 · i = 1 N R ( x k i ) R ( x k ) ¯ 2
where R ( p ) ¯ and R ( x k ) ¯ represent the mean ranks of PV power and the k-th meteorological feature, respectively. Finally, features passing significance testing are retained and prioritized according to their | r s ( k ) | magnitudes. This correlation analysis process effectively screens meteorological attributes with strong influences on PV power through quantitative relevance measurement, achieving the dimensionality reduction of the training dataset for PV prediction while maintaining model accuracy.

4. Results and Discussion

4.1. Multi-Source Data Preprocessing Implementation

During the acquisition and transmission of diverse meteorological data, outliers frequently emerge, and these outlier data will severely compromise the accuracy of subsequent correlation analyses and the generalization capabilities of predictive models. This paper carries out systematic outlier detection and missing value imputation to optimize three categories of meteorological data. Thus, reliable input data for PV power prediction are established. The validation targets encompass six meteorological parameters (solar irradiance, temperature, wind speed, humidity, barometric pressure, and precipitation) from urban meteorological data and PV plant microclimate data, along with six time series meteorological attributes from FY-4B satellite cloud imagery. Following the three-tier detection framework described in Section 3.2, we preprocesses multi-source heterogeneous meteorological data for the region of Anhui Province in July 2025, with the processing outcomes illustrated in Figure 7, Figure 8 and Figure 9.
It is found that the proposed tri-level collaborative detection mechanism enables the precise identification of outlier types across heterogeneous meteorological data sources, and it can effectively address the misjudgments and omissions inherent in single detection methods. This approach achieves high outlier recognition accuracy while preserving the natural variation trends of meteorological elements and cloud image parameters during noise elimination. After the outliers’ preprocessing, the integrity, accuracy, and stability of the heterogeneous meteorological data are significantly improved. Moreover, the training convergence speed and generalization of the PV power prediction model are enhanced by adopting these data.
To align the multi-source meteorological data with each other, cubic spline interpolation is employed to synchronize the urban meteorological data with the PV plant micro-meteorological data and FY-4B satellite Level-2 cloud products at a 15 min resolution. To simplify the verification, the experimental dataset only comprises the original urban meteorological data from July 2025 in Anhui Province.
Figure 10 presents the cubic spline interpolation results for the six meteorological attributes from 1 July to 5 July 2025. The interpolated urban meteorological data successfully achieve a 15 min temporal resolution while maintaining the original variation trends across all meteorological attributes. The experiment validates the reliability of cubic spline interpolation for the temporal synchronization of meteorological datasets.

4.2. Meteorology–PV Power Correlation Verification

To validate the dimensionality reduction capabilities of correlation analysis for multi-source heterogeneous meteorological data, this paper carries out phased correlation analysis on the six meteorological parameters of urban weather data and PV plant micro-meteorological data, along with 41 meteorological features from the FY-4B satellite Level-2 cloud image products. According to the empirical thresholds that we set, correlation coefficients with absolute values >0.5 indicate strong correlations, 0.3–0.5 moderate correlations, and <0.3 weak correlations. Weakly correlated features are considered redundant and excluded from the input feature vectors, thereby achieving dimensionality reduction.
Spearman correlation experimental verification is conducted using the July 2025 multi-source heterogeneous data from a PV plant in Anhui Province. Figure 11 illustrates the Spearman correlation coefficient matrix for the correlation between meteorological factors and PV power output. It is found that (1) the irradiance correlation coefficient in the micro-meteorological data is 0.9659, and the correlation is extremely strong. Meanwhile, the temperature (0.6073) and wind speed (0.4282) possess moderate positive correlations, and they collectively influence the energy conversion efficiency. (2) Urban meteorological data exhibit similar patterns, with the irradiance correlation reaching 0.9198 and temperature/wind speed coefficients of 0.6218/0.3638, respectively. (3) Among the first 41 features of the FY-4B Level-2 cloud image products, only CSR-SolarAzimuth (0.6496) and CSR-SolarZenith (0.4956) show positive correlations, while CTT (−0.1086) and CLM-CBM (−0.242) display negative correlations with the PV power output, quantitatively confirming cloud coverage’s power reduction effect.
Through this quantitative analysis, an optimized meteorological feature set comprising six core meteorological parameters and four effective cloud image parameters is established. This solution not only circumvents the curse of dimensionality but preserves the complementary advantages of multi-source data, providing a scientific foundation for subsequent feature fusion. The system integrates critical meteorological drivers (G, T, W) with predictive cloud image parameters (CSR-SolarAzimuth/Zenith), comprehensively characterizing the “meteorology–cloud images–power” coupling relationship. This optimized feature architecture establishes a robust foundation for multi-source heterogeneous data adaptive fusion in PV power prediction modeling.

4.3. LSTM-Based PV Power Prediction Method Verification

To verify the feasibility of LSTM models for PV power prediction, this paper adopts G, T, W from a PV plant’s micro-meteorological data, which are strongly correlated with the PV power, as a single input data source. These experimental input data consist of preprocessed 15-min-resolution measurements of G, T, and W during July 2025. To ensure the real-time performance required for engineering deployment, the LSTM model is configured as a single-layer unidirectional structure with 30 hidden units and a dropout rate of 0.4. Specifically, the sigmoid function is adopted as the internal activation function of the LSTM layer; the input sequence, which covers a period of 23 days, is constructed with a 15 min time step (there are 96 data points per day). The direct multi-step method is employed for output prediction, with a batch size of 512, 50 training epochs, a fixed learning rate of 0.01, and the Adam optimizer. Notably, the early stopping mechanism is disabled, so the model is trained for the full 50 epochs regardless of the validation set error variation.
Figure 12 shows the experimental results after using the LSTM model for PV prediction using only the PV plant’s micro-meteorological data. It is found that the predicted power curve demonstrates substantial alignment with the actual power trends, and the prediction result achieves high precision. Thus, the effectiveness of LSTM models in temporal PV power prediction is proven. This verification provides a foundation for subsequent PV power prediction models with the adaptive fusion of multi-source heterogeneous data.
To verify whether the zero-power data during nighttime dilute the model error and lead to an overestimated performance evaluation, a comparative experiment is conducted in this study. The same LSTM model is evaluated on two distinct test sets: a full-day test set that includes nighttime data and a daytime-only test set with nighttime data excluded. The experimental results are shown in Table 1. It is found that all error metrics (RMSE, MAE, MAPE) of the model on the daytime-only test set are significantly higher than those on the full-day test set. For instance, the RMSE increases from 2.655 kWh to 3.697 kWh. This indicates that the large number of easily predictable zero-value points at night indeed dilutes the overall error, making the evaluation metrics across the full day appear more favorable. Although the error value is affected, the model exhibits effective predictive capabilities under both conditions, which verifies the applicability of the LSTM architecture as the baseline model in this study. Moreover, the error metric shows consistent variation trends under the two evaluation modes (lower in full-day mode and higher in daytime-only mode). This demonstrates that the selection of the evaluation period affects the absolute error values but does not change the relative performance ranking among different models. Therefore, to ensure a uniform and fair sample space for the comparison of all models, while also covering the practical application scenario of zero-value prediction, it is reasonable and necessary to adopt the full-day data as the evaluation benchmark for all subsequent experiments. This guarantees the consistency and comparability of the evaluation results.

4.4. Adaptive PV Power Prediction Method Verification

(A) Prediction comparison among different meteorological data combinations: To further enhance the accuracy of PV power prediction, this paper proposes a short-term PV power prediction method based on the adaptive fusion of multi-source heterogeneous data and an LSTM network. Building upon the single-data-input LSTM PV power prediction model, we employ the GA algorithm to optimize the weights of key meteorological attributes in the multi-source heterogeneous feature vectors, including the irradiance, temperature, and wind speed. These optimized weights are subsequently applied to the final LSTM PV power prediction. To validate the advantages of the proposed method, four comparative prediction scenarios are designed: (a) an LSTM model using only PV plant micro-meteorological data, (b) an LSTM model using only urban meteorological data, (c) an LSTM model using fused ground-based meteorological data, and (d) an LSTM model incorporating the adaptive fusion of multi-source heterogeneous meteorological data, including satellite cloud imagery information.
The GA task in this study involves six-dimensional weight optimization. The selection and tuning of the GA hyperparameters are conducted to balance the exploration–exploitation trade-off, computational efficiency, and problem adaptability. Based on empirical experience, the population size is set to 20 to maintain diversity while reducing the computational overhead for LSTM-based PV power prediction model evaluations. The maximum number of generations is established at 50 to balance convergence performance with time constraints. The combination of mutation rate 0.3 and crossover rate 0.5 emphasizes exploration to prevent premature convergence, while the mutation strength ( σ = 0.3 ) is aligned with the [ 0 , 1 ] weight range in order to enable effective yet moderate weight updates. The convergence control of the GA employs a dual-criterion strategy: the iterations terminate early when the fitness exceeds 0.9; otherwise, the process proceeds to the maximum number of generations.
Figure 13 and Figure 14 provide an intuitive comparison of the photovoltaic power prediction performance on two seasonal dates (24 July and 24 November 2025). The comparative results in terms of the PV power prediction curves demonstrate that the adaptive fusion mechanism and satellite cloud imagery significantly improve the prediction accuracy. Compared with predictions using solely PV plant micro-meteorological data (a) or urban meteorological data (b), the ground-based fused prediction (c) combining both datasets shows closer alignment with the actual PV power. Further integration of satellite cloud imagery attributes yields prediction (d), which outperforms the other three scenarios, confirming the validity and effectiveness of the proposed multi-source heterogeneous data fusion method. The experimental results show that urban meteorological data supplement macro-scale weather trends. They also mitigate the limited spatial perspective of PV plant micro-meteorological data. The satellite cloud imagery addresses prediction lag issues by capturing dynamic cloud movement patterns.
Table 2 shows the quantitative results for Figure 13 and Figure 14. It can be observed that the RMSE of the ground meteorological data fusion scheme decreases by 36.1% and 13.5%, respectively, compared with that of standalone micro-meteorological data and urban meteorological data. After incorporating satellite cloud image information into the adaptive fusion framework, the RMSE is further reduced by 30.6% and 35.4%, which validates the effectiveness of satellite cloud image data for prediction improvement. In addition, the RMSE and MAPE values are 1.487 and 18.41% in July, and they change to 1.746 and 13.14% in November, demonstrating the proposed method’s cross-seasonal stability and superiority.
The model weights exhibit a dynamically adaptive nature. To meet the requirements of engineering deployment, a trigger condition is defined in this study: the model retraining mechanism is activated when the daily average MAPE exceeds 20% for five consecutive days. The weight allocation results for three key features (temperature, wind speed, and irradiance) for the target PV power station on 24 July 2025 are shown in Table 3. It is found that PV power generation is directly linearly correlated with solar irradiance; the micro-meteorological irradiance data measured by the on-site monitoring station can accurately characterize the actual irradiance received by PV modules, thus dominating the weight allocation, with a value of 0.742. In contrast, the urban-scale temperature data can reflect the macroclimatic background in a better way, exerting an indirect yet critical impact on the PV power output, and they account for a dominant weight ratio of 0.912 in temperature weighting. Additionally, urban wind speed data can effectively represent the characteristics of atmospheric circulation and weather systems, leading to the dominant weight of 0.830 assigned to urban meteorological station data in wind speed weighting.
Additionally, the proposed method exhibits fast training convergence, with stable fitness achieved within 50 generations. The accuracy of PV power prediction can be maintained under complex weather conditions. This paper also provides a valuable reference for practical engineering applications of short-term PV power prediction in the PV plant.
(B) Prediction comparison among different PV power prediction models: To verify the superiority of the proposed method, two strong baseline models are constructed for horizontal comparison in this experiment. The first baseline is the CNN-LSTM model, which takes only single-source features of micro-meteorological data as input, aiming to isolate and verify the performance gain brought by multi-source data fusion. The second baseline is the state-of-the-art CNN-Transformer model in the field of multi-modal PV power prediction, whose input is the direct concatenation of two meteorological data sources (urban and micro-meteorological data). All models are uniformly evaluated on the full-day test set of 18 January 2025, and the experimental results are shown in Figure 15.
Figure 15 demonstrates that all three models are capable of PV power prediction, yet the prediction curve generated by the proposed adaptive fusion method shows better agreement with the actual values, achieving significantly higher accuracy than both the CNN-LSTM and CNN-Transformer methods. The quantitative data presented in Table 4 further verify that the proposed method yields a substantially lower RMSE (0.8068 kWh) and MAPE (6.74%) compared with the two baseline models. Specifically, the RMSE and MAPE of the proposed method are reduced by 73.0% and 69.6%, respectively, relative to the CNN-LSTM model; moreover, in comparison with the more powerful CNN-Transformer model, the reductions can reach 62.5% and 66.2%. In conclusion, the proposed adaptive fusion method not only outperforms the traditional single-source model but also surpasses state-of-the-art models with complex architectures for implicit fusion by a large margin. This fully confirms that performing explicit, globally optimal data fusion via a GA prior to model input is far more effective than feeding raw data directly into complex networks and having them “infer” the fusion strategy implicitly.
(C) Verification of PV power prediction under extreme weather conditions: Extreme weather events intensify the randomness of cloud movement and abrupt changes in meteorological factors, posing severe challenges regarding the rationality of data fusion and the dynamic capturing capabilities of temporal models. To verify the robustness and generalization ability of the proposed model, this study extracts the data of 19 May 2025, which was characterized by drastic meteorological fluctuations, from the test set as the research object, and it further conducts an independent evaluation of the performance of the proposed adaptive fusion model under extreme weather conditions. The experimental results, which are shown in Figure 16, demonstrate that the proposed model can accurately predict the PV power output at about 12:00 when extreme weather events occur.
However, the model’s prediction error rises significantly on this extreme weather day, with the RMSE reaching 2.741 kWh. This quantitatively delineates the performance boundary of the proposed model: data with drastic fluctuations in meteorological conditions are scarce in the training data, and the proposed model’s performance declines as expected. We will focus on studying dynamic adaptive fusion strategies under extreme weather conditions in the future. The goal is to enable the weights optimized by the GA to be adjusted in real time according to the real-time weather type, thereby enhancing the robustness of the model under complex conditions.

5. Conclusions

This paper proposes a GA-based adaptive fusion method for multi-source heterogeneous meteorological data in short-term PV power prediction using LSTM. The method adaptively integrates urban meteorological data and micro-meteorological data from PV power stations through a GA and jointly trains an LSTM prediction model with Fengyun-4B satellite Level-2 cloud product data. Firstly, a three-level collaborative detection mechanism is established using the isolation forest and RANSAC algorithms to preprocess three types of multi-source heterogeneous meteorological data collected from a PV power plant in Anhui during January, April, July, and October 2025. Subsequently, the Spearman correlation algorithm is employed to filter out meteorological attributes that are highly correlated with the PV power output, including the temperature, wind speed, and irradiance, from urban and PV plant-level meteorological data, along with the CSR-SolarAzimuth and CSR-SolarZenith parameters from the FY-4B satellite Level-2 cloud products. These five key meteorological attributes form the input feature vector for the LSTM-based prediction model. The experimental results demonstrate that the proposed method achieves superior prediction accuracy compared with single-source LSTM approaches, significantly reducing the prediction errors relative to advanced baseline models such as the single-source CNN-LSTM and dual-source CNN-Transformer. On a critical test day, the method attains RMSE and MAPE values of 0.807 kWh and 6.74%, respectively. Moreover, it exhibits excellent cross-seasonal stability and information gain effects, maintaining optimal performance in July and November tests. After the precise utilization of meteorological satellite cloud imagery data, the GA-based multi-source adaptive fusion LSTM model achieves a 35.4% further reduction in the RMSE compared with the ground-data-only fusion results.
This research addresses the accuracy limitations caused by the separate use of urban meteorological data or PV plant micro-meteorological data in short-term PV prediction. The research provides new insights for the effective integration of satellite cloud imagery into PV prediction systems. Future work will focus on investigating the correlation between satellite cloud patterns and PV generation, as well as enhancing the dynamic weight allocation mechanism for GA optimization. These efforts will be aimed at improving the short-term PV prediction capabilities, supporting grid dispatch optimization, and enhancing the economic benefits of PV power stations.

Author Contributions

Conceptualization, H.Y. and J.D.; methodology, H.Y.; software, Y.L.; validation, H.Y., Y.L., L.W. and W.Y.; formal analysis, H.Y.; investigation, X.W.; resources, J.D.; data curation, F.Z.; writing—original draft preparation, H.Y.; writing—review and editing, J.D. and W.Y.; visualization, X.W. and F.Z.; supervision, J.D.; project administration, H.Y.; funding acquisition, J.D. All authors have read and agreed to the published version of the manuscript.

Funding

This work was supported by the State Grid Anhui Electric Power Co., Ltd., under Grant B31205240038.

Data Availability Statement

The data that support the findings of this study are available from the corresponding author upon reasonable request.

Conflicts of Interest

Authors Haijun Yu, Jinjin Ding, Yuanzhi Li, Lijun Wang, Weibo Yuan, Xunting Wang and Feng Zhang were employed by the company State Grid Anhui Electric Power Co., Ltd. The remaining authors declare that the research was conducted in the absence of any commercial or financial relationships that could be construed as a potential conflict of interest.

References

  1. Liu, T.; Shan, L.; Jiang, M.; Li, F.; Kong, F.; Du, P.; Zhu, H.; Goh, H.H.; Kurniawan, T.A.; Huang, C.; et al. Multi-dimensional data processing and intelligent forecasting technologies for renewable energy generation. Appl. Energy 2025, 398, 126419. [Google Scholar] [CrossRef]
  2. Zhi, Y.; Sun, T.; Yang, X. A physical model with meteorological forecasting for hourly rooftop photovoltaic power prediction. J. Build. Eng. 2023, 75, 106997. [Google Scholar] [CrossRef]
  3. Xiong, G.; Zhang, J.; Fu, X.; Chen, J.; Mohamed, A.W. Seasonal short-term photovoltaic power prediction based on GSK–BiGRU–XGboost considering correlation of meteorological factors. J. Big Data 2024, 11, 164. [Google Scholar] [CrossRef]
  4. Hu, Z.; Gao, Y.; Ji, S.; Mae, M.; Imaizumi, T. Improved multistep ahead photovoltaic power prediction model based on LSTM and self-attention with weather forecast data. Appl. Energy 2024, 359, 122709. [Google Scholar] [CrossRef]
  5. Sun, F.; Li, L.; Bian, D.; Bian, W.; Wang, Q.; Wang, S. Photovoltaic power prediction based on multi-scale photovoltaic power fluctuation characteristics and multi-channel LSTM prediction models. Renew. Energy 2025, 246, 122866. [Google Scholar] [CrossRef]
  6. Yong, B.; Zhang, Y.; Shen, J.; Ren, A.; Zhou, X.; Zhou, Q. ConvODE-Mixer: A multimodal deep learning model for ultra-short-term PV power forecasting. Sol. Energy 2025, 300, 113777. [Google Scholar] [CrossRef]
  7. Wang, K.; Shan, S.; Dou, W.; Wei, H.; Zhang, K. A robust photovoltaic power forecasting method based on multimodal learning using satellite images and time series. IEEE Trans. Sustain. Energy 2024, 19, 970–980. [Google Scholar] [CrossRef]
  8. Wang, K.; Shan, S.; Dou, W.; Wei, H.; Zhang, K. A cross-modal deep learning method for enhancing photovoltaic power forecasting with satellite imagery and time series data. Energy Convers. Manag. 2025, 323, 119218. [Google Scholar] [CrossRef]
  9. Fan, S.; Geng, H.; Zhang, H. Multi-step power forecasting method for distributed photovoltaic (PV) stations based on multimodal model. Sol. Energy 2025, 298, 113572. [Google Scholar] [CrossRef]
  10. Yang, Y.; Liu, Y.; Zhang, Y.; Shu, S.; Zheng, J. DEST-GNN: A double-explored spatio-temporal graph neural network for multi-site intra-hour PV power forecasting. Appl. Energy 2025, 378, 124744. [Google Scholar] [CrossRef]
  11. Rastgoo, R.; Amjady, N.; Shah, R.; Muyeen, S. A Diffusion-Based Probabilistic Ultra-Short-Term Solar Power Prediction Using the Sky Image Sequences. IEEE Access 2025, 13, 149532–149553. [Google Scholar] [CrossRef]
  12. Luo, X.; Zhang, D.; Zhu, X. Deep learning based forecasting of photovoltaic power generation by incorporating domain knowledge. Energy 2021, 225, 120240. [Google Scholar] [CrossRef]
  13. Jing, T.; Chen, S.; Navarro-Alarcon, D.; Chu, Y.; Li, M. SolarFusionNet: Enhanced Solar Irradiance Forecasting via Automated Multi-Modal Feature Selection and Cross-Modal Fusion. IEEE Trans. Sustain. Energy 2024, 16, 761–773. [Google Scholar] [CrossRef]
  14. Dou, X.; Deng, Y.; Wang, S.; Chu, T.; Li, J.; Luo, H. Adaptive encoder-decoder model considering spatio-temporal features for short-term power prediction of distributed photovoltaic station. IEEE Trans. Ind. Appl. 2024, 61, 1363–1373. [Google Scholar] [CrossRef]
  15. Dai, Y.; Wang, Y.; Chen, Y.; Wu, J.; Chao, J. Combining meteorological and power information of station-measurement and model-prediction with the hybrid CNN-Transformer and CNN-BiLSTM for ultra-short-term photovoltaic power forecasting. Int. J. Electr. Power Energy Syst. 2025, 171, 111009. [Google Scholar] [CrossRef]
  16. Schizas, S.P.; Kousounadis-Knousen, M.A.; Catthoor, F.; Georgilakis, P.S. Multi-Step Sky Image Prediction Using Cluster-Specific Convolutional Neural Networks for Solar Forecasting Applications. Energies 2025, 18, 5860. [Google Scholar] [CrossRef]
  17. Xu, S.; Zhang, R.; Ma, H.; Ekanayake, C.; Cui, Y. On vision transformer for ultra-short-term forecasting of photovoltaic generation using sky images. Sol. Energy 2024, 267, 112203. [Google Scholar] [CrossRef]
  18. Li, R.; Wang, D.; Wang, Z.; Liang, S.; Li, Z.; Xie, Y.; He, J. Transformer approach to nowcasting solar energy using geostationary satellite data. Appl. Energy 2025, 377, 124387. [Google Scholar] [CrossRef]
  19. Tahir, M.F.; Yousaf, M.Z.; Tzes, A.; El Moursi, M.S.; El-Fouly, T.H. Enhanced solar photovoltaic power prediction using diverse machine learning algorithms with hyperparameter optimization. Renew. Sustain. Energy Rev. 2024, 200, 114581. [Google Scholar] [CrossRef]
  20. Zhang, R.; Xu, Z.; Liu, S.; Fu, K.; Zhang, J. Prediction of Ultra-Short-Term Photovoltaic Power Using BiLSTM–Informer Based on Secondary Decomposition. Energies 2025, 18, 1485. [Google Scholar] [CrossRef]
  21. Paletta, Q.; Arbod, G.; Lasenby, J. Omnivision forecasting: Combining satellite and sky images for improved deterministic and probabilistic intra-hour solar energy predictions. Appl. Energy 2023, 336, 120818. [Google Scholar] [CrossRef]
  22. Nie, B.; Lu, Z.; Han, J.; Chen, W.; Cai, C.; Pan, W. Investigation on Ground-Based Cloud Image Classification and Its Application in Photovoltaic Power Forecasting. IEEE Trans. Instrum. Meas. 2025, 74, 5008611. [Google Scholar] [CrossRef]
  23. Zhang, R.; Wu, Y.; Zhang, L.; Xu, C.; Wang, Z.; Zhang, Y.; Sun, X.; Zuo, X.; Wu, Y.; Chen, Q. A multiscale network with mixed features and extended regional weather forecasts for predicting short-term photovoltaic power. Energy 2025, 318, 134792. [Google Scholar] [CrossRef]
  24. Li, Z.; Shen, H.; Weng, Q.; Zhang, Y.; Dou, P.; Zhang, L. Cloud and cloud shadow detection for optical satellite imagery: Features, algorithms, validation, and prospects. ISPRS J. Photogramm. Remote Sens. 2022, 188, 89–108. [Google Scholar] [CrossRef]
  25. Choi, J.; Seo, D.; Jung, J.; Han, Y.; Oh, J.; Lee, C. Cloud Detection Using a UNet3+ Model with a Hybrid Swin Transformer and EfficientNet (UNet3+ STE) for Very-High-Resolution Satellite Imagery. Remote Sens. 2024, 16, 3880. [Google Scholar] [CrossRef]
  26. Amin, A.; Mourshed, M. Weather and climate data for energy applications. Renew. Sustain. Energy Rev. 2024, 192, 114247. [Google Scholar] [CrossRef]
  27. Cheng, L.; Zang, H.; Trivedi, A.; Srinivasan, D.; Ding, T.; Wei, Z.; Sun, G. Prediction of non-stationary multi-head cloud motion vectors for intra-hourly satellite-derived solar power forecasting. IEEE Trans. Power Syst. 2023, 39, 4010–4019. [Google Scholar] [CrossRef]
  28. Xia, P.; Zhang, L.; Min, M.; Li, J.; Wang, Y.; Yu, Y.; Jia, S. Accurate nowcasting of cloud cover at solar photovoltaic plants using geostationary satellite images. Nat. Commun. 2024, 15, 510. [Google Scholar] [CrossRef]
  29. Tan, L.; Kang, R.; Xia, J.; Wang, Y. Application of multi-source data fusion on intelligent prediction of photovoltaic power. Sol. Energy 2024, 277, 112706. [Google Scholar] [CrossRef]
  30. Yahia, A.; Chabane, D.; Laghrouche, S.; N’Diaye, A.; Djerdir, A. Performance Analysis of Offline Data-Driven Methods for Estimating the State of Charge of Metal Hydride Tanks. Energies 2025, 18, 5969. [Google Scholar] [CrossRef]
  31. Lu, C.; Wang, Z.; Wu, Z.; Zheng, Y.; Liu, Y. Global ocean wind speed retrieval from GNSS reflectometry using CNN-LSTM network. IEEE Trans. Geosci. Remote Sens. 2023, 61, 5801112. [Google Scholar] [CrossRef]
  32. Zhang, J.; Tang, Q.; Liu, D. Research into the LSTM neural network-based crystal growth process model identification. IEEE Trans. Semicond. Manuf. 2019, 32, 220–225. [Google Scholar] [CrossRef]
  33. Aborujilah, A.; Al-Sarem, M.; Abu-Zanona, M.A. Forecast-Driven Climate Control for Smart Greenhouses: Energy Optimization Using LSTM Model. Energies 2025, 18, 5821. [Google Scholar] [CrossRef]
  34. Wang, X.; Wu, J.; Yang, H.; Du, Y.; Niu, W. Exploring LSTM based recurrent neural network for failure time series prediction. J. Beijing Univ. Aeronaut. Astronaut. 2018, 44, 772–784. [Google Scholar]
Figure 1. Adaptive multi-source heterogeneous meteorological data fusion.
Figure 1. Adaptive multi-source heterogeneous meteorological data fusion.
Energies 19 00425 g001
Figure 2. Adaptive short-term PV power prediction method.
Figure 2. Adaptive short-term PV power prediction method.
Energies 19 00425 g002
Figure 3. LSTM application for PV power prediction.
Figure 3. LSTM application for PV power prediction.
Energies 19 00425 g003
Figure 4. Multi-source heterogeneous meteorological data adaptive fusion process.
Figure 4. Multi-source heterogeneous meteorological data adaptive fusion process.
Energies 19 00425 g004
Figure 5. Meteorological data extraction workflow for FY-4B Level-2 cloud products.
Figure 5. Meteorological data extraction workflow for FY-4B Level-2 cloud products.
Energies 19 00425 g005
Figure 6. Multi-source heterogeneous meteorological data preprocessing.
Figure 6. Multi-source heterogeneous meteorological data preprocessing.
Energies 19 00425 g006
Figure 7. Example of PV plant micro-meteorological data outlier handling.
Figure 7. Example of PV plant micro-meteorological data outlier handling.
Energies 19 00425 g007
Figure 8. Example of urban meteorological data outlier handling.
Figure 8. Example of urban meteorological data outlier handling.
Energies 19 00425 g008
Figure 9. Example of FY-4B cloud product outlier handling.
Figure 9. Example of FY-4B cloud product outlier handling.
Energies 19 00425 g009
Figure 10. Example of urban meteorological data interpolation processing.
Figure 10. Example of urban meteorological data interpolation processing.
Energies 19 00425 g010
Figure 11. Spearman correlation coefficient matrix.
Figure 11. Spearman correlation coefficient matrix.
Energies 19 00425 g011
Figure 12. PV power prediction for a day for LSTM verification.
Figure 12. PV power prediction for a day for LSTM verification.
Energies 19 00425 g012
Figure 13. PV power prediction for 24 July 2025 for adaptive fusion method verification.
Figure 13. PV power prediction for 24 July 2025 for adaptive fusion method verification.
Energies 19 00425 g013
Figure 14. PV power prediction for 24 November 2025 for adaptive fusion method verification.
Figure 14. PV power prediction for 24 November 2025 for adaptive fusion method verification.
Energies 19 00425 g014
Figure 15. Prediction result comparison among different PV power prediction models (18 January 2025).
Figure 15. Prediction result comparison among different PV power prediction models (18 January 2025).
Energies 19 00425 g015
Figure 16. Effectiveness of the proposed prediction method under extreme weather conditions (19 May 2025).
Figure 16. Effectiveness of the proposed prediction method under extreme weather conditions (19 May 2025).
Energies 19 00425 g016
Table 1. Daytime and full-day prediction error metrics for LSTM verification.
Table 1. Daytime and full-day prediction error metrics for LSTM verification.
ModelRMSE (kWh)MAE (kWh)MAPE (%)
Full Day Daytime Full Day Daytime Full Day Daytime
Classical LSTM 2.655 3.697 1.780 3.195 41.839 50.933
Table 2. Daily prediction error metrics for LSTM verification.
Table 2. Daily prediction error metrics for LSTM verification.
ModelFull-Day RMSE (kWh)Full-Day MAE (kWh)Full-Day MAPE (%)
24 July 2025 24 November 2025 24 July 2025 24 November 2025 24 July 2025 24 November 2025
Multi-source heterogeneous data 1.487 1.746 1.093 0.900 18.405 13.142
Ground fusion data 2.143 2.705 1.495 1.441 28.531 18.226
Urban meteorological data 4.054 3.125 3.067 1.506 41.384 23.664
Micro-meteorological data 2.535 4.244 1.680 2.983 27.129 41.149
Table 3. Model weight allocation of three key features for the adaptive fusion of multi-source heterogeneous data.
Table 3. Model weight allocation of three key features for the adaptive fusion of multi-source heterogeneous data.
ModelUrban Meteorological DataMicro-Meteorological Data
Temperature 0.912 0.088
Wind speed 0.830 0.170
Irradiance 0.258 0.742
Table 4. Prediction error metric comparison for different models.
Table 4. Prediction error metric comparison for different models.
ModelFull-Day RMSE (kWh)Full-Day MAE (kWh)Full-Day MAPE (%)
CNN-LSTM 2.99 1.86 22.19
CNN-Transformer 2.15 1.43 19.92
Adaptive PV power prediction 0.81 0.52 6.74
Disclaimer/Publisher’s Note: The statements, opinions and data contained in all publications are solely those of the individual author(s) and contributor(s) and not of MDPI and/or the editor(s). MDPI and/or the editor(s) disclaim responsibility for any injury to people or property resulting from any ideas, methods, instructions or products referred to in the content.

Share and Cite

MDPI and ACS Style

Yu, H.; Ding, J.; Li, Y.; Wang, L.; Yuan, W.; Wang, X.; Zhang, F. Research on Short-Term Photovoltaic Power Prediction Method Using Adaptive Fusion of Multi-Source Heterogeneous Meteorological Data. Energies 2026, 19, 425. https://doi.org/10.3390/en19020425

AMA Style

Yu H, Ding J, Li Y, Wang L, Yuan W, Wang X, Zhang F. Research on Short-Term Photovoltaic Power Prediction Method Using Adaptive Fusion of Multi-Source Heterogeneous Meteorological Data. Energies. 2026; 19(2):425. https://doi.org/10.3390/en19020425

Chicago/Turabian Style

Yu, Haijun, Jinjin Ding, Yuanzhi Li, Lijun Wang, Weibo Yuan, Xunting Wang, and Feng Zhang. 2026. "Research on Short-Term Photovoltaic Power Prediction Method Using Adaptive Fusion of Multi-Source Heterogeneous Meteorological Data" Energies 19, no. 2: 425. https://doi.org/10.3390/en19020425

APA Style

Yu, H., Ding, J., Li, Y., Wang, L., Yuan, W., Wang, X., & Zhang, F. (2026). Research on Short-Term Photovoltaic Power Prediction Method Using Adaptive Fusion of Multi-Source Heterogeneous Meteorological Data. Energies, 19(2), 425. https://doi.org/10.3390/en19020425

Note that from the first issue of 2016, this journal uses article numbers instead of page numbers. See further details here.

Article Metrics

Article metric data becomes available approximately 24 hours after publication online.
Back to TopTop