Abstract
The increasing integration of renewable energy bases into power systems poses significant challenges for voltage stability and operational optimization. This paper develops an optimization model to maximize the total generation output in a renewable energy base while satisfying short-circuit ratio (SCR), transient overvoltage (TOV), and conventional operational constraints. To address the inherent nonlinearity of power systems, the trajectory sensitivities of SCR and TOV with respect to the decision variables are calculated, allowing the original nonlinear optimization problem to be transformed into a linear programming (LP) problem for efficient solving. Recognizing that the LP-based solution may not strictly satisfy all constraints during time-domain simulation verification due to system nonlinearity, the continuation method is introduced to ensure that a refined solution that satisfies all constraints is obtained. Case studies conducted on a real-world renewable energy base demonstrate the effectiveness and feasibility of the proposed approach.
1. Introduction
Replacing traditional fossil fuel-based power generation with renewable energy sources such as wind and solar power is an effective approach to achieving the “Dual Carbon Goals”; this has become a global consensus. Since renewable energy resource-rich areas are typically located at the grid’s periphery, far from conventional synchronous generator-based power sources and load centers, they often face issues of low short-circuit capacity and insufficient system strength. Furthermore, renewable energy sources such as wind and solar power are typically connected to the grid via power electronic converters, which inherently reduce the system’s short-circuit capacity and inertia. As a result, the short-circuit ratio (SCR) [1,2]—a key indicator of the strength of the grid and its ability to maintain voltage stability—decreases significantly, posing risks to system stability and operation. In renewable energy grid-connected systems, the electrical distance between multiple infeed branches is short, significantly affecting voltage support strength due to mutual interactions among these branches. To address this, various short-circuit ratio (SCR) metrics considering mutual influence between branches have been proposed in the literature, such as the weighted short circuit ratio (WSCR) [3], composite short circuit ratio (CSCR) [4], ESCR [5], and multiple renewable station short circuit ratio (MRSCR) [6], which have been widely applied in practical power grids [7,8].
In addition to the weak SCR, the widespread use of power electronic devices and their limited overvoltage capability make the grid more susceptible to transient overvoltage (TOV) events, especially during fault clearance or sudden disturbances. TOV refers to the temporary voltage increase that occurs after a fault is cleared. When the voltage exceeds a certain threshold (e.g., 1.3 p.u. [8]), protective devices are triggered, possibly causing the units to disconnect from the grid and resulting in a loss of generation, which further destabilizes the grid and increases the risk of cascading outages. Ensuring that TOV remains within allowed limits is essential for grid security and reliability. For the transient overvoltage (TOV) problem, common mitigation techniques include dynamic reactive power compensation using devices such as STATCOMs, SVCs, synchronous condensers [9], and the coordinated control of renewable generators [10,11].
From an operational point of view, optimizing the generation scheduling of renewable energy is an effective way to address the SCR and TOV issues. However, most of the research focuses on how to deal with variability and uncertainty in the conventional economic dispatch framework [12,13]. Only a few have taken into account SCR or TOV constraints [14]. Hence, existing studies exhibit notable limitations. First, there is a lack of unified models that simultaneously consider SCR and TOV constraints within an optimization framework. Second, most approaches do not propose computationally efficient methods to handle the strong nonlinearity of power systems while ensuring system stability and operational feasibility. Addressing these gaps requires the development of a comprehensive optimization methodology that integrates SCR and TOV constraints into a unified framework, enabling the secure and efficient operation of renewable energy bases.
This paper makes the following key contributions:
- Unified optimization model: A comprehensive optimization model is developed to maximize the total generation output of a renewable energy base while simultaneously considering SCR and TOV constraints, addressing the interdependency between grid strength and voltage stability.
- Sensitivity-based linearization: To handle the strong nonlinearity of the power system, SCR and TOV sensitivities with respect to generation outputs are derived, enabling the transformation of the original nonlinear optimization problem into a linear programming (LP) formulation for an efficient solution.
- Continuation method-based parameter adjustment: Recognizing potential violations of nonlinear constraints during solution validation, a continuous adjustment method is proposed to refine the optimization results, ensuring that all constraints are strictly satisfied.
- Practical validation: The effectiveness and practicality of the proposed approach are demonstrated through case studies on a real-world renewable energy base, validating its ability to optimize renewable generation while maintaining system stability.
The remainder of this paper is organized as follows. Section 2 introduces the mathematical formulation of the generation scheduling problem for renewable energy bases. Section 3 elaborates on the solution methodology based on trajectory sensitivity, successive LP, and the continuation method for the renewable generation scheduling problem. Section 4 summarizes the detailed computation procedure using the proposed method; Section 5 shows the simulation results. Section 6 presents the conclusions and perspectives.
2. Mathematical Formulation
This section presents the optimization model for the operation of a renewable energy base, aimed at maximizing the total generation output while satisfying the short-circuit ratio (SCR) and transient overvoltage (TOV) constraints, along with other conventional operational constraints.
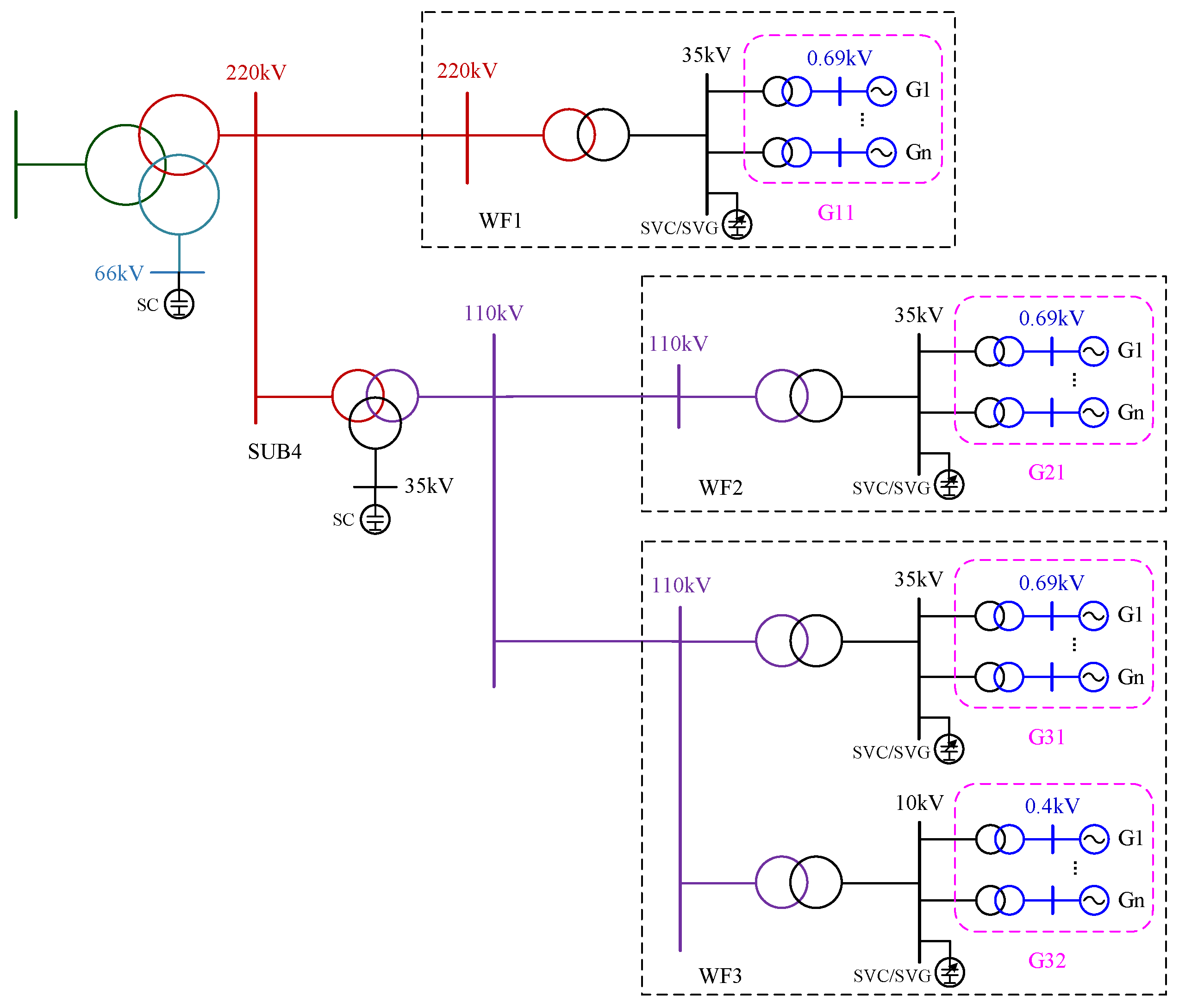
The typical one-line diagram of a renewable energy base is shown in Figure 1 [15,16]. WF1, WF2, and WF3 are three renewable energy stations. The typical voltage levels of renewable energy units are 0.69 kV/0.4 kV. These units are grouped and connected to 10 kV/35 kV buses through step-up transformers at the generator terminals. The voltage is then further stepped up to the 110 kV/220 kV main bus of the renewable energy station before being connected to the renewable energy collection station. Since individual renewable energy units have relatively small capacities, and multiple units connected to the same 10 kV/35 kV bus are often of the same type, this paper aggregates multiple small-capacity renewable energy units connected to the same 10 kV/35 kV bus into a single entity, represented by one decision variable.
Figure 1.
Typical one-line diagram of a renewable energy base.
In this setting, the output of the aggregate units at the 10 kV/35 kV voltage level serves as the decision variable, rather than the output of each renewable energy unit at the 0.69 kV/0.4 kV voltage level. Consequently, the size of the operation problem can be reduced significantly without compromising the accuracy of the solution. When the output of renewable energy units changes while the total system load remains constant, the output of generators in the external system must be adjusted inversely to maintain the overall balance between generation and load. Typically, these generators in the external system can be pre-specified based on expert experience.
Hence, the decision variable is defined as follows:
where is the active power output of the internal aggregate units and is the active power output of the external generators used for balancing.
2.1. Objective Function
The objective is to maximize the total active power generation from aggregate units in the renewable energy base under study. The objective function is formulated as follows:
where represents the set of aggregate units within the renewable energy base of study, and is the active power output of the i-th aggregate unit (a group of wind or photovoltaic generators).
2.2. Equality Constraints
The system must satisfy the active power balance equation at all buses:
Power Flow Balance
2.3. Inequality Constraints
2.3.1. Generator Output Limits
The active power output of each generator is constrained by its physical capacity:
where and are the lower and upper limits of active power generation at node i, and and are the lower and upper limits of reactive power generation at node i. For renewable generators, the lower limits and the upper limits can be set to 0 and their predicted value during the study period, respectively.
2.3.2. Bus Voltage Constraints
The voltage magnitude at each bus must remain within specified operational limits:
where and are the lower and upper limits of the voltage magnitude at node i, respectively.
2.3.3. Thermal Stability of Transmission Lines and Transformers
The power flow through transmission lines and transformers must not exceed their thermal stability limits.
where and represent the active power at the sending and receiving ends of the line between the nodes i and j, respectively. and are the lower and upper limits of the active power on the line between nodes i and j, respectively.
2.3.4. Short-Circuit Ratio (SCR) Constraint
The short-circuit ratio (SCR) measures the system’s strength at the point of common coupling (PCC) or the terminal of a renewable generator unit. The definition and its limit value of the short circuit ratio index may differ from one country or power grid to another. In this paper, we apply the multi-station short circuit ratio (MRSCR) index [6], which can reflect the voltage support strength at the grid connection points and effectively guide the development and operation of the power grid and renewable energy. It is defined as follows:
where represents the short circuit capacity of bus i, given by . and denote the injection power of renewable energy in bus i and bus j, respectively. is the equivalent self-impedance of the multi-point Thévenin at bus i, and is the mutual impedance of the multi-point Thévenin between bus i and bus j.
To ensure grid strength and voltage stability, the SCR must meet a minimum threshold :
where is the specified minimum short circuit ratio [8].
2.3.5. Transient Overvoltage (TOV) Constraint
The transient overvoltage (TOV) constraint limits the peak voltage at the PCC or generator terminal during fault clearance or disturbances. The peak voltage is defined as follows:
where and are the fault clear time and the end time for the simulation, respectively. To avoid disconnecting renewable energy units, must meet a maximum threshold :
where p.u. is the specified upper limit of the peak voltage [8].
Note that the calculation of involves a time-domain simulation that solves the following set of algebraic differential equations.
where f denotes the differential equations that capture the dynamics, g denotes the algebraic equations, including the power flow equations and the internal equations of the dynamic components. x represents the state variables of the system, such as the rotor angles and speeds of the generators; y represents the algebraic variables, such as the voltage magnitudes and angles; and represents the independent parameters (the control), such as the output of the generator and the power of the load.
2.4. Computational Complexity
A solution to the operation optimization would be a set of generator set points that satisfy the equations and inequalities (3)–(14) for a set of credible contingencies. Unfortunately, this non-linear programming problem contains both algebraic and differential equation constraints. Existing optimization methods cannot deal with this kind of problem directly. In the next section, we propose a method to attack the problem.
3. Solution Methodology
In this section, we proposed a method that employs numerical trajectory sensitivities in combination with the LP-solver and the continuation method to iteratively approach the optimal solution.
3.1. Trajectory Sensitivity
The trajectory sensitivity analysis aims to calculate the sensitivities of the dynamic behavior of a hybrid nonlinear system with respect to small-scale parameter variations [17]. It provides a way to quantify the variation of a trajectory resulting from (small) changes to parameters and/or initial conditions.
To accurately represent the full system and security constraints, we employ the time-domain transient stability simulation program to compute the sensitivity indicators using the parameter perturbation method and numerical differentiation.
where and represent the trajectories of the state variable x and the algebraic variable y over time, respectively; represents the perturbation of the parameter , and and represent the changes in the state variable and the algebraic variable at time t due to the perturbation of the parameter. and are the trajectory sensitivities, which characterize the changes in state variables and algebraic variables caused by variations in the parameter and will be used to construct the linearized optimization model for a maximum generation. During this process, node voltage sensitivity, generator reactive power output sensitivity, and line active power sensitivity can also be calculated as by-products. Since these only involve power flow equations, they can typically be calculated analytically.
3.2. Successive Linear Programming
Since transient overvoltage analysis involves the numerical integration of differential-algebraic equations, the aforementioned maximum generation optimization model is difficult to solve directly. A new variable, , is introduced to represent the output adjustment of the internal generator; similarly, a new variable, , is introduced to represent the output adjustment of the external generator. By gradually linearizing the model, the generation schedule and the corresponding external generator output adjustment schedule are constructed.
Due to the strong nonlinearity of the power system, when performing security verification of generator power adjustment schemes, and , based on trajectory sensitivity and linear programming solutions using electromechanical transient simulation programs, there may be a small number of constraint violations. Therefore, this paper proposes a fine-tuning strategy based on the continuation method [18]: a continuation parameter is introduced and its critical value is determined along the direction of the generator power adjustment schemes and , ensuring all constraints are met.
The continuous variable starts from the initial value of 1.0, and with an adaptive step size reduction, the critical value that satisfies Equations (19)–(27) can be quickly determined. The above solution process can be further iterated to obtain a more accurate internal and external generator adjustment scheme. After the v-th iteration yields , , and , the new starting points and can be updated as follows.
We repeat the calculation process until the value of satisfies the termination condition, which occurs when the security verification of the operating point corresponding to the internal and external generator adjustment schemes and is fully passed.
4. Implementation of the Proposed Method
The SYTEUIS/OMC tool employs successive linear programming based on trajectory sensitivity and the predictor–corrector continuation method to trace optimal generation scheduling. The detailed solution algorithm is outlined as follows:
Step 1: Input data: (1) Load the power grid model data. (2) Define the set of renewable energy generation units within the study region , and specify the set of external generators used to maintain the balance of the generation and load. (3) Input available outputs for all aggregated units from the renewable generation prediction system.
Step 2: Initial SCR and TOV analysis: (1) Calculate initial short-circuit ratios (SCRs) for all selected buses using grid simulation software such as PSD-BPA V5.1 or PSASP V7.4 based on predicted outputs and the power grid model. (2) Use electromechanical simulation programs (e.g., PSD-BPA, PSASP) to compute the peak voltage of all selected buses under predefined contingencies.
Step 3: Constraint verification: If the SCR and TOV constraints for all selected buses satisfy the termination criteria, then proceed directly to Step 8, as no further optimization is required, and the predicted generation outputs are fully accommodated by the system. Otherwise, proceed to Step 4 for optimization.
Step 4: Optimization model construction: Formulate a mathematical model to optimize the output of renewable energy units while incorporating SCR and TOV constraints.
Step 5: Sensitivity analysis: Calculate the sensitivity of and with respect to the renewable generation outputs in and using the time-domain simulation program.
Step 6: Optimization: Solve for the optimal generation outputs using linear programming in combination with the continuation method.
Step 7. Convergence check: Compare the increment of the objective function with the previous iteration. If termination criteria are satisfied, proceed to Step 8, otherwise, return to Step 4 for further iterations.
Step 8. Output results: Export the optimal generation scheduling report, including final renewable generation outputs and compliance with SCR and TOV constraints.
The key advantage of the solution strategy proposed in this paper is that it guarantees that the generation schedule obtained in each iteration will pass the time-domain simulation-based security and stability check, while also ensuring that the total generation power of the renewable energy base increases monotonically throughout the iterative process.
5. Numerical Studies
5.1. System Description
To evaluate the effectiveness of the proposed optimization model, simulations are conducted using actual data from a large-scale renewable energy base in China. The renewable energy base consists of 19 renewable energy stations, including 3 photovoltaic (PV) stations, 15 wind farms, and 1 hybrid station combining wind and PV. The total installed capacity is 2790.5 MW, with 2505.5 MW of wind power and 285.0 MW of photovoltaic power. There is no local load or conventional generation within the base. The stations are connected in a radial pattern and converge at a 500 kV collection station, from where the power is transmitted to the main grid via a 500 kV ultra-high-voltage AC corridor.
According to the aggregation principle illustrated in Figure 1, the entire renewable energy base is aggregated into 27 units at the 35 kV level and 3 units at the 10.5 kV level. Based on engineering practices, three 1000 MW thermal units from a coal-fired power plant in a neighboring province are selected as balancing units.
According to national standards, short-circuit ratio (SCR) and transient overvoltage (TOV) monitoring buses are chosen as the generator terminal buses of renewable energy units. Without loss of generality, one renewable energy unit is selected from each aggregated unit for monitoring. The minimum SCR is set at 1.5, and the TOV limit is set at 1.3 p.u. The fault scenario involves a three-phase short circuit in one circuit of a double-circuit 500 kV transmission line, with the faulty line being cleared after 0.1 s. The voltage range is set at 0.95 to 1.05 p.u. and the thermal limits of lines and transformers are determined based on their actual specifications.
The simulations were conducted using the SYTEUIS/OMC V1.0 tool, an engineering-oriented software developed for automated operating mode calculation and optimization. It utilizes the commercial PSD-BPA software, developed by the China Electric Power Research Institute, for electromechanical transient simulations, as well as Gurobi as the optimization solver.
5.2. Simulation Results and Analysis
To evaluate the performance of the proposed optimization model and method, simulations were conducted under three scenarios with different constraints:
- Scenario 1: Only short-circuit ratio (SCR) constraints were considered.
- Scenario 2: Only transient overvoltage (TOV) constraints were considered.
- Scenario 3: Both SCR and TOV constraints were simultaneously considered.
The optimized generation outputs and system responses under these scenarios were analyzed to assess the impact of each constraint on the generation capacity and system stability of the renewable energy base.
5.2.1. Comparison of Optimization Results
The results for the total generation output under the three scenarios are summarized in Table 1.
Table 1.
Generation outputs for the renewable energy base.
Figure 2 and Figure 3 illustrate the sensitivity of SCR and TOV to the percentage output of the aggregate units, respectively. SCR shows greater sensitivity to increases in the output of the aggregate unit compared to TOV. Additionally, the aggregate units located at the CJD34 and CST34 buses are identified as the two weakest units in terms of their impact on SCR and TOV. We have the following observations:
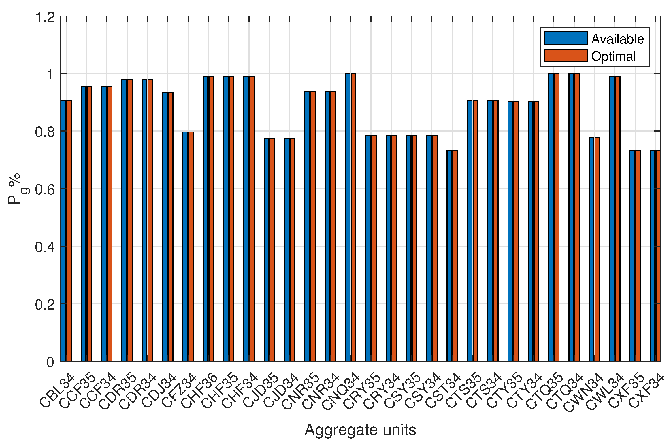
- Scenario 1 (SCR only): When using only SCR constraints, the total generation output reaches 2059.2 MW. The percentage of available generation output and its corresponding optimal values are illustrated in Figure 4. The minimum SCR is observed to be 1.501 at bus CRYGE, as depicted in Figure 5. Furthermore, as shown in Figure 6, the maximum peak voltage across all buses is 1.199 p.u., which is significantly below the threshold of 1.3 p.u. This suggests that SCR constraints are more restrictive compared to TOV constraints in this scenario.
- Scenario 2 (TOV only): Taking into account only TOV constraints, the system achieves the highest total generation output of 2446.2 MW, as presented in Figure 7. There is no curtailment of renewable energy, as the maximum peak voltage across all buses remains below the threshold, as shown in Figure 8. However, the minimum SCR drops to 1.224, and a significant number of buses violate the SCR constraints, potentially undermining grid strength, as highlighted in Figure 9.
- Scenario 3 (SCR + TOV): Enforcing both SCR and TOV constraints simultaneously results in a total generation output of 2059.1 MW, ensuring that the grid meets both stability and strength requirements. Interestingly, the optimal generation scheme in this scenario aligns with that of Scenario 1, as illustrated in Figure 10. Considering that SCR constraints are more restrictive and the sensitivity calculations for the SCR are less computationally intensive compared to TOV, a two-stage strategy can be adopted. First, optimize the SCR constraints and then incorporate the TOV constraints, thereby improving computational efficiency. It is important to note that the order in which SCR and TOV constraints are applied in the staged strategy can vary depending on the characteristics of the power grid.
Figure 2.
The sensitivity of SCR with respect to the generator output (percentage).
Figure 2.
The sensitivity of SCR with respect to the generator output (percentage).

Figure 3.
The sensitivity of TOV with respect to the generator output (percentage).
Figure 3.
The sensitivity of TOV with respect to the generator output (percentage).

Figure 4.
The optimal generation outputs for aggregate units in Scenario 1 (SCR only).
Figure 4.
The optimal generation outputs for aggregate units in Scenario 1 (SCR only).

Figure 5.
The SCR value (depicted by the blue line) of the selected terminal bus for renewable energy units in Scenario 1 (SCR only). The red line represents the specified minimum SCR threshold.
Figure 5.
The SCR value (depicted by the blue line) of the selected terminal bus for renewable energy units in Scenario 1 (SCR only). The red line represents the specified minimum SCR threshold.

Figure 6.
The peak voltage (depicted by the black line) of the selected terminal bus for renewable energy units in Scenario 1 (SCR only). The red line represents the specified maximum peak voltage threshold.
Figure 6.
The peak voltage (depicted by the black line) of the selected terminal bus for renewable energy units in Scenario 1 (SCR only). The red line represents the specified maximum peak voltage threshold.

Figure 7.
The optimal generation outputs for aggregate units in Scenario 2 (TOV only).
Figure 7.
The optimal generation outputs for aggregate units in Scenario 2 (TOV only).

Figure 8.
The peak voltage (depicted by the black line) of the selected terminal bus for renewable energy units in Scenario 2 (TOV only). The red line represents the specified maximum peak voltage threshold.
Figure 8.
The peak voltage (depicted by the black line) of the selected terminal bus for renewable energy units in Scenario 2 (TOV only). The red line represents the specified maximum peak voltage threshold.

Figure 9.
The SCR value (depicted by the blue line) of the selected terminal bus for renewable energy units in Scenario 2 (TOV only). The red line represents the specified minimum SCR threshold.
Figure 9.
The SCR value (depicted by the blue line) of the selected terminal bus for renewable energy units in Scenario 2 (TOV only). The red line represents the specified minimum SCR threshold.

Figure 10.
Comparison of optimal generation outputs for aggregate units in Scenario 1, Scenario 2, and scenario 3.
Figure 10.
Comparison of optimal generation outputs for aggregate units in Scenario 1, Scenario 2, and scenario 3.

5.2.2. Validation of Model Effectiveness and Efficiency
- Constraint satisfaction: The simulation results confirm that the proposed sensitivity-based optimization model satisfies the constraints of SCR ≥ 1.5 and TOV ≤ 1.3 p.u. in Scenario 1 and Scenario 3. A follow-up time-domain simulation in PSD-BPA further verifies that the optimized generation outputs adhere to all constraints under fault conditions, ensuring the model’s reliability and robustness.
- Computational efficiency: The original nonlinear optimization problem is effectively transformed into a linear programming (LP) problem using sensitivity analysis, significantly improving computational efficiency. The LP problem is solved in less than one second on a standard computing platform. The most time-consuming step lies in calculating the trajectory sensitivity of the peak voltage with respect to the generation outputs, which is based on the time domain simulation tool. For the test case involving an actual system with 64,000 buses, the simulation for 30 runs of SCR and TOV took approximately 1363.16 s, while the optimization solver required only 0.07 s. However, given that SCR constraints are more restrictive than TOV constraints, a two-stage strategy may offer additional efficiency. This strategy would first consider only SCR constraints, followed by the incorporation of TOV constraints in a subsequent stage. Moreover, the proposed continuous adjustment method ensures strict satisfaction of all nonlinear constraints with negligible additional computational burden compared to trajectory sensitivity computation.
6. Conclusions
This paper presents a unified optimization model to maximize the total generation output of renewable energy bases while considering both the constraints of the short circuit ratio (SCR) and the transient overvoltage (TOV). By integrating these constraints into a single framework, we address the interdependencies between grid strength and voltage stability. To handle the strong non-linearity of the system, we utilize sensitivity-based linearization, transforming the problem into a linear programming (LP) formulation for an efficient solution. Moreover, we propose a continuation method for parameter adjustment, ensuring that each iteration satisfies all constraints while maintaining a monotonically increasing objective function.
The effectiveness of the proposed approach is validated through case studies on a real-world renewable energy base. The results demonstrate the model’s capability to optimize renewable generation while ensuring system stability, offering a robust solution for the secure and efficient integration of renewable energy into power grids.
Author Contributions
Conceptualization, H.S.; Methodology, S.Z. and H.Z.; Software, T.H.; Validation, Y.L. and S.K.; Formal analysis, T.Z.; Investigation, T.Z.; Resources, L.Z.; Data curation, Y.L. and S.K.; Writing—original draft, S.Z., H.Z. and H.S.; Writing—review & editing, H.S.; Project administration, L.Z. All authors have read and agreed to the published version of the manuscript.
Funding
This research was funded by the Electric Power Research Institute State Grid Jibei Electric Power Company Limited grant number 52018K22001U.
Data Availability Statement
The datasets presented in this article are not readily available because access requires authorization from the relevant power company. Requests to access the datasets should be directed to Siqi Zhang, maggiecuo@126.com.
Acknowledgments
The authors thank the Electric Power Research Institute State Grid Jibei Electric Power Company Limited for funding this research.
Conflicts of Interest
Authors Siqi Zhang, Hanzhi Zhang, Tianxiao Huang, Tianqi Zhao, Yinglin Liu, Shuaihao Kong and Lu Zhang were employed by the State Grid Jibei Electric Power Company Limited. The remaining authors declare that the research was conducted in the absence of any commercial or financial relationships that could be construed as a potential conflict of interest.
References
- IEEE Std 1204-1997; IEEE Guide for Planning DC Links Terminating at AC Locations Having Low Short-Circuit Capacities. IEEE: Piscataway, NJ, USA, 1997.
- IEC 60909-0; Short-Circuit Currents in Three-Phase A.C. Systems—Part 0: Calculation of currents. IEC: Geneva, Switzerland, 2001.
- Zhang, Y.; Huang, S.; Schmall, J.; Conto, J.; Billo, J.; Rehman, E. Evaluating system strength for large-scale wind plant integration. In Proceedings of the 2014 IEEE PES General Meeting, National Harbor, MD, USA, 27–31 July 2014; pp. 1–5. [Google Scholar]
- GE Energy Consulting. Minnesota Renewable Energy Integration and Transmission Study. 2014. Available online: http://mn.gov/commerce-stat/pdfs/mrits-report-2014.pdf (accessed on 10 January 2025).
- Davies, J. CIGRE WG B4.41 Report: Systems with Multiple DC Infeed. CIGRE Electra 2008, 233, 14–19. [Google Scholar]
- Sun, H.; Xu, S.; Xu, T.; Guo, Q.; He, J.; Zhao, B.; Yu, L.; Zhang, Y.; Li, W.; Zhou, Y.; et al. Definition and index of short circuit ratio for multiple renewable energy stations. Proc. CSEE 2021, 41, 497–505. [Google Scholar]
- NERC. Integrating Inverter-Based Resources into Low Short Circuit Strength Systems; NERC: Atlanta, GA, USA, 2017; Volume 15, pp. 535–540. [Google Scholar]
- GB/T 40581-2021; Calculation Specification for Power System Security and Stability. State Administration for Market Regulation, Standardization Administration of China: Beijing, China, 2021.
- Bao, L.; Fan, L.; Miao, Z. Wind farms in weak grids stability enhancement: SynCon or STATCOM? Electr. Power Syst. Res. 2022, 202, 107623. [Google Scholar] [CrossRef]
- Jin, X.; Nian, H. Overvoltage suppression strategy for sending AC grid with high penetration of wind power in the LCC-HVDC system under commutation failure. IEEE Trans. Power Electron. 2021, 36, 10265–10277. [Google Scholar] [CrossRef]
- Liao, S.; Yao, W.; Ai, X.; Wen, J.; Liu, Q.; Jiang, Y.; Zhang, J.; Tu, J. Optimal Power Coordinated Control Strategy for DFIG-Based Wind Farm to Increase Transmission Capacity of the LCC-HVDC System Considering Commutation Failure. IEEE J. Emerg. Sel. Top. Power Electron. 2022, 10, 3129–3139. [Google Scholar]
- Reddy, S.S.; Bijwe, P.R.; Abhyankar, A.R. Real-Time Economic Dispatch Considering Renewable Power Generation Variability and Uncertainty Over Scheduling Period. IEEE Syst. J. 2015, 9, 1440–1451. [Google Scholar] [CrossRef]
- Yang, Y.; Wu, W.; Wang, B.; Li, M. Chance-Constrained Economic Dispatch Considering Curtailment Strategy of Renewable Energy. IEEE Trans. Power Syst. 2021, 36, 5792–5802. [Google Scholar] [CrossRef]
- Xi, G.; Zhao, B.; Zheng, S.; Shen, L.; Jia, Q.; Yuan, C. Transmission capacity and improvment measures of the UHVAC sending system from new energy base. Electr. Power Constr. 2022, 43, 131–138. [Google Scholar]
- Niu, T.; Guo, Q.; Sun, H.; Wang, B.; Zhang, B. Robust Voltage Control Strategy for Hybrid AC/DC Sending-Side Systems to Prevent Cascading Trip Failures. IEEE Trans. Sustain. Energy 2019, 10, 1319–1329. [Google Scholar] [CrossRef]
- Xu, P.; Zhao, W.; Su, L.; Wu, J.; Huang, D.; Liu, T.; Jin, W. Impact Analysis of LVRT Control of Wind Turbine on Transient Overvoltage of Power System. In Proceedings of the 2022 IEEE 6th Conference on Energy Internet and Energy System Integration (EI2), Chengdu, China, 11–13 November 2022; pp. 946–951. [Google Scholar]
- Hiskens, I.A. and Akke, M. Analysis of the Nordel power grid disturbance of January 1, 1997 using trajectory sensitivities. IEEE Trans. Power Syst. 1999, 14, 987–994. [Google Scholar] [CrossRef]
- Sheng, H.; Chiang, H.D. CDFLOW: A practical tool for tracing stationary behaviors of general distribution networks. IEEE Trans. Power Syst. 2014, 29, 1365–1371. [Google Scholar] [CrossRef]
Disclaimer/Publisher’s Note: The statements, opinions and data contained in all publications are solely those of the individual author(s) and contributor(s) and not of MDPI and/or the editor(s). MDPI and/or the editor(s) disclaim responsibility for any injury to people or property resulting from any ideas, methods, instructions or products referred to in the content. |
© 2025 by the authors. Licensee MDPI, Basel, Switzerland. This article is an open access article distributed under the terms and conditions of the Creative Commons Attribution (CC BY) license (https://creativecommons.org/licenses/by/4.0/).
