Next Article in Journal
Development of a Numerical Characterization Method for a Ducted Savonius Turbine with Power Augmenters
Previous Article in Journal
Study on Reactor Power Control Strategies Based on Mode-C Operation and Control Mode
 
 
Font Type:
Arial Georgia Verdana
Font Size:
Aa Aa Aa
Line Spacing:
Column Width:
Background:
Article

Evaluation of a Dust-Related Power Loss Sensor for Solar Farm Management

Department of Microelectronics and Nanoelectronics, University of Malta, MSD2080 Msida, Malta
*
Author to whom correspondence should be addressed.
Energies 2025, 18(5), 1141; https://doi.org/10.3390/en18051141
Submission received: 24 January 2025 / Revised: 19 February 2025 / Accepted: 19 February 2025 / Published: 26 February 2025
(This article belongs to the Section A2: Solar Energy and Photovoltaic Systems)

Abstract

As the adoption of solar photovoltaic systems continues to increase, the efficiency and reliability of these systems under real-world conditions become paramount. This paper presents a comprehensive study on the influence of dust deposition on PV panel performance, based on an innovative dust-related power loss sensor. A dust coefficient is defined, which gives the percentage loss in energy generation due to dust accumulation. This coefficient, obtained from the dust-related power loss sensor, was validated in this study in two ways: correlation with weather events monitored using data derived from a custom-built weather station and correlation with the outputs from an eight-panel reference system. Pairs of PV panels in this eight-panel system were subjected to four distinct cleaning schedules, and the energy generation from each pair was monitored. The results showed that the data from the dust-related power loss sensor system presented here are a reliable indicator of energy losses due to dust accumulation. The dust coefficient can thus be used as a real-time parameter that enables the creation of informed cost-effective cleaning schedules for large PV farms.

1. Introduction

Solar energy has become increasingly pervasive as a clean and renewable source of electrical energy, particularly through the use of photovoltaic (PV) panels [1,2]. Numerous factors, including irradiance, ambient temperature, humidity, wind speed, and dust, exert varying influences on the performance of photovoltaic systems [3]. One of the main challenges facing PV panels, particularly in Malta, is dust accumulation. Dust particle settlement on the surface of PV panels, compounded with some weather conditions, can result in energy generation losses. The University of Malta has invested in a 1 MWp PV park distributed on various rooftops of buildings in its Tal-Qroqq campus, Gozo campus, and Junior College. The continuous construction taking place both on and around these campuses, the significant vehicle traffic both inside and around the campuses, as well as the occasional but unpredictable rain showers, sometimes containing Saharan sand (blood rain) make the task of cleaning the PV panels at cost-effective intervals very challenging.
Direct dust layer characterization is difficult as the impact of dust accumulation on PV efficiency depends on the dust source, including construction dust (cement, limestone), pollen, diesel exhaust, and atmospheric dust particles, as well as the particle diameter, inclination angle, and coverage of the PV panels. The approach adopted here to calculate the energy generation losses due to dust accumulation was the design of a novel dust-related power loss (DRPL) sensor system. In order to be able to ensure that the generation losses calculated by the DRPL sensor system are only due to dust accumulation, it is necessary that the DRPL sensor system is activated at night. This eliminates the effect of the daily changes in the weather on energy generation, such as variations in cloud cover from one day to the next, wind conditions, and seasonal effects, such as hours of sunshine, daily temperature variations, and so on. A dust coefficient is computed from measurements derived from the DRPL sensors, giving an estimate of the energy generation losses due to dust.
In order to study the reliability of this innovative sensor system and the resulting dust coefficient, a number of weather sensors were installed close to the DRPL sensors in order to record a range of environmental parameters, including temperature, humidity, rainfall intensity, particulate matter, wind speed, illumination, and solar irradiance. In addition, a reference setup consisting of eight PV panels, organized into pairs, with each pair subjected to different cleaning schedules, was also installed near the sensor to enable a systematic assessment of dust-related performance degradation.
This paper is organized as follows: Section 2 gives some background relating to the research on dust and PV panels, and other studies on the topic. Section 3 presents the implementation of the designed hardware. In Section 4, the results of the research are presented and conclusions are drawn in Section 5.

2. Background

The utilization of solar photovoltaic (PV) technology has witnessed exponential growth in recent years, emerging as a pivotal player in the global pursuit of sustainable energy solutions. However, the practical challenges associated with maintaining and optimizing the performance of PV panels in diverse environmental conditions are becoming increasingly evident. Among these challenges, the impact of dust deposition on solar panels has gained substantial attention due to its potential to reduce energy production and undermine the long-term economic viability of solar energy systems.
Previous studies [1,4,5,6,7] have addressed the issue of dust accumulation on PV panels, recognizing it as a significant factor influencing overall system efficiency. Dust, composed of particulate matter from natural and anthropogenic sources, settles on the surfaces of solar panels, forming a layer that attenuates the incident sunlight. Figure 1 [1] illustrates the dust accumulation rate in the studied area in [1]. Consequently, the absorption of solar radiation is reduced, leading to elevated temperatures and a diminished energy conversion efficiency, as is clearly illustrated in Figure 2 [1] and Figure 3 [4]. While the existing literature has provided valuable insights into the adverse effects of dust on PV panels, several gaps in our understanding persist, especially for the island of Malta, where panels are subjected to various dust sources and sporadic rainfall, which could occasionally also be contaminated with fine sand (blood rain).
Another very interesting aspect, which has been researched and published, is the adhesion of dust to PV panels. This is a very important factor since it will determine the dust accumulated on the PV panels over time and the ease with which it can be cleaned. Adhesion mechanisms such as capillary, van der Waals, and electrostatic forces are the most common adhesion forces [8]. The effects of organics on the adhesion of dust to PV panel surfaces have been researched and are presented in [9]. The findings revealed that variations in dust composition, particularly in terms of organic content, were primarily attributed to human activities, encompassing aspects such as daily life, transportation, and production. It was observed that an elevated organic content or an increased number of condensation cycles significantly bolstered adhesion strength. The condensation process resulted in the build-up of organic substances at the adhesion interface, forming organic films that augmented the contact area at the adhesion interface.
In order to mitigate the effects of dust, the authors of [10] proposed a novel dust shield with the same width as the panel and subtending an angle of 120° with the panel resulting in a reduction in the deposition rate of between 44% and 80% depending on the design of the dust shield. The cleaning of PV panels is another well-researched subject since when this is effectively implemented, it can considerably boost the energy output from solar farms. The authors of [11] proposed a cleaning robot mounted on the PV panel itself.
Additional studies have explored different methods for detecting and mitigating soiling losses. Optical soiling measurement (OSM) technology has been implemented in commercial systems such as DustIQ, which assesses the loss of light transmission caused by dust without moving parts or reliance on sunlight [12,13]. Machine learning and image processing techniques have also been explored for automatic soiling detection, with promising results in AI-based real-time PV panel soiling classification [14,15,16,17]. Similarly, data-driven approaches to soiling detection have been proposed, reducing the reliance on costly monitoring systems [18]. These approaches enable a more proactive and cost-effective maintenance strategy, allowing solar farm operators to address soiling issues before they lead to significant losses.
One key limitation in the current state of the research lies in the variability in environmental conditions across different geographic locations and seasonal conditions. The dust composition, particle size, and meteorological factors can vary significantly, impacting the rate of dust accumulation and its subsequent effects on PV panel performance. The weather conditions in Malta bring with them challenges due to its geographical location. Practically no rain occurs over a period of at least six months, while over the remaining rainy period, rain is sometimes accompanied by Saharan dust, further accumulating dust on the PV panels. Furthermore, the influence of cleaning schedules on mitigating dust-related losses remains an area requiring deeper investigation.
In this study, an innovative DRPL sensor system was activated at night, thereby eliminating the effect of daily weather and seasonal variations and thus the energy generation losses due solely to dust accumulation on the panels were obtained.

3. Materials and Methods

This section presents a detailed description of the proposed DRPL sensor design, as well as a description of the weather station and the eight-panel reference setup that were used to validate it.

3.1. Dust-Related Power Loss Sensor

The developed DRPL sensor system, depicted in Figure 4 and developed for this research, directly quantifies the decline in solar panel performance caused by the accumulation of dust through the estimation of a dust coefficient parameter. This section describes the construction and inner working of the developed prototype that was tested next to the University of Malta solar farm. The design was aimed at achieving a low-cost sensor solution below EUR 300 to cover a typical 1 MWp solar farm.
The DRPL sensor system consists of two identical 20 W, 500 mm by 350 mm monocrystalline solar panels, one exposed to the environment while the other enclosed in a transparent (acrylic) housing. Over time, dust from the environment accumulates on the exposed panel decreasing its efficiency, while the enclosed panel remains clean. During the night, when the panels are in total darkness, a sequence of light pulses illuminates the two panels while their short-circuit current is measured. The dust accumulation on the exposed panels results in an attenuation of the absorbed light, which results in a decrease in the short-circuit current. The illumination is obtained using 50 W halogen bulbs, which are sealed in a water-proof fixture. This type of bulb was chosen since it has an output spectrum that best resembles the solar spectrum and therefore better emulates the irradiance conditions during the day. Since the pulses are short, typically around 5 s long, the average energy consumed per day is still small. The light source is mounted on an aluminum frame, which is also used to hold the (acrylic) surrounding panels that form the watertight housing around the second PV panel.
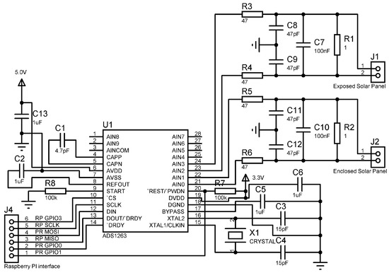
The two 50 W lightbulbs are controlled using a Raspberry Pi 4 computer that was installed in a control box on site. This computer also interfaces with the analogue to digital converter (ADC) that, together with a shunt resistor, is used to measure the short-circuit current resulting from the panels. The circuit, shown in Figure 5, consists of a 1 Ω shunt resistor and a Texas Instruments ADS1263 high-precision analogue to digital converter that can measure the voltage across the shunt resistor. The ADS1263 internal programmable gain amplifier is used to amplify the small voltage across the 1 Ω shunt resistor. Five measurements are taken every night between 11 pm and 3 am and averaged.
Every measurement is obtained using the following sequence of events:
  • The exposed panel light source is turned on using a dedicated relay;
  • There is a five-second delay to allow the bulb output to stabilize;
  • The ADC takes a measurement of the voltage across the shunt resistor of the exposed panel using channel 1;
  • The exposed panel light source is turned off;
  • The enclosed panel light source is turned on using a dedicated relay;
  • There is a five-second delay to allow the bulb output to stabilize;
  • The ADC takes a measurement of the voltage across the shunt resistor of the enclosed panel using channel 2;
  • The enclosed panel light source is turned off;
  • The two ADC measurement are stored in a CSV file.
The above sequence that turns on the light sources one at a time is important to prevent the light sources from cross-illuminating the solar panels. This cross-illumination can vary over time as the dust accumulates on the enclosure or if the sensor is moved, thus distorting the sensor output.
Initially, the sensors are calibrated to account for mismatches between the two PV panels and their corresponding light sources. Subsequently, the dust coefficient is computed as the ratio between their average measured short-circuit current. The dust coefficient is the ratio of energy generated by the exposed panel to the energy generated by the enclosed panel and normalized to take into account the individual panel characteristics. This coefficient is used as an estimate of the energy generation loss attributable to the level of dust accumulation on the exposed panel. A dust coefficient of 1.0 signifies equal outputs from both the enclosed and exposed panels, signifying an absence of any dust build-up. Conversely, a dust coefficient of, for instance, 0.9 denotes a 10% reduction in energy generation due to dust accumulation on the exposed panel.
The advantage of the developed sensor is that rather than measuring the dust accumulated on the panels, it measures the relative generation loss caused by the soiling. This means that the sensor does not have to compensate for different types of dust which have different light absorption spectra [19]. The dust coefficient parameter output can be monitored daily by the solar farm operator, enabling an informed decision to be made regarding PV panel cleaning. Alternatively, an automated algorithm can be used to schedule solar farm cleaning or enable an automatic cleaning system such as those described in [20,21].

3.2. Weather Station Used to Monitor Local Weather Conditions

Adjacent to the DRPL sensors, a range of weather sensors were deployed to ensure continuous monitoring of the local weather conditions. These sensors capture data on variables such as rain conditions, precipitation levels, wind speed, wind direction, sunlight illumination, and particulate matter of varying sizes. Figure 6 shows a block diagram of the weather station where the data from the various sensors are captured via an RS485 bus by a central unit. A list of the sensors deployed in the weather station is given in Table 1. The sensors were installed on a mast that is one meter higher than the highest nearby building.
The same Raspberry PI computer used in the DRPL sensors was used in order to collect the data from all of the weather station sensors. The Raspberry Pi module serves as a gateway for connecting to Wi-Fi or the wired internet. Figure 7 presents a snapshot of the data collected over a week from the weather station which is illustrated in Figure 8.

3.3. Reference Solar Panel Setup to Test Different Cleaning Schedules

A set of eight solar panels, shown in Figure 9, mirroring those of the 1 MW solar farm that was originally installed at the University of Malta, were placed in proximity to the DRPL sensors and weather sensors. These solar panels underwent different cleaning schedules:
  • Pair 1—panels 1 and 5: cleaned weekly;
  • Pair 2—panels 2 and 6: cleaned monthly;
  • Pair 3—panels 3 and 7: cleaned when the DRPL sensor system detects a power loss ratio of approximately 10% (dust coefficient of 0.90);
  • Pair 4—panels 4 and 8: never cleaned.
The output of these solar panels was recorded using an energy meter and logged on the Raspberry Pi computer. The daily energy of each pair was calculated from the total generation between 9 am and 4 pm in order to discard the effect of shading that occurred on the panels in the early morning and late evening. The daily generation ratio between pair 1 and pairs 2 to 4 were calculated in order to evaluate how the cleaning patterns affected the output generation.
The amalgamated data from all installed sensors and PV panels were utilized to explore the potential correlations between the dust coefficient derived from the DRPL sensor and various weather parameters.

4. Results and Discussion

A number of studies were conducted on specific time periods where the DRPL sensor output was correlated with the local weather conditions and the test setup. Even though rainfall events over the ten-month monitoring period were relatively infrequent, there were three key observations that successfully confirm the reliability of the novel DRPL sensor system and the dust coefficient it generated. These observations were (i) a sharp drop in the dust coefficient, towards 0.90, that resulted from rain with Saharan dust; (ii) the subsequent increase in the dust coefficient towards unity when the Saharan dust rain was then followed, after a few days, by intensive clean rain; and (iii) the maintenance of a dust coefficient close to unity during periods of intermittent but clean rainfall, which were encountered over the last part of the monitoring period. The first two observations occurred in the April/May 2023 period, while the third observation occurred during November/December 2023.

4.1. Correlating the DRPL Sensor Output with Local Weather Conditions

A correlation analysis between the DRPL sensor output and local weather conditions was carried out for three different time periods in 2023: late spring, summer, and winter. These three time periods show a good distribution of the different weather conditions and can thus be used to validate the DRPL sensor system’s effectiveness.

4.1.1. 4 April to 20 June

The following analysis evaluated the DRPL sensors’ output for the event that occurred between 4 April and 20 June, shown in Figure 10. This period was characterized by four sets of events: frequent clean rain up to 15 May, followed by blood rain until 21 May, which was followed by heavy clean rain, and finally a period of irregular light rain.
During the first weeks up to 15 May, the dust coefficient derived from the DRPL sensors’ output remained constant at approximately unity as the clean rain carried away any particles that were deposited on the exposed panel. From 15 May to 21 May, the system experienced a number of blood rain showers (rain carrying dust from the Sahara Desert), which resulted in a decline in the dust coefficient from the DRPL sensor system to 0.92. On 21 May, marked with a dotted line in Figure 10, was characterized with substantial, intense, clear rainfall which peaked at a rate of approximately 0.79 mm/minute. During this event, the DRPL sensor system exhibited a pronounced weather-induced ’reset,’ marked by a sharp increase in the dust coefficient from 0.92 to 0.99, as illustrated in Figure 10a. The substantial clear rainfall that occurred on 21 May effectively restored the dust coefficient back to 0.99 as the soiling on the exposed panel (and the solar farm) was cleared.
An additional attempt to correlate the dust coefficient with the weather data is presented in Figure 10c. The decline in the dust coefficient from 26 May to 20 June was notably more significant than the corresponding period from 17 April to 8 May. One plausible explanation for this difference could be the heightened presence of particulate matter during the latter period.

4.1.2. 1 July to 31 July

Figure 11 below illustrates the DRPL and weather data collected for the month of July. During this month, there was no rainfall (Figure 11b) but there were significant PM levels higher than 10 ug/m3 (Figure 11c), in contrast to PM levels of approximately 5 ug/m3 in December. This is reflected in the decreasing DRPL sensor-generated dust coefficient shown in Figure 11a.

4.1.3. 22 November to 23 December

Another demonstration of the DRPL sensors’ effectiveness was obtained for the period between 22 November and 23 December when, due to the low level of particulate matter (Figure 12c) and frequent heavy clean rain (Figure 12b), the panels remained clean. This was evidenced by the dust coefficient derived from the DRPL sensor system remaining stable at approximately unity for the whole month, as shown in Figure 12a. No cleaning should be scheduled during periods with a similar DRPL output, as it would not improve the energy generation of the PV system.

4.2. Correlating the DRPL Sensor Output with Eight-PV Panel Test Setup Cleaning Schedules

A correlation between the DRPL sensor output and the cleaning schedules of the eight-PV panel reference setup installed close to the DRPL sensor system was carried out in two different time periods in 2023: in the summer and in the winter. These two time periods had contrasting soiling conditions, helping us validate the DRPL sensor system’s effectiveness.
As shown in Figure 13 and Figure 14, there was a clear correlation between the dust coefficient and the loss in the uncleaned solar panels. In the dry month of July, shown in Figure 11, as the relative generation in pair 3 and pair 4 decreased due to dust accumulation, the dust coefficient also decreased. During the wet month of December, with the frequent rain cleaning the panels, both the relative generation in pair 3 and pair 4 and the DRPL dust coefficient remained constant at approximately unity, as shown in Figure 12.
The above-described events validated the reliability of the innovative DRPL sensor system described in this paper. The derived dust coefficient thus serves as a practical measure for PV farm owners, offering a means to adjust and optimize cleaning schedules to be more cost-effective, thereby minimizing energy losses resulting from dust accumulation.

5. Conclusions and Future Work

The development and use of a novel DRPL sensor system was reported in detail in this paper. This DRPL sensor system is activated by a sequence of light pulses at night in order to ensure that any energy generation losses measured by the sensor are attributable only to dust. The reliability of the operation of this sensor over different seasons was validated using data derived from a custom-designed weather station and correlations with a reference eight-panel PV setup that enabled a holistic exploration of the impact of dust on PV panel performance. The findings underscored the adverse effects of dust accumulation on solar panels, resulting in a notable decline in the energy conversion efficiency. The advantage of using DRPL sensors compared to other commercial devices is that the proposed DRPL sensor system directly measures the power loss of the system, rather than the dust accumulated on the panels. The variable cleaning schedules applied to the eight PV panels highlighted the importance of tailored maintenance strategies, with clear evidence indicating that cleaning interventions, though costly, could lead to a decrease in power loss.
While the effectiveness of the DRPL sensor system in measuring dust-related power loss was demonstrated during the testing period, further research is needed to assess external factors that may influence its performance. This includes an analysis of how temperature, humidity, and other weather conditions could affect its readings. The testing should also validate the number of sensors needed based on the size of the solar farm. Moreover, a long-term study on the reliability of the sensor and the impact of seasonal variations is necessary to validate its commercial viability. This study should also include a comparison with other commercial devices to evaluate the sensor’s performance and competitiveness.
When installed in conjunction with a PV farm, the novel dust-related power loss sensor developed in DustPV is a cost-effective way of understanding, on a daily basis in real time, the energy generation losses resulting from dust accumulated on PV panels and hence informing decisions on when cleaning the PV panels in a PV farm is less costly than the energy generation losses resulting from dust accumulation.

Author Contributions

Investigation, B.P., R.D., I.G. and J.M.; Writing—original draft, B.P.; Writing–review & editing, I.G. and J.M.; Project administration, I.G. and J.M. All authors have read and agreed to the published version of the manuscript.

Funding

Project DustPV is financed by the Energy and Water Agency of Malta under the National Strategy for Research and Innovation in Energy and Water (2021–2030).

Data Availability Statement

The original contributions presented in this study are included in the article. Further inquiries can be directed to the corresponding author(s).

Conflicts of Interest

The authors declare no conflict of interest.

References

  1. Kazem, H.A.; Chaichan, M.T.; Al-Waeli, A.H.; Sopian, K. Effect of dust and cleaning methods on mono and polycrystalline solar photovoltaic performance: An indoor experimental study. Sol. Energy 2022, 236, 626–643. [Google Scholar] [CrossRef]
  2. Dhilipan, J.; Vijayalakshmi, N.; Shanmugam, D.; Ganesh, R.J.; Kodeeswaran, S.; Muralidharan, S. Performance and efficiency of different types of solar cell material–A review. Mater. Today Proc. 2022, 66, 1295–1302. [Google Scholar] [CrossRef]
  3. Ilse, K.; Khan, M.Z.; Voicu, N.; Naumann, V.; Hagendorf, C.; Bagdahn, J. Advanced performance testing of anti-soiling coatings–Part I: Sequential laboratory test methodology covering the physics of natural soiling processes. Sol. Energy Mater. Sol. Cells 2019, 202, 110048. [Google Scholar] [CrossRef]
  4. Khalid, H.M.; Rafique, Z.; Muyeen, S.; Raqeeb, A.; Said, Z.; Saidur, R.; Sopian, K. Dust accumulation and aggregation on PV panels: An integrated survey on impacts, mathematical models, cleaning mechanisms, and possible sustainable solution. Sol. Energy. 2023, 251, 261–285. [Google Scholar] [CrossRef]
  5. Yao, W.; Han, X.; Huang, Y.; Zheng, Z.; Wang, Y.; Wang, X. Analysis of the influencing factors of the dust on the surface of photovoltaic panels and its weakening law to solar radiation d A case study of Tianjin. Energy. 2022, 256, 124669. [Google Scholar] [CrossRef]
  6. Xiong, C.; Zhang, Y.; Hui, X. Mechanical Model Analysis of Dust on the PV Panels Surface in Low Latitude and High Altitude Plateau Area. J. Phys. Conf. Ser. 2022, 2356, 012006. [Google Scholar] [CrossRef]
  7. Gao, Y.; Li, S. A deep learning-based method detects dust from solar PV panels through Unmanned Aerial Vehicles. Int. Conf. Energy Syst. Electr. Power 2023, 2584, 012019. [Google Scholar] [CrossRef]
  8. Corn, M. The Adhesion of Solid Particles to Solid Surfaces, I. A Review. J. Air Pollut. Control Assoc. 1961, 11, 523–528. [Google Scholar] [CrossRef] [PubMed]
  9. Huang, P.; Hu, G.; Zhao, X.; Lu, L.; Ding, H.; Li, J. Effect of organics on the adhesion of dust to PV panel surfaces under condensation. Energy 2022, 261, 125255. [Google Scholar] [CrossRef]
  10. Shenouda, R.; Abd-Elhady, M.S.; Kandil, H.A.; Dagher, M.M. Numerical investigation of the effect of dust shields on accumulation of dust over PV panels. Environ. Sci. Pollut. Res. 2023, 30, 62905–62923. [Google Scholar] [CrossRef]
  11. Ekinci, F.; Yavuzdeger, A.; Nazlıgül, H.; Esenboga, B. Experimental investigation on solar PV panel dust cleaning with solution method. Sol. Energy 2022, 237, 1–10. [Google Scholar] [CrossRef]
  12. Aïssa, B.; Scabbia, G.; Figgis, B.W. Field Assessment of the DustIQ Optical Soiling Sensor Performance Under the Harsh Conditions of Desert Environments. In Proceedings of the 2024 IEEE 52nd Photovoltaic Specialist Conference (PVSC), Seattle, WA, USA, 9–14 June 2024; Institute of Electrical and Electronics Engineers: New York, NY, USA, 2024; Volume 1, pp. 24–26. [Google Scholar]
  13. Aïssa, B.; Zekri, A.; Subeh, M.I.K.; Figgis, B.; Lopez-Garcia, J.; Benito, V.B. Mapping the Distribution and Chemical Composition of Dust Particles Across Space and Time in Desert Climate. In Proceedings of the 2024 IEEE 52nd Photovoltaic Specialist Conference (PVSC), Seattle, WA, USA, 9–14 June 2024; Institute of Electrical and Electronics Engineers: New York, NY, USA, 2024; pp. 124–126. [Google Scholar]
  14. NPercarpio, N.; Ezzat, A.A. Detection of Soiling Events in Solar Photovoltaic Systems Using In-situ Optical Sensing and Machine Learning. In Proceedings of the 9th North American Conference on Industrial Engineering and Operations Management, Washington DC, WA, 4–6 June 2024; Industrial Engineering and Operations Management: Southfield, MI, USA, 2024. [Google Scholar]
  15. Hwang, P.C.; Ku, C.C.Y.; Chan, J.C.C. Soiling Detection for Photovoltaic Modules Based on an Intelligent Method with Image Processing. In Proceedings of the 2020 IEEE International Conference on Consumer Electronics-Taiwan (ICCE-Taiwan), Taoyuan, Taiwan, China, 28–30 September 2020; Institute of Electrical and Electronics Engineers: New York, NY, USA, 2022; pp. 1–2. [Google Scholar]
  16. Karch, H.E.; Gouri, R.E.; Natij, Y.; Benally, M.; Mezouari, A. AI-Based Smart Real-Time PV Panels Soiling Recognizing System Using Deep Neural Network Framework on NVIDIA Jetson Nano Embedded GPU. Ingénierie Des. Systèmes D’information 2025, 29, 1687–1699. [Google Scholar] [CrossRef]
  17. Kabir, M.S.; Niloy, K.M.; Rahman, S.M.I.; Hossen, M.I.; Afrose, S.; Mofazzol, I.H.; Ahmmed, L. A Novel Method for Detecting Dust Accumulation in Photovoltaic Systems: Evaluating. arXiv 2025, arXiv:2501.08304. [Google Scholar]
  18. Alfaris, F.E. A Sensorless Intelligent System to Detect Dust on PV Panels for Optimized Cleaning Units. Energies 2023, 16, 1287. [Google Scholar] [CrossRef]
  19. Darwish, Z.A.; Sopian, K.; Fudholi, A. Reduced output of photovoltaic modules due to different types of dust particles. J. Clean. Prod. 2021, 280, 124317. [Google Scholar] [CrossRef]
  20. Patil, P.A.; Bagi, J.; Wagh, M.M. A review on cleaning mechanism of solar photovoltaic panel. In Proceedings of the 2017 International Conference on Energy, Communication, Data Analytics and Soft Computing (ICECDS), Chennai, India, 1–2 August 2017; Institute of Electrical and Electronics Engineers: New York, NY, USA, 2017; pp. 250–256. [Google Scholar]
  21. Farrokhi, D.J.; AlLuqman, R.; Mohammad, S.; AlHussain, H.; AlHendi, G.; AlEid, D.; Ahmad, Z. A comprehensive review of automatic cleaning systems of solar panels. Sustain. Energy Technol. Assess. 2021, 47, 101518. [Google Scholar]
Figure 1. Dust accumulation rate for the period from 3 March 2021 to 3 May 2021 for the studied areas [1].
Figure 1. Dust accumulation rate for the period from 3 March 2021 to 3 May 2021 for the studied areas [1].
Energies 18 01141 g001
Figure 2. Dust mass density effect on the produced power deterioration rate for monocrystalline module [1].
Figure 2. Dust mass density effect on the produced power deterioration rate for monocrystalline module [1].
Energies 18 01141 g002
Figure 3. Solar-intensity reduction in response to dust deposition [4].
Figure 3. Solar-intensity reduction in response to dust deposition [4].
Energies 18 01141 g003
Figure 4. The developed DRPL sensors installed on the roof of Students House on the University of Malta Msida Campus.
Figure 4. The developed DRPL sensors installed on the roof of Students House on the University of Malta Msida Campus.
Energies 18 01141 g004
Figure 5. DRPL sensor interface circuit.
Figure 5. DRPL sensor interface circuit.
Energies 18 01141 g005
Figure 6. Weather station layout scheme.
Figure 6. Weather station layout scheme.
Energies 18 01141 g006
Figure 7. Snapshot of weather data for May 2023.
Figure 7. Snapshot of weather data for May 2023.
Energies 18 01141 g007
Figure 8. Weather station installed on the roof of the Students House on the University of Malta Msida Campus.
Figure 8. Weather station installed on the roof of the Students House on the University of Malta Msida Campus.
Energies 18 01141 g008
Figure 9. Eight-panel test setup installed on the roof of the Students House on the University of Malta Msida Campus.
Figure 9. Eight-panel test setup installed on the roof of the Students House on the University of Malta Msida Campus.
Energies 18 01141 g009
Figure 10. Recordings of the dust coefficient (a), rainfall (b), and particulate matter level (c) between 4 April and 20 June. The recordings show that the rainfall on 21 May cleaned the solar panels and reset the dust coefficient to nearly one.
Figure 10. Recordings of the dust coefficient (a), rainfall (b), and particulate matter level (c) between 4 April and 20 June. The recordings show that the rainfall on 21 May cleaned the solar panels and reset the dust coefficient to nearly one.
Energies 18 01141 g010
Figure 11. Recordings of the dust coefficient (a), rainfall (b), and particulate matter level (c) between 1 July and 31 July. Percentage loss when comparing the weekly cleaned panel with the never cleaned panel for the month of July 2023.
Figure 11. Recordings of the dust coefficient (a), rainfall (b), and particulate matter level (c) between 1 July and 31 July. Percentage loss when comparing the weekly cleaned panel with the never cleaned panel for the month of July 2023.
Energies 18 01141 g011
Figure 12. Recordings of (a) the dust coefficient, (b) rainfall, and (c) particulate matter level between 22 November and 23 December.
Figure 12. Recordings of (a) the dust coefficient, (b) rainfall, and (c) particulate matter level between 22 November and 23 December.
Energies 18 01141 g012
Figure 13. DRPL output compared to the 8-panel reference setup output in July.
Figure 13. DRPL output compared to the 8-panel reference setup output in July.
Energies 18 01141 g013
Figure 14. DRPL output compared to the 8-PV panel reference setup output between 22 November and 23 December.
Figure 14. DRPL output compared to the 8-PV panel reference setup output between 22 November and 23 December.
Energies 18 01141 g014
Table 1. List of installed sensors and their part numbers.
Table 1. List of installed sensors and their part numbers.
Sensor TypePart Number
Wind speed sensorRenkeer RS-FSJT-N01
Wind direction sensor Renkeer RS-FXJT-N01-360
Solar radiation sensorRenkeer RS-RA-N01-AL
Temperature, humidity, PM2.5, and PM10 sensorRenkeer RS-BYH-M
Rain and snow sensorRenkeer RS-YUX-N01R01-H
Rain gaugeRenkeer RS-YL-N01-5-02
Disclaimer/Publisher’s Note: The statements, opinions and data contained in all publications are solely those of the individual author(s) and contributor(s) and not of MDPI and/or the editor(s). MDPI and/or the editor(s) disclaim responsibility for any injury to people or property resulting from any ideas, methods, instructions or products referred to in the content.

Share and Cite

MDPI and ACS Style

Portelli, B.; D’Amato, R.; Grech, I.; Micallef, J. Evaluation of a Dust-Related Power Loss Sensor for Solar Farm Management. Energies 2025, 18, 1141. https://doi.org/10.3390/en18051141

AMA Style

Portelli B, D’Amato R, Grech I, Micallef J. Evaluation of a Dust-Related Power Loss Sensor for Solar Farm Management. Energies. 2025; 18(5):1141. https://doi.org/10.3390/en18051141

Chicago/Turabian Style

Portelli, Barnaby, Ryan D’Amato, Ivan Grech, and Joseph Micallef. 2025. "Evaluation of a Dust-Related Power Loss Sensor for Solar Farm Management" Energies 18, no. 5: 1141. https://doi.org/10.3390/en18051141

APA Style

Portelli, B., D’Amato, R., Grech, I., & Micallef, J. (2025). Evaluation of a Dust-Related Power Loss Sensor for Solar Farm Management. Energies, 18(5), 1141. https://doi.org/10.3390/en18051141

Note that from the first issue of 2016, this journal uses article numbers instead of page numbers. See further details here.

Article Metrics

Back to TopTop