Remaining Useful Life Prediction for Lithium-Ion Batteries Based on Hybrid Ensembles Allied with Data-Driven Approach
Abstract
1. Introduction
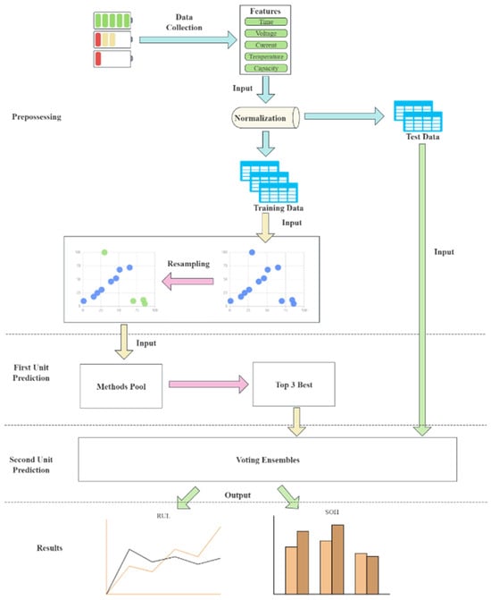
2. Methods
2.1. Gradient Boosting
2.2. Random Forest
2.3. K-Nearest Neighbor
2.4. Voting Ensembles
2.5. RANSAC
3. Experimental Section
3.1. Experiment and Dataset
3.2. Data Standardization
3.3. Estimation Indicator and Process
4. Results and Discussion
4.1. Prediction for Battery with Short Voltage Decline Period
4.2. Prediction for Battery with Stable Voltage Decline Period
4.3. Prediction for Battery with Unstable Voltage Decline Period
4.4. Overall Performance
5. Conclusions
Author Contributions
Funding
Data Availability Statement
Acknowledgments
Conflicts of Interest
References
- Perera, F. Pollution from Fossil-Fuel Combustion is the Leading Environmental Threat to Global Pediatric Health and Equity: Solutions Exist. Int. J. Environ. Res. Public Health 2018, 15, 16. [Google Scholar] [CrossRef] [PubMed]
- Han, X.; Lu, L.; Zheng, Y.; Feng, X.; Li, Z.; Li, J.; Ouyang, M. A review on the key issues of the lithium-ion battery degradation among the whole life cycle. Etransportation 2019, 1, 100005. [Google Scholar]
- Ma, L.; Tian, J.; Zhang, T.; Guo, Q.; Hu, C. Accurate and efficient remaining useful life prediction of batteries enabled by physics-informed machine learning. J. Energy Chem. 2024, 91, 512–521. [Google Scholar] [CrossRef]
- Si, X.-S.; Wang, W.; Hu, C.-H.; Zhou, D.-H. Remaining useful life estimation—A review on the statistical data driven approaches. Eur. J. Oper. Res. 2011, 213, 1–14. [Google Scholar] [CrossRef]
- Reza, M.S.; Mannan, M.; Mansor, M.; Ker, P.J.; Mahlia, T.M.I.; Hannan, M.A. Recent advancement of remaining useful life prediction of lithium-ion battery in electric vehicle applications: A review of modelling mechanisms, network configurations, factors, and outstanding issues. Energy Rep. 2024, 11, 4824–4848. [Google Scholar] [CrossRef]
- Chen, L.; An, J.; Wang, H.; Zhang, M.; Pan, H. Remaining useful life prediction for lithium-ion battery by combining an improved particle filter with sliding-window gray model. Energy Rep. 2020, 6, 2086–2093. [Google Scholar] [CrossRef]
- Liu, K.; Shang, Y.; Ouyang, Q.; Widanage, W.D. A Data-Driven Approach with Uncertainty Quantification for Predicting Future Capacities and Remaining Useful Life of Lithium-ion Battery. IEEE Trans. Ind. Electron. 2021, 68, 3170–3180. [Google Scholar] [CrossRef]
- Azevedo, B.F.; Rocha, A.M.A.C.; Pereira, A.I. Hybrid approaches to optimization and machine learning methods: A systematic literature review. Mach. Learn 2024, 113, 4055–4097. [Google Scholar] [CrossRef]
- Yuan, J.; Qin, Z.; Huang, H.; Gan, X.; Wang, Z.; Yang, Y.; Liu, S.; Wen, A.; Bi, C.; Li, B.; et al. Progress in the prognosis of battery degradation and estimation of battery states. Sci. China Mater. 2024, 67, 1014–1041. [Google Scholar] [CrossRef]
- Zhou, Y.; Huang, M.; Pecht, M. Remaining useful life estimation of lithium-ion cells based on k-nearest neighbor regression with differential evolution optimization. J. Clean. Prod. 2020, 249, 119409. [Google Scholar] [CrossRef]
- Jafari, S.; Shahbazi, Z.; Byun, Y.-C.; Lee, S.-J. Lithium-Ion Battery Estimation in Online Framework Using Extreme Gradient Boosting Machine Learning Approach. Mathematics. 2022, 10, 888. [Google Scholar] [CrossRef]
- Jafari, S.; Byun, Y.C. Enhancing Predictive Battery Maintenance Through the Use of Explainable Boosting Machine. In Lecture Notes in Networks and Systems, Proceedings of the 3rd International Conference (NiDS 2023), Athens, Greece, 28–29 September 2009; Kabassi, K., Mylonas, P., Caro, J., Eds.; Springer: Berlin/Heidelberg, Germany, 2023; 784p. [Google Scholar]
- Wang, G.; Lyu, Z.; Li, X. An Optimized Random Forest Regression Model for Li-Ion Battery Prognostics and Health Management. Batteries 2023, 9, 332. [Google Scholar] [CrossRef]
- Wu, J.; Kong, L.; Cheng, Z.; Yang, Y.; Zuo, H. RUL Prediction for Lithium Batteries Using a Novel Ensemble Learning Method. Energy Rep. 2022, 8, 313–326. [Google Scholar] [CrossRef]
- Lv, K.; Ma, Z.; Bao, C.; Liu, G. Indirect Prediction of Lithium-Ion Battery RUL Based on CEEMDAN and CNN-BiGRU. Energy 2024, 17, 1704. [Google Scholar] [CrossRef]
- Qing, X.; Min, W.; Edwin, K.; Zhenghua, C.; Xiaoli, L. A Hybrid Ensemble Deep Learning Approach for Early Prediction of Battery Remaining Useful Life. IEEE/CAA J. Autom. Sin. 2023, 10, 177–187. [Google Scholar]
- Fermín-Cueto, P.; McTurk, E.; Allerhand, M.; Medina-Lopez, E.; Anjos, M.F.; Sylvester, J.; Reis, G.D. Identification and machine learning prediction of knee-point and knee-onset in capacity degradation curves of lithium-ion cells. Energy AI 2020, 1, 100006. [Google Scholar] [CrossRef]
- Friedman, J.H. Greedy function approximation: A gradient boosting machine. Ann. Stat. 2001, 29, 1189–1232. [Google Scholar] [CrossRef]
- Breiman, L. Random Forests. Mach. Learn. 2001, 45, 5–32. [Google Scholar] [CrossRef]
- Cutler, A.; Cutler, D.; Stevens, J. Random Forests. In Ensemble Machine Learning; Springer: New York, NY, USA, 2011; Volume 45. [Google Scholar]
- Syriopoulos, P.K.; Kalampalikis, N.G.; Kotsiantis, S.B.; Vrahatis, M.N. kNN Classification: A review. Ann. Math. Artif. Intell. 2023. [CrossRef]
- Mohammed, A.; Kora, R. A comprehensive review on ensemble deep learning: Opportunities and challenges. J. King Saud Univ. Comput. Inf. Sci. 2023, 35, 757–774. [Google Scholar] [CrossRef]
- Bax, E. Selecting a number of voters for a voting ensemble. arXiv 2021, arXiv:2104.11833. [Google Scholar]
- Reis, G.D.; Strange, C.; Yadav, M.; Li, S. Lithium-ion battery data and where to find it. Energy AI 2021, 5, 100081. [Google Scholar] [CrossRef]
- He, W.; Williard, N.; Osterman, M.; Pecht, M. Prognostics of lithium-ion batteries based on Dempster–Shafer theory and the Bayesian Monte Carlo method. J. Power Sources 2011, 196, 10314–10321. [Google Scholar] [CrossRef]
- Xing, Y.; Eden, W.M.; Tsui, M.K.-L.; Pecht, M. An ensemble model for predicting the remaining useful performance of lithium-ion batteries. Microelectron. Reliab. 2013, 53, 811–820. [Google Scholar] [CrossRef]
- Nick, W.; Wei, H.; Michael, O.; Michael, P. Comparative Analysis of Features for Determining State of Health in Lithium-Ion Batteries. Int. J. Progn. Health Manag. 2013, 4, 1–7. [Google Scholar]
- Fredrick, O.; Matthew, P.; Xiaolin, L.; David, R. Energy and Power Evolution Over the Lifetime of a Battery. ACS Energy Lett. 2023, 8, 2707–2710. [Google Scholar]
- Jacqueline, S.E.; Simon, O.; Ryan, P.; Patel, A.N.; Hales, A.; Ghosh, A.; Ai, W.; Chen, J.; Yang, J. Lithium-ion battery degradation: What you need to know. Phys. Chem. 2021, 23, 8200–8221. [Google Scholar]
- Lin, C.; Tang, A.; Mu, H. Aging Mechanisms of Electrode Materials in Lithium-Ion Batteries for Electric Vehicles. J. Chem. 2015, 2015, 1. [Google Scholar] [CrossRef]
- Jorn, M.; Mulder, R.G.; Howey, D.A. Review and Performance Comparison of Mechanical-Chemical Degradation Models for Lithium-Ion Batteries. J. Electrochem. Soc. 2019, 166, 3189–3200. [Google Scholar]
- Tang, X.; Wan, H.; Wang, W.; Gu, M.; Wang, L. Gan Lithium-Ion Battery Remaining Useful Life Prediction Based on Hybrid Model. Sustainability 2023, 15, 6261. [Google Scholar] [CrossRef]
- Li, Z.; Shen, S.; Ye, Y.; Cai, Z.; Zhen, A. An interpretable online prediction method for remaining useful life of lithium-ion batteries. Sci. Rep. 2024, 14, 12541. [Google Scholar] [CrossRef]
- Shu, X.; Shen, S.; Shen, J.; Zhang, Y.; Li, G.; Chen, Z.; Liu, Y. State of health prediction of lithium-ion batteries based on machine learning: Advances and perspectives. Iscience 2021, 24, 103265. [Google Scholar] [CrossRef]
- Chen, D.; Hong, W.; Zhou, X. Transformer Network for Remaining Useful Life Prediction of Lithium-Ion Batteries. IEEE Access 2022, 10, 19621–19628. [Google Scholar] [CrossRef]
- Liu, W.; Xu, Y. Data-Driven Online Health Estimation of Li-Ion Batteries Using A Novel Energy-Based Health Indicator. IEEE Trans. Energy Convers. 2020, 35, 1715–1718. [Google Scholar] [CrossRef]
- Li, Y.; Liu, K.; Foley, A.M.; Zülke, A.; Berecibar, M.; Nanini-Maury, E.; Van Mierlo, J.; Harry; Hoster, E. Data-driven health estimation and lifetime prediction of lithium-ion batteries: A review. Renew. Sustain. Energy Rev. 2019, 113, 109254. [Google Scholar] [CrossRef]
- Liu, J.; Saxena, A.; Goebel, K.; Saha, B.; Wang, W. An adaptive recurrent neural network for remaining useful life prediction of lithium-ion batteries. In Proceedings of the Annual Conference of Prognostics and Health Management Society, Portland, OR, USA, 10–16 October 2010. [Google Scholar]
- Xiao, B.; Liu, Y.; Xiao, B. Accurate state-of-charge estimation approach for lithium-ion batteries by gated recurrent unit with ensemble optimizer. IEEE Access 2019, 7, 99. [Google Scholar] [CrossRef]
- Zhang, Y.; Xiong, R.; He, H.; Pecht, M.G. Long short-term memory recurrent neural network for remaining useful life prediction of lithium-ion batteries. IEEE Trans. Veh. Technol 2018, 67, 5695–5705. [Google Scholar] [CrossRef]













Disclaimer/Publisher’s Note: The statements, opinions and data contained in all publications are solely those of the individual author(s) and contributor(s) and not of MDPI and/or the editor(s). MDPI and/or the editor(s) disclaim responsibility for any injury to people or property resulting from any ideas, methods, instructions or products referred to in the content. |
© 2025 by the authors. Licensee MDPI, Basel, Switzerland. This article is an open access article distributed under the terms and conditions of the Creative Commons Attribution (CC BY) license (https://creativecommons.org/licenses/by/4.0/).
Share and Cite
Zhao, S.; Sun, D.; Liu, Y.; Liang, Y. Remaining Useful Life Prediction for Lithium-Ion Batteries Based on Hybrid Ensembles Allied with Data-Driven Approach. Energies 2025, 18, 1114. https://doi.org/10.3390/en18051114
Zhao S, Sun D, Liu Y, Liang Y. Remaining Useful Life Prediction for Lithium-Ion Batteries Based on Hybrid Ensembles Allied with Data-Driven Approach. Energies. 2025; 18(5):1114. https://doi.org/10.3390/en18051114
Chicago/Turabian StyleZhao, Shuai, Daming Sun, Yan Liu, and Yuqi Liang. 2025. "Remaining Useful Life Prediction for Lithium-Ion Batteries Based on Hybrid Ensembles Allied with Data-Driven Approach" Energies 18, no. 5: 1114. https://doi.org/10.3390/en18051114
APA StyleZhao, S., Sun, D., Liu, Y., & Liang, Y. (2025). Remaining Useful Life Prediction for Lithium-Ion Batteries Based on Hybrid Ensembles Allied with Data-Driven Approach. Energies, 18(5), 1114. https://doi.org/10.3390/en18051114

