Abstract
In recent years, a growing demand for alternative energy sources, including solar energy, has been observed. This article presents a methodology for assessing the solar potential of buildings using images from Unmanned Aerial Vehicles (UAVs) and point clouds from airborne LIDAR. The proposed method includes the following stages: DSM generation, extraction of building footprints, determination of roof parameters, map solar energy generation, removing of the areas that are not suitable for the installation solar systems, calculation of power per each building, conversion of solar irradiance into energy, and mapping the potential for solar power generation. This paper describes also the Detecting Photovoltaic Panels algorithm with the use of deep learning techniques. The proposed algorithm enabled assessing the efficiency of photovoltaic panels and comparing the results of maps of the solar potential of buildings, as well as identifying the areas that require optimization. The results of the analysis, which had been conducted in the test areas in the village and on the campus of the university, confirmed the usefulness of the above proposed methods. The analysis provides that the UAV image data enable generation of solar potential maps with higher accuracy (MAE = 8.5 MWh) than LIDAR data (MAE = 10.5 MWh).
1. Introduction
In recent years, a growing demand for alternative energy sources has been observed. Moreover, smart cities [1,2] and sustainable cities [3] are being promoted worldwide, according to the Report of the World Commission on Environment and Development of 1987 [4] entitled “Our common future: Sustainable development is development that meets the needs of the present without compromising the ability of future generations to meet their own needs”. Scientists globally are inspired by the idea of joint transport, communication, power, and water infrastructure that will be monitored by combined systems of sensors, hardware, and software. These interconnections provide feedback in real time, which enables managing the municipality in the most sustainable way possible. These systems are intentionally designed so as to improve the sustainable development of cities. Although there are many existing strategies to improve sustainable development in urban areas (e.g., fewer cars, more bicycles, fewer lawns, more xeriscape, etc.), the adoption of renewable energy sources remains an important goal of “new, smart, sustainable cities” [5,6]. A novelty is solutions in which solar energy is used for environmental purposes, i.e., for the treatment of domestic wastewater [7].
One of the key elements of this growing interest is the decision to design scattered solar power systems. The main elements of the design include, among others, the economy, costs, structure, and the physical properties of the building [8]. In densely populated urban environments, many deliberations on photovoltaic systems focus on the existing building infrastructure, where the panels will likely be mounted on horizontal or inclined surfaces (i.e., roofs) of existing structures (such as houses, garages, etc.). This approach emphasizes the need for an in-depth understanding of the existing infrastructure and its potential for generating solar power.
Photovoltaic systems installed on the roofs of buildings have multiple advantages. They decrease the number of connections with large power transmission lines, as they are situated closer to the recipients. They hardly require any investment in land, as the buildings have already been constructed. Panels mounted on roofs look much better than power transmission lines from the aesthetic point of view; they do not interfere with the landscape. In comparison to other renewable energy sources, such as wind power, solar panels generate less nuisance for local residents. Solar panels are also less susceptible to vandalism, as they are not situated in isolated or easily accessible areas [9].
However, the tools that are commonly used to assess the solar potential of buildings do not take into account the complex modeling of the 3D surfaces and the precise geographical position of a roof. In addition, they do not take into account the specific characteristics of the building, such as trees and adjacent buildings, which may affect the estimation of the solar potential. Such information is, however, provided by Geographic Information Systems and photogrammetric methods.
In recent years, significant progress has been made in modeling solar irradiance with the use of Digital simulations, statistics, analytics, artificial intelligence, Geographic Information Systems (GIS), and photogrammetry.
1.1. Methods of Assessing the Solar Potential That Employ GIS and Photogrammetry
The identification and analysis methods should be fast, accurate, and inexpensive to allow the users to minimize the number of complex analyses and field studies in comparison to the current number of analyses used in this type of estimation. The lack of information about the daily, monthly, or annual solar irradiance that is specific for every given building, building structure, or structure limits our ability to analyze and identify the photovoltaic potential. Although globally there are thousands of stations that monitor solar irradiance (of which many are connected to meteorological stations), no detailed data about the irradiance are available for most of the geographical areas. The possibility to model the potential of solar irradiance on the roofs of buildings with the use of three-dimensional (3D) data may offer a scientific and more available method to characterize the potential of a specific area or location.
In order to assess the solar potential of buildings, one should take into consideration the following parameters characterizing the roofs of buildings: geographic location, slope, shape, inclination, and shadows. Apart from that, according to [10], one should take into account three factors that determine the correlation between the Earth atmosphere and the analyzed terrain surface:
- the position of Earth with respect to the sun;
- the land surface;
- the atmosphere.
To estimate solar irradiance, GIS models must take into account these three factors, usually in the form of:
- solar parameters;
- a Digital Surface Model (DSM) to estimate the orientation of the building, roof slope, and shading;
- information on the atmospheric absorption and dispersion of solar radiation.
Furthermore, climate and other atmospheric considerations, such as the effect of aerosols (solid or liquid substances present in the atmosphere and atmospheric diffusion), also affect the final values of solar radiation [8].
One of the main models developed in a GIS tool is the one developed by [11] called The Solar Radiation toolset, as a module of the ArcGIS Pro of the company Environmental Systems Research Institute (ESRI).
1.2. Airborne LIDAR vs. UAV Imagery
Many of the models where solar radiation simulations have been developed by taking into account the complexity of the terrain and the shapes of the roofs are based on the use of GIS in conjunction with digital surface models (DSMs) or digital terrain models (DTMs) from different types of source data. So far, advanced models have been implemented for mapping the urban and rural solar potential through terrain modeling, from photogrammetric satellite [12,13,14], airborne light detection and ranging (LIDAR) [15], and unmanned aerial vehicles (UAVs) [9]. These models have allowed the reconstruction of the 3D shape of buildings and other constructions with great detail and precision.
Unlike 2D data, point clouds generated not only enhance the understanding of thermal dynamics concerning panel orientations and incoming solar energy but also offer a more intuitive inspection method for human operators [16].
Airborne LIDAR point clouds of the density of 4–12 pts/m2 may easily have the horizontal and vertical accuracy of one meter (or even sub-meter). These data are then used to create continuous raster surfaces, such as Digital Elevation Model (DEM) and DSM [17], which may have a similar, sub-meter resolution. Current deep learning techniques use the ability of geometric recognition for the classification of points. Moreover, the classified clouds of points enable distinguishing the developed environment from natural ones based on the changes in the changes in the first and last return LIDAR impulses. Therefore, the height and location of vegetation may easily be distinguished from the roofs of buildings [18,19], which helps create digital representations of the structures and of the topography of the area.
Due to the fact that the LIDAR technology provides data for modeling the key elements of the urban landscape for the purposes of planning solar power systems, including the slope, shape, and height, the LIDAR data still pose certain problems related to the spatial uncertainty and errors that may potentially decrease the accuracy of the assessment of solar power. Data from UAV imagery are characterized by a higher resolution of the generated DSM models in comparison to ALS data [20,21,22]. As a result, they are used to improve the efficiency of solar power audits and to reduce the uncertainties connected with LIDAR data.
1.2.1. The Application of the Footprints of Buildings
Unfortunately, using data of such a high resolution has certain disadvantages. In particular, calculating the intensity of solar irradiance in a complex urban area at high resolutions may result in extremely long processing times. This is one of the reasons why scientists use so-called footprints, or the outlines of the ground floors of buildings, for the preliminary identification of areas of interest in the landscape. Regardless of whether they originate from LIDAR point clouds or from other sources (UAV imagery), the footprints of buildings are essential to prepare an accurate estimation concerning solar power [23].
1.2.2. Spatial Resolution of the DSM
Spatial resolution has an enormous influence on the Digital Surface Models. This suggests that it is necessary to use DSM of the resolution of 0.25–0.3 m so that the roof structures are correctly defined using LIDAR. Even higher resolution (≤ 0.1 m) is recommended to distinguish other objects (e.g., chimneys) that are located on roofs and may influence the intensity of irradiance [24].
The UAVs have several advantages:
- It is easy to collect many photos from low altitudes (less than 150 m) and in small areas because the photography portion of the project is reduced from days to hours.
- The UAV data collected are of greater precision and detail than those taken with satellites or conventional aircraft.
- The large amount of high-resolution 3D data collected from a UAV and the products derived from surface models that in turn come from aerial photos are the basis of the proposed UAV-DSM method.
This method is used for the estimation of solar energy potential on different surfaces, especially roofs of buildings. The resolution of the elevation model to estimate the solar potential on roofs should accurately reflect the unique characteristics of the roof, such as slope, orientation, adjacent structures, and vegetation.
One of the disadvantages of using LIDAR point clouds is the high costs of acquiring data. Due to the high costs of flights, LIDAR data are rather seldom acquired at aviation altitudes, so their topicality is relatively low (in Poland, they are several years old). Due to the disadvantages of airborne LIDAR, currently LIDAR systems installed on UAV are used increasingly often. The qualitative and quantitative analyses provided proof that the Structure From Motion (SfM) approach is comparable to LIDAR, or even better under the same UAS flight settings [25,26].
1.3. Map of the Solar Potential
The map presents the solar potential of building roofs in the city, i.e., the amount of solar energy that falls on their surface each year [27,28,29,30]. Data are usually presented in a monthly and annual view, and can be divided into specific components of solar irradiance:
- Direct radiation (IDH);
- Scattered radiation (ISH);
- Total radiation, being a sum of the above (ITH).
1.4. Irradiance Versus Solar Energy Estimates
Although most authors agree on a consensus concerning the influence of spatial resolution on the estimated irradiance of roofs, there are fewer studies that focus on the influence of spatial resolution on the calculations of the solar power potential [31,32,33,34,35]. Again, while most studies focus on the average or total irradiance that reaches the roofs, few publications discuss the actual potential of a roof for generating power (i.e., transforming the irradiance into metrics that represent usable energy). The irradiance of the roof, regardless of the amount, is useful only if it may be transformed into electric power. This requires the space that is needed to install photovoltaic infrastructure. Thus, while the shading caused by chimneys, facades, or other objects may reduce the values of irradiance in specific parts of the roof at various times of day [36], these structures also limit the spots where photovoltaic infrastructure may be installed.
1.5. Methods of Detecting Photovoltaic Panels
The constantly increasing demand for photovoltaic power is accompanied by the need to improve the efficiency and reliability of photovoltaic systems. After launching a solar power plant, abnormal heat may be generated by overloaded and damaged cells, thus reducing the overall output power. In particular, photovoltaic systems that have been operating for several years often show critical behavior, with failures that may threaten the efficiency and power generation in the facility. Furthermore, a wide spectrum of failures may occur as a result of a large number of factors, including delamination, discoloration, high temperatures, long exposure to light, etc.
The main applications of the detection of solar panels include real-time monitoring of photovoltaic modules [37], carrying out inspections of photovoltaic cells [38], simulating and forecasting solar resources [39], and the analysis of modular floating solar farms and the influence of sea undulation [40].
Due to the limited lifespan of panels, they should be monitored constantly and their technical condition should be checked. Low-altitude photogrammetry sometimes uses thermal infrared in the diagnostics of photovoltaic systems. Orthophoto mosaics obtained from thermal images from UAV enable conducting a quantitative and qualitative assessment of the damaged panels [41,42].
Existing solar panels are detected with the use of satellite imagery [43] and low-altitude images. Deep learning methods are also commonly used [44,45]. The results of the detection of solar panels in satellite imagery are characterized by a low level of detail and are mainly designated for the determination of the possibilities of generating photovoltaic power in the given area, in general terms. Due to its higher resolution, imagery acquired from UAV in the RGB and NIR channels is a more frequently selected source of data for the detection of photovoltaic panels than satellite imagery.
This article presents a methodology for the assessment of the solar potential of buildings for two areas (low and highly urbanized), based on two types of data: imagery from UAV and airborne LIDAR data.
This study’s objective and contribution to existing research is to apply GIS tools to assess the solar potential of buildings. The use of GIS tools and the consideration of key parameters such as slope, orientation, and shading provide the opportunity to optimize the spatial analysis. In the analyses, we used the Raster Solar Radiation tool in ArcGIS Pro, which allows creating detailed solar radiation maps of roofs, an approach that will enable better planning of photovoltaic panel installations and energy sustainability. The results of the assessment of the solar potential of buildings are juxtaposed with the results of the detection of existing solar panels in the areas of interest.
Section 2 contains the characteristics of the test areas and of the used equipment and data. Section 3 provides a description of the methodology of assessing the solar potential of buildings and the methodology applied to detect existing solar panels. Section 4 presents the results of the assessment of the solar potential of buildings and the results of the detection of existing solar panels in the areas of interest. Finally, Section 5 contains the summary and conclusions.
2. Materials
2.1. Research Area
The research focused on two locations: Wodziczna village (Figure 1b) and the campus of the Military University of Technology in Warsaw (MUT) (Figure 1a). For each of these locations, various sources of data were used to assess the solar potential.
Figure 1.
Research areas: (a) Military University of Technology [Google Earth]; (b) Wodziczna village [own photo].
2.2. Equipment and Technology
The research was conducted with the use of the Unmanned Aerial Vehicle DJI Mini 2, which was used to take the photogrammetric flight over the research area in Wodziczna. The most important parameters of the DJI Mini 2 are included in Table 1. This flight enabled the authors to acquire aerial imagery that was then processed in order to create a Digital Surface Model (DSM) and an orthophoto map. Apart from that, data from Airborne Laser Scanning obtained from the Geoportal were used.
Table 1.
Specifications of the camera installed in DJI Mini 2.
Geoportal.gov.pl is the official Polish portal for geographic information, where spatial data and related services are published. It is managed by the Head Office of Geodesy and Cartography (GUGiK) and constitutes an important source of geographic information for citizens, public administration bodies, entrepreneurs, and scientific institutions.
2.3. Calibration of the Camera
The camera was calibrated by means of taking a series of photos of the calibration sheet. Detailed calibration parameters are presented in Table 2.
Table 2.
Calibration parameters of the camera installed in DJI Mini 2.
2.4. Data Acquisition Process
The process of acquiring data is a key element of the project that involves collecting various imagery, laser scanning, and topographic data. Imagery data obtained from onboard cameras installed on Unmanned Aerial Vehicles and processed in Pix4D Mapper version 4.8.4. provide high-quality images and three-dimensional terrain models. LIDAR data from ALS provide detailed information about the terrain structure, which is necessary to create accurate 3D models. Finally, BDOT10k provides detailed information about topographic objects, which allows for precise spatial analysis and creating comprehensive maps. The integration of these three sources of data enables obtaining the full image of the analyzed area, which is crucial for the fulfilment of the objectives of the project. Characteristics of geospatial data used in research are presented in Table 3.
Table 3.
Characteristics of geospatial data used.
2.4.1. Low-Altitude Imagery Data (UAV)
The mission for the research area in Wodziczna was planned with the use of the Dronelink application, which enables defining the flight route of the UAV and the points of taking photos. The application allows for accurate planning of such parameters as the altitude of flight and the angle of tilt of the camera, which guarantees the high quality of the acquired data.
The photogrammetric flight over the area of Wodziczna took place on the 19th of March 2022. During the mission, 251 pictures were taken at the altitude of 56 m above ground, with longitudinal coverage of 80% and transverse coverage of 75%. The application of these parameters guarantees that detailed and accurate images of the land are taken, which is essential for further analysis.
The collected images were processed with the Pix4D Mapper version 4.8.4. software to generate an orthophoto map of the resolution GSD = 1.75 cm and a Digital Surface Model of the same resolution.
2.4.2. LIDAR Data Obtained from Airborne Laser Scanning
Additional data were obtained from Airborne Laser Scanning from the Geoportal. ALS enables obtaining detailed information about the terrain structure, which is essential for spatial analysis and creating 3D models. Such data have the following spatial characteristics: 4 pts/m2 for rural areas and 12 pts/m2 for urban areas. The obtained Digital Surface Models (DSMs), both for the area of Wodziczna and for the campus of the Military University of Technology, originate from Airborne Laser Scanning, and their spatial characteristics are of the size of a 1 m and 0.5 m mesh in the grid (the size in the mesh indicates the distance between the measurement points, i.e., the resolution of the model).
2.4.3. BDOT10k (Database of Topographic Objects in the Scale of 1:10,000)
This is a detailed spatial database that contains information about topographic objects in the scale of 1:10,000. The BDOT10k is used in the creation of maps and spatial analyses and contains, among others, information about buildings, road and water supply infrastructure, green areas, and other landscape elements.
2.4.4. Actual Data from Photovoltaic Systems
The actual data used in this study come from publicly available online platforms. These platforms are provided by the owners of real photovoltaic (PV) systems, who share their data for public use. These data include performance and operational information, which is valuable for analyzing the effectiveness and efficiency of PV installations. By leveraging these publicly accessible sources, we can ensure the accuracy and relevance of the data used in the analysis.
3. Methods
3.1. Assessment of the Solar Potential of Buildings
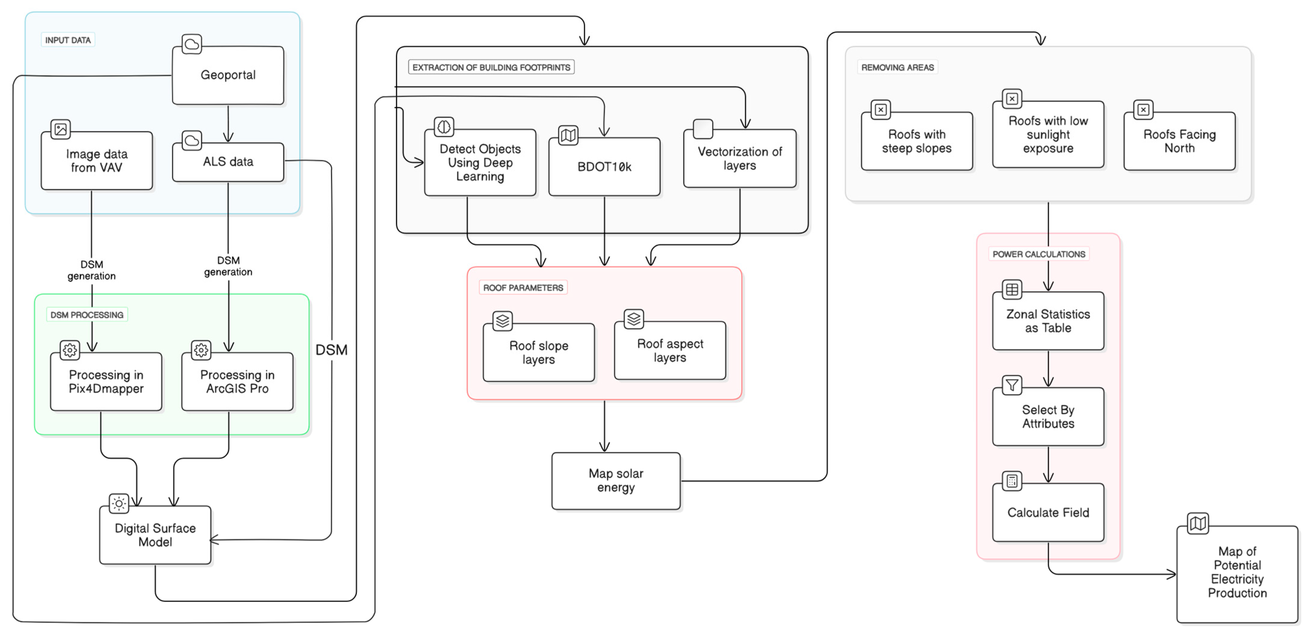
The proposed methodology of assessing the solar potential of buildings is based on appropriately selected input data and precise analytical steps, as presented in Figure 2.
Figure 2.
Methodology of generating the map of the solar potential of buildings.
Map of solar energy—a solar (energy) map allows calculating the surface area of the roof and the amount of solar energy that falls on it in a day, week, month, or year. The unit is the amount of solar radiation in kilowatt-hours per square meter (kWh/m2).
The map of the potential for solar power generation represents the approximate value of the potential generation of solar energy that might be obtained from photovoltaic systems installed on buildings in the given area. The unit of electricity generation potential is the megawatt hour per observation period, for example, one year (MWh/year).
3.2. Methodology of Generating the Map of the Orthophoto Map Solar Potential of Buildings
The first step in generating a map of the solar potential of buildings is the preparation of input data. Imagery obtained at low altitudes and LIDAR data obtained from ALS are used. Then, the data are processed to the form of a Digital Surface Model (DSM). Low-altitude imagery data were processed with Pix4Dmapper, where a DSM is generated, and LIDAR (ALS) data were processed in ArcGIS Pro, where a DSM was created. It is worth mentioning that a DSM generated from ALS data is already available in Geoportal, so that it is not necessary to process the ALS data.
The next stage consists of extracting the footprints of buildings, which may be done with the use of BDOT10k data (made available by Geoportal), the “Detect Objects Using Deep Learning” technology, or by means of vectorization of the layer (of roofs).
At the next stage, the roof parameters are determined with the use of the “Surface Parameters” tool in ArcGIS Pro. At this stage, roof inclination and orientation layers are generated form the DSM.
Then, a solar map is generated with the use of the “Raster Solar Radiation” tool in ArcGIS Pro for two areas: the Military University of Technology and Wodziczna village. At this stage, the Input Surface Raster was the DSM, the Start date and Time for our analysis was 1 January 2023, and the End Date and Time was 1 January 2024. The Input Analysis Mask was the footprints of buildings (cells that are located outside the polygons); building footprints were not calculated. They have the value of NoData and are not displayed.
After generating the solar map, the areas that are not suitable for the installation of solar systems are removed. These areas are selected based on three criteria:
- High-inclination roofs (≥ 50°);
- Low-irradiance roofs (≤100 kWh/m2);
- Roofs oriented to the north (≤22.5° ≥ 337.5°) [46].
After that, power per each building is calculated with the use of the “Zonal Statistics as Table” tool in ArcGIS Pro. At this stage, the average solar irradiance per m2 is calculated for each building. The Input Raster or Feature Zone Data are the footprints of buildings. The Zone Field is the individual ID of the buildings, so that in the results, the average solar irradiance is set as Mean in the Statistics Type.
- The result layer of the “Zonal Statistics as Table” tool is a table that contains statistical data. In order to connect the tabular data with the vector layer, the “Add Join” tool was used via the individual ID number of buildings.
- After the power per each building has been calculated, we move on to finding the appropriate buildings with the use of the “Select By Attributes” function in ArcGIS Pro.
The next step consists of the conversion of solar irradiance into energy with the use of the “Calculate Field” function in ArcGIS Pro. This step includes:
- Multiplying the surface of every building by the average solar irradiance per m2;
- Multiplying the solar irradiance value by the efficiency and performance coefficient;
- The last stage involves mapping the potential for solar power generation.
The proposed methodology is based on precise data processing and detailed analyses, which enables obtaining a detailed assessment of the solar potential of buildings.
3.3. Detecting Photovoltaic Panels
The detection of photovoltaic panels is a key element in the analysis of the solar potential. The automation of this process allows for a fast and accurate detection of existing systems, which is necessary to assess whether they are installed on the roofs of buildings that have high solar potential. As a result, it is possible to verify the efficiency of existing systems and to plan new investments in a more optimized way. To this end, advance machine learning techniques are employed, in particular, deep learning, which enables precise recognition of objects based on aerial and satellite imagery. The process of detecting solar panels was conducted with the use of the ArcGIS Pro 3.0 software, which offers a wide range of analytical tools and the possibility of integration with machine learning models.
Figure 3 presents the main stages of the process of detecting photovoltaic panels with the use of deep learning in ArcGIS Pro software.
Figure 3.
The methodology of detecting objects with the use of deep learning.
The first step in this process is the classification of images with the use of the “Image Classification” tool in ArcGIS Pro. At this stage, the images are processed in order to label various classes of objects (samples are created), which allows for the preliminary classification of photovoltaic panels.
After the classification, the next step consists of training the deep learning model. The model is trained based on labeled images in order to be able to recognize the characteristic features of photovoltaic panels. Training datasets are used that contain both positive examples (images with photovoltaic panels) and negative ones (images without panels).
The final stage consists of detecting the objects with the use of the “Detect Objects Using Deep Learning” tool, based on the previously trained deep learning model. The model analyzes new images and identifies photovoltaic panels with high accuracy (96–98% certainty). The detection results may be visualized and further analyzed in ArcGIS Pro. This enables creating maps and reports concerning the existing photovoltaic systems.
This process, conducted in ArcGIS Pro, guarantees accurate and effective detection of photovoltaic panels, thus supporting the analyses of renewable energy and planning of the sustainable development of the power generation infrastructure.
3.4. Calculating the Annual Production of Electric Power Generated by Existing Photovoltaic Systems
The annual production of electric power generated by photovoltaic systems is a key aspect of the efficiency assessment and of the comparison to the maps of the potential to generate power. This sub-section describes the proposed method for calculating the annual production of electric power for existing photovoltaic systems. It focuses on the analysis of the data concerning the size and number of panels, their power, and their annual solar irradiance conditions at the given location. The production of electric power will be assessed based on the data on average solar irradiance and system efficiency. This section also presents examples of practical calculations and discusses the actors that influence the results, such as orientation of the panel, or shading. Appendix A shows the program written in the Python language to automate the calculations.
- Calculating the Power of a Single Photovoltaic Panel (PSPP).
- The first step in the assessment of annual power generation consists of calculating the power of a single photovoltaic panel. To do this, data on the panel’s size, energy efficiency, and radiation intensity for the specific location are required. The solar panels were measured in ArcGIS Pro software.
Energy efficiency is usually ranging from 0.16 to 0.18.
- 2.
- Estimating the Power of an existing Photovoltaic System [PPS}.
- Then, in order to estimate the total power of the photovoltaic system, information about the number of panels in the system is necessary.
- np—number of panels in the system.
- 3.
- Calculating the Annual Production of Energy (APE)
The final step consists of calculating the annual production of electric power by the photovoltaic system. To calculate it, the software collects the data on the average number of hours of solar irradiance during the year and the efficiency of the system, with the use of the function:
PE [kWh] = PPS [kW] × nh [h] × es
nh—average number of hours of insolation per year;
es—efficiency of the system.
- The average number of hours of insolation in Poland ranges from approx. 1000 to 1200 h and depends on the latitude. In the north of Poland, e.g., in Gdansk, the annual number of hours of insolation may be approx. 1000 h, while in the south, e.g., in Krakow, the number may reach approx. 1200 h [47]. The radiation intensity in central Poland, in regions such as Mazovia and Greater Poland, is moderate, ranging from 1020 to 1048 kWh/m2. System efficiency at the level of 80% (0.8) was assumed, as it takes into consideration system starts, e.g., inverters, cables, and shading.
- Orientation of panels—panels facing south in the northern hemisphere (and facing north in the southern hemisphere) usually generate more energy.
- Shading—partial or periodical shading of panels may significantly lower their performance and reduce the production of electric power.
- Angle of inclination—the optimum angle of inclination of panels differs depending on their geographic location and influences the amount of received solar energy.
- Cleanliness of the panels—regular cleaning of panels of dust, leaves, or snow may improve their performance.
- Atmospheric conditions—extreme weather conditions, such as hail, strong winds, or intensive snowfall, may affect the performance of the system. For example, hailstones may damage the panels, and a snow cover may reduce the accessibility of sunlight.
Practical examples of calculations and a discussion of the above factors will allow understanding better how to optimize the mathematical operations in order to estimate the annual production of electric power generated by existing photovoltaic systems and how to maximize this production.
4. Results and Discussion
This section contains the presentation of the detailed results of the analysis of the solar potential of buildings and the results of the detection of photovoltaic panels.
The analysis was conducted based on photogrammetric data and Airborne Laser Scanning data that were acquired at two different locations: in Wodziczna village and the campus of the Military University of Technology in Warsaw.
The results were divided into four main parts that correspond to the specific aspects of the research: detection of photovoltaic panels; assessment of the solar potential of buildings in the area of the campus; assessment of the solar potential in Wodziczna village; and calculation of the annual production of electric power generated by existing photovoltaic systems with a comparison to maps of the electric power generation potential, i.e., the so-called proposed power generation potential.
4.1. Results of the Detection of Photovoltaic Panels
This section provides an analysis of the results of the detection of photovoltaic panels with the use of advanced deep machine learning techniques. The analysis includes the assessment of detection accuracy and the identification of existing photovoltaic systems based on UAV imagery. The conducted detection process enabled assessing the current state of solar energy use and identifying potential sites for installing new systems. The obtained assessment results were compared to the actual data.
Figure 4 presents a map with marked locations where photovoltaic systems were detected. Deep machine learning techniques were applied, which enabled precisely detecting the panels based on low-altitude imagery.
Figure 4.
Location of the detected photovoltaic systems Photovoltaic systems marked with numbers 1–6 correspond to the houses marked in Figure 5.
Six photovoltaic systems were detected. They are installed on flat, mainly mono-pitched roofs. It is worth noting (Figure 5) that existing photovoltaic systems are installed in locations where the proposed power-generating potential is medium–high.
Figure 5.
Power generation potential in Wodziczna village (low-altitude data). The houses marked with numbers 1–6 correspond to the photovoltaic systems marked in Figure 4.
The process of detecting photovoltaic panels with the use of deep machine learning techniques enabled assessing the current state of solar energy use and identifying potential sites for installing new systems. The obtained results are important for the estimation of the current level of use of solar energy in the analyzed area.
4.2. Analysis of the Solar Potential of Buildings in the Geographic Information System—Military University of Technology
This section presents the results of the assessment of the solar potential of buildings that are located on the campus of the Military University of Technology (MUT). The analysis was conducted based on data from Airborne Laser Scanning, which enabled precisely determining the insolation conditions for each building. The presented results include solar maps and the estimated values of electric power generation, which allows for the assessment of the potential for power generation by photovoltaic systems in the analyzed area.
The solar map, or the map of solar energy, presents the amount of solar energy falling on the roofs of the buildings of the Military University of Technology during the year. Figure 6a shows the parts of the roofs on the campus that receive the most insolation. The analysis of the map enables identifying the roofs that are the most and least insolated during the year.

Figure 6.
Assessment of the solar potential of buildings for the campus of the Military University of Technology: (a) Solar map of the campus; (b) power generation potential of the campus.
Red and orange colors indicate the areas with the highest intensity of solar irradiance, from approx. 800 kWh/m2 to the maximum value of 1066.58 kWh/m2. Roofs marked with these colors are the most suitable for the installation of photovoltaic systems, as they will generate the most electric power.
Shades of yellow and light orange represent medium values of irradiance, from approx. 400 kWh/m2 to 800 kWh/m2. Although roofs marked with these colors may also be effective for the installation of photovoltaic systems, their performance will be slightly lower than that of the most insolated areas.
Shades of blue and light blue indicate the lowest intensity of irradiance, from the minimum value of 0.12 kWh/m2 to approx. 400 kWh/m2. Roofs marked with these colors receive the least solar energy and thus are the least suitable for installing photovoltaic systems. These areas are usually shaded or facing the north.
The analysis of Figure 6a reveals that the sites that are the most suitable for installing photovoltaic panels are situated on the roofs that are marked with shades of red and orange. Optimal use of these areas would enable maximizing the power generation from photovoltaic systems installed on the campus of the Military University of Technology.
The solar map presented in Figure 6a serves as the foundation for the map of power generation potential, shown in Figure 6b. This potential map is based on insolation levels.
According to the legend, the solar power generation potential across various locations on the MUT campus can be described as follows:
- Areas with the highest solar power generation potential are marked in red in the legend. These areas have the potential to generate 560.54–328.46 MWh/year of electric power. This applies to two buildings.
- Areas with moderate solar power generation potential are marked with dark and light orange in the legend. These areas have the potential to generate 328.45–97.92 MWh/year of electric power. This applies to 36 buildings.
- Areas with low solar power generation potential are marked in light orange/dark yellow in the legend. These areas have the potential to generate 97.91–39.03 MWh/year of electric power. This applies to 22 buildings.
- Areas with the lowest solar power generation potential are marked in light yellow in the legend. These areas have the potential to generate 39.02–1.57 MWh/year of electric power. This applies to 25 buildings.
The analysis of the map of solar power generation potential provides a means to estimate the amount of electric power that photovoltaic systems installed on campus buildings could produce. Figure 6b illustrates the power generation potential at various locations on the MUT campus, while Figure 7 presents both the power generation potential in a 2.5D space and the types of roofs the buildings have. Shades of red and orange represent areas with higher potential for power generation from photovoltaic panels, whereas shades of yellow and light orange mark areas with lower potential. The building with the highest potential for solar power generation is the main building of the Military University of Technology, which is highlighted in red. Conversely, buildings with the lowest potential are those with a roof area smaller than 500 square meters, marked in yellow.
Figure 7.
The 2.5D visualization of the potential for solar power generation. Fragment of the MUT campus, visualization based on DSM + orthomosaic (mesh size: 50 cm, resolution of the orthomosaic: 5 cm).
The potential for power generation from photovoltaic panels on the campus of the MUT is presented in Table 4.
Table 4.
The potential for power generation from photovoltaic panels on the campus of the MUT.
The median of the power generation potential is 88.45 MWh/year. This means that half of the installed photovoltaic systems have a potential that is lower than or equal to 88.45 MWh/year, and the other half has a higher potential.
The average power generation potential is 106.25 MWh/year, which means that, on average, each system installed on the campus can produce 106.25 MWh of electric power per year.
The standard deviation is 102.24 MWh/year. This shows how much the values of power generation potential differ from the average. A high standard deviation suggests that the power generation potential of individual systems is highly varied.
The total power generation potential is 9031.59 MWh/year, i.e., the campus of the university has the potential to produce over 9031 MWh of electric power every year.
The average power consumption of a university campus in Poland may vary significantly, depending on the size of the campus, the number of buildings, the number of students and employees, as well as the type of conducted activity (laboratories, lecture halls, offices, etc.). Detailed data may be difficult to obtain without access to specific information from the given academic institution. However, one may attempt to provide some estimations based on the typical power consumption indicators for educational institutions. Assuming the average electric power consumption for educational facilities in Poland based on the statistical data from Statistics Poland:
- A small campus may consume approximately 500–1000 MWh per year.
- A medium campus may consume approximately 1000–5000 MWh per year.
- A large campus, especially one with many laboratories and other energy-consuming facilities, may consume over 5000 MWh per year.
The campus of the Military University of Technology should be classified as a large campus, as this is a technical university with more than 10,000 students. The University has eight faculties with multiple classrooms, and it employs 1200 people. Research reveals that photovoltaic systems installed on the roofs of the buildings might produce over 9032 MWh of electric power every year, which might provide sufficient power supply for the whole campus and make it independent in terms of power consumption.
Larger buildings (e.g., blocks of flats, educational facilities, hospital buildings, etc.) usually have a higher power generation potential than single-family houses, as larger buildings usually have a larger roof surface. On the other hand, the demand for electric power in such buildings is also higher.
4.3. Assessment of the Solar Potential of Buildings in the Geographic Information System—Wodziczna Village
This section contains an analysis of the solar potential of the roofs in Wodziczna village. Similar methods were used as for the MUT campus, i.e., the analysis was based on data from photogrammetric flights and Airborne Laser Scanning. The results of the analysis present the potential for generating power from photovoltaic systems installed on the roofs of individual buildings, illustrating the solar power generation potential of photovoltaic panels in the analyzed region.
The maps of the power generation potential in Wodziczna village (Figure 8) use three different sets of data: low-altitude imagery data and LIDAR data from ALS, at various mesh sizes in the DSM. The analysis and comparison of the maps enables finding the data that best represent the roof surfaces, which improves the estimations of the power generation potential.
Figure 8.
Maps of power generation potential for three different datasets: (a) Power generation potential in Wodziczna village [DSM (mesh size 1.75 cm) based on imagery data]; (b) Power generation potential in Wodziczna village [DSM (mesh size 10 cm) based on LIDAR data]; (c) Power generation potential in Wodziczna village [DSM (mesh size 100 cm) based on LIDAR data].
Figure 8a shows a map of the potential for energy generation in the village of Wodziczna, based on imaging data acquired at low altitudes. The solar potential map was generated from a DSM with a grid size of 1.75 cm. The legend provides information about the solar energy generation potential in the village:
- Areas that have the greatest solar power generation potential are marked in red and have the potential to generate 81.02–30.00 MWh/year. This applies to 10 buildings.
- Areas with moderate potential are marked with dark orange and orange and have the potential to generate 29.99–15.00 MWh/year. This applies to 17 buildings.
- Areas with low potential are marked with light orange and dark yellow and have the potential to generate 14.99–10.00 MWh/year. This applies to 14 buildings.
- Areas with the lowest potential are marked in light yellow and have the potential to generate 9.99–3.21 MWh/year. This applies to six buildings.
Figure 8b presents a map of the power generation potential in Wodziczna village, based on LIDAR data acquired from ALS. The Digital Landscape Model was generated with a mesh size of 10 cm. The legend provides information about the solar power generation potential in the village:
- Areas that have the greatest solar power generation potential are marked in red and have the potential to generate 78.53–30.00 MWh/year. This applies to eight buildings.
- Areas with moderate potential are marked with dark orange and orange and have the potential to generate 29.99–15.00 MWh/year. This applies to 17 buildings.
- Areas with low potential are marked with light orange and dark yellow and have the potential to generate 14.99–10.00 MWh/year. This applies to 14 buildings.
- Areas with the lowest potential are marked in light yellow and have the potential to generate 9.99–2.97 MWh/year. This applies to seven buildings.
Figure 8c presents a map of the power generation potential in Wodziczna village, based on LIDAR data acquired from ALS. The Digital Landscape Model was generated externally by the Head Office of Geodesy and Cartography with a mesh size of 100 cm. The legend provides information about the solar power generation potential in the village:
- Areas with the highest solar power generation potential are marked in red in the legend. These areas have the potential to generate 81.89–30.00 MWh/year of electric power. This applies to eight buildings.
- Areas with moderate solar power generation potential are marked with dark and light orange in the legend. These areas have the potential to generate 29.99–15.00 MWh/year of electric power. This applies to 18 buildings.
- Areas with low solar power generation potential are marked in light orange/dark yellow in the legend. These areas have the potential to generate 14.99–10.00 MWh/year of electric power. This applies to 14 buildings.
- Areas with the lowest solar power generation potential are marked in light yellow in the legend. These areas have the potential to generate 9.99–3.21 MWh/year of electric power. This applies to six buildings.
The analysis of Table 5 reveals that the accuracy and level of detail of the DSM influence the distribution of the solar power generation potential. The DSM from imagery data with the mesh size of 1.75 cm is the most precise, which enables a more accurate determination of the power generation potential. Higher resolution results in a more accurate representation of details, which in turn translates into a higher number of buildings of diversified power generation potential.
Table 5.
Number of buildings in specific categories of power generation potential.
LIDAR data with the 10 cm mesh size are less detailed than the imagery data from UAV, but more precise than LIDAR with a 100 cm mesh. These differences are reflected in the number of buildings in specific categories of power generation potential. Data from UAV indicate 10 buildings with the greatest power generation potential (≥30.00 MWh/year), while LIDAR data (10 cm and 100 cm) show 8 buildings in this category. This suggests that the more detailed UAV imagery provides better identification of buildings with high potential.
Areas with moderate power generation potential (29.99–15.00 MWh/year) include the most buildings, according to image data. This might mean that more precise data identify the differences in insolation better. The low potential category (14.99–10.00 MWh/year) consists of a similar number of buildings in all three cases. This may suggest that the accuracy of the DSM is not as critical for this category.
The diagram (Figure 9) shows a comparison of the power generation potential in Wodziczna village, based on three different datasets. The data include photogrammetric imagery from low altitudes and LIDAR data from ALS, at various mesh sizes in the DSM.
Figure 9.
Comparison of grid size from different datasets: low-altitude imagery data and LIDAR data from ALS, at various mesh sizes.
In the diagram:
- The red line represents the power generation potential determined based on UAV imagery, with the mesh size of 1.75 cm.
- The blue line represents the power generation potential determined based on LIDAR data from ALS, with the mesh size of 10 cm.
- The green line represents the power generation potential determined based on LIDAR data from ALS, with the mesh size of 100 cm.
- The X axis represents the numbers of buildings, and the Y axis represents the generation of electric power in megawatt-hours (MWh).
The LIDAR data with the 10 cm mesh (blue line) seem more stable and less prone to adopt extreme values in comparison to image data and LIDAR with the 100 cm mesh. Data from UAV (red line) show a greater changeability, which may result from the higher level of detail of the data.
For buildings from 12 to 20 and from 32 to 40, all three lines show relatively low values of power generation. This may indicate that these areas have a lower solar potential as a result of shading or other local factors.
Photogrammetric data with the mesh size of 1.75 cm provide the most detailed information, which is quite an advantage in the analysis of small surfaces and tiny details. However, higher variability may mean higher sensitivity to small terrain changes. LIDAR data from ALS, with the mesh size of 10 cm, offer a balance between the precision and stability of the results. This is useful in the analysis of large areas that require accurate, but not overly detailed, data. LIDAR data with the mesh size of 100 cm are the least detailed, but also the most stable. They may be useful in the analysis of large areas, where details are not so important.
Figure 10 illustrates the locations of the numbered buildings being analyzed. One may notice that the results for different datasets are similar, but there are certain differences at specific points. This may result from varying levels of detail in the data and the size of the mesh. Significant differences between the lines representing different datasets are particularly noticeable for buildings number 17, 25, 28, 34, and 46. The largest difference is observed for building 28, where the image data (mesh size 1.75 cm) show much higher energy production than the other datasets. It is worth noting that a larger mesh size may lead to higher peak values, as fewer data points are averaged. This can cause larger deviations, which is noticeable in the LIDAR data (mesh size 100 cm).
Figure 10.
Position of houses on the map of the power generation potential [DSM (mesh size 1.75 cm), based on image data].
The potential for power generation from photovoltaic panels in Wodziczna village is presented in Table 6, based on three datasets: low-altitude imagery, LIDAR data from ALS, and different mesh sizes. Each dataset provides slightly different results, which can be interpreted in greater detail. The image data with the smallest mesh size (1.75 cm) show the highest power generation potential. The high level of detail enables a more precise estimation of insolation for individual roofs, leading to a higher power generation potential. LIDAR data from ALS with a 10 cm mesh also offer detailed information, though slightly less precise than UAV data. Still, the power generation potential remains high, just slightly lower due to less precise roof surface representation. LIDAR data from ALS with a 100 cm mesh shows the lowest power generation potential among the three datasets. The reduced level of detail in the roof surface representation leads to lower power generation estimates. This is expected, as a larger mesh size results in less accurate insolation data for specific roof sections.
Table 6.
The potential for power generation from photovoltaic panels in Wodziczna village, based on three datasets: low-altitude imagery data and LIDAR data from ALS, at various mesh sizes.
The analysis of these data reveals that different methods and sizes of the mesh used to acquire data may affect the assessment of the power generation potential. Image data with the smallest mesh size (1.75 cm) show the highest total power generation potential, which suggests that using more detailed data may lead to higher estimations of the potential. On the other hand, LIDAR data from ALS with larger sizes of mesh (10 cm and 100 cm) show slightly lower values, which may result from the fact that the analysis of roof surfaces is less detailed.
Statistics Poland published a report that states that in 2021, an average household in Poland consumed approximately 2–2.2 MWh of electric power per year. The consumption may vary depending on the size of the household, the number of household members, and the energy efficiency of the appliances used. Assuming the average electric power consumption for households in Poland based on the statistical data from Statistics Poland:
- Small household (1–2 persons): approx. 1.5–2 MWh per year.
- Medium-sized household (3–4 persons): approx. 2–3.5 MWh per year.
- Large household (5 persons or more): approx. 3–5 MWh per year.
The conducted analysis reveals that every roof of a building on which photovoltaic panels may be installed can generate from over 3 MWh to approx. 80 MWh of electric power. Considering the above assumptions, panels that are installed on such roofs may satisfy the demand for power of a small household.
The analysis also demonstrated that the power generation potential in Wodziczna village is the highest when data from UAV with the mesh size of 1.75 cm are used, with the minimum potential of 3.70 MWh and the maximum potential of 81.02 MWh. The median and average for photogrammetric data are also higher, which indicates an overall larger potential for generating electric power in comparison to LIDAR data with various mesh sizes.
The analysis of the Digital Surface Model generated from the LIDAR data acquired from ALS and shown in Figure 11b,c shows that the roof surface may be less detailed and deformed than indicated by the image data. The size of the DSM grid (10 cm and 100 cm) is reflected in the accuracy of the surface mapping, which in turn affects the precision of the solar potential assessment. Figure 11a shows an accurate representation of building roofs.

Figure 11.
The 2.5D visualization of the power generation potential: (a) Fragment of Wodziczna village, visualization based on DSM (mesh size 1.75 cm) + orthomosaic (pixel size 1.75 cm), DSM based on low-altitude photogrammetric data; (b) Fragment of Wodziczna village, visualization based on DSM (mesh size 10 cm) + orthomosaic (pixel size 1.75 cm), DSM based on LIDAR data; (c) Fragment of Wodziczna village, visualization based on DSM (mesh size 100 cm) + orthomosaic (pixel size 1.75 cm), DSM based on LIDAR data.
Finally, it is worth noting that the ALS data originate from 2014, while photogrammetric data were acquired in 2022. This means that the datasets were acquired at different times. This is particularly important due to the changes in the position of buildings. Some of the buildings that are visible in the data from UAV did not exist when the ALS data were acquired. Due to that, the analysis of the power generation potential should take these differences into account.
An important aspect in generating solar maps is the resolution of the DSM. The solar map takes the resolution of the raster from the DSM. As a result, the size of the DSM mesh has an influence on the solar map, as it defines the level of detail of the data that are used in the analysis. Smaller mesh sizes (e.g., 1.75 cm) result in creating higher-resolution maps, which enables better representation of topographic details and improved modeling of the insolation in the given area. On the other hand, maps created with higher mesh sizes (100 cm) are more general and may fail to capture smaller features of the surface. This may affect the accuracy of the predictions of the solar potential.
Creating precise, high-resolution solar maps is particularly important in areas of varied topography, where even slight changes in the inclination and orientation of the surface may significantly influence the amount of received solar radiation.
The differences between image data and LIDAR data are important for the assessment of their usability for creating maps of solar potential:
- Resolution and level of detail: Low-altitude image data offer a higher resolution, which enables more precise representation of the structural details of buildings. This contributes to the precise assessment of the surfaces that are available for the installation of photovoltaic systems.
- Stability and independence from atmospheric conditions: LIDAR data, in spite of their lower visual resolution, are characterized by higher stability and accuracy in various atmospheric conditions. Due to that, they provide a more reliable source for long-term analysis.
- The influence of the DSM mesh size on solar maps: Lower mesh sizes of the DSM (1.75 cm) allow creating solar maps with a higher resolution, which is crucial in topographically diverse areas. Larger mesh sizes (100 cm) may result in the loss of details, which might affect the accuracy of the predictions of solar potential.
Finally, it is worth noting that the ALS data originate from 2014, while photogrammetric data were acquired in 2022. This means that the datasets were acquired at different times, which can affect the analysis of solar energy potential because some buildings visible in the UAV data did not exist when the ALS data were acquired.
The resolution of the DSM has a significant impact on solar maps. Smaller grid sizes (e.g., 1.75 cm) allow for the creation of higher-resolution maps, enabling a more accurate representation of topographical details, while larger grid sizes (100 cm) are less precise, which may affect the accuracy of solar potential forecasts.
The results showed that the imagery UAV identified 10 buildings in Wodziczna with the highest solar energy generation potential (≥30 MWh/year), compared to 8 buildings identified by LIDAR data. The higher resolution of UAV data allows for more accurate mapping but requires more computational resources.
Creating high-resolution solar maps is particularly important in areas with varied topography, where even small changes in surface inclination can affect sunlight exposure.
Imaging data offer higher resolution, allowing for more precise representation of building details, while LIDAR data are more stable and accurate under various atmospheric conditions. Integrating both types of data enables the creation of the most accurate solar potential maps, which is crucial for efficient planning of photovoltaic systems.
4.4. Calculating the Annual Production of Electric Power Generated by Existing Photovoltaic Systems, with a Comparison of the Maps of the So-Called Proposed Power Generation Potential to Real Data
Calculating the annual energy production of photovoltaic systems is a key part of assessing their efficiency and energy generation potential. These calculations, based on data on the number of panels, their power output, and solar conditions, are compared with both actual data and potential maps and estimates.
The photovoltaic systems are shown in detail below, together with their calculated nominal power and actual performance data. The locations of the systems analyzed are presented in Figure 5.
- System 1: The system consists of 160 polycrystalline panels of the dimensions of 1.60 × 1 m, with the performance of 1 solar panel of 320 W. The total annual energy production is approximately 50.65 MWh/year, and the calculated value is 52.64 MWh/year.
- System 2: The system consists of 66 monocrystalline panels of the dimensions of 2.10 × 1 m. One panel has the power of 440 W. The total annual energy production is approximately 28.73 MWh/year, and the calculated value is 32.06 MWh/year.
- System 3: The system consists of 60 monocrystalline panels of the dimensions of 2 × 1 m. A single panel has the power of 420 W. The total annual energy production is approximately 24.92 MWh/year, and the calculated value is 27.76 MWh/year.
- System 4: The system consists of 22 polycrystalline panels of the dimensions of 2 × 1.1 m. A single panel has the power of 350 W. The total annual energy production is approximately 7.61 MWh/year, and the calculated value is 9.95 MWh/year.
- System 5: The system consists of 45 monocrystalline panels of the dimensions of 2 × 1 m. A single panel has the power of 420 W. The total annual energy production is approximately 18.7 MWh/year, and the calculated value is 20.85 MWh/year.
- System 6: The system consists of 43 monocrystalline panels of the dimensions of 1.60 × 1 m. A single panel has the power of 350 W. The total annual energy production is approximately 14.87 MWh/year, and the calculated value is 15.92 MWh/year.
It is worth noting that the values given are approximate and may differ from actual values. Potential maps may also deviate from actual conditions. Figure 12 shows photovoltaic panels partially shaded by others, which reduces their efficiency.
Figure 12.
Shaded photovoltaic panels (mounting error)—System 3.
The analysis of Figure 13 demonstrates a comparison of data on actual electricity production from existing photovoltaic systems with data from energy production potential maps and estimated production potential. The graph compares the values of potential electricity production derived from various sources: UAV image data with a 1.75 cm grid (red line), LIDAR ALS data with a 10 cm grid (blue line), and a 100 cm grid (green line), as well as calculated energy production from existing photovoltaic installations (purple dashed line). The black line represents actual energy production data obtained from publicly accessible online platforms shared by PV system owners.
Figure 13.
Comparison of the power generation for roof surfaces with the data on power generation from existing photovoltaic systems.
The potential energy production values (red, blue, and green lines) are significantly higher than the actual production values (black line), indicating a substantial disparity between potential estimates and the actual performance of the systems. The dashed line (purple) representing the calculated production potential is closer to actual production, suggesting that the applied calculation method better reflects real-world conditions than potential maps.
The elevated potential energy production values stem from the fact that calculations account for the entire roof surface area of the building rather than just the area occupied by photovoltaic panels. This leads to overestimated potential values and highlights the importance of considering the actual panel area when estimating the production capacity of PV systems.
The highest potential energy production values are shown by the red line, which results from using the finest grid (1.75 cm), enabling a detailed analysis of roof surfaces. The green and blue lines, corresponding to coarser grids (100 cm and 10 cm, respectively), indicate slightly lower values but still overestimate actual energy production.
The potential for power generation with the power generation from existing photovoltaic panels in Wodziczna village is presented in Table 7, based on three datasets: low-altitude imagery data from UAV and LIDAR data from ALS, at various mesh sizes. The results demonstrate (Figure 14) that the power generation of existing systems is approximately 30 MWh lower than the data in the maps of solar power generation potential. One may notice that for House 3, the power generation potential in the map is the same as the power generation from the installed photovoltaic system. The data from the maps of power generation potential created based on data from UAV show the greatest potential for power generation.
Table 7.
Comparison of the power generation potential for roof surfaces with the power generation from existing photovoltaic systems.
Figure 14.
Power generation from photovoltaic systems—vectorized areas of photovoltaic panels. (a) vectorization of a photovoltaic system where the panels are separated; (b) vectorization of a photovoltaic system.
It is worth noting that the data from the maps of the power generation potential are roof surfaces, so this potential should be higher than the potential for generating power from existing systems.
The results, presented in Figure 15, demonstrate that the power generation from existing systems is approximately 5–20 MWh higher than the data in the maps of solar power generation potential. One may notice that for House 4, the power generation potential in the map is higher than the actual power generation from the installed photovoltaic system. However, it is still noticeable that, regarding the data from the power generation potential maps, higher potential is dominant in maps with the 1.75 cm mesh (image data from low altitudes). This observation is consistent with the findings shown in Figure 15, where the highest energy production forecasts come from calculations based on existing installations (purple dashed line). The actual energy production (black line) typically exceeds the forecasts obtained from UAV data (red line) and LIDAR data (blue and green lines). This suggests that actual power output from photovoltaic systems can be higher than predicted by these methods, making them useful for investment planning. UAV and LIDAR forecasts are more conservative, allowing investors to assume lower production levels, which helps minimize the risk of overestimation while providing a safety margin. In practice, this results in a favorable situation where actual production surpasses the forecasts, benefiting photovoltaic investments.
Figure 15.
Comparison of the power generation for vectorized surfaces of photovoltaic systems with the data on power generation from existing photovoltaic systems.
Energy production from existing photovoltaic systems and photovoltaic panels in the village of Wodziczna is presented in Table 8. The analysis is based on three datasets: low-altitude imagery and LIDAR data from ALS, each analyzed at various mesh sizes (1.75 cm for low-altitude imagery, 10 cm and 100 cm for LIDAR data). The table compares actual energy production, sourced from publicly available online platforms provided by PV system owners, with the calculated energy production potential for the vectorized surfaces of the photovoltaic systems.
Table 8.
Comparison of the power generation potential for vectorized surfaces of photovoltaic systems with the power generation from existing photovoltaic systems.
The data show that actual energy production is generally lower than the calculated potential, indicating possible inefficiencies or environmental factors not captured by the models. The calculated potential from aerial imagery is generally higher than from LIDAR data, with the higher resolution (1.75 cm) providing more accurate power generation predictions. For example, in System 1, the potential from low-altitude imagery is 50.65 MWh, while LIDAR data at a 10 cm mesh size estimates 42.54 MWh, and at 100 cm, it estimates only 29.01 MWh. In contrast, the actual performance of photovoltaic System 1 is 52.64 MWh, which exceeds the estimates, suggesting that actual energy production can be higher than the theoretical estimations. This indicates that factors such as system performance, panel orientation, and local conditions might contribute to higher output than predicted by the models.
In some systems, such as System 3, actual energy production exceeds the calculated potential, which may be attributed to local factors or system upgrades improving performance. Larger mesh sizes (100 cm) from LIDAR tend to underestimate potential energy production, emphasizing the importance of high-resolution data in accurately estimating power generation. This discrepancy highlights the need for more detailed data to evaluate and optimize photovoltaic systems effectively.
Overall, this analysis allows for an evaluation of the accuracy and usability of solar power generation potential maps for planning photovoltaic systems. The comparison of actual energy production with potential reveals differences that may arise from local conditions, such as shading, panel orientation, or specific system features. These factors are crucial for understanding the dynamics and potential of solar energy across various locations. Thus, spatial data are essential for effectively planning future photovoltaic systems and optimizing existing ones to maximize their efficiency and profitability.
Determining the margin of error is essential for assessing the reliability of these results. The conducted Mean Absolute Error (MAE) analysis provides a general error measure, which, for the presented data, is 2.28 MWh, representing the average difference between estimated and actual values. A further comparison between actual data and potential maps reveals discrepancies. For low-altitude data, the error is 8.51 MWh, while LIDAR data with a 10 cm mesh size yield an error of 10.53 MWh, and a 100 cm mesh size results in an error of 10.64 MWh. These findings indicate that low-altitude data better reflect actual results compared to LIDAR data, although differences between various LIDAR configurations are minimal.
To better illustrate the scale of these discrepancies, percentage errors were calculated for each system and measurement method. The lowest average percentage error occurs in System 4 (12.70%), suggesting it most closely aligns with actual data. Other measurements exhibit significantly higher average percentage errors, ranging from 41.87% to 46.74%, indicating greater disparities between measurements and actual results. The errors between estimated and actual solar potential arise primarily due to differences in data resolution, averaging over larger grids, and outdated LIDAR data compared to newer photogrammetric data.
Low-altitude photogrammetry provides greater detail and precision but is sensitive to atmospheric conditions. To minimize errors, more up-to-date data should be used, and integrating various information sources is recommended.
5. Conclusions
The conducted research confirmed that the use of imagery from Unmanned Aerial Vehicles (UAVs) and LIDAR data from Airborne Laser Scanning is an effective method for assessing the solar potential of buildings. Analyses carried out in Wodziczna village and on the campus of the Military University of Technology enabled the creation of detailed maps of potential electricity production and the identification of roofs with the highest potential for photovoltaic panel installations.
The applied methodology, which included photogrammetric flights and data processing in Pix4D Mapper and ArcGIS Pro, allowed for the precise determination of key roof parameters, such as slope, orientation, and shading, as well as the estimation of annual solar radiation. Additionally, the use of deep learning techniques facilitated the detection of existing photovoltaic systems, the evaluation of their efficiency, and the identification of areas requiring optimization.
The results of this study can be practically utilized by local governments, developers, and investors for planning the placement of solar installations, particularly in areas with the highest solar potential. Integrating these findings into spatial planning policies could accelerate the development of renewable energy and support the achievement of sustainable development goals.
While the research provided valuable insights, it had certain limitations. The resolution and currency of LIDAR data influenced the accuracy of the results, and the analysis was based on data collected at specific moments, which may not account for topographic changes, such as new buildings or alterations in the surroundings. Future research should focus on improving detection methods, integrating real-time data, and analyzing the long-term performance of photovoltaic systems. Additionally, expanding the study to include different geographic regions and climates could further validate the effectiveness of the proposed methodology.
In conclusion, this study demonstrated that photogrammetric and LIDAR data, supported by advanced GIS technologies, are indispensable tools for assessing the solar potential of buildings. These findings can significantly support the development of renewable energy systems. Municipalities could use these results to optimize the placement of solar installations by prioritizing buildings with the highest potential, focusing on public and commercial buildings as initial sites. Additionally, local governments can incorporate the findings into zoning laws and renewable energy strategies, ensuring that new developments take full advantage of solar resources. Such actions would not only contribute to increasing the share of renewable energy but also drive economic growth by attracting investments in the green energy sector.
Author Contributions
Conceptualization, P.J.; methodology, P.J. and H.S.; software, H.S.; validation, P.J. and H.S.; formal analysis, P.J.; investigation, H.S.; resources, M.T.; data curation, M.T.; writing—original draft preparation, H.S. and P.J.; writing—review and editing, P.J.; visualization, H.S.; supervision, P.J.; project administration, P.J.; funding acquisition, P.J. All authors have read and agreed to the published version of the manuscript.
Funding
This work was supported by Military University of Technology, Faculty of Civil Engineering and Geodesy [grant number 531-000004-W400-22].
Data Availability Statement
Data are contained within the article.
Conflicts of Interest
The authors declare no conflicts of interest.
Appendix A
| # Calculation of the power of a single photovoltaic panel # Function for calculations def calculate_photovoltaic_energy(): # User input panel_length = float(input(“Enter panel length (m): “)) panel_width = float(input(“Enter panel width (m): “)) energy_efficiency = float(input(“Enter panel efficiency: “)) GTI_opta = float(input(“Enter solar radiation intensity (W/m^2): “)) n_panels = int(input(“Enter the number of panels: “)) nh = int(input(“Enter the average number of sunlight hours per year: “)) es = float(input(“Enter system efficiency (0-1): “)) # Calculation of single panel power (PSPP) PSPP = panel_length * panel_width * energy_efficiency * GTI_opta # Calculation of total system power (PPS) PPS = PSPP * n_panels / 1000 # divide by 1000 to obtain kW # Calculation of annual energy production (APE) in kWh APE_kWh = PPS * nh * es # Conversion to MWh APE_MWh = APE_kWh/1000 # Displaying results print(f”\nSingle panel power (PSPP): {PSPP:.2f} Wh ({PSPP / 1000:.3f} kWh)”) print(f”Total system power (PPS): {PPS:.2f} kW”) print(f”Annual energy production (APE): {APE_kWh:.2f} kWh/year ({APE_MWh:.2f} MWh/year)”) # Calling the function calculate_photovoltaic_energy() |
References
- Vito Albino, U.B.; Dangelico, R.M. Smart Cities: Definitions, Dimensions, Performance, and Initiatives. J. Urban Technol. 2015, 22, 3–21. [Google Scholar] [CrossRef]
- Carboni, S. Smart Cities in Comparison: An Analysis of the Best Smart Cities. Smart Cities Reg. Dev. SCRD J. 2024, 8, 65–78. [Google Scholar] [CrossRef]
- Sheth, D. Smart Cities Are Environmentally Sustainable Cities. In Proceedings of the National Conference on Road Map for Smart Cities of Rajasthan, Udaipur, India, 5–6 April 2017. [Google Scholar]
- Brundtland, G. Report of the World Commission on Environment and Development; Oxford University Press: Oxford, NY, USA, 1987. [Google Scholar]
- Sharma, A. Current Trends and Future Directions in Renewable Energy Systems. Int. J. Res. Publ. Semin. 2024, 15, 186–198. [Google Scholar] [CrossRef]
- Dubchak, L. Modern renewable energy sources and methods for detecting their defects. Comput. Syst. Inf. Technol. 2024, 2, 21–26. [Google Scholar] [CrossRef]
- Laasri, S.; El Hafidi, E.M.; Mortadi, A.; Chahid, E.G. Solar-Powered Single-Stage Distillation and Complex Conductivity Analysis for Sustainable Domestic Wastewater Treatment. Environ. Sci. Pollut. Res. 2024, 31, 29321–29333. [Google Scholar] [CrossRef] [PubMed]
- Wijeratne, P.; Yang, R.; Too, E.; Wakefield, R. Design and Development of Distributed Solar PV Systems: Do the Current Tools Work? Sustain. Cities Soc. 2018, 45, 553–578. [Google Scholar] [CrossRef]
- Fuentes, J.E.; Moya, F.D.; Montoya, O.D. Method for Estimating Solar Energy Potential Based on Photogrammetry from Unmanned Aerial Vehicles. Electronics 2020, 9, 2144. [Google Scholar] [CrossRef]
- Šúri, M.; Hofierka, J. A New GIS-based Solar Radiation Model and Its Application to Photovoltaic Assessments. Trans. GIS 2004, 8, 175–190. [Google Scholar] [CrossRef]
- Fu, P.; Rich, P.M. A Geometric Solar Radiation Model with Applications in Agriculture and Forestry. Comput. Electron. Agric. 2002, 37, 25–35. [Google Scholar] [CrossRef]
- Sirko, W.; Kashubin, S.; Ritter, M.; Annkah, A.; Bouchareb, Y.; Dauphin, Y.; Keysers, D.; Neumann, M.; Cisse, M.; Quinn, J. Continental-Scale Building Detection from High Resolution Satellite Imagery. arXiv 2021. [Google Scholar] [CrossRef]
- Batchu, V.; Wilson, A.; Peng, B.; Elkin, C.; Jain, U.; Arsdale, C.; Goroshin, R.; Gulshan, V. Satellite Sunroof: High-Res Digital Surface Models and Roof Segmentation for Global Solar Mapping. arXiv 2024. [Google Scholar] [CrossRef]
- Sağlam, A.; Baykan, N.A. Roof Detection on Satellite Images. In Proceedings of the 2017 25th Signal Processing and Communications Applications Conference (SIU), Antalya, Turkey, 15–18 May 2017; pp. 1–4. [Google Scholar] [CrossRef]
- Sun, S.; Savalggio, C. Complex Building Roof Detection and Strict Description from LiDAR Data and Orthorectified Aerial Imagery. In Proceedings of the 2012 IEEE International Geoscience and Remote Sensing Symposium, Munich, Germany, 22–27 July 2012; p. 5469. [Google Scholar] [CrossRef]
- Cardoso, A.; Jurado, D.; López Ruiz, A.; Ramos, M.; Jurado, J.M. Automated Detection and Tracking of Photovoltaic Modules from 3D Remote Sensing Data. Appl. Energy 2024, 367, 123242. [Google Scholar] [CrossRef]
- Ciou, T.-S.; Lin, C.-H.; Wang, C.-K. Airborne LiDAR Point Cloud Classification Using Ensemble Learning for DEM Generation. Sensors 2024, 24, 6858. [Google Scholar] [CrossRef]
- Wang, P.; Yao, W. A New Weakly Supervised Approach for ALS Point Cloud Semantic Segmentation. arXiv 2021. [Google Scholar] [CrossRef]
- Politz, F.; Sester, M. JOINT CLASSIFICATION OF ALS AND DIM POINT CLOUDS. Int. Arch. Photogramm. Remote Sens. Spat. Inf. Sci. 2019, XLII-2/W13, 1113–1120. [Google Scholar] [CrossRef]
- Li, M.; Nan, L.; Smith, N.; Wonka, P. Reconstructing Building Mass Models from UAV Images. Comput. Graph. 2016, 54, 84–93. [Google Scholar] [CrossRef]
- Martinez-Agirre, A.; Víctor, G.-M.; Alvarez-Mozos, J. Comparison of Digital Terrain Models Obtained with LiDAR and Photogrammetry. In Advances in Design Engineering; Springer: Berlin/Heidelberg, Germany, 2020; pp. 576–585. [Google Scholar] [CrossRef]
- Gasparovic, M.; Seletković, A.; Berta, A.; Balenović, I. The Evaluation of Photogrammetry-Based DSM from Low-Cost UAV by LiDAR-Based DSM. South-East Eur. For. 2017, 8, 117–125. [Google Scholar] [CrossRef]
- Suomalainen, K.; Wang, V.; Sharp, B. Rooftop Solar Potential Based on LiDAR Data: Bottom-up Assessment at Neighbourhood Level. Renew. Energy 2017, 111, 463–475. [Google Scholar] [CrossRef]
- Schuffert, S.; Voegtle, T.; Tate, N.; Ramirez, A. Quality Assessment of Roof Planes Extracted from Height Data for Solar Energy Systems by the EAGLE Platform. Remote Sens. 2015, 7, 17016–17034. [Google Scholar] [CrossRef]
- Maimaitijiang, M.; Sagan, V.; Erkbol, H.; Adrian, J.; Newcomb, M.; LeBauer, D.; Pauli, D.; Shakoor, N.; Mockler, T.C. Uav-Based Sorghum Growth Monitoring: A Comparative Analysis Of Lidar And Photogrammetry. ISPRS Ann. Photogramm. Remote Sens. Spat. Inf. Sci. 2020, V-3-2020, 489–496. [Google Scholar] [CrossRef]
- Zhang, F.; Hassanzadeh, A.; Kikkert, J.; Pethybridge, S.J.; van Aardt, J. Comparison of UAS-Based Struc-ture-from-Motion and LiDAR for Structural Characterization of Short Broadacre Crops. Remote Sens. 2021, 13, 3975. [Google Scholar] [CrossRef]
- Kanters, J.; Wall, M.; Kjellsson, E. The Solar Map as a Knowledge Base for Solar Energy Use. Energy Procedia 2014, 48, 1597–1606. [Google Scholar] [CrossRef]
- Senyurdusev, G.; Akatay, V. İstanbul Solar Energy Potential Map. In Proceedings of the International Congress of Energy Economy And Security—ENSCON’19At, İstanbul, Turkey, 6–7 April 2019. [Google Scholar]
- Dominguez, J.; Bellini, C.; Martín, A.; Zarzalejo, L. Optimizing Solar Potential Analysis in Cuba: A Methodology for High-Resolution Regional Mapping. Sustainability 2024, 16, 7899. [Google Scholar] [CrossRef]
- Getnet, A.; Tesfa, T.; Ayalew, A.; Nallamothu, R.B.; Ayalew, T.; Wassie, H. Assessment of Solar Energy Potential for Bahir Dar City, Ethiopia. Sci. Rep. 2024, 14, 22750. [Google Scholar] [CrossRef]
- Agugiaro, G.; Nex, F.; Remondino, F.; de Filippi, R.; Droghetti, S.; Furlanello, C. Solar Radiation Estimation on Building Roofs and Web-Based Solar Cadaster. ISPRS Annals of Photogrammetry. Remote Sens. Spat. Inf. Sci. 2012, I–2, 177–182. [Google Scholar] [CrossRef]
- Carneiro, C.; Morello, E.; Ratti, C.; Golay, F. Solar Radiation over the Urban Texture: LIDAR Data and Image Processing Techniques for Environmental Analysis at City Scale. In 3D Geo-Information Sciences; Lectures Notes in Geoinformation and Cartography; Springer: Berlin/Heidelberg, Germany, 2009. [Google Scholar]
- Akahashi, G.; Takemoto, T.; Matsuoka, R.; Inazawa, T.; Sogo, S. Estimating Solar Irradiance of Roofs and Facades of Urban Buildings by Using a 3D City Model. J. Jpn. Soc. Photogramm. Remote Sens. 2023, 62, 73–78. [Google Scholar] [CrossRef]
- Lan, H.; Gou, Z.; Xie, X. A Simplified Evaluation Method of Rooftop Solar Energy Potential Based on Image Semantic Segmentation of Urban Streetscapes. Sol. Energy 2021, 230, 912–924. [Google Scholar] [CrossRef]
- Tiwari, A.; Meir, I.A.; Karnieli, A. Object-Based Image Procedures for Assessing the Solar Energy Photovoltaic Potential of Heterogeneous Rooftops Using Airborne LiDAR and Orthophoto. Remote Sens. 2020, 12, 223. [Google Scholar] [CrossRef]
- Vanden Broeck, G.; Bechet, S.; Rauw, G.; Clette, F. How Does the Solar Chromospheric Activity Look like under Different Inclination Angles? arXiv 2024. [Google Scholar] [CrossRef]
- Shokhjakhon, D. The Real Time System for Perform Monitoring the Parameters of Photovoltaic Module. Int. J. Eng. Adv. Technol. 2020, 9, 2373–2383. [Google Scholar] [CrossRef]
- Oufadel, A.; Azouzoute, A.; Ghennioui, H.; Soubai, C.; Taabane, I. Data-Driven Digital Inspection of Photovoltaic Panels Using a Portable Hybrid Model Combining Meteorological Data and Image Processing. IEEE J. Photovolt. 2024, 9, 2373–2383. [Google Scholar] [CrossRef]
- Mingzhi, Z.; Xiaobo, K.; Li, S.; Yahui, W. Forecasting and Simulation Method Research for Solar Energy Resource. In Proceedings of the 2016 IEEE PES Asia-Pacific Power and Energy Engineering Conference (APPEEC), Xi’an, China, 25–28 October 2016; p. 889. [Google Scholar] [CrossRef]
- Wei, Y.; Zou, D.; Zhang, D.; Zhang, C.; Ou, B.; Riyadi, S.; Utama, I.K.; Hetharia, W.; Wood, T.; Huang, L. Motion Characteristics of a Modularised Floating Solar Farm in Waves. Phys. Fluids 2024, 36, 885–889. [Google Scholar] [CrossRef]
- Cardinale Villalobos, L.; Rimolo-Donadio, R.; Meza, C. Solar Panel Failure Detection by Infrared UAS Digital Photogrammetry: A Case Study. Int. J. Renew. Energy Res. 2020, 10, 1154–1164. [Google Scholar]
- Hijjawi, U.; Lakshminarayana, S.; Xu, T.; Fierro, G.P.M.; Rahman, M. A Review of Automated Solar Photovoltaic Defect Detection Systems: Approaches, Challenges, and Future Orientations. Sol. Energy 2023, 266, 112186. [Google Scholar] [CrossRef]
- Clark, C.; Pacifici, F. A Solar Panel Dataset of Very High Resolution Satellite Imagery to Support the Sustainable Development Goals. Sci. Data 2023, 10, 636. [Google Scholar] [CrossRef]
- Ka, E.; Go, S.; Davaadorj, U.; Choi, S.; Nasridinov, A. Comparative Analysis of Deep Learning-Based Image Segmentation Models for Solar Panel Soiling Detection. In Proceedings of the MITA2022 The 18th International Conference on Multimedia Information Technology and Applications, Jeju, Republic of Korea, 5–7 July 2022. [Google Scholar]
- Shaik, A.; Balasundaram, A.; Kakarla, L.; Murugan, N. Deep Learning-Based Detection and Segmentation of Damage in Solar Panels. Automation 2024, 5, 128–150. [Google Scholar] [CrossRef]
- Bayrakci Boz, M.; Calvert, K.; Brownson, J.R.S. An Automated Model for Rooftop PV Systems Assessment in ArcGIS Using LIDAR. AIMS Energy 2015, 3, 401–420. [Google Scholar] [CrossRef]
- Matuszko, D.; Bogdańska, B. Trends in Sunshine Duration in Poland (1971–2018). Int. J. Climatol. 2020, 41, 73–91. [Google Scholar] [CrossRef]
Disclaimer/Publisher’s Note: The statements, opinions and data contained in all publications are solely those of the individual author(s) and contributor(s) and not of MDPI and/or the editor(s). MDPI and/or the editor(s) disclaim responsibility for any injury to people or property resulting from any ideas, methods, instructions or products referred to in the content. |
© 2025 by the authors. Licensee MDPI, Basel, Switzerland. This article is an open access article distributed under the terms and conditions of the Creative Commons Attribution (CC BY) license (https://creativecommons.org/licenses/by/4.0/).
















