Optimal Management of Commercial Electric Vehicle Fleets with Recharging Stations and Time-Varying Electricity Prices
Abstract
1. Introduction
2. Optimization Methodology
2.1. Parameters, Sets, and Variable Types
2.2. Vehicle Routing Problem Constraints
2.3. Vehicle Transport Capacity Constraints
2.4. Vehicle Energy Management Constraints
2.5. Time Constraints
3. Applications and Discussion
3.1. Specific Case Study Analysis
- Retail tariff on purchased energy, either TOU or RT, with the aforementioned assumptions;
- Presence of recharge facilities other than the depot;
- Presence of PV installation(s).
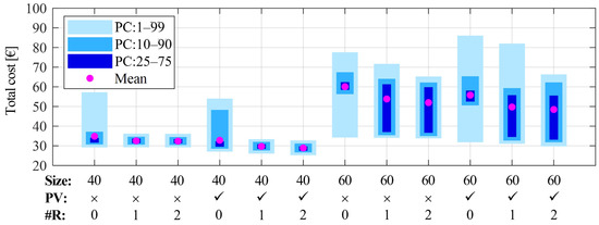
3.2. Parametric Analysis
4. Conclusions
Author Contributions
Funding
Data Availability Statement
Acknowledgments
Conflicts of Interest
Nomenclature and Acronyms
| Acronym | Description |
| CO2 | Carbon Dioxide |
| GhG | Greenhouse Gases |
| EV | Electric Vehicle |
| EU | European Union |
| TCO | Total Cost of Ownership |
| BEV | Battery Electric Vehicle |
| FCV | Fuel Cell Vehicle |
| IECV | Internal Combustion Engine Vehicle |
| PPP | Public–Private Partnership |
| EVRP | Electric Vehicle Routing Problem |
| V2G | Vehicle-To-Grid |
| MILP | Mixed Integer Linear Programming |
| SoC | State of Charge |
| TOU | Time Of Use |
| RT | Real Time |
| PV | Photovoltaic |
| Set | Description |
| N | Set of all map nodes |
| D | Set of delivery nodes |
| S | Set of depots |
| G | Set of trips |
| V | Set of vehicles |
| R | Set of delivery nodes with recharging facility |
| T | Set of all time intervals |
| Parameter | Description |
| Cost for the availability of a vehicle during the time horizon [€] | |
| Coordinates of node i [km] | |
| Distance in arc [km] | |
| Energy required by arc [kWh] | |
| Time required by arc [h] | |
| Price applied to self-produced energy [/kWh] | |
| Price applied to purchased energy [/kWh] | |
| Generated power in each time interval (average) [kW] | |
| Allowed recharge power in node and trip [kW] | |
| Freight quantity required at node i [m3] | |
| Stop for node and trip [h] | |
| Stop for node and trip [h] | |
| Energy consumption by vehicle v [kWh/km] | |
| Average driving speed of vehicle v [km/h] | |
| Freight capacity of vehicle v [m3] | |
| Battery capacity in vehicle v [kWh] | |
| Maximum State Of Charge of vehicle v | |
| Minimum State Of Charge of vehicle v | |
| Charging efficiency | |
| M | Large arbitrary number |
| Variable | Description |
| Cost for fleet availability [€] | |
| Missed revenue from self-production sale [€] | |
| Cost for purchasing energy [€] | |
| a | Enabled arcs |
| w | Active time window for recharging |
| f | Freight volume in vehicle, in arc [m3] |
| e | Energy in vehicle’s battery in arc [kWh] |
| t | Cumulated time in arc [h] |
| z | Total travel time by each vehicle [h] |
| E | Energy absorption [kWh] |
| Self-produced energy [kWh] | |
| Purchased energy [kWh] | |
| Support variables for big-M method |
Appendix A
| Reference | Simulation | |||||||
|---|---|---|---|---|---|---|---|---|
| Instance | C | #R | Routes | Routes | ||||
| C101-5 | 5 | 2 | 1 | 214 | 1 | 214 | 208.9 | 0.00% |
| C103-5 | 5 | 1 | 1 | 157 | 1 | 157 | 154.5 | 0.00% |
| C206-5 | 5 | 3 | 1 | 205 | 1 | 205 | 201.5 | 0.00% |
| C208-5 | 5 | 2 | 1 | 161 | 1 | 161 | 158.5 | 0.00% |
| R104-5 | 5 | 2 | 2 | 142 | 1 | 142 | 137.8 | 0.00% |
| R105-5 | 5 | 2 | 2 | 160 | 1 | 160 | 156.1 | 0.00% |
| R202-5 | 5 | 2 | 1 | 147 | 1 | 147 | 143.4 | 0.00% |
| R203-5 | 5 | 3 | 1 | 185 | 1 | 185 | 179.1 | 0.00% |
| RC105-5 | 5 | 3 | 2 | 220 | 2 | 220 | 214.6 | 0.00% |
| RC108-5 | 5 | 3 | 2 | 259 | 2 | 259 | 253.9 | 0.00% |
| RC204-5 | 5 | 3 | 1 | 182 | 1 | 182 | 176.4 | 0.00% |
| RC208-5 | 5 | 2 | 1 | 172 | 1 | 172 | 168.0 | 0.00% |
| C101-10 | 10 | 4 | 2 | 303 | 1 | 271 | 263.1 | −10.56% |
| C104-10 | 10 | 3 | 2 | 281 | 1 | 259 | 252.1 | −7.83% |
| C202-10 | 10 | 4 | 1 | 234 | 1 | 234 | 223.7 | 0.00% |
| C205-10 | 10 | 2 | 2 | 233 | 2 | 233 | 227.1 | 0.00% |
| R102-10 | 10 | 3 | 2 | 230 | 2 | 230 | 221.0 | 0.00% |
| R103-10 | 10 | 2 | 2 | 169 | 2 | 169 | 160.4 | 0.00% |
| R201-10 | 10 | 3 | 1 | 189 | 1 | 189 | 183.1 | 0.00% |
| R203-10 | 10 | 4 | 1 | 252 | 1 | 252 | 243.1 | 0.00% |
| RC102-10 | 10 | 3 | 3 | 428 | 3 | 410 | 403.1 | −4.21% |
| RC108-10 | 10 | 3 | 3 | 355 | 3 | 355 | 345.5 | 0.00% |
| RC201-10 | 10 | 3 | 1 | 258 | 1 | 258 | 249.1 | 0.00% |
| RC205-10 | 10 | 3 | 2 | 320 | 1 | 320 | 311.7 | 0.00% |
| C103-15 | 15 | 4 | 2 | 290 | 2 | 290 | 280.2 | 0.00% |
| C106-15 | 15 | 2 | 2 | 253 | 2 | 237 | 226.8 | −6.32% |
| C202-15 | 15 | 4 | 1 | 332 | 1 | 332 | 320.4 | 0.00% |
| C208-15 | 15 | 3 | 1 | 269 | 2 | 269 | 262.5 | 0.00% |
| R102-15 | 15 | 7 | 3 | 317 | 3 | 305 | 293.2 | −3.79% |
| R105-15 | 15 | 5 | 3 | 297 | 2 | 293 | 284.4 | −1.35% |
| R202-15 | 15 | 5 | 1 | 286 | 1 | 286 | 275.0 | 0.00% |
| R209-15 | 15 | 4 | 1 | 264 | 1 | 264 | 257.1 | 0.00% |
| RC103-15 | 15 | 4 | 3 | 367 | 3 | 356 | 345.1 | −3.00% |
| RC108-15 | 15 | 4 | 3 | 384 | 3 | 359 | 345.8 | −6.51% |
| RC202-15 | 15 | 4 | 1 | 305 | 1 | 305 | 295.6 | 0.00% |
| RC204-15 | 15 | 6 | 1 | 295 | 1 | 295 | 285.4 | 0.00% |
References
- IEA. Global CO2 Emissions from Transport by Subsector, 2000–2030. 2021. Available online: https://www.iea.org/data-and-statistics/charts/global-co2-emissions-from-transport-by-subsector-2000-2030 (accessed on 3 September 2024).
- IEA. World Energy Outlook 2024. 2024. Available online: https://www.iea.org/reports/world-energy-outlook-2024 (accessed on 3 September 2024).
- European Parliament, Council of the European Union. Regulation (EU) 2019/631 of the European Parliament and of the Council of 17 April 2019 Setting CO2 Emission Performance Standards for New Passenger Cars and for New Light Commercial Vehicles, and Repealing Regulations (EC) No 443/2009 and (EU) No 510/2011. 2019. Available online: http://data.europa.eu/eli/reg/2019/631/oj (accessed on 4 November 2024).
- Milojević, S.; Glišović, J.; Savić, S.; Bošković, G.; Bukvić, M.; Stojanović, B. Emissioni di particolato e riduzione dell’inquinamento atmosferico mediante l’applicazione di sistemi variabili in motori diesel tribologicamente ottimizzati per veicoli nel traffico stradale. Atmosphere 2024, 15, 184. [Google Scholar] [CrossRef]
- European Parliament, Council of the European Union. Directive (EU) 2018/2001 of the European Parliament and of the Council of 11 December 2018 on the Promotion of the Use of Energy from Renewable Sources. 2018. Available online: http://data.europa.eu/eli/dir/2018/2001/oj (accessed on 4 November 2024).
- IEA. Global EV Outlook 2022: Securing Supplies for an Electric Future. 2022. Available online: https://www.oecd.org/en/publications/global-ev-outlook-2022_c83f815c-en.html (accessed on 3 September 2024).
- Tsoi, K.H.; Loo, B.P.Y. A people-environment framework in evaluating transport stress among rail commuters. Transp. Res. Part Transp. Environ. 2023, 121, 103833. [Google Scholar] [CrossRef]
- Mommens, K.; Lebeau, P.; Verlinde, S.; van Lier, T.; Macharis, C. Evaluating the impact of off-hour deliveries: An application of the TRansport Agent-BAsed model. Transp. Res. Part Transp. Environ. 2018, 62, 102–111. [Google Scholar] [CrossRef]
- Lu, F.; Du, Z.; Wang, Z.; Wang, L.; Wang, S. Towards enhancing the crowdsourcing door-to-door delivery: An effective model in Beijing. J. Ind. Manag. Optim. 2025, 21, 2371–2395. [Google Scholar] [CrossRef]
- Alarcón, F.E.; Mac Cawley, A.; Sauma, E. Electric mobility toward sustainable cities and road-freight logistics: A systematic review and future research directions. J. Clean. Prod. 2023, 430, 138959. [Google Scholar] [CrossRef]
- Morganti, E.; Browne, M. Technical and operational obstacles to the adoption of electric vans in France and the UK: An operator perspective. Transp. Policy 2018, 63, 90–97. [Google Scholar] [CrossRef]
- Axsen, J.; Pickrell-Barr, J. What drives fleets? Organizations’ perceived barriers and motivators for alternative-fuel vehicles. Transp. Res. Part Transp. Environ. 2024, 132, 104220. [Google Scholar] [CrossRef]
- Figenbaum, E. Can battery electric light commercial vehicles work for craftsmen and service enterprises? Energy Policy 2018, 120, 58–72. [Google Scholar] [CrossRef]
- Quak, H.; Nesterova, N.; van Rooijen, T. Possibilities and barriers for using electric-powered vehicles in city logistics practice. Transp. Res. Procedia 2016, 12, 157–169. [Google Scholar] [CrossRef]
- Juan, A.A.; Mendez, C.A.; Faulin, J.; De Armas, J.; Grasman, S.E. Electric vehicles in logistics and transportation: A survey on emerging environmental, strategic, and operational challenges. Energies 2016, 9, 86. [Google Scholar] [CrossRef]
- Wijngaarden, L.; Schroten, A.; Essen, H.; Sutter, D.; Andrew, E. Sustainable Transport Infrastructure Charging and Internalisation of Transport Externalities—Executive Summary; European Commission and Directorate-General for Mobility and Transport: Delft, The Netherlands, 2019. [Google Scholar] [CrossRef]
- Brent, D.; Beland, L.P. Traffic congestion, transportation policies, and the performance of first responders. J. Environ. Econ. Manag. 2020, 103, 102339. [Google Scholar] [CrossRef]
- European Commission. Communication from the Commission to the European Parliament, the Council, the European Economic and Social Committee and the Committee of the regions—Sustainable and Smart Mobility Strategy—Putting European Transport on Track for the Future. 2020. Available online: https://eur-lex.europa.eu/legal-content/EN/TXT/?uri=CELEX:52020DC0789 (accessed on 23 October 2024).
- Russo, F.; Comi, A. Investigating the Effects of City Logistics Measures on the Economy of the City. Sustainability 2020, 12, 1439. [Google Scholar] [CrossRef]
- Wijnen, W.; Stipdonk, H. Social costs of road crashes: An international analysis. Accid. Anal. Prev. 2016, 94, 97–106. [Google Scholar] [CrossRef]
- Schoeters, A.; Large, M.; Koning, M.; Carnis, L.; Daniels, S.; Mignot, D.; Urmeew, R.; Wijnen, W.; Bijleveld, F.; van der Horst, M. Economic valuation of preventing fatal and serious road injuries. Results of a Willingness-To-Pay study in four European countries. Accid. Anal. Prev. 2022, 173, 106705. [Google Scholar] [CrossRef] [PubMed]
- Atlas Public Policy. Assessing Financial Barriers to the Adoption of Electric Trucks; Technical Report; Atlas Public Policy: Washington, DC, USA, 2020. [Google Scholar]
- Satterfield, C.; Nigro, N. A Total Cost of Ownership Analysis; International Council on Clean Transportation: Washington, DC, USA, 2023. [Google Scholar]
- Song, Y.; Shangguan, L.; Li, G. Simulation analysis of flexible concession period contracts in electric vehicle charging infrastructure public-private-partnership (EVCI-PPP) projects based on time-of-use (TOU) charging price strategy. Energy 2021, 228, 120328. [Google Scholar] [CrossRef]
- Alnour, M.; Awan, A.; Hossain, M.E. Towards a green transportation system in Mexico: The role of renewable energy and transport public-private partnership to curb emissions. J. Clean. Prod. 2024, 442, 140984. [Google Scholar] [CrossRef]
- Bertolini, M.; De Matteis, G.; Nava, A. Sustainable Last-Mile Logistics in Economics Studies: A Systematic Literature Review. Sustainability 2024, 16, 1205. [Google Scholar] [CrossRef]
- Holman, C.; Harrison, R.; Querol, X. Review of the efficacy of low emission zones to improve urban air quality in European cities. Atmos. Environ. 2015, 111, 161–169. [Google Scholar] [CrossRef]
- Ellison, R.B.; Greaves, S.P.; Hensher, D.A. Five years of London’s low emission zone: Effects on vehicle fleet composition and air quality. Transp. Res. Part Transp. Environ. 2013, 23, 25–33. [Google Scholar] [CrossRef]
- Fu, J.; Jenelius, E. Transport efficiency of off-peak urban goods deliveries: A Stockholm pilot study. Case Stud. Transp. Policy 2018, 6, 156–166. [Google Scholar] [CrossRef]
- Hriekova, O.; Galkin, A.; Schlosser, T.; Prasolenko, O.; Sokolova, N. Planning of Urban Freight Delivery During Peak and Off-Peak Traffic Periods. In Proceedings of the Internet of Everything, Guimarães, Portugal, 28–29 September 2023; Pereira, T., Impagliazzo, J., Santos, H., Chen, J., Eds.; Springer: Cham, Switzerland, 2024; pp. 126–138. [Google Scholar] [CrossRef]
- Marcucci, E.; Gatta, V.; Scaccia, L. Urban freight, parking and pricing policies: An evaluation from a transport providers’ perspective. Transp. Res. Part Policy Pract. 2015, 74, 239–249. [Google Scholar] [CrossRef]
- de Palma, A.; Lindsey, R. Traffic congestion pricing methodologies and technologies. Transp. Res. Part Emerg. Technol. 2011, 19, 1377–1399. [Google Scholar] [CrossRef]
- Holguín-Veras, J.; Sánchez-Díaz, I. Freight Demand Management and the Potential of Receiver-Led Consolidation programs. Transp. Res. Part Policy Pract. 2016, 84, 109–130. [Google Scholar] [CrossRef]
- Anderluh, A.; Hemmelmayr, V.C.; Nolz, P.C. Synchronizing vans and cargo bikes in a city distribution network. Cent. Eur. J. Oper. Res. 2017, 25, 345–376. [Google Scholar] [CrossRef]
- Enthoven, D.L.J.U.; Jargalsaikhan, B.; Roodbergen, K.J.; uit het Broek, M.A.J.; Schrotenboer, A.H. The two-echelon vehicle routing problem with covering options: City logistics with cargo bikes and parcel lockers. Comput. Oper. Res. 2020, 118, 104919. [Google Scholar] [CrossRef]
- Marcucci, E.; Le Pira, M.; Gatta, V.; Inturri, G.; Ignaccolo, M.; Pluchino, A. Simulating participatory urban freight transport policy-making: Accounting for heterogeneous stakeholders’ preferences and interaction effects. Transp. Res. Part Logist. Transp. Rev. 2017, 103, 69–86. [Google Scholar] [CrossRef]
- Elbert, R.; Rentschler, J. Freight on urban public transportation: A systematic literature review. Res. Transp. Bus. Manag. 2022, 45, 100679. [Google Scholar] [CrossRef]
- Delle Donne, D.; Alfandari, L.; Archetti, C.; Ljubić, I. Freight-on-Transit for urban last-mile deliveries: A strategic planning approach. Transp. Res. Part Methodol. 2023, 169, 53–81. [Google Scholar] [CrossRef]
- Kucukoglu, I.; Dewil, R.; Cattrysse, D. The electric vehicle routing problem and its variations: A literature review. Comput. Ind. Eng. 2021, 161, 107650. [Google Scholar] [CrossRef]
- Cattaruzza, D.; Absi, N.; Feillet, D.; González-Feliu, J. Vehicle routing problems for city logistics. Euro J. Transp. Logist. 2017, 6, 51–79. [Google Scholar] [CrossRef]
- Verma, A. Electric vehicle routing problem with time windows, recharging stations and battery swapping stations. Euro J. Transp. Logist. 2018, 7, 415–451. [Google Scholar] [CrossRef]
- Montoya, A.; Guéret, C.; Mendoza, J.E.; Villegas, J.G. The electric vehicle routing problem with nonlinear charging function. Transp. Res. Part Methodol. 2017, 103, 87–110. [Google Scholar] [CrossRef]
- Ceselli, A.; Felipe, Á.; Ortuño, M.T.; Righini, G.; Tirado, G. A branch-and-cut-and-price algorithm for the electric vehicle routing problem with multiple technologies. Oper. Res. Forum 2021, 2, 8. [Google Scholar] [CrossRef]
- Bezzi, D.; Ceselli, A.; Righini, G. A route-based algorithm for the electric vehicle routing problem with multiple technologies. Transp. Res. Part Emerg. Technol. 2023, 157, 104374. [Google Scholar] [CrossRef]
- Lin, B.; Ghaddar, B.; Nathwani, J. Electric vehicle routing with charging/discharging under time-variant electricity prices. Transp. Res. Part Emerg. Technol. 2021, 130, 103285. [Google Scholar] [CrossRef]
- He, J.; Yan, N.; Zhang, J.; Yu, Y.; Wang, T. Battery electric buses charging schedule optimization considering time-of-use electricity price. J. Intell. Connect. Veh. 2022, 5, 138–145. [Google Scholar] [CrossRef]
- Noori, M.; Zhao, Y.; Onat, N.C.; Gardner, S.; Tatari, O. Light-duty electric vehicles to improve the integrity of the electricity grid through Vehicle-to-Grid technology: Analysis of regional net revenue and emissions savings. Appl. Energy 2016, 168, 146–158. [Google Scholar] [CrossRef]
- Quddus, M.A.; Kabli, M.; Marufuzzaman, M. Modeling electric vehicle charging station expansion with an integration of renewable energy and Vehicle-to-Grid sources. Transp. Res. Part Logist. Transp. Rev. 2019, 128, 251–279. [Google Scholar] [CrossRef]
- Raveendran, V.; Alvarez-Bel, C.; Nair, M.G. Assessing the ancillary service potential of electric vehicles to support renewable energy integration in touristic islands: A case study from Balearic island of Menorca. Renew. Energy 2020, 161, 495–509. [Google Scholar] [CrossRef]
- Agostini, M.; Bertolini, M.; Coppo, M.; Fontini, F. The participation of small-scale variable distributed renewable energy sources to the balancing services market. Energy Econ. 2021, 97, 105208. [Google Scholar] [CrossRef]
- Coppo, M.; Bignucolo, F.; Turri, R. Sliding time windows assessment of storage systems capability for providing ancillary services to transmission and distribution grids. Sustain. Energy, Grids Netw. 2021, 26, 100467. [Google Scholar] [CrossRef]
- Engelhardt, J.; Grillo, S.; Calearo, L.; Agostini, M.; Coppo, M.; Marinelli, M. Optimal control of a DC microgrid with busbar matrix for high power EV charging. Electr. Power Syst. Res. 2023, 224, 109680. [Google Scholar] [CrossRef]
- Bignucolo, F.; Mantese, L. Controllable Meshing of Distribution Grids through a Multi-Leg Smart Charging Infrastructure (MLSCI). Energies 2024, 17, 1960. [Google Scholar] [CrossRef]
- De Cauwer, C.; Van Mierlo, J.; Coosemans, T. Energy consumption prediction for electric vehicles based on real-world data. Energies 2015, 8, 8573–8593. [Google Scholar] [CrossRef]
- Bi, J.; Wang, Y.; Sai, Q.; Ding, C. Estimating remaining driving range of battery electric vehicles based on real-world data: A case study of Beijing, China. Energy 2019, 169, 833–843. [Google Scholar] [CrossRef]
- Shabanzadeh, M.; Sheikh-El-Eslami, M.K.; Haghifam, M.R. Risk-based medium-term trading strategy for a virtual power plant with first-order stochastic dominance constraints. IET Gener. Transm. Distrib. 2017, 11, 520–529. [Google Scholar] [CrossRef]
- Shareef, H.; Islam, M.M.; Mohamed, A. A review of the stage-of-the-art charging technologies, placement methodologies, and impacts of electric vehicles. Renew. Sustain. Energy Rev. 2016, 64, 403–420. [Google Scholar] [CrossRef]
- Mercedes-Benz. The New eSprinter Large Electric Panel Van. Available online: https://www.mercedes-benz.co.uk/vans/models/esprinter/panel-van/overview.html (accessed on 6 November 2024).
- Woody, M.; Arbabzadeh, M.; Lewis, G.M.; Keoleian, G.A.; Stefanopoulou, A. Strategies to limit degradation and maximize Li-ion battery service lifetime-Critical review and guidance for stakeholders. J. Energy Storage 2020, 28, 101231. [Google Scholar] [CrossRef]
- Apostolaki-Iosifidou, E.; Codani, P.; Kempton, W. Measurement of power loss during electric vehicle charging and discharging. Energy 2017, 127, 730–742. [Google Scholar] [CrossRef]
- Gjelaj, M.; Træholt, C.; Hashemi, S.; Andersen, P.B. Optimal design of DC fast-charging stations for EVs in low voltage grids. In Proceedings of the 2017 IEEE Transportation Electrification Conference and Expo (ITEC), Chicago, IL, USA, 22–24 June 2017; pp. 684–689. [Google Scholar]
- European Commission, Directorate-General for Mobility and Transport. Ex-Post Evaluation of Directive 92/6/EEC on the Installation and Use of Speed Limitation Devices for Certain Categories of Motor Vehicles in the Community, as Amended by Directive 2002/85/EC. 2013. Available online: https://op.europa.eu/en/publication-detail/-/publication/6741cad5-38ce-4102-8887-14bebbafc81b (accessed on 3 January 2025).
- European Commission, Joint Research Centre (JRC). Photovoltaic Geographical Information System—PVGIS. Available online: https://re.jrc.ec.europa.eu/pvg_tools/en/ (accessed on 23 October 2024).
- Gestore Mercati Energetici—GME. Average Price by Band. Available online: https://www.mercatoelettrico.org/en-us/Home/Publications/AveragePriceBand (accessed on 23 October 2024).
- ARERA. Annual Report on the State of Services and Regulatory Activities Carried Out During 2023. Available online: https://www.arera.it/en/publications/annual-report (accessed on 23 October 2024).
- Bezzi, D. Electric Vehicle Routing Problem with Multiple Recharge Technologies (EVRP-MRT) Dataset. 2021. Available online: https://doi.org/10.13130/RD_UNIMI/JEA5XX (accessed on 30 December 2024).






| Scenario | Tariff | Recharging Nodes | Self Production |
|---|---|---|---|
| 1 | TOU | (0) | × |
| 2 | RT | (0) | × |
| 3 | RT | (0) | ✓ |
| 4 | RT | (0, 5) | ✓ |
| Energy Consumption [kWh] | Energy Cost [€] | ||||
|---|---|---|---|---|---|
| Scenario 1 | 79.6 | 00.0 | 79.6 | 0.00 | 17.00 |
| Scenario 2 | 80.0 | 00.0 | 80.0 | 0.00 | 17.16 |
| Scenario 3 | 80.0 | 36.2 | 43.8 | 3.71 | 9.39 |
| Scenario 4 | 72.0 | 51.1 | 20.9 | 5.25 | 4.49 |
| Size | PV | #R | [km] | [h] | [€] | [€] | [€] | [€] |
|---|---|---|---|---|---|---|---|---|
| 40 | × | 0 | 149.27 | 8.58 | 22.00 | 0.00 | 12.86 | 34.86 |
| 40 | × | 1 | 147.75 | 8.97 | 20.00 | 0.00 | 12.52 | 32.52 |
| 40 | × | 2 | 147.68 | 8.96 | 20.00 | 0.00 | 12.40 | 32.40 |
| 40 | ✓ | 0 | 152.94 | 8.71 | 22.40 | 3.51 | 6.94 | 32.84 |
| 40 | ✓ | 1 | 150.00 | 9.21 | 20.00 | 3.90 | 5.81 | 29.70 |
| 40 | ✓ | 2 | 150.41 | 9.18 | 20.20 | 5.11 | 3.61 | 28.92 |
| 60 | × | 0 | 247.25 | 7.54 | 38.82 | 0.00 | 21.25 | 60.07 |
| 60 | × | 1 | 225.99 | 8.13 | 34.40 | 0.00 | 19.44 | 53.84 |
| 60 | × | 2 | 214.88 | 8.45 | 33.60 | 0.00 | 18.39 | 51.99 |
| 60 | ✓ | 0 | 263.41 | 7.07 | 40.00 | 8.17 | 7.63 | 55.80 |
| 60 | ✓ | 1 | 245.47 | 7.64 | 34.75 | 7.40 | 7.59 | 49.74 |
| 60 | ✓ | 2 | 244.19 | 7.77 | 34.11 | 7.84 | 6.54 | 48.48 |
Disclaimer/Publisher’s Note: The statements, opinions and data contained in all publications are solely those of the individual author(s) and contributor(s) and not of MDPI and/or the editor(s). MDPI and/or the editor(s) disclaim responsibility for any injury to people or property resulting from any ideas, methods, instructions or products referred to in the content. |
© 2025 by the authors. Licensee MDPI, Basel, Switzerland. This article is an open access article distributed under the terms and conditions of the Creative Commons Attribution (CC BY) license (https://creativecommons.org/licenses/by/4.0/).
Share and Cite
Coppo, M.; Agostini, M.; De Matteis, G.; Bertolini, M. Optimal Management of Commercial Electric Vehicle Fleets with Recharging Stations and Time-Varying Electricity Prices. Energies 2025, 18, 453. https://doi.org/10.3390/en18030453
Coppo M, Agostini M, De Matteis G, Bertolini M. Optimal Management of Commercial Electric Vehicle Fleets with Recharging Stations and Time-Varying Electricity Prices. Energies. 2025; 18(3):453. https://doi.org/10.3390/en18030453
Chicago/Turabian StyleCoppo, Massimiliano, Marco Agostini, Giulia De Matteis, and Marina Bertolini. 2025. "Optimal Management of Commercial Electric Vehicle Fleets with Recharging Stations and Time-Varying Electricity Prices" Energies 18, no. 3: 453. https://doi.org/10.3390/en18030453
APA StyleCoppo, M., Agostini, M., De Matteis, G., & Bertolini, M. (2025). Optimal Management of Commercial Electric Vehicle Fleets with Recharging Stations and Time-Varying Electricity Prices. Energies, 18(3), 453. https://doi.org/10.3390/en18030453

