Analysis and Research of the Electric Field in the Vacuum Arc Interrupter of a 31.5 kV Vacuum Circuit Breaker
Abstract
1. Introduction
2. Vacuum Interrupter Model
2.1. Subsection
2.2. Model Parameters
3. Effect of Contact Gap and Edge Chamfer Radius on the Electric Field in a Vacuum Interrupter
3.1. Effect of Contact Gap on the Electric Field in a Vacuum Interrupter
3.2. Effect of Contact Edge Chamfer Radius on the Electric Field Distribution
4. Effect of Main Shield on the Electric Field Distribution in a Vacuum Interrupter
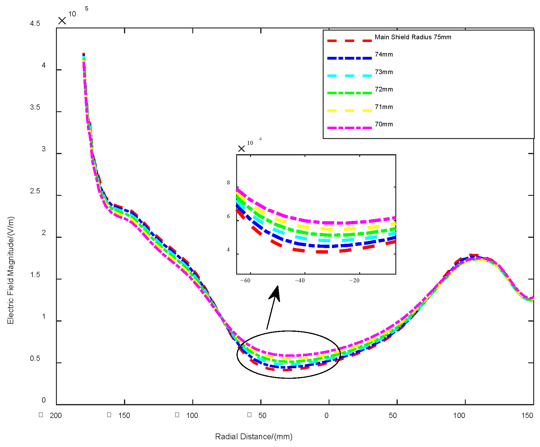
4.1. Effect of Main Shield Radius on the Electric Field Distribution
4.2. Electric Field Distribution Optimization with an Asymmetric Main Shield in a Vacuum Interrupter
5. Conclusions
- Increasing the contact gap reduces the electric field strength between the moving and fixed contacts and decreases the maximum electric field within the interrupter chamber. However, it does not alter the fundamental distribution pattern of the electric field inside the vacuum interrupter.
- A larger contact edge chamfer radius mitigates electric field concentration at the contact edges and reduces the maximum electric field within the interrupter. A chamfer radius of 2 mm is sufficient to significantly alleviate field concentration, thereby considerably reducing the risk of breakdown at this location.
- As the radius of the main shield increases, the maximum electric field in the interrupter chamber decreases.
- With an increase in the main shield radius, the asymmetry of the electric field between the moving and fixed contact regions in the studied interrupter becomes more pronounced, which is detrimental to achieving a uniform field distribution.
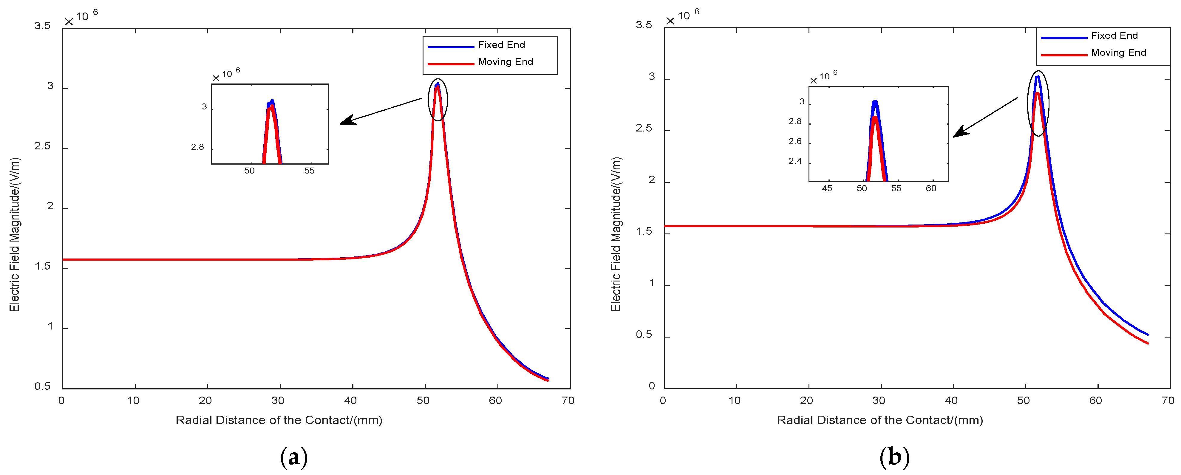
- The asymmetry of the electric field between the moving and fixed contact regions can be optimized by adjusting two distances: the spacing between the fixed-end main shield and the conductive rod, and the spacing between the fixed-end main shield and the end shield. Reducing these spacings decreases the maximum electric field in the fixed-end contact region while increasing it in the moving-end region. The electric field distribution across the contacts becomes most symmetric, and the maximum field value in the contact region is minimized, when the field maxima at the moving and fixed contacts are equal. However, when the spacing between the fixed-end main shield and the conductive rod is reduced to 7 mm, the location of the maximum electric field shifts from the contact region to the end of the fixed main shield, resulting in an overall increase in the maximum field within the interrupter. Further reduction in this spacing is therefore not advisable.
Author Contributions
Funding
Data Availability Statement
Conflicts of Interest
References
- Akinyemi, A.S.; Musasa, K.; Davidson, I.E. Analysis of voltage rise phenomena in electrical power network with high concentration of renewable distributed generations. Sci. Rep. 2022, 12, 7815. [Google Scholar] [CrossRef]
- Leng, X. The Chaos Characteristic Identification and Control of the Arc in the Switches. Ph.D. Thesis, Shenyang University of Technology, Shenyang, China, 2014. [Google Scholar]
- Chen, R.D.; Xu, P.P.; Yao, H.N. Decarbonization of China’s regional power grid by 2050 in the government development planning scenario. Environ. Impact Assess. Rev. 2023, 101, 107129. [Google Scholar] [CrossRef]
- Keshavarzi, D.; Farjah, E.; Ghanbari, T. A Hybrid DC Circuit Breaker and Fault Current Limiter With Optional Interruption Capability. IEEE Trans. Power Electron. 2018, 33, 2330–2338. [Google Scholar] [CrossRef]
- Lu, C. Research on hazardous point and safety control technology for substation maintenance site based on high voltage SF6 circuit breaker. Mod. Manuf. Technol. Equip. 2024, (Suppl. S2), 4–6. [Google Scholar] [CrossRef]
- Luo, R.; Pi, D.N. Intelligent fault diagnosis of high voltage vacuum circuit breaker based on capacitive energy transfer change. Mach. Des. Res. 2024, 40, 248–253+260. [Google Scholar] [CrossRef]
- Hu, C.Z.; Chen, Z.Y.; Chen, L.A.; Zhang, J. Simulation and optimization on insulating property of 12kV vacuum circuit breakers based on finite element method. J. Xiamen Univ. Technol. 2017, 25, 23–28. [Google Scholar] [CrossRef]
- Zhao, S.S.; Hui, J.; Liu, B.J.; Hu, Q.D.; Li, Z. Analysis of breakdown and simulation optimization for vacuum interrupter. Electr. Eng. 2024, 25, 81–84. [Google Scholar] [CrossRef]
- Liu, T.; Ma, Z.Y. Analysis of influencing factors for electric field distribution of high voltage vacuum interrupter. High. Volt. Eng. 2007, 1, 136–139. [Google Scholar] [CrossRef]
- Jia, S.L.; Jia, R.Z.; Zhu, L. Advances in the development of vacuum-based eco-friendly GIS. High. Volt. Appar. 2022, 58, 1–12. [Google Scholar] [CrossRef]
- Wu, W.H.; Wu, S.W.; Shen, F.H.; Liu, B.; Gao, Y.; Wang, Y.; Zhao, J.Q. Electric field analysis and calculation of parallel capacitors for 252 kV environmentfriendly GIS double-break vacuum circuit breaker. High. Volt. Appar. 2024, 60, 114–125. [Google Scholar] [CrossRef]
- Liu, D.H.; Wang, J.M.; Wang, Z.Y.; Gu, P.J. Preliminary study on the development of 126KV vacuum circuit breaker in China. High. Volt. Appar. 2003, 2, 26–28. [Google Scholar] [CrossRef]
- Xiu, S.X.; Wang, J.M. Technical development of vacuum circuit breaker towards higher voltage. High. Volt. Appar. 2004, 1, 43–44+47. [Google Scholar] [CrossRef]
- Ma, Y.L.; Liu, W.F.; Zhou, X.; Tian, T.; Bai, J.; Luo, Y. Quantitative investigation on the stray capacitance and voltage sharing at breaks of 126 kV triple-break vacuum circuit breakers. Ningxia Electr. Power 2022, 1, 50–56+68. [Google Scholar] [CrossRef]
- Xiao, S.; Shi, S.Y.; Lin, J.T.; Yan, X.L.; Li, Y.; Tang, J.; Zhang, X.X. Analysis on the control strategy of the strong greenhouse insulating gas SF6 in high-voltage electrical equipment under the goal of “emission peak and carbon neutrality”. Proc. CSEE 2023, 43, 339–358. [Google Scholar] [CrossRef]
- Wang, J.M.; Qian, Y.G. Discussion on the product development of high voltage vacuum interrupters and vacuum circuit breakers. High. Volt. Appar. 2003, 1, 65–67. [Google Scholar] [CrossRef]
- Liu, S.X.; Cong, J.Y.; Liao, M.F.; Dong, H.J. Analysis of development about vacuum interrupter. High. Volt. Appar. 2006, 5, 375–378. [Google Scholar] [CrossRef]
- Nakano, Y.; Surges, B.; Hinrichsen, V. Increasing the internal field strength of vacuum interrupters with vapor shield potential control. IEEE Trans. Power Deliv. 2018, 33, 3155–3161. [Google Scholar] [CrossRef]
- Guo, L.L.; Wang, P.; Han, C.G.; Xin, Z.Z.; Xiong, X.Z. Optimal design of electrical field for external insulation of vacuum interrupter in 12 kV nitrogen insulated switchgears. High. Volt. Appar. 2020, 56, 152–159+172. [Google Scholar] [CrossRef]
- Wu, X.K. Comprehensive optimization design of vacuum arc interrupter for 12kV vacuum circuit breaker. Mod. Econ. Inf. 2009, 1, 78–79. [Google Scholar] [CrossRef]
- Wang, J.M.; Chen, M.J. Uniform voltage effect of vacuum arc interrupter with different shielding covers. High. Volt. Appar. 1989, 6, 23–26. [Google Scholar] [CrossRef]
- Zhang, Y.; Zhuang, H.G. Analysis and simulation of electric field distribution of vacuum interrupter. Electron. Sci. Technol. 2015, 28, 108–110+114. [Google Scholar] [CrossRef]
- Dai, D.Y.; Liu, S.Q.; You, Y.M.; Peng, Z.B.; Xi, H.Y. Electric field analysis and optimization design of insulation structure for 12 kV vacuum interrupter. High. Volt. Appar. 2024, 60, 50–56. [Google Scholar] [CrossRef]
- Zhao, L.N. Optimum Design Method of Vacuum Arc Extinguish Chamber of Embedded Pole. High. Volt. Appar. 2017, 53, 97–100. [Google Scholar] [CrossRef]
- Liu, Z.Y.; Wang, J.M.; Xiu, S.X.; Wang, Z.Y.; Yuan, S.; Jin, L. Development of high-voltage vacuum circuit breakers in China. IEEE Trans. Plasma Sci. 2007, 35, 856–865. [Google Scholar] [CrossRef]
- Shemshadi, A.; Akbari, A.; Bathaee, S.M.T. A novel approach for reduction of electric field stress in vacuum interrupter chamber using advanced soft computing algorithms. IEEE Trans. Dielectr. Electr. Insul. 2013, 20, 1951–1958. [Google Scholar] [CrossRef]
- Xiao, L.Z. A Vacuum Arc Interrupter with a Cup-Shaped Transverse Magnetic Field Electrode Structure. Master’s Thesis, University of Electronic Science and Technology of China, Chengdu, China, 2006. [Google Scholar]
- Wang, L.N. Parameterized Design of High-Voltage Vacuum Interrupter. Master’s Thesis, Hebei University of Technology, Tianjin, China, 2014. [Google Scholar]
- Guo, X. Optimization Design of Vacuum Arc Interrupter. Master’s Thesis, Hebei University of Technology, Tianjin, China, 2012. [Google Scholar]
- Qi, H.W.; Zhou, D. Influence of shields to the static electric field in vacuum interrupter for optimization designing. In Proceedings of the 2009 Chinese Control and Decision Conference, Guilin, China, 17–19 June 2009; IEEE: Piscataway, NJ, USA, 2009; pp. 1973–1977. [Google Scholar] [CrossRef]
- Wang, W.C.; Zhang, P.; Li, X.F.; Li, P.A.; Deng, F.S. The influence of 12 kV vacuum interrupter structure on electric field distribution: A simulation study. Chin. J. Vac. Sci. Technol. 2021, 41, 1031–1038. [Google Scholar] [CrossRef]
- Ge, G.W.; Wang, W.B.; Cheng, X.; Chen, H.; Duan, X.H. Electric field design of integrated high-voltage vacuum interrupter based on two-gap asynchronous linkage. Trans. China Electrotech. Soc. 2024, 39, 5555–5564. [Google Scholar] [CrossRef]
- Gu, G.R. Abnormal voltage fault caused by vacuum circuit breaker overtravel failure. Rural. Electician 2023, 31, 58–59. [Google Scholar] [CrossRef]
- Wang, W.C.; Zhang, P.; Li, X.F.; Li, P.A.; Chang, J.T. Electric field characteristics analysis of vacuum interrupters based on orthogonal design. High. Volt. Appar. 2023, 59, 30–37. [Google Scholar] [CrossRef]




















| Parameter | Value | Parameter | Value |
|---|---|---|---|
| End Shield Length/mm | 35 | Main Shield Edge Curling Angle/° | 160 |
| Bellows Length/mm | 110 | End Shield Bending Arc Angle/° | 220 |
| Bellows Shield Length/mm | 30 | Interrupter Chamber Diameter/mm | 160 |
| Bellows Radius/mm | 43 | Total Chamber Length/mm | 350 |
| Components | Material | Relative Permittivity |
|---|---|---|
| Contact | CuCr50 | 1 |
| Conductive Rod | Copper | 1 |
| Bellows | Stainless Steel | 1 |
| Shielding Cover | Stainless Steel | 1 |
| Insulating Envelope | Ceramic | 9.1 |
| Interior of Interrupter | Vacuum | 1 |
| Exterior of Interrupter | Air | 1.0006 |
Disclaimer/Publisher’s Note: The statements, opinions and data contained in all publications are solely those of the individual author(s) and contributor(s) and not of MDPI and/or the editor(s). MDPI and/or the editor(s) disclaim responsibility for any injury to people or property resulting from any ideas, methods, instructions or products referred to in the content. |
© 2025 by the authors. Licensee MDPI, Basel, Switzerland. This article is an open access article distributed under the terms and conditions of the Creative Commons Attribution (CC BY) license (https://creativecommons.org/licenses/by/4.0/).
Share and Cite
Zhang, N.; Yang, S.; Feng, Y.; Bai, Z.; Wang, S.; Ning, S. Analysis and Research of the Electric Field in the Vacuum Arc Interrupter of a 31.5 kV Vacuum Circuit Breaker. Energies 2025, 18, 6462. https://doi.org/10.3390/en18246462
Zhang N, Yang S, Feng Y, Bai Z, Wang S, Ning S. Analysis and Research of the Electric Field in the Vacuum Arc Interrupter of a 31.5 kV Vacuum Circuit Breaker. Energies. 2025; 18(24):6462. https://doi.org/10.3390/en18246462
Chicago/Turabian StyleZhang, Naming, Siying Yang, Yuan Feng, Zechen Bai, Shuhong Wang, and Shuya Ning. 2025. "Analysis and Research of the Electric Field in the Vacuum Arc Interrupter of a 31.5 kV Vacuum Circuit Breaker" Energies 18, no. 24: 6462. https://doi.org/10.3390/en18246462
APA StyleZhang, N., Yang, S., Feng, Y., Bai, Z., Wang, S., & Ning, S. (2025). Analysis and Research of the Electric Field in the Vacuum Arc Interrupter of a 31.5 kV Vacuum Circuit Breaker. Energies, 18(24), 6462. https://doi.org/10.3390/en18246462

