Energy Storage System Sizing for Grid-Tied PV System: Case Study in Malaysia
Abstract
1. Introduction
2. System Analysis
2.1. Collected Data
2.2. Storage System
2.2.1. Vanadium Redox Flow Batteries (VRFBs)
2.2.2. Super Capacitors (SCs)
2.2.3. Hybrid System (VRB) and (SC)
2.2.4. System Economics
3. Renewable Energy Sources: Smooth Integration into the Grid
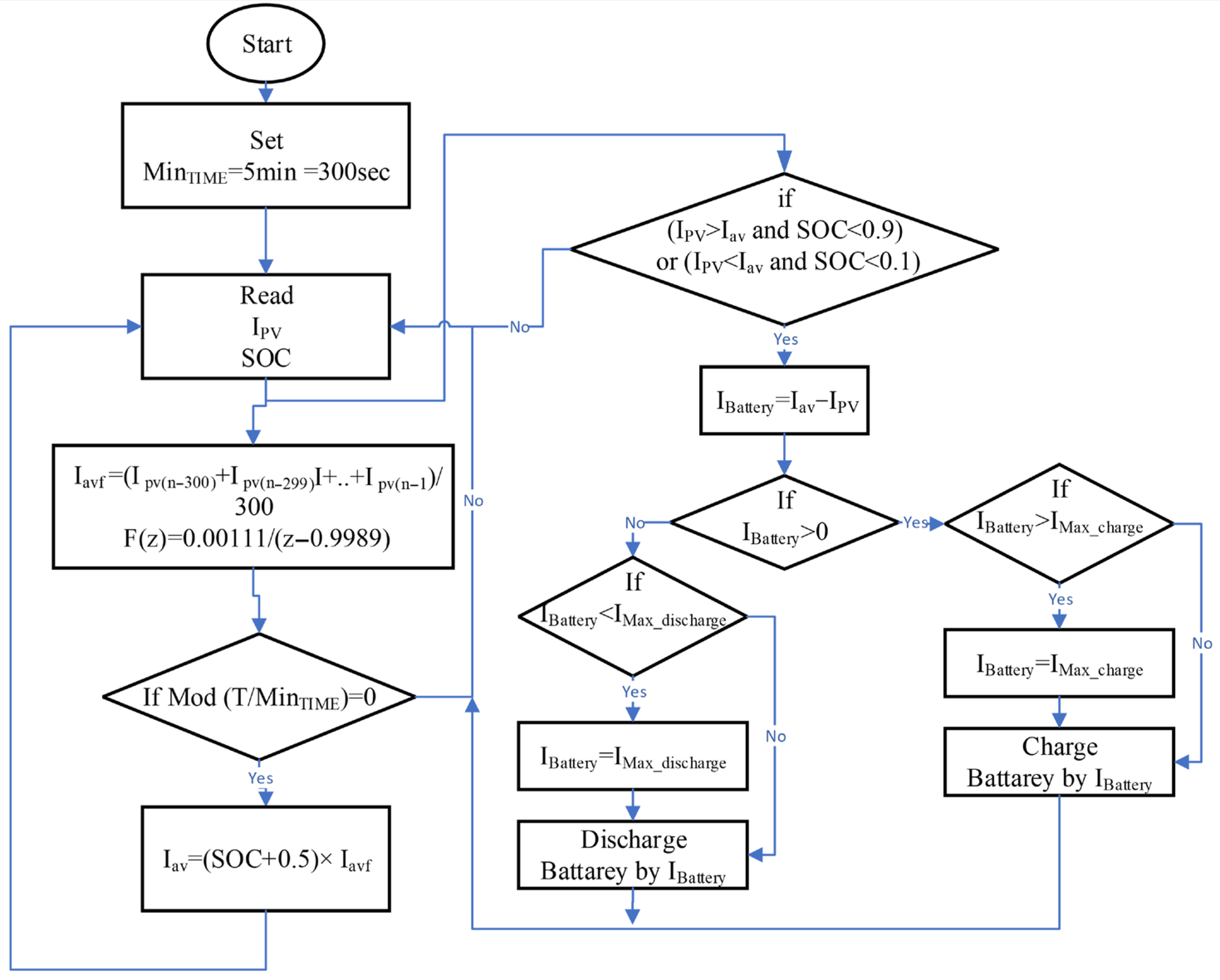
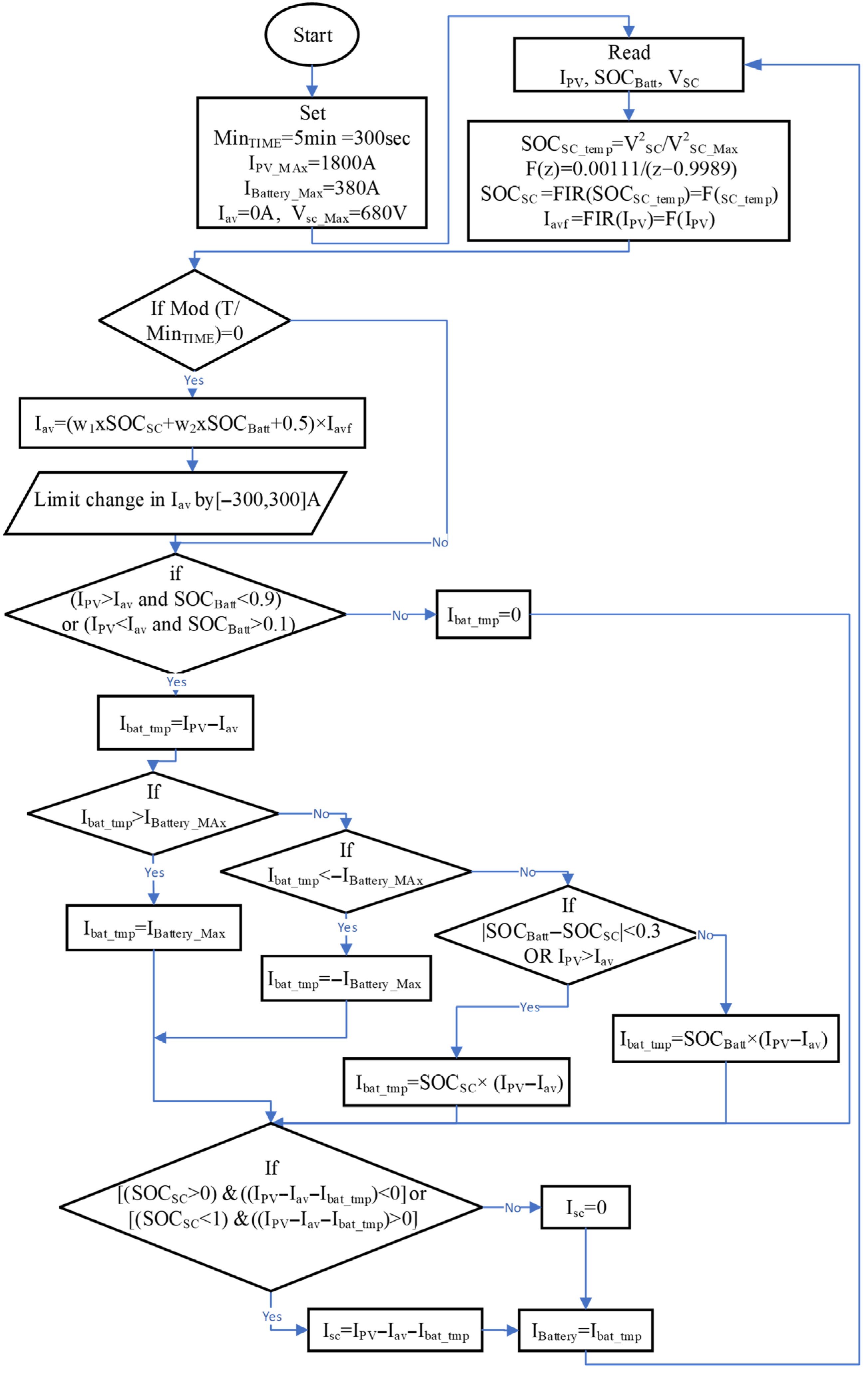
4. Storage System Size
5. Simulation Results
6. Conclusions
Author Contributions
Funding
Data Availability Statement
Conflicts of Interest
References
- Ibrahim, N.; Alwi, S.; Manan, Z.A.; Mustaffa, A.; Kidam, K. Climate change impact on solar system in Malaysia: Techno-economic analysis. Renew. Sustain. Energy Rev. 2024, 189, 113901. [Google Scholar] [CrossRef]
- Apa, L.; D’Alvia, L.; Del Prete, Z.; Rizzuto, E. Battery Energy Storage: An Automated System for the Simulation of Real Cycles in Domestic Renewable Applications. In Proceedings of the 2023 IEEE 13th International Workshop on Applied Measurements for Power Systems (AMPS), Bern, Switzerland, 27–29 September 2023. [Google Scholar]
- Lundahl, M.; Lappalainen, H.; Rinne, M.; Lundström, M. Life cycle assessment of electrochemical and mechanical energy storage systems. Energy Rep. 2023, 10, 2036–2046. [Google Scholar] [CrossRef]
- Klansupar, C.; Chaitusaney, S. Optimal Sizing of Grid-Scaled Battery with Consideration of Battery Installation and System Power-Generation Costs. Energies 2022, 15, 4742. [Google Scholar] [CrossRef]
- Yoo, Y.; Jang, G.; Jung, S. A Study on Sizing of Substation for PV With Optimized Operation of BESS. IEEE Access Spec. Sect. Evol. Technol. ESS Energy Syst. Appl. 2020, 8, 214577–214585. [Google Scholar] [CrossRef]
- Ren, H.; Ashtine, M.; McCulloch, M.; Wallom, D. An analytical method for sizing energy storage in microgrid systems to maximize renewable consumption and minimize unused storage capacity. J. Energy Storage 2023, 68, 107735. [Google Scholar] [CrossRef]
- Hossain, J.; Kadir, A.; Shareef, H.; Manojkumar, R.; Saeed, N.; Hanafi, A. A Grid-Connected Optimal Hybrid PV-BES System Sizing for Malaysian Commercial Buildings. Sustainability 2023, 15, 10564. [Google Scholar] [CrossRef]
- Zhanga, F.; Fub, A.; Dinga, L.; Wua, Q.; Zhaod, B.; Zie, P. Optimal sizing of ESS for reducing AGC payment in a power system with high PV penetration. Int. J. Electr. Power Energy Syst. 2019, 110, 809–818. [Google Scholar] [CrossRef]
- Kuźniak, R.; Pawelec, A.; Bartosik, A.; Pawełczyk, M. Determination of the Electricity Storage Power and Capacity for Cooperation with the Microgrid Implementing the Peak Shaving Strategy in Selected Industrial Enterprises. Energies 2022, 15, 4793. [Google Scholar] [CrossRef]
- Bayram, I.; Abdallah, M.; Tajer, A.; Qaraqe, K. Energy storage sizing for peak hour utility applications. In Proceedings of the 2015 IEEE International Conference on Communications (ICC), London, UK, 8–12 June 2015; pp. 770–775. [Google Scholar]
- Biyya, I.; Aniba, G.; Maaroufi, M. Impact of load and renewable energy uncertainties on single and multiple energy storage systems sizing. In Proceedings of the 2017 IEEE Power & Energy Society Innovative Smart Grid Technologies Conference (ISGT), Washington, DC, USA, 23–26 April 2017; pp. 1–5. [Google Scholar]
- Bechlenberg, A.; Luning, E.; Saltık, M.; Szirbik, N.; Jayawardhana, B.; Vakis, A. Renewable energy system sizing with power generation and storage functions accounting for its optimized activity on multiple electricity markets. Appl. Energy 2024, 360, 122742. [Google Scholar] [CrossRef]
- Gomez-Gonzalez, M.; Hernandez, J.C.; Vera, D.; Jurado, F. Optimal sizing and power schedule in PV household-prosumers for improving PV self-consumption and providing frequency containment reserve. Energy 2020, 191, 116554. [Google Scholar] [CrossRef]
- Etxeberria, A.; Vechiu, I.; Baudoin, S.; Camblong, H.; Kreckelbergh, S. Control of a Vanadium Redox Battery and supercapacitor using a Three-Level Neutral Point Clamped converter. J. Power Sources 2014, 248, 1170–1176. [Google Scholar] [CrossRef]
- Schubert, C.; Hassen, W.; Poisl, B.; Seitz, S.; Schubert, J.; Oyarbide, E.; Usabiaga, E.O.; Gaudo, P.; Pettinger, K. Hybrid Energy Storage Systems Based on Redox-Flow Batteries: Recent Developments, Challenges, and Future Perspectives. Batteries 2023, 9, 211. [Google Scholar] [CrossRef]
- Alyan, A.I.; Abd Rahim, N.; Selvaraj, J. Grid-Tied PV Power Smoothing Using an Energy Storage System: Gaussian Tuning. Energies 2025, 18, 4206. [Google Scholar] [CrossRef]
- Li, J.; Hu, D.; Mu, G.; Wang, S.; Zhang, Z.; Zhang, X.; Lv, X.; Li, D.; Wang, J. Optimal control strategy for large-scale VRB energy storage auxiliary power system in peak shaving. Int. J. Electr. Power Energy Syst. 2020, 120, 116554. [Google Scholar] [CrossRef]
- Challapuram, Y.; Quintero, G.; Bayne, S.; Subburaj, A.; Harral, M. Electrical Equivalent Model of Vanadium Redox Flow Battery. In Proceedings of the 2019 IEEE Green Technologies Conference, Lafayette, LA, USA, 3–6 April 2019. [Google Scholar]
- Li, X.; Song, Y.; Qiu, Y.; Mu, D.; Ning, Y. Modeling and Simulation of MWh Vanadium Redox Batteries System. In Proceedings of the 2023 IEEE 11th Joint International Information Technology and Artificial Intelligence Conference (ITAIC), Chongqing, China, 8–10 December 2023; pp. 1823–1830. [Google Scholar]
- Ishaq, M.; Yasir, M.; Yusoff, P.; Tariq, A.; Sarikaya, M.; Khan, M. MXenes-enhanced vanadium redox flow batteries: A promising energy solution. J. Energy Storage 2024, 96, 112711. [Google Scholar] [CrossRef]
- Sanjareh, M.; Nazari, M.; Hosseinian, S. Optimal Supercapacitor Sizing for Enhancing Battery Life in Hybrid Energy Storage for Microgrid Energy Management. In Proceedings of the IEEE, 2022 12th Smart Grid Conference (SGC), Kerman, Iran, 13–15 December 2022. [Google Scholar]
- Dong, D.; Wang, P.; Qin, W.; Han, X. Investigation of a Microgrid with Vanadium Redox Flow Battery Storagesas a Black Start Source for Power System Restoration. In Proceedings of the 2014 9th IEEE Conference on Industrial Electronics and Applications, Hangzhou, China, 9–11 June 2014. [Google Scholar]
- The International Renewable Energy Agency (IRENA). Increasing Time-Granularity in Electrisity Markets; Innovation Landscape Brief; The International Renewable Energy Agency (IRENA): Masdar City, Abu Dhabi, 2019; p. 13. [Google Scholar]
- Poli, N.; Bonaldo, C.; Moretto, M.; Guarnieri, M. Techno-economic assessment of future vanadium flow batteries based on real device/market parameters. Appl. Energy 2024, 362, 122954. [Google Scholar] [CrossRef]
- Kumar, Y.; Roy, N.; Ramachandran, T.; Hussien, M.; Moniruzzaman, M.; Joo, S. Shaping the future of energy: The rise of supercapacitors progress in the last five years. J. Energy Storage 2024, 98, 113040. [Google Scholar] [CrossRef]
- Zhenzhen, Z.; Qingquan, L.; Ruixiao, Z.; Pengfei, G.; Weicheng, S.; Jinping, Z. Modeling and Simulation of External Characteristics of Vanadium Redox Flow Battery Energy Storage System. In Proceedings of the 6th IEEE Conference on Energy Internet and Energy System Integration (EI2), Chengdu, China, 11–13 November 2022; pp. 2231–2235. [Google Scholar]
- GlobalPetrolPricescom. Electricity Prices Around the World. Available online: https://www.globalpetrolprices.com/electricity_prices/ (accessed on 17 November 2025).
- IRENA. Malaysia Energy Transition Outlook; International Renewable Energy Agency: Masdar City, Abu Dhabi, 2023. [Google Scholar]
- Ceraolo, M.; Lutzemberger, G.; Poli, D. State-Of-Charge Evaluation of Supercapacitors. J. Energy Storage 2017, 11, 211–218. [Google Scholar] [CrossRef]
- Järvelä, M.; Valkealahti, S. Comparison of AC and DC Bus Interconnections of Energy Storage Systems in PV Power Plants with Oversized PV Generator. In Proceedings of the IEEE Photovoltaic Specialists Conference (PVSC 46), Chicago, IL, USA, 16–21 June 2019. [Google Scholar]
- Al-Bukhaytan, A.; Abido, M. A Planning Model for Optimal Capacity and Location of Energy Storage for Grid Inertial Support in Presence of Renewable Energy. In Proceedings of the 2023 IEEE International Conference on Energy Technologies for Future Grids, Wollongong, Australia, 3–6 December 2023. [Google Scholar]
- Lu, Z.; Zhao, J.; Tseng, K.; Ng, K.; Rao, Y. Applying VRB-ESS in the DC micro-grid for green building electricity supply: Constructive suggestions to improve the overall energy efficiency. In Proceedings of the 2013 IEEE 10th International Conference on Power Electronics and Drive Systems (PEDS), Kitakyushu, Japan, 22–25 April 2013; pp. 130–135. [Google Scholar]






















| Power rating output | 250 kW |
| Overload capability | Discharge: 30% 1 h, SOC > 60% Charge: 25% 45 min, SOC < 25% |
| Storage duration | 2 to 8 h |
| DC bus voltage | 300 to 800 V |
| Self-discharge %/day | 0.05% |
| Rated Capacitance | 165 F |
| Maximum ESR DC, initial | 6.3 mΩ |
| Rated Voltage | 48 V |
| Absolute Maximum Current | 1900 A |
| Maximum Series Voltage | 750 V |
| Stored Energy | 53 Wh |
Disclaimer/Publisher’s Note: The statements, opinions and data contained in all publications are solely those of the individual author(s) and contributor(s) and not of MDPI and/or the editor(s). MDPI and/or the editor(s) disclaim responsibility for any injury to people or property resulting from any ideas, methods, instructions or products referred to in the content. |
© 2025 by the authors. Licensee MDPI, Basel, Switzerland. This article is an open access article distributed under the terms and conditions of the Creative Commons Attribution (CC BY) license (https://creativecommons.org/licenses/by/4.0/).
Share and Cite
Alyan, A.I.; Abd Rahim, N.; Selvaraj, J. Energy Storage System Sizing for Grid-Tied PV System: Case Study in Malaysia. Energies 2025, 18, 6100. https://doi.org/10.3390/en18236100
Alyan AI, Abd Rahim N, Selvaraj J. Energy Storage System Sizing for Grid-Tied PV System: Case Study in Malaysia. Energies. 2025; 18(23):6100. https://doi.org/10.3390/en18236100
Chicago/Turabian StyleAlyan, Ahmad I., Nasrudin Abd Rahim, and Jeyraj Selvaraj. 2025. "Energy Storage System Sizing for Grid-Tied PV System: Case Study in Malaysia" Energies 18, no. 23: 6100. https://doi.org/10.3390/en18236100
APA StyleAlyan, A. I., Abd Rahim, N., & Selvaraj, J. (2025). Energy Storage System Sizing for Grid-Tied PV System: Case Study in Malaysia. Energies, 18(23), 6100. https://doi.org/10.3390/en18236100

