AI-Based Modeling and Optimization of AC/DC Power Systems
Abstract
1. Introduction
- One of the main challenges is the complex, nonlinear dynamics of hybrid AC/DC networks, which makes it difficult for AI models to accurately represent system behavior under diverse operating conditions [27];
- Integrating renewable energy sources introduces significant variability and uncertainty, complicating the training and implementation of reliable AI forecasting and optimization tools [28];
- AI models often face real-time constraints, as computational delays may threatenstability and security of AC/DC power systems [29];
- The heterogeneity of data sources across devices, converters, and control layers complicates the standardization of AI-based solutions;
- Data scarcity and poor quality remain a persistent challenge, as fault and emergency events in AC/DC networks are rare and often underrepresented in datasets [30];
- Cybersecurity vulnerabilities threaten AI-based optimization because malicious attacks can manipulate data or disrupt control operations in AC/DC systems;
- The lack of interpretability and explainability of deep learning models reduces the trust of system operators and regulators;
- Scaling AI methods to large, interconnected hybrid AC/DC networks remains challenging due to the increased computational complexity and limited scalability of existing algorithms [31];
- Unstable reinforcement learning strategies under rapidly changing network conditions pose risks to real-time control of converters and energy management systems;
2. Materials and Methods
2.1. Dataset
- RQ1: evolution of research areas over time;
- RQ2: geographical distribution of research (countries, territories), authors (research teams and their leaders), scientific institutions (affiliations of researchers) and key publications with the highest impact;
- RQ3: key topics influencing directions of future research.
2.2. Methods
- Item 3: justification;
- Item 4: objective(s);
- Item 5: criteria of eligibility;
- Item 6: sources of information;
- Item 7: strategy of research;
- Item 8: selection process;
- Item 9: data collection process;
- Item 13a: methods of synthesis;
- Item 20b: results of synthesis;
- Item 23a: discussion.
3. Results
3.1. Data Sources
- In the WoS database: the “Subject” field (i.e., title, abstract, keywords, and other keywords) was used;
- In Scopus: article title, abstract, and keywords were used;
- In PubMed, dblp, IEEE Explore, and IET Inspec: manual keyword sets were used.
3.2. Current Concepts
- ML: power flow estimation and fault detection;
- DL: dynamic modeling and forecasting;
- RL: control and coordination of converters and grids.
- Hybrid methods combining physics-based equations with AI (so-called physics-informed learning) improve interpretability and ensure model consistency with power system laws.
3.3. Physics-Informed AC/DC Modeling
3.4. Risk Analysis
3.5. Future Concepts
3.6. Green AI vs. Red AI
4. Discussion
- A key gap is the lack of a unified framework integrating AI models with the physical equations of AC/DC systems, leading to “black-box” predictions with limited interpretability [20].
- Many studies emphasize accuracy but neglect the energy efficiency of the AI algorithms themselves, which is becoming crucial for real-time applications. In this context, “energy efficiency” refers to the amount of computational energy consumed by AI algorithms when processing data, training models, or making real-time decisions in power systems. As AI models become more complex—especially DL models—they can require more and more computing power and electricity, which can offset the benefits of optimizing grid energy consumption. Hence, the distinction between Green AI and Red AI. In the context of real-time applications in AC/DC power systems, high energy consumption by AI can limit responsiveness, increase operating costs, and burden the embedded control hardware. Therefore, energy-efficient AI (Green AI) emphasizes lightweight models, faster convergence, and reduced computational load without sacrificing prediction accuracy. Techniques such as model compression, pruning, and edge computing are increasingly being explored to balance performance and energy consumption. This issue highlights the growing research focus on developing sustainable AI methods that optimize both the energy system and the AI’s energy consumption [21].
- There is lack of sufficient, replicable research on scalable AI models that can handle the increasing complexity of big hybrid AC/DC networks with high renewable energy penetration [22].
- Current fault detection and protection systems are often not resilient to adversarial interference and cyberattacks, limiting their reliability in critical infrastructures [23].
- The availability of high-quality, labeled datasets for AC/DC optimization remains limited, limiting the generalizability of AI models across diverse network conditions [24].
- AI-based optimization methods often ignore multi-objective trade-offs, such as simultaneously balancing cost, stability, emissions, and reliability.
- Few studies explore real-time AI implementations at the grid edge, and most of them rely on cloud computing, which introduces latency and communication overhead [25].
- Current reinforcement learning (RLE) methods for controlling converters and grids often suffer from slow convergence and unstable rules when dynamic system changes occur.
- Progress in developing explainable AI methods that allow operators to trust and verify optimization decisions in AC/DC networks is limited [26].
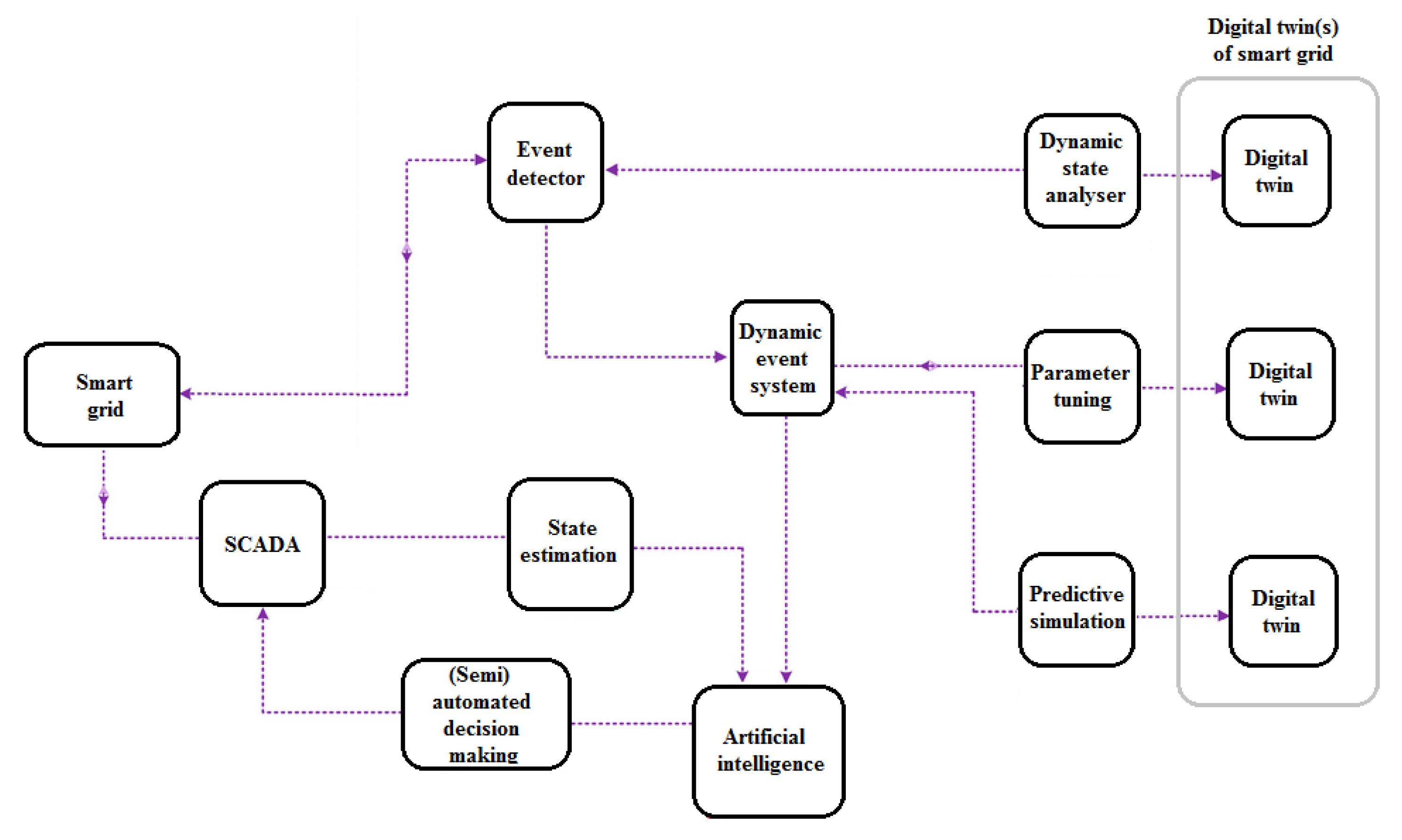
- Integration with digital twin technology is still in its infancy, and a proven framework for testing AI algorithms on virtual replicas of real AC/DC power systems is lacking (Table 6).
4.1. Limitations
4.2. Technological Implications
4.3. Economic Implications
4.4. Societal Influence
4.5. Ethical and Legal Influence
4.6. Directions of Further Studies
- Developing physics-based AI models that combine data-driven learning with the laws of physics to improve accuracy and interpretability [121];
- Scalable, distributed AI frameworks that can manage the complexity of large-scale, interconnected hybrid AC/DC networks [121];
- The development of real-time edge AI algorithms reducing latency and computational burden in time-sensitive network operations [122];
- Multi-objective optimization approaches that simultaneously balance cost, stability, emissions, and reliability [123];
- The development of attack-resistant and secure AI models is essential to protecting AC/DC power systems from cyberattacks and malicious disruptions [124];
5. Conclusions
Supplementary Materials
Author Contributions
Funding
Data Availability Statement
Conflicts of Interest
Abbreviations
| AI | Artificial intelligence |
| ANN | Artificial neural network |
| DL | Deep learning |
| FACTS | Flexible alternating current transmission system |
| GenAI | Generative AI |
| HVDC | High-voltage direct current |
| ML | Machine learning |
| SVM | Support vector machine |
References
- Abrahamsen, F.E.; Ai, Y.; Cheffena, M. Communication Technologies for Smart Grid: A Comprehensive Survey. Sensors 2021, 21, 8087. [Google Scholar] [CrossRef]
- Hollweg, G.V.; Singh Chawda, G.; Chaturvedi, S.; Bui, V.-H.; Su, W. Optimization Techniques for Low-Level Control of DC–AC Converters in Renewable-Integrated Microgrids: A Brief Review. Energies 2025, 18, 1429. [Google Scholar] [CrossRef]
- Vodapally, S.N.; Ali, M.H. Overview of Intelligent Inverters and Associated Cybersecurity Issues for a Grid-Connected Solar Photovoltaic System. Energies 2023, 16, 5904. [Google Scholar] [CrossRef]
- Kamal, T.; Karabacak, M.; Perić, V.S.; Hassan, S.Z.; Fernández-Ramírez, L.M. Novel Improved Adaptive Neuro-Fuzzy Control of Inverter and Supervisory Energy Management System of a Microgrid. Energies 2020, 13, 4721. [Google Scholar] [CrossRef]
- Neto, P.B.L.; Saavedra, O.R.; Oliveira, D.Q. The effect of complementarity between solar, wind and tidal energy in isolated hybrid microgrids. Renew. Energy 2020, 147, 339–355. [Google Scholar]
- Pong, P.W.T.; Annaswamy, A.M.; Kroposki, B.; Zhang, Y.; Rajagopal, R.; Zussman, G.; Poor, H.V. Cyber-Enabled Grids: Shaping Future Energy Systems. Adv. Appl. Energy 2021, 1, 100003. [Google Scholar] [CrossRef]
- Rahman, A.; Farrok, O.; Haque, M.M. Environmental impact of renewable energy source based electrical power plants: Solar, wind, hydroelectric, biomass, geothermal, tidal, ocean, and osmotic. Renew. Sustain. Energy Rev. 2022, 161, 112279. [Google Scholar] [CrossRef]
- Khan, M.A.; Haque, A.; Kurukuru, V.S.B. Intelligent Control of a Novel Transformerless Inverter Topology for Photovoltaic Applications. Electr. Eng. 2020, 102, 627–641. [Google Scholar] [CrossRef]
- Ul-Haq, A.; Alammari, R.; Iqbal, A.; Jalal, M.; Gul, S. Computation of Power Extraction from Photovoltaic Arrays under Various Fault Conditions. IEEE Access 2020, 8, 47619–47639. [Google Scholar] [CrossRef]
- Ibrahim, A.W.; Shafik, M.B.; Ding, M.; Sarhan, M.A.; Fang, Z.; Alareqi, A.G.; Almoqri, T.; Al-Rassas, A.M. PV Maximum Power-Point Tracking Using Modified Particle Swarm Optimization under Partial Shading Conditions. Chin. J. Electr. Eng. 2020, 6, 106–121. [Google Scholar] [CrossRef]
- Ye, J.; Giani, A.; Elasser, A.; Mazumder, S.K.; Farnell, C.; Mantooth, H.A.; Kim, T.; Liu, J.; Chen, B.; Seo, G.S.; et al. A Review of Cyber-Physical Security for Photovoltaic Systems. IEEE J. Emerg. Sel. Top. Power Electron. 2022, 10, 4879–4901. [Google Scholar] [CrossRef]
- Rojek, I.; Mroziński, A.; Kotlarz, P.; Macko, M.; Mikołajewski, D. AI-Based Computational Model in Sustainable Transformation of Energy Markets. Energies 2023, 16, 8059. [Google Scholar] [CrossRef]
- Du, W.; Tuffner, F.K.; Schneider, K.P.; Lasseter, R.H.; Xie, J.; Chen, Z.; Bhattarai, B. Modeling of Grid-Forming and Grid-Following Inverters for Dynamic Simulation of Large-Scale Distribution Systems. IEEE Trans. Power Deliv. 2021, 36, 2035–2045. [Google Scholar] [CrossRef]
- Rojek, I.; Mikołajewski, D.; Mroziński, A.; Macko, M. Machine Learning- and Artificial Intelligence-Derived Prediction for Home Smart Energy Systems with PV Installation and Battery Energy Storage. Energies 2023, 16, 6613. [Google Scholar] [CrossRef]
- Lasseter, R.H.; Chen, Z.; Pattabiraman, D. Grid-Forming Inverters: A Critical Asset for the Power Grid. IEEE J. Emerg. Sel. Top. Power Electron. 2020, 8, 925–935. [Google Scholar] [CrossRef]
- Qoria, T.; Rokrok, E.; Bruyere, A.; François, B.; Guillaud, X. A PLL-Free Grid-Forming Control with Decoupled Functionalities for High-Power Transmission System Applications. IEEE Access 2020, 8, 197363–197378. [Google Scholar] [CrossRef]
- Rojek, I.; Kotlarz, P.; Dorożyński, J.; Mikołajewski, D. Sixth-Generation (6G) Networks for Improved Machine-to-Machine (M2M) Communication in Industry 4.0. Electronics 2024, 13, 1832. [Google Scholar] [CrossRef]
- Khan, A.; Easley, M.; Hosseinzadehtaher, M.; Shadmand, M.B.; Abu-Rub, H.; Fajri, P. PLL-Less Active and Reactive Power Controller for Grid-Following Inverter. In Proceedings of the ECCE 2020—IEEE Energy Conversion Congress and Exposition, Detroit, MI, USA, 11–15 October 2020; pp. 4322–4328. [Google Scholar]
- Mirafzal, B.; Adib, A. On Grid-Interactive Smart Inverters: Features and Advancements. IEEE Access 2020, 8, 160526–160536. [Google Scholar] [CrossRef]
- Zarei, S.F.; Mokhtari, H.; Ghasemi, M.A.; Peyghami, S.; Davari, P.; Blaabjerg, F. Control of Grid-Following Inverters under Unbalanced Grid Conditions. IEEE Trans. Energy Convers. 2020, 35, 184–192. [Google Scholar] [CrossRef]
- Sahoo, S.; Dragicevic, T.; Blaabjerg, F. Cyber Security in Control of Grid-Tied Power Electronic Converters—Challenges and Vulnerabilities. IEEE J. Emerg. Sel. Top. Power Electron. 2021, 9, 5326–5340. [Google Scholar] [CrossRef]
- Tuyen, N.D.; Quan, N.S.; Linh, V.B.; Van Tuyen, V.; Fujita, G. A Comprehensive Review of Cybersecurity in Inverter-Based Smart Power System Amid the Boom of Renewable Energy. IEEE Access 2022, 10, 35846–35875. [Google Scholar] [CrossRef]
- Bahrani, B. Power-Synchronized Grid-Following Inverter without a Phase-Locked Loop. IEEE Access 2021, 9, 112163–112176. [Google Scholar] [CrossRef]
- Unruh, P.; Nuschke, M.; Strauß, P.; Welck, F. Overview on Grid-Forming Inverter Control Methods. Energies 2020, 13, 2589. [Google Scholar] [CrossRef]
- Umar, M.F.; Khan, A.; Easley, M.; D’Silva, S.; Nun, B.; Shadmand, M.B. Resonance Suppression Based on Predictive Control of Grid-Following Inverters with LCL Filter in Weak Grid Condition. In Proceedings of the ECCE 2020—IEEE Energy Conversion Congress and Exposition, Detroit, MI, USA, 11–15 October 2020; pp. 4742–4748. [Google Scholar]
- Kurukuru, V.S.B.; Haque, A.; Khan, M.A.; Sahoo, S.; Malik, A.; Blaabjerg, F. A Review on Artificial Intelligence Applications for Grid-Connected Solar Photovoltaic Systems. Energies 2021, 14, 4690. [Google Scholar] [CrossRef]
- Rathnayake, D.B.; Akrami, M.; Phurailatpam, C.; Me, S.P.; Hadavi, S.; Jayasinghe, G.; Zabihi, S.; Bahrani, B. Grid Forming Inverter Modeling, Control, and Applications. IEEE Access 2021, 9, 114781–114807. [Google Scholar] [CrossRef]
- Rojek, I.; Macko, M.; Mikołajewski, D.; Saga, M.; Burczynski, T. Modern methods in the field of machine modeling and simulation as a research and practical issue related to Industry 4.0. Bull. Pol. Acad. Sci. Tech. Sci. 2021, 69, e136719. [Google Scholar] [CrossRef]
- Ali, M.H.; Thotakura, N.L. Smart Inverters and Controls for Grid-Connected Renewable Energy Sources. In Advances in Control Techniques for Smart Grid Applications; Springer Nature: Singapore, 2022; pp. 201–266. [Google Scholar]
- Rosso, R.; Wang, X.; Liserre, M.; Lu, X.; Engelken, S. Grid-Forming Converters: Control Approaches, Grid-Synchronization, and Future Trends—A Review. IEEE Open J. Ind. Appl. 2021, 2, 93–109. [Google Scholar] [CrossRef]
- Baltas, G.N.; Lai, N.B.; Marin, L.; Tarrasó, A.; Rodriguez, P. Grid-Forming Power Converters Tuned through Artificial Intelligence to Damp Subsynchronous Interactions in Electrical Grids. IEEE Access 2020, 8, 93369–93379. [Google Scholar] [CrossRef]
- Zhang, S.; Wang, R.; Si, Y.; Wang, L. An Improved Convolutional Neural Network for Three-Phase Inverter Fault Diagnosis. IEEE Trans. Instrum. Meas. 2022, 71, 3510915. [Google Scholar] [CrossRef]
- Alzayed, M.; Lemaire, M.; Zarrabian, S.; Chaoui, H.; Massicotte, D. Droop-Controlled Bidirectional Inverter-Based Microgrid Using Cascade-Forward Neural Networks. IEEE Open J. Circuits Syst. 2022, 3, 298–308. [Google Scholar] [CrossRef]
- Rojek, I.; Mikołajewski, D.; Kotlarz, P.; Tyburek, K.; Kopowski, J.; Dostatni, E. Traditional Artificial Neural Networks Versus Deep Learning in Optimization of Material Aspects of 3D Printing. Materials 2021, 14, 7625. [Google Scholar] [CrossRef]
- Babayomi, O.; Zhang, Z.; Li, Y.; Kennel, R. Adaptive Predictive Control with Neuro-Fuzzy Parameter Estimation for Microgrid Grid-Forming Converters. Sustainability 2021, 13, 7038. [Google Scholar] [CrossRef]
- Ammous, A.; Alahdal, A.; Ammous, K. Optimization of an On-Grid Inverter for PV Applications Using Genetic Algorithms. J. Eng. 2020, 2020, 7063243. [Google Scholar] [CrossRef]
- Abu-Rub, O.H.; Fard, A.Y.; Umar, M.F.; Hosseinzadehtaher, M.; Shadmands, M.B. Towards Intelligent Power Electronics-Dominated Grid via Machine Learning Techniques. IEEE Power Electron. Mag. 2021, 8, 28–38. [Google Scholar] [CrossRef]
- Hossain, M.M.; Peng, C. Cyber–Physical Security for on-Going Smart Grid Initiatives: A Survey. IET Cyber-Phys. Syst. Theory Appl. 2020, 5, 233–244. [Google Scholar] [CrossRef]
- Sahoo, S.; Peng, J.C.H. A Localized Event-Driven Resilient Mechanism for Cooperative Microgrid against Data Integrity Attacks. IEEE Trans. Cybern. 2021, 51, 3687–3698. [Google Scholar] [CrossRef]
- Sahoo, S.; Dragicevic, T.; Blaabjerg, F. Resilient Operation of Heterogeneous Sources in Cooperative DC Microgrids. IEEE Trans. Power Electron. 2020, 35, 12601–12605. [Google Scholar] [CrossRef]
- Khan, A.; Hosseinzadehtaher, M.; Shadmand, M.B.; Bayhan, S.; Abu-Rub, H. On the Stability of the Power Electronics-Dominated Grid: A New Energy Paradigm. IEEE Ind. Electron. Mag. 2020, 14, 65–78. [Google Scholar] [CrossRef]
- Liu, S.; Siano, P.; Wang, X. Intrusion-Detector-Dependent Frequency Regulation for Microgrids under Denial-of-Service Attacks. IEEE Syst. J. 2020, 14, 2593–2596. [Google Scholar] [CrossRef]
- Li, F.; Li, Q.; Zhang, J.; Kou, J.; Ye, J.; Song, W.Z.; Mantooth, H.A. Detection and Diagnosis of Data Integrity Attacks in Solar Farms Based on Multilayer Long Short-Term Memory Network. IEEE Trans. Power Electron. 2021, 36, 2495–2498. [Google Scholar] [CrossRef]
- Toche Tchio, G.M.; Kenfack, J.; Kassegne, D.; Menga, F.D.; Ouro-Djobo, S.S. A comprehensive review of supervised learning algorithms for the diagnosis of photovoltaic systems, proposing a new approach using an ensemble learning algorithm. Appl. Sci. 2024, 14, 2072. [Google Scholar] [CrossRef]
- Călin, A.M.; Cotfas, D.T.; Cotfas, P.A. A review of smart photovoltaic systems which are using remote-control, AI, and cybersecurity approaches. Appl. Sci. 2024, 14, 7838. [Google Scholar] [CrossRef]
- Majeed, A.A.; Altaie, A.S.; Abderrahim, M.; Alkhazraji, A. A review of protection schemes for electrical distribution networks with green distributed generation. Energies 2023, 16, 7587. [Google Scholar] [CrossRef]
- Maghami, M.R.; Mutambara, A.G.O.; Gomes, C. Assessing cyber attack vulnerabilities of distributed generation in grid-connected systems. Environ. Dev. Sustain. 2025, 1–27. [Google Scholar] [CrossRef]
- Jiang, K.; Liu, D.; Cao, K.; Xiong, P.; Ji, X. Small-signal modeling and configuration analysis of grid-forming converter under 100% renewable electricity systems. Electronics 2023, 12, 4078. [Google Scholar] [CrossRef]
- Kull, K.; Khan, M.A.; Asad, B.; Naseer, M.U.; Kallaste, A.; Vaimann, T. Adaptive Deep Belief Networks and LightGBM-Based Hybrid Fault Diagnostics for SCADA-Managed PV Systems: A Real-World Case Study. Electronics 2025, 14, 3649. [Google Scholar] [CrossRef]
- Rajendran, G.; Raute, R.; Caruana, C. A Comprehensive Review of Solar PV Integration with Smart-Grids: Challenges, Standards, and Grid Codes. Energies. 2025, 18, 2221. [Google Scholar] [CrossRef]
- Feng, W.; Su, L.; Kan, C.; Wei, M.; Li, C. Research on Characteristic Analysis and Identification Methods for DC-Side Grounding Faults in Grid-Connected Photovoltaic Inverters. Energies 2025, 18, 3243. [Google Scholar] [CrossRef]
- Chengye, L.; Jeebkaew, K.; Salim, M.A.; Jupamanai, S.; Panmuang, P.; Photong, C. A Novel 3-Phase Series AC Cap-CSI-Buck Grid-tied PV Transformerless Inverter with Low Grid Voltage Fault Ride-Through Capacity. In Proceedings of the2025 13th International Electrical Engineering Congress (iEECON), Hua Hin, Thailand, 5–7 March 2025; pp. 1–5. [Google Scholar]
- Shaeel, A.S.; Abed, H.H.; Al-Baghdadi, A.F. Modeling and Detection of Cyber and Physical Attacks on the Control Unit of PV Farm System. Diyala J. Eng. Sci. 2025, 18, 164–178. [Google Scholar] [CrossRef]
- Koduru, S.S.; Machina, V.S.P.; Madichetty, S.; Mishra, S. A Robust Data Driven FDI attack Detection Framework for Inverter based Microgrids. In Proceedings of the2025 International Conference on Power Electronics Converters for Transportation and Energy Applications (PECTEA), Jatni, India, 18–21 June 2025; pp. 1–6. [Google Scholar]
- Yang, Y.; Xia, S.; Huang, P.; Qian, J. Energy transition: Connotations, mechanisms and effects. Energy Strategy Rev. 2024, 52, 101320. [Google Scholar] [CrossRef]
- Mohammadi, F.; Mohammadi-Ivatloo, B.; Gharehpetian, G.B.; Ali, M.H.; Wei, W.; Erdinç, O.; Shirkhani, M. Robust control strategies for microgrids: A review. IEEE Syst. J. 2021, 16, 2401–2412. [Google Scholar] [CrossRef]
- Uddin, M.; Mo, H.; Dong, D.; Elsawah, S.; Zhu, J.; Guerrero, J.M. Microgrids: A review, outstanding issues and future trends. Energy Strategy Rev. 2023, 49, 101127. [Google Scholar] [CrossRef]
- Doss-Gollin, J.; Farnham, D.J.; Lall, U.; Modi, V. How unprecedented was the February 2021 Texas cold snap? Environ. Res. Lett. 2021, 16, 064056. [Google Scholar] [CrossRef]
- Allwyn, R.G.; Al-Hinai, A.; Margaret, V. A comprehensive review on energy management strategy of microgrids. Energy Rep. 2023, 9, 5565–5591. [Google Scholar] [CrossRef]
- Yousri, D.; Farag, H.E.; Zeineldin, H.; El-Saadany, E.F. Integrated model for optimal energy management and demand response of microgrids considering hybrid hydrogen-battery storage systems. Energy Convers. Manag. 2023, 280, 116809. [Google Scholar] [CrossRef]
- Mbungu, N.T.; Siti, M.M.; Bansal, R.C.; Naidoo, R.M.; Elnady, A.; Ismail, A.A.A.; Abokhali, A.G.; Hamid, A.K. A dynamic coordination of microgrids. Appl. Energy 2025, 377, 124486. [Google Scholar] [CrossRef]
- Sarkar, R.; Saha, P.K.; Mondal, S.; Mondal, A. MAGE: Microgrids with Advanced Grid Efficiency through Battery-Aware EV management. Sustain. Cities Soc. 2024, 107, 105399. [Google Scholar] [CrossRef]
- Xu, Q.; Vafamand, N.; Chen, L.; Dragičević, T.; Xie, L.; Blaabjerg, F. Review on advanced control technologies for bidirectional DC/DC converters in DC microgrids. IEEE J. Emerg. Sel. Top. Power Electron. 2020, 9, 1205–1221. [Google Scholar] [CrossRef]
- Hollweg, G.V.; de Oliveira Evald, P.J.D.; Tambara, R.V.; Gründling, H.A. A robust adaptive super-twisting sliding mode controller applied on grid-tied power converter with an LCL filter. Control Eng. Pract. 2022, 122, 105104. [Google Scholar] [CrossRef]
- Li, Y.; Gu, Y.; Green, T.C. Revisiting grid-forming and grid-following inverters: A duality theory. IEEE Trans. Power Syst. 2022, 37, 4541–4554. [Google Scholar] [CrossRef]
- Çelik, D.; Ahmed, H.; Meral, M.E. Kalman filter-based super-twisting sliding mode control of shunt active power filter for electric vehicle charging station applications. IEEE Trans. Power Deliv. 2022, 38, 1097–1107. [Google Scholar] [CrossRef]
- Wu, Y.; Wu, H.; Zhao, F.; Li, Z.; Wang, X. Influence of PLL on stability of interconnected grid-forming and grid-following converters. IEEE Trans. Power Electron. 2024, 39, 11980–11985. [Google Scholar] [CrossRef]
- Barik, A.K.; Jaiswal, S.; Das, D.C. Recent trends and development in hybrid microgrid: A review on energy resource planning and control. Int. J. Sustain. Energy 2022, 41, 308–322. [Google Scholar] [CrossRef]
- Ibrahim, M.M.; Hasanien, H.M.; Farag, H.E.; Omran, W.A. Energy management of multi-area islanded hybrid microgrids: A stochastic approach. IEEE Access 2023, 11, 101409–101424. [Google Scholar] [CrossRef]
- Tariq, A.H.; Kazmi, S.A.A.; Hassan, M.; Ali, S.M.; Anwar, M. Analysis of fuel cell integration with hybrid microgrid systems for clean energy: A comparative review. Int. J. Hydrogen Energy 2024, 52, 1005–1034. [Google Scholar] [CrossRef]
- Fang, J.; Deng, H.; Tashakor, N.; Blaabjerg, F.; Goetz, S.M. State-space modeling and control of grid-tied power converters with capacitive/battery energy storage and grid-supportive services. IEEE J. Emerg. Sel. Top. Power Electron. 2021, 11, 234–250. [Google Scholar] [CrossRef]
- Rojek, I. Hybrid Neural Networks as Prediction Models. In Artificial Intelligence and Soft Computing, Lecture Notes in Artificial Intelligence; Rutkowski, L., Scherer, R., Tadeusiewicz, R., Zadeh, L.A., Zurada, J.M., Eds.; Springer: Berlin/Heidelberg, Germany, 2010; pp. 88–95. [Google Scholar]
- Hollweg, G.V.; de Oliveira Evald, P.J.D.; Mattos, E.; Borin, L.C.; Tambara, R.V.; Gründling, H.A.; Su, W. A direct adaptive controller with harmonic compensation for grid-connected converters. IEEE Trans. Ind. Electron. 2023, 71, 2978–2989. [Google Scholar] [CrossRef]
- Singh Chawda, G.; Su, W.; Wang, M. A Comprehensive Review of High-Frequency AC Microgrids for Distribution Systems. IEEE Trans. Smart Grid 2024, 15, 5415–5428. [Google Scholar] [CrossRef]
- Rashidi, R.; Hatami, A.; Abedini, M. Multi-microgrid energy management through tertiary-level control: Structure and case study. Sustain. Energy Technol. Assess. 2021, 47, 101395. [Google Scholar] [CrossRef]
- Rojek, I.; Studziński, J. Comparison of different types of neuronal nets for failures location within water-supply networks. Maint. Reliab. 2014, 16, 42–47. [Google Scholar]
- Ahmad, S.; Shafiullah, M.; Ahmed, C.B.; Alowaifeer, M. A review of microgrid energy management and control strategies. IEEEAccess 2023, 11, 21729–21757. [Google Scholar] [CrossRef]
- Dinkel, D.; Hillermeier, C.; Marquardt, R. Direct multivariable control for modular multilevel converters. IEEE Trans. Power Electron. 2022, 37, 7819–7833. [Google Scholar] [CrossRef]
- Hollweg, G.V.; Khan, S.A.; Chaturvedi, S.; Fan, Y.; Wang, M.; Su, W. Grid-connected converters: A brief survey of topologies, output filters, current control, and weak grids operation. Energies 2023, 16, 3611. [Google Scholar] [CrossRef]
- Czeczot, G.; Rojek, I.; Mikołajewski, D.; Sangho, B. AI in IIoT Management of Cybersecurity for Industry 4.0 and Industry 5.0 Purposes. Electronics 2023, 12, 3800. [Google Scholar] [CrossRef]
- Hollweg, G.V.; Tambara, R.V.; Massing, J.R.; Borin, L.C.; Mattos, E.; Koch, G.G.; Osório, C.R.D.; Montagner, V.F. Model reference adaptive controllers with improved performance for applications in LCL-filtered grid-connected converters. Control Eng. Pract. 2023, 138, 105591. [Google Scholar] [CrossRef]
- Hollweg, G.V.; Evald, P.J.D.d.O.; Tambara, R.V.; Su, W.; Gründling, H.A. A modified robust adaptive super-twisting sliding mode controller for grid-connected converters. Int. J. Control Autom. Syst. 2023, 21, 3151–3165. [Google Scholar] [CrossRef]
- da Silva, M.S.; Hollweg, G.V.; Leston, L.A.; de Oliveira Evald, P.J.D. Enhancing energy quality and grid stability with improved adaptive controller for renewable energy conversion systems under weak grid conditions. Electr. Power Syst. Res. 2024, 237, 111041. [Google Scholar] [CrossRef]
- Hollweg, G.V.; de Oliveira Evald, P.J.D.; Mattos, E.; Borin, L.C.; Tambara, R.V.; Montagner, V.F. Self-tuning methodology for adaptive controllers based on genetic algorithms applied for grid-tied power converters. Control Eng. Pract. 2023, 135, 105500. [Google Scholar] [CrossRef]
- Bordons, C.; Garcia-Torres, F.; Ridao, M.A. Model Predictive Control of Microgrids; Springer: Berlin/Heidelberg, Germany, 2020; Volume 358. [Google Scholar]
- Teng, Q.; Xu, G.; Zheng, X.; Mai, H.; Ma, X.; Wang, Y. A novel sliding mode observer-based compound sliding mode current control with active damping for single phase grid-tied inverter system in weak grid. Int. J. Electr. Power Energy Syst. 2022, 141, 108117. [Google Scholar] [CrossRef]
- Saad, M.O.; Ulasyar, A.; Ali, W.; Zad, H.S.; Ullah, N.; Blazek, V.; Prokop, L.; Misak, S. Design and control of novel grid tied multilevel filter-less inverter using current based sliding mode control. IEEE Access 2022, 10, 115555–115570. [Google Scholar] [CrossRef]
- Li, H.; Ding, X.; Xue, R.; Li, G.; Chen, Y. Active damping adaptive controller for grid-connected inverter under weak grid. IEEE Access 2021, 9, 132442–132454. [Google Scholar] [CrossRef]
- Milbradt, D.M.C.; Hollweg, G.V.; de Oliveira Evald, P.J.D.; da Silveira, W.B.; Gründling, H.A. A robust adaptive one sample ahead preview controller for grid-injected currents of a grid-tied power converter with an LCL filter. Int. J. Electr. Power Energy Syst. 2022, 142, 108286. [Google Scholar] [CrossRef]
- Mattos, E.; Borin, L.C.; Osório, C.R.D.; Koch, G.G.; Oliveira, R.C.; Montagner, V.F. Robust optimized current controller based on a two-step procedure for grid-connected converters. IEEE Trans. Ind. Appl. 2022, 59, 1024–1034. [Google Scholar] [CrossRef]
- Abbas, H.H.; Shafiee, Q.; Bevrani, H. Optimal passive LCL filter design for grid-connected converters in weak grids. Electr. Power Syst. Res. 2024, 235, 110896. [Google Scholar] [CrossRef]
- Chawda, G.S.; Shaik, A.G. A reactive power-based adaptive approach for synchronization of DFIG into the weak grid to support existing WE infrastructure. Int. J. Electr. Power Energy Syst. 2024, 157, 109850. [Google Scholar] [CrossRef]
- Ochoa, D.E.; Galarza-Jimenez, F.; Wilches-Bernal, F.; Schoenwald, D.A.; Poveda, J.I. Control systems for low-inertia power grids: A survey on virtual power plants. IEEE Access 2023, 11, 20560–20581. [Google Scholar] [CrossRef]
- Badrudeen, T.U.; Nwulu, N.I.; Gbadamosi, S.L. Low-inertia control of a large-scale renewable energy penetration in power grids: A systematic review with taxonomy and bibliometric analysis. Energy Strategy Rev. 2024, 52, 101337. [Google Scholar] [CrossRef]
- Wu, W.; Zhang, Y.; Blaabjerg, F.; Chung, H.S.H. A new type of three-phase asymmetric-LCL power filter for grid-tied voltage source inverter with step-up transformer. IEEE Trans. Ind. Electron. 2021, 69, 11936–11945. [Google Scholar] [CrossRef]
- Al-Barashi, M.; Meng, X.; Liu, Z.; Saeed, M.S.; Tasiu, I.A.; Wu, S. Enhancing power quality of high-speed railway traction converters by fully integrated T-LCL filter. IET Power Electron. 2023, 16, 699–714. [Google Scholar] [CrossRef]
- Cho, N.; Wendha, B.; Luthfi, M. Evaluations on the harmonic allocation methods of IEC 61000-3-6 and IEEE Standard 519 in the distribution systems. Electr. Power Syst. Res. 2024, 230, 110260. [Google Scholar] [CrossRef]
- Borin, L.C.; Hollweg, G.V.; Osório, C.R.; Carnielutti, F.M.; Oliveira, R.C.; Montagner, V.F. Automated test-driven design for robust optimized current control of GTIs operating under normal and abnormal grid conditions. Control Eng. Pract. 2024, 143, 105790. [Google Scholar] [CrossRef]
- Zeb, K.; Islam, S.U.; Khan, I.; Uddin, W.; Ishfaq, M.; Busarello, T.D.C.; Muyeen, S.; Ahmad, I.; Kim, H. Faults and Fault Ride Through strategies for grid-connected photovoltaic system: A comprehensive review. Renew. Sustain. Energy Rev. 2022, 158, 112125. [Google Scholar] [CrossRef]
- Alshahrani, S.; Khan, K.; Abido, M.; Khalid, M. Grid-forming converter and stability aspects of renewable-based low-inertia power networks: Modern trends and challenges. Arab. J. Sci. Eng. 2024, 49, 6187–6216. [Google Scholar] [CrossRef]
- He, X.; Huang, L.; Subotić, I.; Häberle, V.; Dörfler, F. Quantitative stability conditions for grid-forming converters with complex droop control. IEEE Trans. Power Electron. 2024, 39, 10834–10852. [Google Scholar] [CrossRef]
- Lü, X.; He, S.; Xu, Y.; Zhai, X.; Qian, S.; Wu, T.; WangPei, Y. Overview of improved dynamic programming algorithm for optimizing energy distribution of hybrid electric vehicles. Electr. Power Syst. Res. 2024, 232, 110372. [Google Scholar] [CrossRef]
- Sivadharshini, A.; Nguyen, N.D.; Lee, Y.I. Model Predictive Current Control for Grid-connected Inverter Considering the PLL Dynamics. Int. J. Control Autom. Syst. 2024, 22, 3255–3265. [Google Scholar] [CrossRef]
- Song, Y.; Zhang, B.; Wen, C.; Wang, D.; Wei, G. Model predictive control for complicated dynamic systems: A survey. Int. J. Syst. Sci. 2025, 59, 2168–2193. [Google Scholar] [CrossRef]
- Derakhshan, S.; Kanathipan, K.; Abbasi, M.; Cheema, M.A.M.; Lam, J. A Robust H∞ State Feedback Controller Enabling a Medium Voltage Five-Level Grid-Connected Inverter for Grid Code Compliance. IEEETrans. Power Deliv. 2023, 39, 647–660. [Google Scholar] [CrossRef]
- Koch, G.G.; Osório, C.R.; Oliveira, R.C.; Montagner, V.F. Robust Control Based on Observed States Designed by Means of Linear Matrix Inequalities for Grid-Connected Converters. Energies 2023, 16, 2047. [Google Scholar] [CrossRef]
- Iqbal, H.; Sarwat, A. Improved Genetic Algorithm-Based Harmonic Mitigation Control of an Asymmetrical Dual-Source 13-Level Switched-Capacitor Multilevel Inverter. Energies 2025, 18, 35. [Google Scholar] [CrossRef]
- Jasim, A.M.; Jasim, B.H.; Bureš, V.; Mikuleckỳ, P. A novel cooperative control technique for hybrid AC/DC smart microgrid converters. IEEE Access 2023, 11, 2164–2181. [Google Scholar] [CrossRef]
- Hollweg, G.V.; Evald, P.J.D.d.O.; Mattos, E.; Borin, L.C.; Tambara, R.V.; Montagner, V.F. Optimized parametrization of adaptive controllers for enhanced current regulation in grid-tied converters. Int. J. Adapt. Control Signal Process. 2024, 38, 200–220. [Google Scholar] [CrossRef]
- Nayak, P.C.; Mishra, S.; Prusty, R.C.; Panda, S. Hybrid whale optimization algorithm with simulated annealing for load frequency controller design of hybrid power system. Soft Comput. 2023, 1–24. [Google Scholar] [CrossRef]
- Izci, D.; Ekinci, S.; Çelik, E.; Bajaj, M.; Blazek, V.; Prokop, L. Dynamic load frequency control in power systems using a hybrid simulated annealing based quadratic interpolation optimizer. Sci. Rep. 2024, 14, 26011. [Google Scholar] [CrossRef]
- de Oliveira Evald, P.J.D.; Hollweg, G.V.; Borin, L.C.; Mattos, E.; Tambara, R.V.; Montagner, V.F.; Gründling, H.A. A smart parametrisation for robust adaptive PI controller applied on renewable energy power generation systems under weak and uttermost weak grid conditions. Comput. Electr. Eng. 2024, 116, 109203. [Google Scholar] [CrossRef]
- Gao, F.; Hu, R.; Yin, L. Variable boundary reinforcement learning for maximum power point tracking of photovoltaic grid-connected systems. Energy 2023, 264, 126278. [Google Scholar] [CrossRef]
- Xu, Y.; Gao, W.; Li, Y.; Xiao, F. Operational optimization for the grid-connected residential photovoltaic-battery system using model-based reinforcement learning. J. Build. Eng. 2023, 73, 106774. [Google Scholar] [CrossRef]
- Hollweg, G.V.; Bui, V.H.; Da Silva, F.L.; Glatt, R.; Chaturvedi, S.; Su, W. An RMRAC with Deep Symbolic Optimization for DC–AC Converters Under Less-Inertia Power Grids. IEEE Open Access J. Power Energy 2023, 10, 629–642. [Google Scholar] [CrossRef]
- Rajamallaiah, A.; Karri, S.P.K.; Alghaythi, M.L.; Alshammari, M.S. Deep reinforcement learning based control of a grid connected inverter with LCL-filter for renewable solar applications. IEEE Access 2024, 12, 22278–22295. [Google Scholar] [CrossRef]
- Thajeel, S.M.; Atilla, D.Ç. Reinforcement Neural Network-Based Grid-Integrated PV Control and Battery Management System. Energies 2025, 18, 637. [Google Scholar] [CrossRef]
- Khosravi, N.; Çelik, D.; Bevrani, H.; Echalih, S. Microgrid stability: A comprehensive review of challenges, trends, and emerging solutions. Electr. Power Energy Syst. 2025, 170, 110829. [Google Scholar] [CrossRef]
- Astereki, A.A.; Monadi, M.; Seifossadat, S.G.; Saffarian, A.; Rouzbehi, K. Virtual inertia provision in modern power grids: A comprehensive review. Renew. Sustain. Energy Rev. 2026, 226, 116256. [Google Scholar] [CrossRef]
- Mashuk, M.; Siddiky, A.Y.; Rayhan, M.T.; Hasan, M.J.; Khan, M.; Mobarak, M.H.; Rimon, M.I.H. Progress and prospects on performance analysis of solar cleaning system–A comprehensive review. Solar Compass 2025, 16, 100146. [Google Scholar] [CrossRef]
- Ibrahim, T.; Faraj, J.; El Hage, H.; Taher, R.; Ali, S.; Khaled, M. Parametric enviro-economic analysis of cooling photovoltaic panels with phase change materials. Int. J. Thermofluids 2025, 27, 101151. [Google Scholar] [CrossRef]
- Jagadeesan, G.M.; Sundaramurthy, A.; Vijayakumar, M.; Belete, B. Enhanced maximum power point estimation algorithm using quantum particle swarm optimization for solar photovoltaic micro inverter systems. Energy Rep. 2025, 14, 1877–1895. [Google Scholar] [CrossRef]
- Wu, B.; Hao, J. Enhanced xPatch for Short-Term Photovoltaic Power Forecasting: Supporting Sustainable and Resilient Energy Systems. Sustainability 2025, 17, 7324. [Google Scholar] [CrossRef]
- Al-Samawi, A.A.; Atiyah, A.S.; Al-Jrew, A.H. Power Optimization of Partially Shaded PV System Using Interleaved Boost Converter-Based Fuzzy Logic Method. Eng 2025, 6, 201. [Google Scholar] [CrossRef]
- Dong, W.; Yu, Y.; Zhao, L.; Hua, W.; Yang, Y.; Wang, B.; Li, C. Physics-Constrained Diffusion-Based Scenario Expansion Method for Power System Transient Stability Assessment. Processes 2025, 13, 2344. [Google Scholar] [CrossRef]
- Badii, S.; El Habbazi, J.; Boudaoud, A.; Aqil, M. Comparative study between two BMS architecture in a PV-battery off-grid: Centralized and modular topologies. In E3S Web of Conferences; EDP Sciences: Les Ulis, France, 2025; Volume 649, p. 01013. [Google Scholar]
- Ali, J.; Yaro, A.S.; Usman, A.D.; Ja’afar, M.; Olarinoye, G.A.; Abdulwahab, I.; Alhassan, Y. Modified Phase-Locked Loop for Enhanced Synchronization in Single-Phase Grid-Connected PV Systems. ATBU J. Sci. Technol. Educ. 2025, 13, 666–675. [Google Scholar]
- Alharbi, M. Control Approach of Grid-Connected PV Inverter under Unbalanced Grid Conditions. Processes 2024, 12, 212. [Google Scholar] [CrossRef]
- Pires, V.F.; Cordeiro, A.; Foito, D.; Martins, J.F.; Pires, A.; Chen, H. Testing System for PV Grid-Connected Power Condition Systems with Support for Ancillary Services. Designs 2023, 7, 40. [Google Scholar] [CrossRef]
- Page, M.J.; McKenzie, J.E.; Bossuyt, P.M.; Boutron, I.; Hoffmann, T.C.; Mulrow, C.D.; Shamseer, L.; Tetzlaff, J.M.; Akl, E.A.; Brennan, S.E.; et al. The PRISMA 2020 statement: an updated guideline for reporting systematic reviews. BMJ 2021, 372, n71. [Google Scholar] [CrossRef]








| Challenge | Implication | Potential Research Direction |
|---|---|---|
| Complex nonlinear dynamics of AC/DC networks | AI models may fail to capture true system behavior under diverse conditions | Develop physics-informed AI and hybrid models combining data-driven and analytical methods |
| Variability of renewable energy integration | Forecasting and optimization become less reliable | Use probabilistic AI models, ensemble learning, and uncertainty-aware optimization |
| Real-time computational constraints | Delays in decision-making threaten grid stability | Design lightweight, low-latency AI models and deploy on edge computing platforms |
| Heterogeneity of data sources | Difficult to standardize and integrate optimization frameworks | Apply federated learning and transfer learning for cross-domain adaptability |
| Data scarcity and poor quality | Limited training data reduces accuracy and generalization | Implement synthetic data generation, digital twins, and anomaly detection |
| Cybersecurity vulnerabilities | Risk of data manipulation or disruption of optimization | Create adversarially robust AI models and integrate blockchain-based security |
| Lack of interpretability in AI models | Reduced operator trust and regulatory acceptance | Advance explainable AI (XAI) techniques for transparent decision-making |
| Limited scalability to large hybrid grids | Computational burden and poor adaptability to scale | Explore graph neural networks (GNNs), distributed AI, and hierarchical optimization |
| Instability of reinforcement learning policies | Risk of unsafe or unpredictable control outcomes | Employ safe reinforcement learning, meta-learning, and adaptive controllers |
| Weak integration with digital twins | Limited testing and validation before deployment | Develop AI-driven digital twins for simulation, validation, and scenario analysis |
| Stage | Detailed Tasks |
|---|---|
| Defining study objective(s) | Defining objective(s) of the current bibliometric analysis |
| Selecting bibliometric databases | Selecting the most appropriate datasets and developing RQs according to the objective(s) of study |
| Data preprocessing/preparation | Removing duplicates and irrelevant publications from the collected dataset, organizing the records to adapt them to the requirements of the review and analysis |
| Bibliometric software selection | Selection of optimal tools (bibliometric software) for analysis |
| Data analysis | Emergent descriptions and keywords, the most frequent type(s) of publications, authors, affiliations, countries, areas/topics, etc. |
| Results analysis and visualization (where possible) | Visual presentation of the results to easier emphasize insights |
| Interpretation of results and discussion | Interpreting results in the context of the research objective(s) and RQs |
| Parameter/Feature | Detailed Description |
|---|---|
| Inclusion criteria | Books, book chapters, articles (original, reviews, editorials), and conference proceedings, in English |
| Exclusion criteria | Articles, books, chapters older than 15 years, letters, conference abstracts without full text, other languages than English |
| Keywords used | Artificial intelligence, machine learning, deep learning, energy efficiency, energy productivity, energy transformation, energy optimization/optimization and similar |
| Used field (WoS) | “Subject” field (consisting of title, abstract, keyword plus and other keywords) |
| Used fields (Sopus) | Article title, abstract and keywords |
| Used fields (PubMed, dblp, IEEE Explore, IET Inspec) | Manually |
| Boolean operators used | Yes |
| Filters used | Results were refined by year of publication, document type, and subject area |
| Iteration/validation option(s) | The query was used repeatedly, refined in subsequent iterations, and verified by checking whether the relevant publications appeared among the top results. |
| Wildcardsand leverage truncation | Used symbol * for word variations (e.g., “energ*” for “energy” or “energetic”) |
| Parameter/Feature | Value |
|---|---|
| Years of publication | Lack of publications before 2012 |
| Leading type(s) of publication | Article (46.4%), Conference paper (32.1%), Conference review(10.7%) |
| Leading area(s) of science (more than one possible for a single article) | Engineering (37.4%), Energy (22.7%), Computer science (10.6%) |
| Leading country/countries | India (24), China (12), Canada (9) |
| Leading scientist(s) | Lack of leading scientist(s) |
| Leading affiliation(s) | Lack of leading affiliation(s) |
| Leading funder(s) (where information available) | Lack of leading founder(s) |
| Leading SDG(s) | Affordable and Clean Energy (31), Sustainable Cities and Communities (5) |
| Criteria | Traditional Grid | Smart Grid |
|---|---|---|
| Market | Centralized | Decentralized, often ignoring boundaries |
| Production | Not many large power plants | Many small power producers |
| Transmission | Large power lines | Small scale transmission Regional supply compensation |
| Distribution | One way (top to bottom) | Two way |
| Consumer(s) | Passive (paying for energy only) | Active (energy system participants) |
| Research Gap | Impact on AC/DC Power Systems | Proposed Direction of AI Development |
|---|---|---|
| Lack of unified frameworks combining AI and physics-based models | Limits interpretability and reliability of optimization outcomes | Develop physics-informed AI and hybrid models integrating domain knowledge |
| Neglect of AI algorithm energy efficiency | Increased computational cost and reduced feasibility for real-time applications | Design energy-aware AI algorithms optimized for low-power execution |
| Limited scalability of AI models for large AC/DC networks | Poor performance in handling high-dimensional, complex grids | Use distributed learning, graph neural networks, and federated AI |
| Weak robustness against adversarial attacks and disturbances | Increased vulnerability of protection and control systems | Develop secure AI and adversarially robust models for AC/DC protection |
| Scarcity of high-quality labeled datasets | Restricts training quality and generalization of models | Apply transfer learning, data augmentation, and synthetic data generation |
| Lack of multi-objective optimization approaches | Suboptimal trade-offs between cost, stability, reliability, and emissions | Implement multi-objective reinforcement learning and evolutionary AI |
| Reliance on cloud instead of real-time edge AI | High latency and communication overhead | Deploy edge intelligence and lightweight on-device AI frameworks |
| Slow convergence and unstable reinforcement learning policies | Risk of unreliable or unsafe converter and grid control | Use safe RL, meta-learning, and adaptive policy optimization |
| Limited explainability of AI decisions | Operator distrust and regulatory challenges | Apply explainable AI (XAI) methods tailored for power system decisions |
| Weak integration with digital twin technology | Insufficient validation before real-world deployment | Develop AI-powered digital twins for simulation, testing, and optimization |
| Direction of Research | Rationale | Expected Outcome |
|---|---|---|
| Physics-informed AI models | Current black-box models lack interpretability and robustness under unseen scenarios | Accurate, explainable, and reliable hybrid AC/DC system models |
| Scalable distributed AI frameworks | Large interconnected grids require models that can handle complexity and heterogeneity | Efficient optimization and control across regional and global hybrid AC/DC networks |
| Real-time edge AI algorithms | Cloud-based processing causes latency and communication overhead | Low-latency, energy-efficient decision-making at the grid edge |
| Multi-objective optimization approaches | Current methods often optimize for a single objective | Balanced trade-offs among cost, stability, emissions, and reliability |
| Adversarially robust and secure AI | Cybersecurity threats can disrupt critical power system operations | Resilient AI models resistant to attacks and data manipulation |
| Explainable AI (XAI) methods | Operators and regulators require transparency for decision support | Greater trust, adoption, and compliance with regulatory standards |
| Synthetic data generation and digital twins | Data scarcity limits model training and safe validation | Rich training datasets and safe testing environments for AI algorithms |
| Uncertainty-aware AI forecasting | Renewable variability challenges prediction accuracy | More reliable renewable integration and stable hybrid grid operation |
| Safe reinforcement learning and adaptive control | RL policies can become unstable under dynamic grid conditions | Stable, adaptive, and safe real-time control of HVDC and converter systems |
| AI with smart grid interoperability standards | Lack of standardization hinders deployment across regions | Seamless integration of AI solutions across diverse devices and infrastructures |
Disclaimer/Publisher’s Note: The statements, opinions and data contained in all publications are solely those of the individual author(s) and contributor(s) and not of MDPI and/or the editor(s). MDPI and/or the editor(s) disclaim responsibility for any injury to people or property resulting from any ideas, methods, instructions or products referred to in the content. |
© 2025 by the authors. Licensee MDPI, Basel, Switzerland. This article is an open access article distributed under the terms and conditions of the Creative Commons Attribution (CC BY) license (https://creativecommons.org/licenses/by/4.0/).
Share and Cite
Rojek, I.; Mikołajewski, D.; Prokopowicz, P.; Piechowiak, M. AI-Based Modeling and Optimization of AC/DC Power Systems. Energies 2025, 18, 5660. https://doi.org/10.3390/en18215660
Rojek I, Mikołajewski D, Prokopowicz P, Piechowiak M. AI-Based Modeling and Optimization of AC/DC Power Systems. Energies. 2025; 18(21):5660. https://doi.org/10.3390/en18215660
Chicago/Turabian StyleRojek, Izabela, Dariusz Mikołajewski, Piotr Prokopowicz, and Maciej Piechowiak. 2025. "AI-Based Modeling and Optimization of AC/DC Power Systems" Energies 18, no. 21: 5660. https://doi.org/10.3390/en18215660
APA StyleRojek, I., Mikołajewski, D., Prokopowicz, P., & Piechowiak, M. (2025). AI-Based Modeling and Optimization of AC/DC Power Systems. Energies, 18(21), 5660. https://doi.org/10.3390/en18215660

