Next Article in Journal
Evaluation of Co-Pelletization of Corn Stover and Plastic Waste as an Alternative Fuel Source for Cement Production
Previous Article in Journal
Multiscale Fracture Roughness Effects on Coupled Nonlinear Seepage and Heat Transfer in an EGS Fracture
 
 
Font Type:
Arial Georgia Verdana
Font Size:
Aa Aa Aa
Line Spacing:
Column Width:
Background:
Article

Service Trade and New Energy Use: A Study of China’s Pilot Cities from the Perspective of Institutional Innovation

1
School of International Business, Beijing Foreign Studies University, Beijing 100089, China
2
School of International Trade and Economics, Central University of Finance and Economics, Beijing 102206, China
3
School of Economics and Management, Beijing University of Posts and Telecommunications, Beijing 100876, China
*
Author to whom correspondence should be addressed.
The authors have equal contribution to this work.
Energies 2025, 18(20), 5392; https://doi.org/10.3390/en18205392
Submission received: 2 September 2025 / Revised: 29 September 2025 / Accepted: 7 October 2025 / Published: 13 October 2025
(This article belongs to the Section C: Energy Economics and Policy)

Abstract

As trade in services continues to play an increasingly important role in international trade, effectively integrating its advancement with green development has become a key issue for China in shaping a new development paradigm. This study treats the service trade pilot city policy as a quasi-natural experiment, employing the Difference-in-Differences (DID) method to investigate the policy’s impact on urban green energy use. The findings indicate that the policy significantly boosted green energy consumption in pilot cities. Heterogeneity analysis reveals more pronounced policy effects in eastern regions and provinces with smaller populations. Furthermore, synergistic effects emerge when this policy interacts with artificial intelligence (AI) technology policies and urban environmental policies, further amplifying green energy consumption outcomes. Consequently, this study proposes recommendations including strengthening institutional innovation in green services trade within pilot zones, establishing cross-regional green collaboration networks, and promoting multi-policy coordination. These findings offer valuable insights for developing countries seeking to achieve sustainable development through services trade liberalization.

1. Introduction

The establishment and expansion of global value chains (GVCs) have significantly accelerated the growth of international trade [1]. However, they have simultaneously raised critical environmental concerns, including the intensification of greenhouse gas emissions. Traditional trade paradigms, which are predominantly centered around industrial manufacturing and goods exchange, inherently contribute to substantial emissions due to their reliance on energy-intensive production processes [2]. Consequently, the nexus between international trade expansion and environmental sustainability has emerged as a focal issue within global policy and scholarly discussions. Balancing the maximization of trade’s positive externalities with the imperative to minimize energy consumption and pollutant emissions thereby achieves a mutually reinforcing “win–win” scenario of trade development and environmental protection. This represents a critical objective in global efforts toward green and low-carbon transitions.
From an energy economics perspective, advancing renewable energy development is essential to addressing these environmental challenges. However, such advancement is contingent not merely upon technological innovation and supportive policies, but fundamentally upon broader economic and structural transformations. Specifically, the transition from conventional industrial models toward knowledge-driven, service-oriented economic structures is widely regarded as crucial for decoupling economic growth from energy consumption and carbon emissions [3].
Against this backdrop, the increasing importance of trade in services is evident, becoming a vital component of the green transition. In contrast to the goods trade, the services trade predominantly involves the exchange of knowledge, expertise, and technological capacities—elements capable of enhancing productivity without proportional increases in energy use. Wyszkowska-Kuna (2016) [4] demonstrates that an increase in knowledge-intensive services within an economy correlates with reduced energy intensity, reflecting lower energy consumption per unit of economic output. The study by Hu et al. (2018) [5], which encompassed 25 developing countries, highlighted that enhanced levels of international commercial service trade are significantly associated with reduced carbon emissions. Concurrently, research confirms that expanding the proportion of renewable energy within national energy mixes effectively curtails emissions. These findings underscore the potential for opening service sectors and fostering international knowledge exchanges to facilitate cleaner energy adoption and more efficient production practices.
Recent policy initiatives in China offer a unique quasi-natural experiment for examining the role of the service trade in achieving sustainable energy objectives. The establishment of Pilot Free Trade Zones (FTZs), particularly those explicitly designed to enhance service trade, aligns closely with China’s national sustainable development strategies [6]. These pilot zones not only are dedicated to trade liberalization and investment facilitation but also function as experimental arenas for green growth policies. By innovatively addressing both economic development and environmental sustainability challenges for developing countries, these FTZs offer crucial practical insights aiming to align economic growth with green transition objectives. Sun et al. (2021) conducted a regression analysis using a multivariate Tobit model, finding that opening a service trade can significantly enhance energy efficiency, particularly for developing countries [7]. Traditional research on the trade–environment relationship has predominantly focused on the goods trade or broadly examined FTZ policies, without specifically evaluating the effects of the service trade on pilot city policy. This study focuses on trade in services—a more knowledge-intensive, low-energy-consumption form of trade—positioning it as a key policy tool for advancing the green transition of energy. Furthermore, this paper innovatively introduces a policy synergy framework and employs a quantitative Difference-in-Differences-in-Differences (DDD) model for analysis. It empirically examines the synergistic effects between service trade policy and policies related to AI technology and the environment. This reveals the potential amplification effects that individual policy may have when coordinated with other policies, providing crucial empirical evidence and methodological insights for governments to develop more synergistic and efficient policy systems.
Consequently, this study focuses on China’s service trade pilot city policy to examine its role in promoting green energy transitions through production mode transformations. Employing the DID model, it assesses the causal effects of China’s service trade pilot city policy on urban renewable energy consumption, investigates the heterogeneity of policy outcomes across different regions and urban characteristics, and further utilizes the DDD model to explore synergistic effects between these pilot policies and other national-level initiatives, such as AI development and environmental policies. This analysis identifies three principal mechanisms through which the service trade can stimulate renewable energy development and energy efficiency improvements. First, the new economic growth mechanism entails integrating knowledge capital into production processes, partially substituting conventional energy inputs and thus supporting industrial upgrading and energy intensity reductions. Second, networked division of labor replaces traditional vertically integrated structures within these pilots, establishing diversified innovation nodes that enhance knowledge dissemination, productivity, and energy efficiency, thereby accelerating energy transitions. Lastly, the mechanism of value empowerment involves merging knowledge-based innovation with traditional production factors, thereby improving technological efficiency, fostering managerial innovation, and stimulating the emergence of green and data-driven business models. The subsequent literature review section of this paper elaborates on the theoretical foundations underpinning these proposed mechanisms. The remainder of this paper is organized as follows. Section 2 reviews the relevant literature, focusing on three theoretical frameworks: knowledge capital, networked specialization, and value empowerment. Section 3 and Section 4 comprehensively outline the data sources, research design, and results analysis employed in the study. Section 5 presents an extended analysis. Finally, Section 6 concludes with feasible policy recommendations and future research directions based on the preceding findings.

2. Literature Review

2.1. Service Trade, Knowledge Capital, and Renewable Energy Development

Endogenous growth theory highlights the critical role of knowledge and human capital as engines of economic expansion, either complementing or replacing traditional production inputs. Within the sustainability and energy context, augmenting knowledge capital through education, research and development (R&D), and technological diffusion significantly enhances production efficiency and reduces energy consumption per unit of output [8]. Empirical research substantiates this relationship, demonstrating that intangible knowledge assets markedly decrease sector-specific energy intensity. Yang and Shi (2018) [9], examining 40 economies, provided robust evidence of a causal relationship where increased intangible capital investment corresponds to reduced energy intensity, underscoring the energy efficiency advantages of knowledge-intensive industries. Historical trends similarly indicate a pronounced reduction in energy intensity as economies transition from energy-intensive manufacturing to knowledge-intensive services, reflecting substantial improvements in energy productivity [10].
Moreover, service-oriented economic growth and knowledge capital accumulation are conducive to sustainable outcomes. Hu et al. (2018) [5] illustrated, through a panel analysis of 25 developing countries, the positive impact of service trade and renewable energy integration on emissions reduction. Their findings indicated that although overall energy consumption increases emissions, an elevated share of renewable energy in the energy portfolio and expanded international commercial service trade are significantly correlated with lower carbon emissions. Thus, the nature and composition of economic growth, emphasizing knowledge-intensive services and renewable energy sources rather than traditional energy-intensive industries, are vital for environmental sustainability. The incorporation of knowledge capital into production processes, including consulting, research, and information technology, facilitates industrial upgrading by enhancing productivity and reducing energy inputs [11]. This approach aligns with innovation-driven growth strategies that support sustainable development and decarbonization.

2.2. Networked Specialization, Service Trade, and Energy Efficiency

The global proliferation of service trade and the emergence of digital platforms have fostered a shift towards a networked division of labor. This transition promotes horizontal specialization, contrasting the conventional vertically integrated industrial frameworks. Within networked systems, knowledge and innovation circulate more freely among diverse participants, significantly enhancing collective productivity and energy efficiency. Lu et al.’s (2022) [12] investigation of global value chains (GVCs) reinforces this view, indicating that countries engaging in high-value-added, knowledge-intensive forward linkages experience notably lower energy consumption per unit of value-added output. Conversely, countries remaining in lower-value, energy-intensive production segments often exhibit higher energy use and emissions [13]. Li et al. (2023) [14] further demonstrated that proactive participation in forward-linked GVCs effectively reduces local energy consumption per unit of output, emphasizing the strategic importance of network positioning and knowledge diffusion for achieving energy efficiency.
China’s service trade pilot city policy explicitly promotes the formation of innovation networks and industry clusters, particularly in advanced service sectors. These zones facilitate horizontal knowledge transfer among businesses, research institutions, and universities, dismantling the barriers found in vertical silos. Recent evidence highlights that the establishment of FTZs significantly boosts green innovation outcomes [15]. Wang et al. (2023) [6] observed notably higher green innovation efficiency in enterprises located within FTZ cities, attributing these outcomes to policies promoting R&D and technological spillovers. Pan and Cao (2024) [16] further illustrated that FTZ-driven corporate low-carbon innovations are amplified by foreign direct investment, underscoring the benefits of openness to international service providers and expertise for energy efficiency and emissions reduction. Collectively, networked specialization within these FTZs enhances productivity through widespread knowledge dissemination and accelerates the transition to renewable energy technologies, outperforming traditional industrial organizational structures.

2.3. Value Empowerment Through Knowledge Integration in Service Trade

The concept of “value empowerment” refers to the enhancement of economic value and efficiency through the integration of knowledge resources with traditional production factors [17]. Practically, this involves embedding expertise, data-driven insights, and technological advancements into conventional industries, significantly improving their environmental performance and sustainability. Research in green innovation indicates that adopting knowledge-driven approaches, such as energy management systems, eco-design practices, and advanced analytics, substantially reduces energy consumption and emissions while maintaining or enhancing productivity [10]. Du et al. (2022) employed the TEA-IS and DID methods to demonstrate that incentivizing green technological innovation serves as a crucial mechanism for enhancing ecological efficiency [18]. Digital technologies, including data analytics, the Internet of Things (IoT), and AI, have been instrumental in fostering this transformation, enabling the development of data-centric business models that optimize resource and energy utilization, thereby aligning economic profitability with sustainability [19].
Within service trade pilot city policy, the value empowerment mechanism manifests clearly. Policy incentives—such as regulatory simplification and fiscal advantages—encourage firms to adopt managerial and organizational innovations that facilitate greener operations. Furthermore, the openness of these zones promotes reverse technology spillovers, allowing domestic firms to integrate advanced practices introduced by international service providers, thereby enhancing local technological efficiency and managerial practices [6]. Manufacturing enterprises within these zones adopting international green standards and sophisticated energy management systems have reported significantly reduced energy usage per unit of production output. Additionally, FTZs often function as hubs for green finance and environmental services, merging financial capital with sustainable technology knowledge to support renewable energy projects. Hao and Wang (2025) [20] confirm that pilot FTZs contribute positively to low-carbon transitions via mechanisms such as green technological innovation and optimized green finance flows. Consequently, integrating knowledge, capital, and technology within these zones promotes the emergence of business models that concurrently yield economic and ecological benefits, demonstrating how knowledge integration facilitated by open trade policies can catalyze a comprehensive green transformation of production systems.

3. Data Sources

The service trade pilot city policy represents China’s pioneering initiative to explore institutional mechanisms for service trade innovation, establish a leading position for service trade development, and drive the transformation, upgrading, and high-quality development of foreign trade. This program encompasses broader policy coverage and stronger implementation intensity. Based on the 2020 State Council approval, China implemented the pilot policy across designated cities. This study uses dummy variables to indicate the policy implementation status in each city, with city identification primarily sourced from the Chinese government website. Among these, the Xiong’an New Area in Hebei, the Gui’an New Area in Guizhou, and the Xixian New Area in Shaanxi are nationally designated new areas under Chinese government planning. These areas consolidate multiple townships originally belonging to different counties and districts under a centralized administration, granting them new strategic positioning and pilot authority. Given that the establishment of these national-level new areas constitutes a major policy shock, their policy synergies, starting points, and targets for green transformation may far exceed those of ordinary cities. This could interfere with the pure effect of the service trade pilot city policy. The policy effects estimated in this study may not fully represent the outcomes that could be generated in such special new areas. From this perspective, the generalizability of the research conclusions is robust when applied to conventional cities but requires caution when extrapolated to strategic new areas. Furthermore, the treatment variable cannot be precisely matched to the original cities at this stage, as the three new areas mentioned above have not yet been identified. The city identification data were compiled manually.
Energy consumption structure serves as a crucial indicator for measuring a city’s energy transition progress. The primary dependent variable in this study is urban renewable energy consumption. However, city-level resource consumption data in China remains relatively scarce. In the existing literature, Yang et al. (2024) [21] systematically compiled city-level energy consumption structure data for China. To explore the impact of the service trade pilot city policy on the consumption of renewable energy, this study utilizes the data derived from Yang et al. (2024) [21]. These renewable resources primarily encompass consumption of wind power, hydropower, solar power, and nuclear power.
Beyond the energy transition effects of the service trade pilot city policy, other policies may simultaneously exert compound effects on China’s renewable energy consumption. To investigate the reasons behind China’s rapid energy transition, this paper further examines the combined impact of policy “combinations” from three dimensions: social policy, technological policy, and environmental policy.
Regarding technological policies, the State Council issued and implemented the “New Generation AI Development Plan” in 2017. The Plan emphasizes adhering to fundamental principles such as science and technology leadership, systematic planning, market-driven approaches, and open-source/open-access principles. It aims to enhance the innovation capabilities of new-generation AI technology, establish an open and collaborative AI innovation system, leverage the highly integrated nature of AI’s technological and social attributes, and comprehensively support scientific, economic, and social development, as well as national security. The advancement of digital technologies like AI can play a crucial role in China’s renewable energy transition. First, AI’s high energy demands drive the greening of traditional power supply systems. Additionally, AI technologies themselves enhance the efficient management and transmission of renewable energy, technically improving the feasibility and efficiency of renewable energy utilization. For instance, AI algorithms can effectively enhance the integration of renewable power systems, significantly reduce forecasting errors for wind and solar energy, and unlock the transmission potential of interprovincial power corridors. AI-based distributed energy management systems improve energy efficiency in households and commercial buildings, promoting the use and management of renewable energy. Given that AI technology development relies on talent concentration, capital aggregation, and open exchange, this paper designates cities in Eastern China—where AI computing power is concentrated—as the policy experimental group, with other cities serving as the policy control group.
In terms of environmental policy, in 2017, China issued the Northern Regions Winter Clean Heating Plan (2017–2021). The Plan directly addressed the issue of renewable energy substitution for residential heating. It emphasized rapidly increasing the proportion of clean heating and establishing a green, economical, efficient, coordinated, and applicable clean heating system for northern regions. China’s heating challenges within its energy consumption can be summarized as “two major, two high, two difficult”: a large total volume and proportion and a high coal share and carbon intensity, coupled with difficult peak load management and clean replacement. This policy effectively promotes the greening of heating systems by integrating renewable energy substitution into urban development frameworks. It significantly boosts renewable energy consumption and advances China’s energy structure transformation. Given the winter heating requirements in Northern China, the policy designates Beijing, Tianjin, Hebei, Henan, and another 10 provinces as experimental groups, with other cities serving as control groups.
Regarding social policy, the “universal two-child policy” represents a fundamental adjustment to China’s population and family planning strategy, allowing all couples—regardless of urban/rural residence or whether they are only children—to have two children. This social policy is important in China’s industrial restructuring and energy transition. Since densely populated cities often offer greater livability, the effects of birth encouragement policies are more pronounced in these areas. Therefore, this paper designates cities within China’s top ten most populous provinces by permanent resident population in 2021 as the policy experimental group, with other cities serving as the policy control group.
Constrained by data availability, this study examines policy impacts across 245 cities from 2013 to 2021 (excluding Hong Kong, Macau, Taiwan, Tibet, and Xinjiang due to significant data gaps). To precisely identify the impact of the service trade pilot city policy on regional renewable energy consumption, a series of city-level socioeconomic datasets are incorporated as control variables. The data primarily originate from the China Urban Statistical Yearbook and local statistics bureaus. Specifically, since a region’s economic development level and population size are closely linked to its energy consumption structure, controlling for variables such as regional economic level and population structure ensures that policy effects are not masked by other macro-factors. Therefore, this study uses GDP to measure regional economic development and registered population to measure regional population size. Additionally, the levels of local government investment in education and technology serve as key indicators for assessing regional innovation capacity and human capital reserves. Higher innovation investments may directly stimulate the research, development, and application of green technologies, thereby influencing the adoption of renewable energy. Average wages reflect local labor costs, the industrial structure, and development levels. The transportation and industrial sectors are major sources of fossil fuel consumption and carbon emissions. Therefore, this paper uses local education expenditure and local science expenditure to measure the regional emphasis on education and science, average employee wages to measure local wage levels, highway passenger volume to measure regional transportation levels, and the number of industrial enterprises above a designated size to measure regional industrial development levels. Variable definitions are provided in Table 1, and descriptive statistics for the variables are shown in Table 2.

4. Research Methods and Empirical Analysis

4.1. Subsection

Empirical studies on policy implementation effects typically employ the DID model. This approach divides subjects into experimental and control groups (non-implemented regions). By comparing changes in outcomes between these groups after policy implementation, while controlling for time-varying and unobservable factors, the DID model isolates the policy’s net effect from other influences. Therefore, this study first employs the DID approach to evaluate policy outcomes. Specifically, we construct a policy shock variable “treat”, where cities implementing the policy are coded as 1 and non-implementing cities are coded as 0. Subsequently, a time dummy variable “post” is created, coding the year of policy shock and subsequent years as 1, and the period before the policy shock as 0. Simultaneously, city-level time-invariant omitted variables and macro-environmental effects at the temporal level are also isolated from confounding factors to obtain the pure impact of the policy on renewable energy consumption. The specific model specification is as follows:
l n r e n e r g y i t = β 0 + β 1 d i d i t + β 2 C o n t r o l s i t + λ i + μ t + ε i t
Here, i ,t represent the city and year, respectively. C o n t r o l s is the control variable, μ t   , λ i are the time-fixed effect and individual-fixed effect respectively, and ε i t is the random disturbance term. The coefficient of the core explanatory variable d i d i t indicates the impact of the service trade pilot city policy on renewable energy consumption.

4.2. Empirical Analysis

This study first examines the impact of the service trade pilot city policy on urban renewable energy consumption, with results presented in Table 3. Model 1 initially includes only the pilot policy itself, without controlling for time or city fixed effects. It finds that the pilot policy promotes China’s renewable energy consumption at the 1% significance level, increasing consumption volumes. However, the regression model exhibits low explanatory power for the observed data, with an adjusted R-squared ( R 2 ) of only 0.0554. Model 2 controls for time and city-level fixed effects. After controlling for these variables, the policy impact coefficient for pilot cities significantly decreases. The policy still promotes China’s renewable energy consumption at the 10% significance level, but the R 2 value increases substantially to 0.9511. Model 3 incorporates additional control variables to ensure the policy’s impact on renewable energy consumption is validated under stricter conditions. It demonstrates that the pilot policy significantly increases renewable energy consumption by 12.77%, while also enhancing the model’s explanatory power. As previously noted, the service trade pilot city policy facilitates cross-regional and transnational flows of knowledge capital by removing trade barriers, thereby accelerating regional industrial transformation. The services trade shifts regional industrial factors toward exchanges dominated by knowledge, specialized skills, and technical capabilities. This approach enhances productivity while avoiding proportional increases in energy consumption. Simultaneously, it serves as a testing ground for green growth policies, demonstrating that the pilot policy positively promotes regional energy transition.
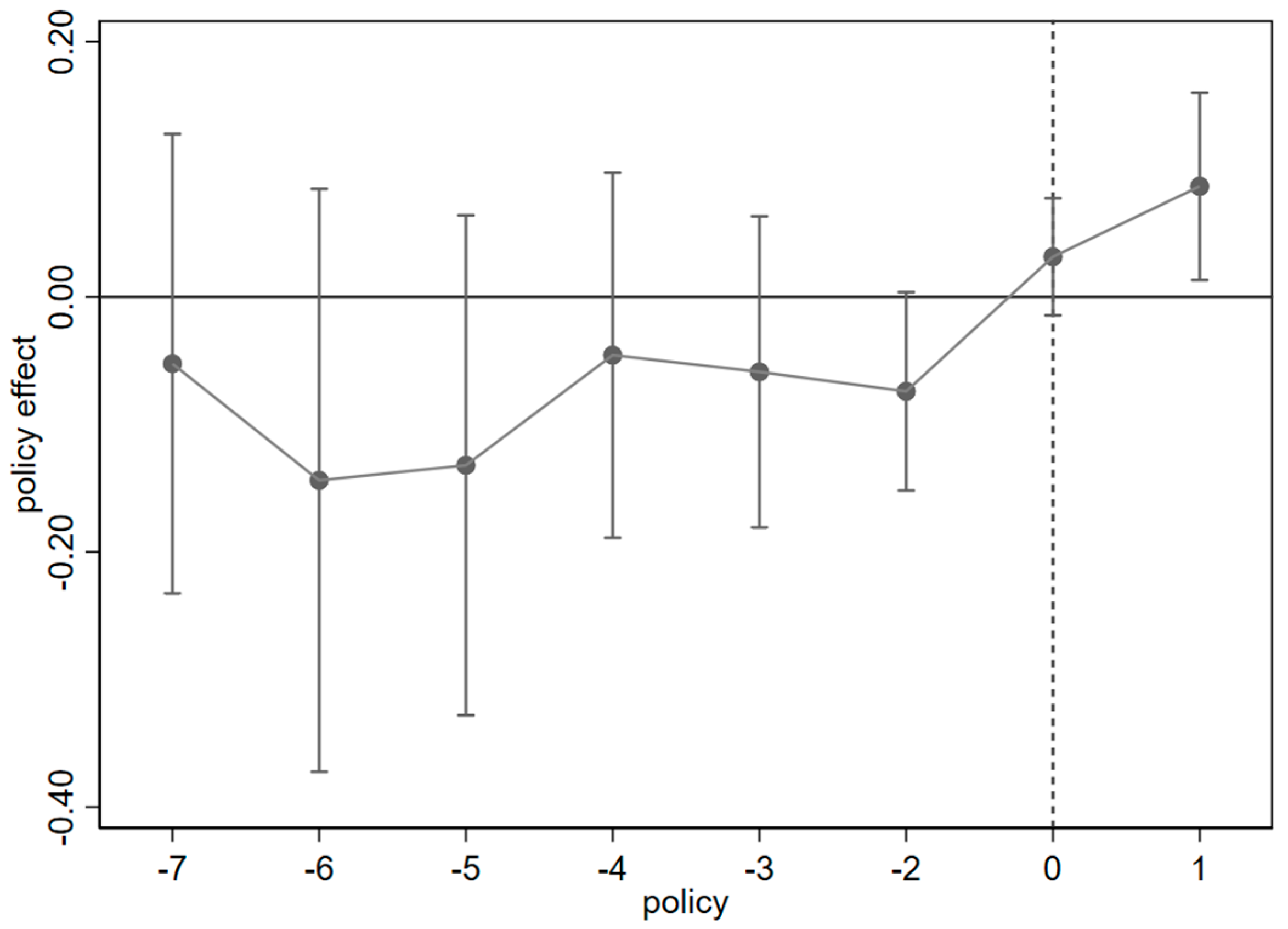
A key prerequisite for applying the DID model in policy evaluation is the parallel trend assumption. This posits that prior to the service trade pilot city policy, the trends in renewable energy transition effects between pilot cities and non-pilot cities should be similar, with no significant differences, while the post-pilot implementation data should reveal a pronounced downward trend. This study uses the year preceding policy implementation as the base period to estimate policy effects, with the model specified as follows:
l n r e n e r g y i t = β 0 + β 1 p o l i c y i t 7 + + β 9 p o l i c y i t 1 + γ C o n t r o l i t + λ i + μ t + ε i t
A parallel trend test was conducted on regional renewable energy data; the results are shown in Figure 1. It can be observed that prior to the service trade pilot city policy, policy impacts on renewable energy transition failed to pass the significance test. Although the policy began to show effects in the same year of implementation (the second part of the year from August, when the State Council’s approval was issued), some confidence intervals remained close to the zero line. One year after the policy was implemented, it had significantly increased the region’s renewable energy usage, meeting the parallel trend test criteria.
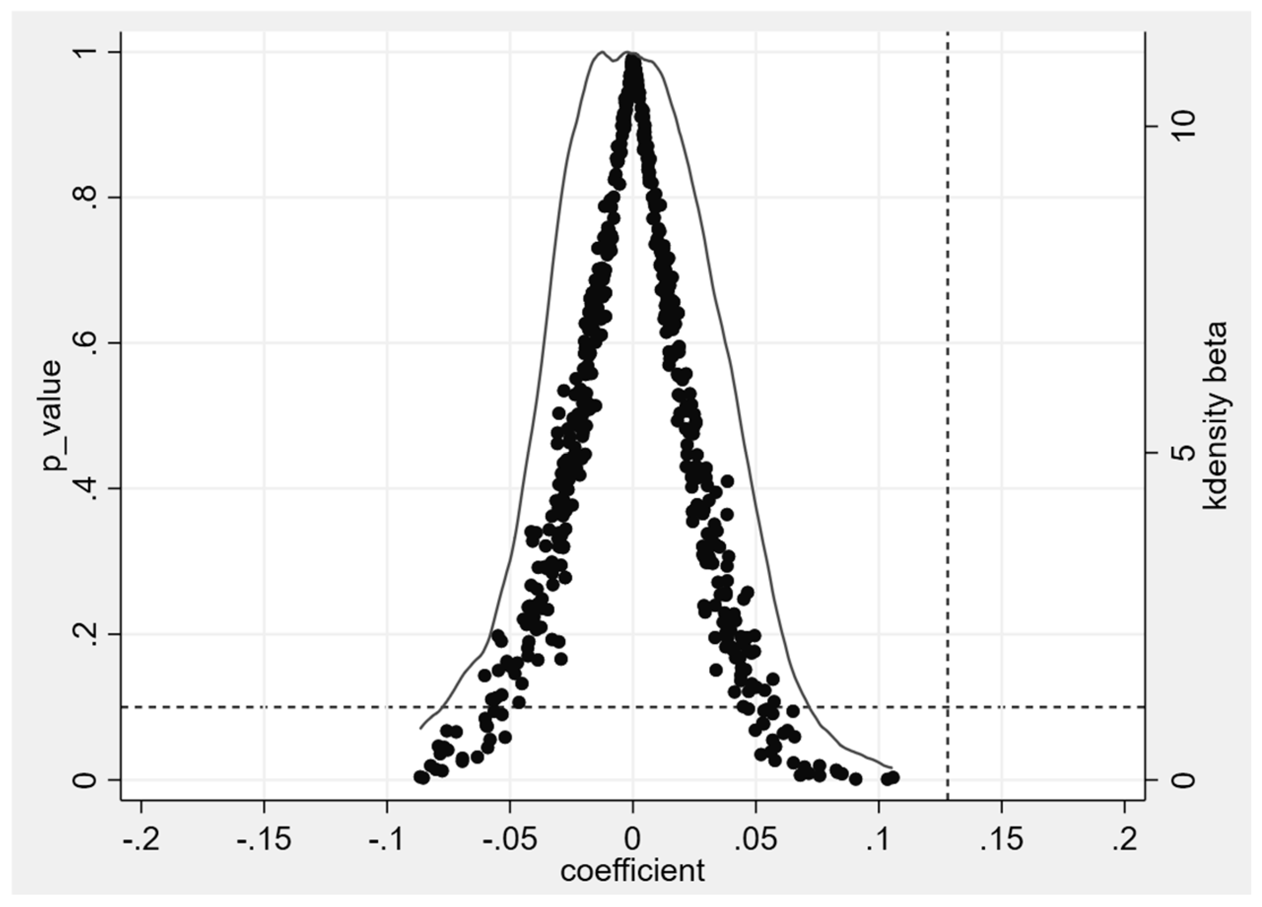
In the baseline regression section, this study incorporates numerous city-level control variables to eliminate their influence on renewable energy usage. Additionally, city-level and time-level fixed effects are introduced to address endogeneity issues arising from city-specific characteristics and time-related common shocks. To further mitigate the impact of other unobservable factors, a placebo test was employed for additional validation. Specifically, the study randomly generated an experimental group and conducted 500 Bootstrap samples. As shown in Figure 2, the p-value distribution exhibits normal characteristics, and the regression coefficient with kernel density is concentrated near zero. A substantial majority of simulated regression coefficients are significantly lower than the actual policy shock of 0.128; therefore, the DID policy effect observed in this study is not incidental and not influenced by other policies or confounding factors, as supported by the placebo test results.

4.3. Heterogeneity Analysis

Economic development levels vary across Chinese regions. The prefecture-level cities in China’s easternmost and westernmost regions exhibit substantial differences in geographical distance, endowment resources, urbanization, and environmental development. Furthermore, under China’s “universal two-child” social policy, economic performance differs between populous and non-populous provinces. To more precisely measure the impact of the service trade pilot city policy, this study conducts heterogeneity analyses to separately measure the policy effects of the service trade pilot city policy in China’s eastern and central–western regions, as well as in populous and non-populous provinces. Through the heterogeneity analysis of populous provinces, the combined effects of the social policy of the “universal two-child policy” and the service trade pilot city policy are summarized. Models 4–7 present the analysis results for China’s eastern region, central and western regions, non-population-dense provinces, and population-dense provinces, respectively.
As shown in columns (1) and (2) of Table 4, the policy effects of the service trade pilot city policy are more pronounced in China’s eastern regions. The main reasons are as follows: First, Eastern China boasts relatively robust policy support and infrastructure, with a higher proportion of high-tech industries and services in its industrial structure. This makes it better positioned to attract service trade investment, facilitate industrial upgrading, and consequently reduce pollutant emissions. Furthermore, as previously discussed, service trade integrates knowledge capital into production processes through the “new economic growth mechanism,” substituting traditional energy inputs to reduce energy intensity. The effectiveness of this mechanism is closely tied to the abundance and conversion efficiency of knowledge factors. Consequently, the advanced technologies and management expertise introduced by policies can be more readily absorbed and transformed by local industrial systems, thereby driving more efficient energy transition. Second, Eastern China hosts the nation’s primary clusters of high-end service industries, including financial services, information technology, and R&D consulting. The service trade pilot city policy can directly leverage local knowledge capital reserves to rapidly integrate technical consulting and green management solutions into corporate production, reducing reliance on high-energy inputs and amplifying policy effects promoting green technological innovation and renewable energy investment. Third, as China’s core hub for global trade, eastern regions are relatively deeply integrated into segments of high-value-added GVCs like advanced manufacturing and digital services, maintaining closer alignment with international green standards and technological frontiers. The service trade pilot city policy can further strengthen the roles of these regions as “networked division of labor nodes” by introducing global green technology standards and multinational corporate management expertise through international service trade, rapidly diffusing these to local industrial chains and reducing overall energy consumption.
Columns (3) to (4) reveal that under China’s complex population policies, energy transition outcomes may be more pronounced in provinces with smaller populations. This stems primarily from three factors: First, with a smaller baseline population, the absolute increase in population resulting from relaxed birth policies is limited. Consequently, the incremental energy demand remains manageable, allowing renewable energy expansion to cover the gap without requiring large-scale expansion of traditional fossil fuel production. Second, existing infrastructure, such as coal-fired boilers and pipeline networks in small- and medium-sized cities or areas experiencing population outflow, is generally outdated and small in scale. These systems carry lighter historical burdens and lower sunk costs, making retrofitting less expensive than in major cities. This facilitates a “one-step” transition to renewable energy systems. Third, the service trade pilot city policy brings new opportunities to sparsely populated regions, attracting resource and factor aggregation. This enables industrial structures to leapfrog traditional “high-energy-consumption” phases, directly optimizing and upgrading toward green, service-oriented directions. This, in turn, promotes renewable energy development and utilization. The pilot policy facilitates regional participation in GVCs, enabling cooperation in high-end service trade segments. It introduces advanced green technologies and management expertise, enhances overall regional energy efficiency, and accelerates the energy transition process.

5. Expansive Analysis

China’s renewable energy transition has progressed rapidly, with broad coverage and notable policy impacts. To further understand how China has achieved significant energy transition outcomes in such a short timeframe, this paper examines the combined effects of the service trade pilot city policy and technology and environmental policies from technical and environmental perspectives. This approach innovatively summarizes the synergistic policy platform effects between the Pilot Program and other policies, exploring the specific impacts of these policy combinations on renewable energy consumption. Specifically, this paper incorporates the “New Generation AI Development Plan” issued and implemented by the State Council of China as a technological policy, and the “National Urban Municipal Infrastructure Planning and Construction 13th Five-Year Plan” as an environmental policy shock. It measures the combined effects of these two policy types and the service trade pilot city policy on China’s renewable energy transition. To do this, a DDD model is constructed to separately measure the compound effects among policies. The specific model settings for China’s technological policies are as follows:
l n r e n e r g y i t = β 0 + β 1 T r e a t i t     P o s t i t + β 2 T r e a t i t     P o s t i t     a i i + β 3 P o s t i t     a i i + β 4 C o n t r o l s i t + λ i + μ t + ε i t
where T r e a t i t distinguishes pilot cities for the service trade pilot city policy, assigning a value of 1 to pilot cities and 0 to other cities; P o s t i t denotes the implementation year of the service trade pilot city policy, valued as 0 for years prior to a city’s designation and 1 for subsequent years; and a i i t represents the dummy variable for China’s “New Generation AI Development Plan,” assigning a value of 1 to the policy’s experimental group and 0 otherwise. In this model, the primary focus is on the value of the coefficient β 2 .
The model specification for China’s environmental policies is as follows:
l n r e n e r g y i t = β 0 + β 1 T r e a t i t     P o s t i t + β 2 T r e a t i t     P o s t i t     e n v i r o i + β 3 P o s t i t     e n v i r o i + β 4 C o n t r o l s i t + λ i + μ t + ε i t
Here, T r e a t i t and   P o s t i t have the same meanings as in Formula 3, and e n v i r o i is the dummy variable for China’s “13th Five-Year Plan for Municipal Infrastructure Planning and Construction,” valued as 1 for the policy treatment group and 0 otherwise.
As shown in columns (1) and (2) of Table 5, the energy transition effect of the service trade pilot city policy becomes more pronounced under the combined policy package. Column (1) shows that the combined effect of China’s technology policies yields more pronounced energy transition outcomes. This stems from digital technology being a core driver of green business models. First, AI’s high electricity demand does not merely increase energy consumption; rather, it “drives supply transformation through demand”—forcing traditional power systems toward “green transformation.” Second, AI’s advanced predictive algorithms and optimization capabilities help address the inherent intermittency and volatility of renewable energy. Deep integration facilitates precise management of energy waste reduction, achieving “lower energy consumption per unit of output” for AI technology across renewable energy production, transmission, and consumption. Meanwhile, service trade pilot city policy accelerated the local implementation and application of these AI solutions by attracting internationally leading digital service enterprises and R&D institutions. This has fundamentally enhanced the technical feasibility and economic viability of renewable energy, lowering the technological barriers for replacing traditional energy sources with renewables.
As shown in Column (2), the combined effects of China’s urban environmental policies yield more pronounced energy transition outcomes. This stems primarily from two factors: First, this planning incorporates renewable energy substitution into heating systems, embedding renewable energy usage into urban infrastructure networks through policy mandates. This drives the transformation of heating systems from fossil fuel dependence to renewable-energy-driven operation, directly increasing the proportion of renewable energy consumption. Second, the substantial winter heating demand in Northern China creates a demand-driven impetus for renewable energy transition. Moreover, traditional industries account for a significant proportion of energy usage in Northern China, meaning achieving the technological transition from coal-fired boilers to renewable energy heating systems requires complex technical solutions, system design, and energy efficiency management plans. The service trade pilot city policy is crucial at this juncture. By deeply embedding itself within global industrial chains, it helps attract specialized international green service providers and heightens awareness of green transformation among Chinese enterprises. This introduces green technological knowledge, management expertise, and business models to local cities and companies, facilitating more efficient and economical technical pathways and solutions for achieving environmental policy goals. This assists traditional industries in enhancing energy utilization efficiency and accelerating their transition toward green, low-carbon development. These findings further validate the role of the service trade pilot city policy in renewable energy transition. Specifically, the aggregation of knowledge capital, networked division of labor systems, and value added through knowledge integration form a complete and effective industrial chain and ecosystem. This reduces dependence on traditional energy sources and accelerates the energy transition.

6. Conclusions

This paper analyzes the impact of China’s service trade pilot city policy on urban energy transition from the perspectives of knowledge capital agglomeration, networked division of labor systems, and value empowerment. These policies are treated as a quasi-natural experiment utilizing city-level data. While accounting for city-level external factors, the study examines the effects of both individual policies and their “combination” on local energy structure transformation. For pilot cities, these policies significantly promoted regional energy structure upgrades by removing service trade barriers and facilitating cross-regional and transnational knowledge capital flows. This effect was more pronounced in Eastern China and non-populous provinces, correlating with local policy support, infrastructure, global value chain integration, traditional industry share, and regional economic development, The schematic diagram of the basic research conclusions is shown in Figure 3.
Based on these findings, we recommend focusing strategic efforts on three areas to accelerate China’s urban green energy transition: strengthening institutional innovation within the pilot policy framework, deepening cross-regional collaborative empowerment, and promoting synergistic policy coordination. First, as a testing ground for green growth policies, the core driver of the service trade pilot city policy lies in institutional innovation. Current policy designs in the energy transition domain can still be strengthened. We should further leverage the institutional innovation advantages of the pilot zones, focusing on knowledge capital aggregation and renewable energy integration to increase green-oriented institutional supply. On one hand, pilot cities can be leveraged to establish “International Green Service Trade Demonstration Zones,” attracting knowledge-intensive service enterprises such as international environmental technology consulting and low-carbon energy management firms. This would enhance local renewable energy technology application levels through a “technology introduction–digestion and absorption–local innovation” pathway. On the other hand, specialized incentive policies should be introduced for enterprises engaged in green innovation within pilot zones. Examples include implementing “tax credits for renewable energy technology R&D” and “subsidies for green service trade exports” to encourage increased investment in R&D and the utilization of renewable energy technologies like wind and solar power. Such institutional innovation will drive augmentation of both the industrial structure and energy mix, achieving deep integration between service trade development and green transformation.
Second, cross-regional synergistic empowerment within the service trade pilot zones should be bolstered by expanding the pilot’s scope, disseminating positive pilot practices, breaking down geographical and resource barriers, and establishing a nationwide collaborative network for green service trade and energy transition. Leveraging the significant policy impact of eastern pilot zones and the urgent heating energy transition requirements in northern regions, a “Cross-regional Green Service Trade and Energy Data Sharing System” can be established through a national digital platform. On one hand, this system would facilitate the dissemination of high-end green service resources from eastern pilot cities to central and western regions, enhancing renewable energy management efficiency in those areas. On the other hand, establishing a “green technology sharing mechanism” among pilot cities would encourage universities and research institutes in eastern pilot cities to collaborate with energy enterprises in central and western pilot cities to develop customized renewable energy technology solutions based on regional resource endowments. Simultaneously, allocating special funds from the central government’s “Green and Low-Carbon Transition Special Fund” to support renewable energy infrastructure improvements in central and western pilot cities and retrofit heating systems with renewable energy inputs northern pilot cities could amplify the overall impact of pilot policies.
Finally, efforts should be made to promote synergistic collaboration between service trade pilot city policy and technological, social, and environmental policies, establishing a “policy package” to amplify the compound effects of the green energy transition. Based on the findings using the DDD model, synergies between service trade pilot city policy and AI technology and municipal environmental policies can significantly enhance energy transition outcomes: First, promote deep integration between pilot programs and AI technology policies. Utilize AI algorithms to optimize the accuracy of wind and solar power forecasting, establish AI-based distributed energy management platforms, provide precise energy management solutions for households and commercial buildings, and offer “digital technology upgrade subsidies” to renewable energy enterprises applying AI technology within pilot zones. Second, align with the universal two-child social policy to accelerate energy transition in non-population-dense provinces. Address the multidimensional lifestyle service demands arising due to the high population densities in pilot cities by promoting renewable energy adoption in education, healthcare, and other sectors. Simultaneously, introduce international green service standards through the service trade to elevate low-carbon operational standards in lifestyle services, while establishing dedicated funds to advance energy facility upgrades in densely populated urban areas. Third, align with municipal environmental policies by incorporating renewable energy substitution for heating systems into service trade development plans in pilot cities. Encourage enterprises within pilot zones to participate in urban clean energy heating retrofitting projects, providing green services such as technical consulting and engineering construction. This creates a new green energy transition framework of “service trade empowerment and multi-policy coordination,” accelerating nationwide upgrading of urban energy structures toward low-carbon and renewable sources.
This study offers practical insights for developing countries seeking to advance green energy transition and build sustainable cities through service trade liberalization. However, several limitations remain. First, while focusing on renewable energy consumption at the city level, limitations in data availability prevented an in-depth analysis of policy transmission mechanisms at the enterprise micro-level. This may affect the refinement of conclusions for practical applications, such as limiting the ability to explore differences in policy effectiveness across various enterprise types. Second, the study did not investigate the varying effects of pilot policies across cities of different scales, nor did it examine policy impacts in national-level new areas. Therefore, future research should include enterprise-level data, combine case studies to reveal policy impacts on corporate renewable energy decision-making, conduct heterogeneity studies across cities of varying scales, and explore the unique characteristics of new districts as a distinct research subject. These efforts would provide a foundation for developing more precise policies.

Author Contributions

Conceptualization, D.H.; methodology, D.H. and T.S.; software, D.H. and T.S.; validation, D.H. and W.G.; formal analysis, D.H., W.G., and T.S.; investigation, D.H., W.G., T.S., and Z.G.; resources, D.H. and T.S.; data curation, D.H., W.G., and T.S.; writing—original draft preparation, D.H., W.G., T.S., and Z.G.; writing—review and editing D.H., T.S., and Z.G.; visualization, D.H. and T.S.; supervision, D.H.; project administration, D.H.; funding acquisition, D.H. All authors have read and agreed to the published version of the manuscript.

Funding

This research was funded by the General Project of Beijing Social Science Foundation, 24JCC093, and the National Social Science Foundation General Project “Research on Economic Effects of Trade Friction on Cross-border E-commerce under the COVID-19 Epidemic and Countermeasures”, 20BJL055.

Data Availability Statement

In this study, the data were primarily obtained from the China Government Network, Yang et al. (2024) [21], China’s Urban Statistical Yearbook, local statistical bureaus, and regional statistical offices.

Acknowledgments

The authors made equal contributions to this work.

Conflicts of Interest

The authors declare no conflicts of interest.

References

  1. Ilechukwu, N.; Lahiri, S. Renewable-energy consumption and international trade. Energy Rep. 2022, 8, 10624–10629. [Google Scholar] [CrossRef]
  2. Huang, F. How does trade and fiscal decentralization leads to green growth; role of renewable energy development. Renew. Energy 2023, 214, 334–341. [Google Scholar] [CrossRef]
  3. Khan, S.A.R.; Yu, Z.; Belhadi, A.; Mardani, A. Investigating the effects of renewable energy on international trade and environmental quality. J. Environ. Manag. 2020, 272, 111089. [Google Scholar] [CrossRef]
  4. Wyszkowska-Kuna, J. The growing importance of knowledge–intensive business services in international trade. Stud. Ekon. 2016, 266, 249–260. [Google Scholar]
  5. Hu, H.; Xie, N.; Fang, D.; Zhang, X. The role of renewable energy consumption and commercial services trade in carbon dioxide reduction: Evidence from 25 developing countries. Appl. Energy 2018, 211, 1229–1244. [Google Scholar] [CrossRef]
  6. Wang, G.; Hou, Y.; Du, S.; Shen, C. Do pilot free trade zones promote green innovation efficiency in enterprises?—Evidence from listed companies in China. Heliyon 2023, 9, e21079. [Google Scholar] [CrossRef]
  7. Sun, C.; Ma, T.; Ouyang, X.; Wang, R. Does service trade globalization promote trade and low-carbon globalization? Evidence from 30 countries. Emerg. Mark. Financ. Trade 2021, 57, 1455–1473. [Google Scholar] [CrossRef]
  8. Ziesemer, T.H.W. Evidence on an endogenous growth model with public R&D. Econ. Innov. New Technol. 2025, 34, 536–572. [Google Scholar]
  9. Yang, S.; Shi, X. Intangible capital and sectoral energy intensity: Evidence from 40 economies between 1995 and 2007. Energy Policy 2018, 122, 118–128. [Google Scholar] [CrossRef]
  10. Wang, X.; Xu, Z.; Qin, Y.; Skare, M. Innovation, the knowledge economy, and green growth: Is knowledge-intensive growth really environmentally friendly? Energy Econ. 2022, 115, 106331. [Google Scholar] [CrossRef]
  11. Lewis, J.I. The rise of renewable energy protectionism: Emerging trade conflicts and implications for low carbon development. Glob. Environ. Politics 2014, 14, 10–35. [Google Scholar] [CrossRef]
  12. Lu, Z.; Gozgor, G.; Mahalik, M.K.; Padhan, H.; Yan, C. Welfare gains from international trade and renewable energy demand: Evidence from the OECD countries. Energy Econ. 2022, 112, 106153. [Google Scholar] [CrossRef]
  13. Deng, G.; Hou, S.; Liu, Y. Study on the impact of national value chain embeddings on the embodied carbon emissions of chinese provinces. Sustainability 2024, 16, 10186. [Google Scholar] [CrossRef]
  14. Li, C.; He, Q.; Ji, H.; Yu, S.; Wang, J. Reexamining the impact of global value chain participation on regional economic growth: New evidence based on a nonlinear model and spatial spillover effects with panel data from chinese cities. Sustainability 2023, 15, 13835. [Google Scholar] [CrossRef]
  15. Lei, C.; Lang, W.; Mei, H.; Fang, H.; Qiangqiang, S. The impact of the free trade zones construction on green technological innovation efficiency—Evidence from 288 cities in Chinese. Heliyon 2024, 10, e27728. Available online: https://www.cell.com/heliyon/fulltext/S2405-8440(24)03759-9 (accessed on 5 August 2025). [CrossRef]
  16. Pan, A.; Cao, X. Pilot free trade zones and low-carbon innovation: Evidence from listed companies in China. Energy Econ. 2024, 136, 107752. [Google Scholar] [CrossRef]
  17. Khazanchi, S.; Lewis, M.W.; Boyer, K.K. Innovation-supportive culture: The impact of organizational values on process innovation. J. Oper. Manag. 2007, 25, 871–884. [Google Scholar] [CrossRef]
  18. Du, M.; Antunes, J.; Wanke, P.; Chen, Z. Ecological efficiency assessment under the construction of low-carbon city: A perspective of green technology innovation. J. Environ. Plan. Manag. 2022, 65, 1727–1752. [Google Scholar] [CrossRef]
  19. Ma, X.; Feng, X.; Fu, D.; Tong, J.; Ji, M. How does the digital economy impact sustainable development?—An empirical study from China. J. Clean. Prod. 2024, 434, 140079. [Google Scholar] [CrossRef]
  20. Hao, X.; Wang, H. Has China achieved carbon emission reduction through pilot free trade zones? Front. Environ. Sci. 2025, 13, 1625187. [Google Scholar] [CrossRef]
  21. Yang, G.; Zhang, G.; Cao, D.; Gao, D.; Wang, X.; Yang, S.; Jiang, P.; Zha, D.; Shan, Y. A comprehensive city-level final energy consumption dataset including renewable energy for China, 2005–2021. Sci. Data 2024, 11, 738. [Google Scholar] [CrossRef] [PubMed]
Figure 1. Parallel trend test.
Figure 1. Parallel trend test.
Energies 18 05392 g001
Figure 2. Placebo test.
Figure 2. Placebo test.
Energies 18 05392 g002
Figure 3. Framework diagram of research findings.
Figure 3. Framework diagram of research findings.
Energies 18 05392 g003
Table 1. Definitions of main variables.
Table 1. Definitions of main variables.
Variable TypeVariable NameVariable DefinitionVariable SymbolData Sources
Dependent variableRegional renewable energy consumptionRegional renewable energy consumption logarithmic valuelnrenergyYang et al. [21]
Independent variableService trade pilot city policyTreat*postpolicyChina Government Network
Compound effectSocial policy (Universal Two-Child Policy)Cities implementing the policy are assigned a value of 1, while cities not implementing the policy are assigned a value of 0SocialOwn calculation
Technology policy (New Generation AI Development Plan)AIOwn calculation
Environmental policy (National Urban Municipal Infrastructure
Facilities Construction)
EnviroOwn calculation
Control variablesRegional population levelRegistered population logarithmic valuelnpopuChina’s Urban Statistical Yearbook, local statistical bureaus, and
regional statistical offices
Level of regional economic developmentGross regional product logarithmic valuelngdp
Regional innovation levelTotal regional expenditure on education and science logarithmic valuelnexpend
Regional wage levelRegional average wage level logarithmic valuelnpwage
Regional transportation levelRegional road passenger transport volume logarithmic valuelngtrans
Regional industrial development levelNumber of industrial enterprises above a designated sizefirm
Table 2. Descriptive statistics table.
Table 2. Descriptive statistics table.
VariablesNMeansdMinMax
firm2177143317172113,027
lngtrans21778.1341.0254.20512.18
lngdp217716.740.95314.2419.88
lnrenergy21773.8331.0670.5646.963
lnpwage217711.040.3078.50912.21
lnexpend217713.400.84110.3616.59
lnnpopu21775.9580.6842.9968.136
did121770.02300.15001
Table 3. Basic regression results for service trade pilot city policy.
Table 3. Basic regression results for service trade pilot city policy.
(1)(2)(3)
Model 1Model 2Model 3
did11.6823 ***0.1419 *0.1277 *
(9.7420)(1.9279)(1.8900)
lngdp 0.4497 ***
(5.3830)
lnnpopu 0.7308 ***
(3.3088)
lnexpend −0.0873
(−1.0503)
lnpwage −0.4884 **
(−2.2703)
lngtrans −0.1255 ***
(−5.6660)
firm −0.0001 ***
(−4.5915)
_cons3.7941 ***3.8295 ***−0.2688
(62.4241)(2.3 × 103)(−0.1005)
N217721772177
R 2 0.05540.95110.9584
Note: ***, **, and * indicate statistical significance at 1%, 5%, and 10% levels, respectively.
Table 4. Heterogeneity analysis results.
Table 4. Heterogeneity analysis results.
(1)(2)(3)(4)
Model 4Model 5Model 6Model 7
did0.1745 **−0.08670.12980.1918 **
(2.2081)(−0.8799)(1.1610)(2.2002)
lngdp0.3300 ***0.9248 ***0.3438 *0.5733 ***
(3.0184)(6.7121)(1.6726)(6.2026)
lnnpopu0.6662 *0.6746 ***0.9493 ***−0.2185
(1.7152)(2.9135)(3.1087)(−0.5031)
lnexpend0.0708−0.20070.0869−0.3259 ***
(0.6996)(−1.5276)(0.6236)(−2.8084)
lnpwage−0.6691 ***−0.4320 *−0.7112 ***−0.3802
(−3.0157)(−1.7568)(−4.4555)(−1.5189)
lngtrans−0.0776 ***−0.1780 ***−0.1171 ***−0.0985 ***
(−3.2288)(−5.0171)(−3.9651)(−3.0497)
firm−0.0001 ***−0.0001−0.0002 ***−0.0000
(−3.9513)(−1.1096)(−4.4337)(−0.6032)
_cons1.7065−6.54040.22434.8342
(0.5391)(−1.6444)(0.0480)(1.4980)
N100011771242935
R 2 0.96980.94970.95100.9686
Note: ***, **, and * indicate statistical significance at 1%, 5%, and 10% levels, respectively.
Table 5. Regression results of the DDD model.
Table 5. Regression results of the DDD model.
(1)(2)
Model 8Model 9
T r e a t i t     P o s t i t     a i i t 0.2295 *
(1.7194)
T r e a t i t     P o s t i t     e n v i r o i 0.1862 *
(1.7023)
did1−0.05110.0317
(−0.4978)(0.4865)
P o s t i t     a i i 0.0554
(1.5138)
P o s t i t     e n v i r o i 0.2989 ***
(9.0615)
lngdp0.4892 ***0.5997 ***
(5.9434)(7.7003)
lnnpopu0.7000 ***0.7336 ***
(3.2605)(3.5739)
lnexpend−0.0844−0.0880
(−1.0210)(−1.1987)
lnpwage−0.4905 **−0.3821 **
(−2.2671)(−2.3108)
lngtrans−0.1212 ***−0.1100 ***
(−5.5391)(−5.0880)
firm−0.0001 ***−0.0001 ***
(−4.6692)(−4.0444)
_cons−0.7927−4.1636 *
(−0.2910)(−1.8728)
N21772177
R 2 0.95870.9620
Note: ***, **, and * indicate statistical significance at 1%, 5%, and 10% levels, respectively.
Disclaimer/Publisher’s Note: The statements, opinions and data contained in all publications are solely those of the individual author(s) and contributor(s) and not of MDPI and/or the editor(s). MDPI and/or the editor(s) disclaim responsibility for any injury to people or property resulting from any ideas, methods, instructions or products referred to in the content.

Share and Cite

MDPI and ACS Style

Huo, D.; Gu, W.; Sun, T.; Gao, Z. Service Trade and New Energy Use: A Study of China’s Pilot Cities from the Perspective of Institutional Innovation. Energies 2025, 18, 5392. https://doi.org/10.3390/en18205392

AMA Style

Huo D, Gu W, Sun T, Gao Z. Service Trade and New Energy Use: A Study of China’s Pilot Cities from the Perspective of Institutional Innovation. Energies. 2025; 18(20):5392. https://doi.org/10.3390/en18205392

Chicago/Turabian Style

Huo, Da, Wenjia Gu, Tianying Sun, and Zixuan Gao. 2025. "Service Trade and New Energy Use: A Study of China’s Pilot Cities from the Perspective of Institutional Innovation" Energies 18, no. 20: 5392. https://doi.org/10.3390/en18205392

APA Style

Huo, D., Gu, W., Sun, T., & Gao, Z. (2025). Service Trade and New Energy Use: A Study of China’s Pilot Cities from the Perspective of Institutional Innovation. Energies, 18(20), 5392. https://doi.org/10.3390/en18205392

Note that from the first issue of 2016, this journal uses article numbers instead of page numbers. See further details here.

Article Metrics

Back to TopTop