Next Article in Journal
Experimental Study of the Efficiency of Hydrokinetic Turbines Under Real River Conditions
Previous Article in Journal
A Critical Review of Limited-Entry Liner (LEL) Technology for Unconventional Oil and Gas: A Case Study of Tight Carbonate Reservoirs
Previous Article in Special Issue
A Review of Renewable Energy Investment in Belt and Road Initiative Countries: A Bibliometric Analysis Perspective
 
 
Font Type:
Arial Georgia Verdana
Font Size:
Aa Aa Aa
Line Spacing:
Column Width:
Background:
Article

Optimal Sizing of a Wind-Powered Green Ammonia Plant for Maritime Fuel Supply—A Case in the Greater Bay Area

Department of Electronic Business, Institute of Digital Business & Intelligent Logistics, South China University of Technology, Guangzhou 510641, China
*
Author to whom correspondence should be addressed.
Energies 2025, 18(19), 5157; https://doi.org/10.3390/en18195157
Submission received: 29 August 2025 / Revised: 21 September 2025 / Accepted: 26 September 2025 / Published: 28 September 2025

Abstract

Green ammonia has emerged as a promising alternative fuel for maritime decarbonization, owing to its carbon-free combustion, favorable volumetric energy density, and well-established logistics infrastructure compared to other alternatives. However, critical gaps persist in the development of an integrated fuel supply framework, which hinders the large-scale adoption of ammonia-fueled vessels. Therefore, this paper proposes an onshore wind-powered green ammonia plant located along the Gaolan–Yangpu feeder route. The plant comprises PEM electrolysis, nitrogen separation, Haber–Bosch synthesis, and storage facilities. An optimal plant configuration is subsequently derived through hourly simulations based on wind power generation and a priority-based capacity expansion algorithm. Key findings indicate that a stable ammonia supply—synchronized with monsoon wind patterns and capable of fueling vessels with 10 MW propulsion systems consuming around 680 tons per fortnight—requires a 72 MW onshore wind farm, a 63 MW PEM electrolyzer, 3.6 MW of synthesis facility, and 3205 tons of storage. This configuration yields a levelized cost of ammonia (LCOA) of approximately USD 700/ton, with wind turbines and electrolyzers (including replacement costs) accounting for over 70% of the total cost. Sensitivity analysis further shows that wind turbine and electrolyzer prices are the primary factors affecting ammonia costs. Although variations in operational parameters may significantly alter final configuration, they cause only minor (±1%) fluctuations in the levelized cost without significantly altering its overall trend.

1. Introduction

International shipping, serving as the backbone of global trade, carries over 80% of the world’s cargo tonnage while contributing nearly 3% to global greenhouse gas emissions. Without effective measures, this share is likely to rise alongside expanding global trade volumes [1]. Responding to this, the International Maritime Organization (IMO) established an initial strategy in 2018, mandating at least a 50% reduction in total international shipping GHG emissions by 2050 compared to 2008 levels [2], and strengthened its commitment in 2023, setting an ambitious goal of achieving net-zero emissions for the sector by or around 2050 [3]. To comply with these targets, current measures towards maritime decarbonization encompass vessel design optimization, route efficiency enhancements, and the installation of carbon capture systems; among these, the transition to low-/zero-carbon alternative fuels has gained widespread application and recognition as the most viable pathway.
For currently alternative fuels, biofuels such as biodiesel or bio-methanol are constrained by limited feedstocks, which can only meet about 0.4% of shipping fuel demand; fossil-based fuels (hydrogen, ammonia, and methanol) inherently contradict decarbonization objectives due to high carbon emissions during production; while liquefied natural gas (LNG) leads in commercial adoption, its lifecycle carbon emissions remain at 70–80% of those of conventional fuels, rendering it a transitional solution. In this context, green hydrogen-based fuels—green hydrogen, green methanol, and green ammonia—produced via renewable power hold substantial promise. Among these, green methanol garners significant attention due to its favorable volumetric energy density and compatibility with existing fuel storage and bunkering infrastructure [4]; hydrogen, while enabling zero operational emissions, suffers from low volumetric energy density and necessitates complex storage/transportation condition [5]. Consequently, green ammonia (NH3) has gained increasing traction within the maritime sector in recent years, distinguished by zero-carbon operation, superior energy density compared to hydrogen, and established infrastructure for storage and transport [6].
Forecasts and projections from relevant institutions, as well as commercial practices, also indicate that ammonia fuel will play a significant role in the future maritime sector. The International Energy Agency (IEA) forecasts that green ammonia will meet up to 45% of shipping fuel demand by 2050. Furthermore, in February 2024, China State Shipbuilding Corporation (CSSC) received the order for the world’s first 1400-TEU ammonia-fueled container vessel (2026 delivery), which will further accelerate the commercialization of ammonia-fueled vessels. However, at present, the application of ammonia in the energy sector primarily focuses on ammonia-based power generation. This involves converting renewable energy into green ammonia through the “power-to-ammonia-to-power” technological pathway, using it as a clean fuel for electricity generation to achieve cross-seasonal and cross-regional energy transfer and utilization. Research in this area has established a comprehensive framework that includes ensuring stability in the ammonia synthesis process during the power-to-ammonia phase [7,8], building a global trade network for ammonia storage and transportation [9,10], and evaluating the economic and environmental benefits as well as seasonal regulation strategies for co-firing ammonia in coal-fired power plants [11,12]. In stark contrast, research on the use of ammonia in transportation fuels, such as shipping, remains insufficient. There is a particular lack of mechanisms to align green ammonia production and supply systems with the power demands of ships. Moreover, as most green ammonia projects are still in the demonstration phase, this imbalance between research and practical application is likely to lead to an industrial development dilemma characterized by “ships without fuel”.
In the context of the emerging use of ammonia as a fuel, this paper selects a representative shipping route in the Pearl River Delta as the operational scenario, with a forthcoming ammonia-fueled vessel as the end user. It proposes an integrated green ammonia plant encompassing the whole process of the supply chain from renewable energy power generation to ammonia synthesis (Haber–Bosch process) and fuel storage. The plant adopts distributed production to eliminate emissions and costs associated with long-distance transportation, with optimal plant configuration to align with refueling demand, thereby achieving minimized capital expenditure. By establishing a stable, efficient, and economical fuel supply solution, this paper aims to accelerate the scaled adoption of ammonia-fueled vessels during the initial commercialization phase and promote maritime decarbonization.

2. Literature Review

This section identifies the major alternative fuels, tracing their development pathway and core characteristics to pinpoint emerging candidates. A comparative analysis is then conducted across the entire industrial chain—from upstream (supply), midstream (storage and bunkering), to downstream (vessel application)—highlighting the significant gap in research coverage between emerging and mature fuels such as LNG, methanol, and hydrogen. This gap constitutes the primary rationale for centering the present study on ammonia supply.

2.1. Development Pathway of Major Marine Alternative Fuels

A comprehensive literature search was performed in the Web of Science using the search terms “marine alternative fuel” and “shipping alternative fuel”, yielding a substantial number of relevant publications that evaluate various alternative fuels for shipping, establish evaluation criteria, and analyze their respective pros and cons [13,14,15,16,17]. The assessments covered a wide spectrum of options; however, fuels like biodiesel and pyrolysis oil, etc., demonstrated limited feasibility because of physicochemical limitations (high viscosity and acidity), scalability constraints, and modest GHG reduction potential [18]. LNG, methanol, hydrogen, and—more recently—ammonia have emerged as the four most extensively researched and technologically mature alternatives [19,20,21]. A subsequent targeted search combining each fuel with “marine fuel” or “shipping alternative fuel” reveals distinct chronological patterns and technological evolution pathways for each fuel. LNG was the first to reach commercial scale: prototype Norwegian ferries entered service in 2006, followed by accelerated uptake after 2010 driven by the SECA and ECA regulations and oil–gas price differentials [22,23]. Its well-established supply chain and ~20–25% CO2 reduction relative to HFO underpinned rapid market diffusion. Methanol gained traction in the mid-2010s, leveraging low retrofit costs, ambient liquid storage, and energy density comparable to conventional fuels [24,25,26]. Hydrogen fuel cell systems attracted attention for their zero-carbon potential, yet the requirement for cryogenic liquefaction, low volumetric energy density, and high system costs remain unresolved [27,28,29]. Ammonia was scarcely studied as a marine fuel before 2020 [30]. Early neglect stemmed from concerns over high ignition energy, slow flame propagation, and NOx formation [20,31]. Renewed interest is driven by favorable storage and transport conditions (−34 °C or 1 MPa), enabling utilization of the existing global ammonia trade network [32,33], and recent breakthroughs in combustion engine technology [34].

2.2. Industrial Chain of Marine Alternative Energy Sectors

This paper adopts the “Upstream (Supply)—Midstream (Storage/Bunkering)—Downstream (Vessel Application)” framework to map current research focus across the marine alternative energy sector. Upstream research prioritizes production pathways that integrate renewable energy. For instance, Camilla Nicol et al. conducted a techno-economic analysis demonstrating the feasibility of large-scale liquid hydrogen production from offshore wind for ship refueling [35]. Temiz et al. developed a small-scale hydrogen production system powered by floating photovoltaics, highlighting its potential application for sightseeing vessels in urban waterways [36]. In addition, Tanzer et al. explored the production of bio-methanol from agricultural and forestry residues [37]. These studies extend beyond optimizing process design to encompass techno-economic and lifecycle assessments that evaluate levelized cost, GHG footprint, and scalability. Midstream research focuses on the safety and economic aspects of storage and bunkering at ports. Safety studies often employ CFD tools (e.g., Fluent and OpenFOAM) and consequence analysis software (e.g., PHAST and FLACS) to simulate gas leakage and hazard zones. For example, Yang and Lam investigated the dominant factors in risk dispersion under different ammonia leakage scenarios [38], while Zhu et al. developed a leakage diffusion model to delineate risk areas during emergency LNG transfer along the coast [39]. Probabilistic methods such as fault tree/event tree analysis and Bayesian networks are applied to identify key risk factors. Jorgen Depken et al. compared the accident probabilities and consequence severity between hydrogen and LNG bunkering using quantitative risk assessment, revealing differences in risk profiles [40]. On the economic side, Yang and Lam employed Monte Carlo simulation to evaluate the economic viability of ammonia bunkering projects [41]. Downstream research focuses on optimizing fuel integration, propulsion performance and lifecycle impacts. Shaimaa Seyam et al. designed a hybrid power system that uses a methane–hydrogen blend (25% hydrogen) to enhance power output, efficiency, economic performance, and environmental benefits. Through engine experiments, Lee et al. examined the impact of different hydrogen–LNG blending ratios, confirming its emission reduction potential as a transitional fuel [42]. In terms of operational efficiency, economic models have been used to quantify retrofit costs and policy impacts. Yoo analyzed the impact of oil prices on choosing between LNG and diesel for CO2 carriers in the North Sea [43], while Li et al. developed an evaluation model demonstrating the economic feasibility and emission reduction benefits of LNG-powered vessels along the Yangtze River, accompanied by policy recommendations [44].

2.3. Research Gap

Table 1 summarizes the coverage of LNG, methanol, hydrogen, and ammonia across the industrial chain. While LNG, methanol, and hydrogen have been studied across all three segments (upstream, midstream, and downstream), research on ammonia is concentrated in the midstream and downstream segments, leaving a significant gap in upstream research.
A stable and scalable supply framework is a prerequisite for any alternative fuel to transition from niche applications to large-scale deployment. In the case of ammonia, this prerequisite remains unmet due to critical gaps in upstream supply chain research. Moreover, existing studies predominantly focus on large centralized production plants, critically overlooking the advantages of distributed systems: proximity to demand points eliminates long-distance transport costs and associated emissions, reduces lead times, lowers capital intensity, and enables incremental deployment [45]. Without addressing this gap, ammonia-fueled vessel adoption may face supply chain bottlenecks and cost instability.
This paper aims to bridge this gap by designing a distributed ammonia plant powered by onshore wind. Integrating proton-exchange-membrane electrolysis, pressure swing adsorption air separation, and the Haber–Bosch process under a dynamic production mode, the plant employs a priority-based capacity expansion algorithm. The plant configuration is optimized using real-time wind data and vessel fuel demand along the Gaolan–Yangpu shipping route to achieve optimal synchronization between renewable ammonia production and refueling demands. This approach offers a scalable decarbonization pathway for maritime sector decarbonization.

3. Methodology

This paper develops a distributed green ammonia plant exclusively powered by renewables to supply a forthcoming ammonia-fueled container vessel. The goal is to identify the most viable solution by assessing renewable-compatible technologies at a small, distributed scale, integrating hourly energy simulations with capacity expansion algorithms that minimize costs while meeting refueling schedules.
Green ammonia is synthesized via the Haber–Bosch process [46,47]. Figure 1 illustrates the overall framework and process flow of the plant [45]. Carbon-free electricity from wind turbines or PV arrays is routed to an electrolyzer to produce hydrogen, while an air separation unit generates nitrogen on demand. After compression, the two reactants enter a synthesis loop, where they react catalytically at elevated pressure and temperature to form ammonia, which is then stored in insulated tanks. To maintain continuous operation during renewable fluctuations, a hydrogen buffer tank [48] and a co-located battery system [49] are employed to mitigate temporary energy deficits and ensure feedstock supply.

3.1. Selection of Technologies for the Plant Facilities

This section outlines the technology selection for the plant facilities. It begins with an assessment of renewable energy options, followed by an evaluation of alkaline, PEM, and SOEC electrolysis for hydrogen production and PSA, membrane, and cryogenic processes for nitrogen generation. The Haber–Bosch process for small-scale production and its buffering system are then introduced. Finally, ammonia storage technologies for distributed applications are discussed. All selections are based on the resource availability of the Pearl River Delta region, operational needs, and economic feasibility.

3.1.1. Technology for Power Supply

For renewable energy supply, wind and solar are the main candidates, and onshore wind emerges as the preferred option. Although the Pearl River Delta hosts high-quality offshore wind resources more than 60 km from shore [50,51], the distance and water depth raise costs, making it less economically competitive than onshore alternatives [52]. Moreover, current offshore farms typically exceed 300 MW, which is far larger than needed for distributed ammonia production. Solar resources are also limited: the region is classified as Category III, yielding fewer than 1300 full-load hours annually. Output can drop by 60–80% on the 120–150 overcast days typical of the region, necessitating costly oversizing and storage. In contrast, coastal onshore sites exhibit wind speeds of 6.8–7.2 m/s at 70 m height, corresponding to over 3800 full-load hours annually. Furthermore, the 2–4 MW turbine capacity range aligns optimally with distributed ammonia plants, reducing complexity and CAPEX. These turbines can be deployed within one year and have been shown to be more economical than offshore options [53]. Consequently, this study selects onshore wind as the primary source. The power curve of the turbine is modeled using Equation (1) [35].
P w t = 0 , v v c i f v , v c i < v < v r P r , v r v < v c o 0 , v c o v
The Goldwind GW82/1500 turbines employed in this paper have a cut-in speed of 3 m/s, a rated speed of 11 m/s, a cut-out speed of 22 m/s, and a rated power of 1.5 MW; f v , which describes the relationship between power output and wind speed, is fitted from manufacturer-supplied data. Factors such as air density and turbulence are neglected in this model. Based on recent tender results and capital cost benchmarks from CHN Energy, a 1.5 MW onshore wind turbine costs approximately CNY 3000 per kW, or CNY 4000 per kW when wind farm infrastructure is included [54], corresponding to CNY 6 million (≈USD 0.84 million) per unit.
Assuming that there is no interference between wind turbines within the farm, the total electrical output of the wind farm is given by Equation (2).
P f a r m ( t ) = i = 1 N w P w t , i ( t ) = N w P w t ( t )

3.1.2. Technology for Feedstock Supply

Currently, commercially viable water electrolysis technologies include alkaline (AEL) and proton-exchange-membrane (PEM) electrolysis [55]. While alkaline electrolyzer (AEL) offers maturity and lower costs, its 15–60 min ramp times render it incompatible with volatile renewables [55]. Conversely, PEM electrolyzers (PEMELs) provide second-scale response times and modular scalability [45]. A PEM electrolyzer system consists of electrode stacks and balance-of-plant (BOP) components—including pumps, dryers, and circulation systems [56]. Stack energy consumption is given by Equation (3) [57].
E p e m = H H V H 2 η e = 39 kWh / kg 0.75 52 kWh / kg
Including balance-of-plant loads, the overall electricity demand is ~55 kWh kg−1 H2. Notably, the electrolyzer requires direct current (DC) input; the wind-generated AC power is therefore rectified with 95% AC-to-DC conversion efficiency ( η e ). Capital costs for PEMEL systems remain volatile—ranging from USD 500 to 1000 kW−1 across scenarios—though this study adopts CNY 6000 kW−1 (≈USD 800 kW−1) based on China’s 2024 tenders. Stacks account for ~45% of total cost with a 10-year lifespan, while BOP components have a 20-year service life.
Nitrogen production methods include cryogenic distillation, pressure swing adsorption (PSA), and membrane separation [58]. Cryogenic distillation requires high capital expenditure (CAPEX), significant energy consumption, and over 6 h for start-up, making it unsuitable for frequently cycled distributed plants [59]. Both PSA and membrane separation offer modularity and rapid ramp-up capabilities; however, membrane technology entails higher cost [60]. Therefore, PSA is selected with an energy consumption of 0.11 kWh kg−1 N2 [61] and a unit cost of approximately USD 224 kW−1 [62].

3.1.3. Technology for Ammonia Synthesis

The industrial production of ammonia commonly employs the Haber–Bosch process [63]. In this process, purified nitrogen (N2) and hydrogen (H2) are mixed in a molar ratio of 3:1 and made to react under specific conditions to synthesize ammonia. In recent years, in order to adapt to the supply characteristics of renewable energy, flexible synthesis processes have gained increasing attention. For example, such processes—catalyzed by ruthenium-based catalysts like Ru/Ba-Ca (NH2)2—enable efficient synthesis at relatively low temperatures (275–300 °C) and low pressures (5–30 bar) [64], thereby significantly improving system energy efficiency. The integrated facility (compressors, reactor, and separator) costs are around USD 580 kW−1 [65], and it consumes 0.55 kWh kg−1 NH3 for small-scale systems [61,62,66].
Hydrogen is stored at 45 MPa in compressed tanks [67] with CAPEX of USD 500 per kg H2 storage capacity [65,68,69]. Compression systems add around USD 10,000 per (kg-H2·h−1) throughput—equivalent to USD 4000 kW−1 and 2.5 kWh kg−1 compression energy [70]. Proton-exchange-membrane fuel cells (PEMFCs) serve as energy buffers during wind lulls, converting H2 to electricity at 50% efficiency (16.5 kWh kg−1 H2) following Equation (4) [66], with a cost of CNY 5 000 kW−1 (≈USD 700 kW−1).
P f c = H 2 f c ( t ) E f c Δ t

3.1.4. Technology for Fuel Storage

Ammonia storage methods primarily include solid-state adsorption and liquid-phase storage systems [71]. For distributed ammonia production plants with a storage capacity of approximately 3000–4000 tonnes, the use of pressurized stainless-steel tanks (16–18 bar) for liquid ammonia storage is recommended. This approach eliminates the need for additional refrigeration equipment and is compatible with renewable sources [72]. Furthermore, engineering cases have demonstrated the feasibility and reliability of this technology [9]. A storage tank with a volume of 200 m3 (capable of storing approximately 120 tonnes of ammonia) involves an investment cost of around CNY 500,000 (≈ USD 70,000), equivalent to a storage cost of approximately USD 0.57 per kg of ammonia.
The techno-economic parameters of each plant facility are summarized in Table 2.
Based on the techno-economic parameters provided in Table 2, the green ammonia plant is modeled by a set of mass and energy balance equations. These equations form the basis for the hourly simulation and capacity expansion algorithm.
The production and storage of both feedstocks and ammonia fuel are determined by power inputs.
H 2 p r o d ( t ) = P p e m ( t ) Δ t E p e m , H 2 s t o r e ( t ) = P c o m p ( t ) Δ t E c o m p
N 2 p r o d ( t ) = N 2 c o n s ( t ) = P p s a ( t ) Δ t E p s a , N H 3 p r o d ( t ) = P h b ( t ) Δ t E h b
Reactant consumption follows stoichiometric constraints.
H 2 s y n ( t ) = 0.1765 N H 3 p r o d ( t ) N 2 c o n s ( t ) = 0.8235 N H 3 p r o d ( t )
Inventory dynamics follow discrete-time evolution.
H 2 ( t + 1 ) = H 2 ( t ) + H 2 s t o r e ( t ) H 2 s y n ( t ) H 2 f c ( t )
N H 3 ( t + 1 ) = N H 3 ( t ) + N H 3 p r o d ( t ) D ( t k ) t = t k N H 3 ( t ) + N H 3 p r o d ( t ) otherwise
An hourly power balance requires that electricity generation equals consumption.
P p e m ( t ) / η e + P p s a ( t ) + P h b ( t ) + P c o m p ( t ) + P c u r t a i l ( t ) = P f a r m ( t ) + P f c ( t )   t
The whole facility operates within its rated power (facility sizing).
P p e m ( t ) P p e m r a t e d , P c o m p ( t ) P c o m p r a t e d , P p s a ( t ) P p s a r a t e d , P f c ( t ) P f c r a t e d t
The operational flexibility of the synthesis process is limited.
0.2 P h b r a t e d P h b ( t ) P h b r a t e d t

3.2. Optimization Procedure for the Plant’s Configuration

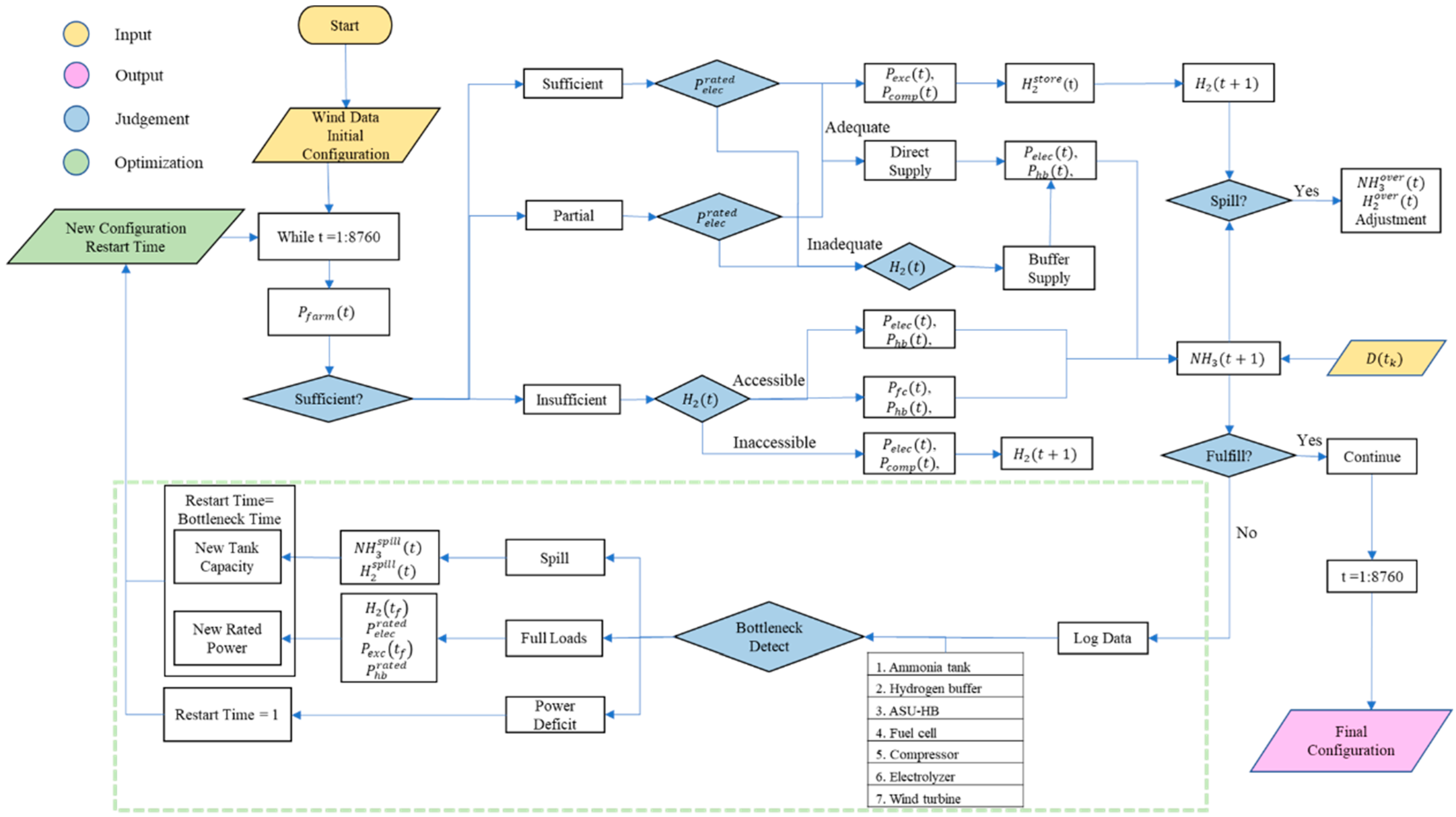
The plant configuration employs a two-stage optimization framework as shown in Figure 2. Real-time wind data guides hourly simulations to dynamically allocate electrical resources and compute material balances while adhering to sizing constraints. Should cumulative ammonia production fall short of demand before the next refueling cycle, a targeted capacity expansion is triggered. A revised configuration is then re-simulated until it meets demand, forming an iterative optimization loop.

3.2.1. Assumptions

1.
Power Conversion: AC power from wind farms must be converted to DC before entering electrolyzers, with 95% conversion efficiency (balance-of-system losses are not considered separately). Minor transmission losses to other units are negligible.
2.
Modular Design: All units (wind turbines, electrolyzers, and storage tanks) use standardized modules. Equipment costs follow linear scaling (constant unit capacity costs and no economies of scale).
3.
Operational Constraints:
(1)
Haber–Bosch (HB) unit operates at 20–100% of rated capacity [66].
(2)
Electrolyzers/compressors support full-range power regulation (0–100%) for wind fluctuation response and all equipment maintains constant efficiency [45,57].
(3)
HB and pressure swing adsorption (PSA) units are co-scheduled.
4.
Vessel Fueling: Ammonia demand occurs at discrete times t k ; fueling duration is excluded from production balance.
5
Time Resolution: Hourly time steps ( Δ t = 1 h).

3.2.2. Hourly Ammonia Production Simulation

The optimization cycle (as shown in Figure 3) initiates with an initial configuration and 8760 h of wind data (representing one annual cycle).
A baseline power threshold determines the system’s operating mode.
P s y s b a s e = P a s u h b r a t e d ( 1 + r H 2 E p e m / η e )
where r H 2 0.3209   kg   kWh 1 represents the hydrogen feedstock required per kWh of energy input for ammonia synthesis. This formula quantifies the critical power threshold necessary to concurrently sustain full-capacity operation of the ammonia synthesis system while meeting the electricity demand for hydrogen production via electrolysis.
Wind availability is classified as
Sufficient ( P f a r m ( t ) P s y s b a s e ), partially sufficient ( P s y s b a s e > P f a r m ( t ) 0.2 P s y s b a s e ), or insufficient ( 0.2 P s y s b a s e > P f a r m ( t ) ), which mean wind power enables full-power/partial-power ammonia synthesis with direct hydrogen feedstock supply or wind power cannot sustain minimum-power ammonia synthesis.
When wind power is either sufficient or partially sufficient and electrolyzer sizing is sufficient, the maximum ammonia synthesis load is determined by the lower of the two values: the available wind power and the rated power of the synthesis system.
P a s u - h b max ( t ) = min ( P f a r m ( t ) 1 + r H 2 E p e m / η e , P a s u - h b r a t e d )
The required power input for the electrolyzer to meet the ammonia synthesis facility’s feedstock needs is r H 2 c e l e c P a s u h b max ( t ) .
Otherwise ( P p e m r a t e d < r H 2 c e l e c P a s u h b max ( t ) ), the electrolyzer runs at full power, and any hydrogen shortfall is supplied from the buffer to maximize ammonia production. In this mode, the ammonia production is limited by (i) hydrogen in the buffer, (ii) instantaneous wind power, and (iii) facility sizing.
P a s u - h b ( t ) = min ( H ( t ) r H 2 Δ t + P p e m r a t e d E p e m r H 2 , P f a r m ( t ) P p e m r a t e d / η e , P a s u - h b r a t e d )
During sufficient wind with adequate electrolyzer sizing, the surplus power and sizing are used for hydrogen storage. At this point, the hydrogen storage volume is influenced by the excess wind energy ( P e x c ( t ) = P f a r m ( t ) P s y s b a s e ), the available capacity of the electrolyzer, and the size of the compressor.
H 2 s t o r e ( t ) = min ( P e x c ( t ) Δ t E p e m / η e + E c o m p , ( P p e m r a t e d r H 2 P a s u h b r a t e d c e l e c ) Δ t E p e m , P c o m p r a t e d Δ t E c o m p )
In the mode of insufficient wind, hydrogen buffer storage is evaluated as convertible energy, and ammonia production power will be constrained by three critical factors: available hydrogen buffer, real-time wind power generation, and facility sizing.
P a s u h b ( t ) = min ( ( E p e m / η e ) H ( t ) / Δ t + P f a r m ( t ) / ( 1 + r H 2 E p e m / η e ) , P a s u h b r a t e d , P f a r m ( t ) )  
If wind is still limiting but hydrogen is available, fuel cells are activated. The power output of the critical facilities is then determined based on their maximum hydrogen consumption capacity ( H 2 c o n s ).
H 2 c o n s = min ( ( 1 E f c + r H 2 ) P f c r a t e d Δ t + r H 2 P f a r m ( t ) Δ t , H ( t ) , r H 2 P a s u h b r a t e d Δ t + ( P a s u h b r a t e d P f a r m ) Δ t E f c )
where H 2 c o n s is determined by the lowest of the following: value 1: maximum hydrogen consumption achievable through combined fuel cell and wind power input to the synthesis facility; value 2: hydrogen storage quantity; and value 3: upper limit of hydrogen consumption for the synthesis unit under wind power constraints.
P f c ( t ) = ( H 2 c o n s r H 2 P f a r m ( t ) Δ t ) / [ ( 1 E f c + r H 2 ) Δ t ]
P a s u h b ( t ) = P f a r m ( t ) + P f c ( t )
When both wind and hydrogen are inadequate, synthesis is suspended for hydrogen storage.
H 2 s t o r e = min ( P c o m p r a t e d Δ t E c o m p , P p e m r a t e d Δ t E p e m , P f a r m ( t ) Δ t E p e m / η e + E c o m p )
Mass and energy balances are maintained for every power and material stream. Tank overflow triggers a power adjustment. At each refueling interval, the fuel inventory is checked; if it is below the required level, the capacity expansion routine is invoked.

3.2.3. Priority-Based Capacity Expansion Algorithm

A hierarchical expansion scheme ranks facilities by marginal capital cost (USD per kg-NH3 h−1 of additional capacity). For example, relieving a storage bottleneck (tank saturation) cost only USD 0.55 per extra kg of NH3 capacity. Adding electrolyzer sizing to gain 1 kg-NH3 h−1 during high-wind periods costs 7 766 USD (0.1765 kg-H2 kg-NH3−1 × 55 kWh kg-H2−1 × 800 USD kW−1). Expansion costs and priority for all facilities are shown in Table 3.
Note that the bottlenecks can recur at different times or appear simultaneously. Expansion is triggered only by the first occurrence of the highest-priority bottleneck.
The expansion logic is invoked when the main simulation loop fails to meet fuel demand. Three distinct triggers are monitored: tank overflow, sustained full-load operation, and power deficit.
Whenever the data stream indicates tank overflow, N H 3 o v e r ( t ) > 0 or H 2 o v e r ( t ) > 0 , the cause is under-utilized production capacity due to storage limits. For ammonia tanks, the expansion size is the smaller of the overflow volume ( N H 3 o v e r ) and the fuel shortfall ( N H 3 u n m e t ).
Δ C N H   3 tank = min ( N H 3 o v e r ( t ) , N H 3 u n m e t )
For hydrogen buffer tanks, the algorithm performs an extra diagnostic whenever the buffer is critically depleted ( H 2 ( t d ) = 0 ), typically occurring in wind-sufficient conditions with electrolyzer sizing constraints or during wind-deficient periods. When depletion is detected, feedstock constraints are temporarily lifted to compute the maximum attainable synthesis power ( P ˜ a s u h b ). Take sufficient wind with limited electrolyzer sizing for example:
P ˜ a s u h b = P a s u h b r a t e d Δ C H 2 tank = min ( r H 2 P ˜ a s u h b Δ t P p e m ( t d 1 ) Δ t E p e m H ( t d 1 ) , H 2 o v e r ( t ) )
If the diagnostic confirms that the synthesis facility is already running at full load, the rated power (facility sizing) is the bottleneck. The framework then removes the synthesis power cap to find the new sizing ( P a s u h b n e w ):
P a s u h b r a t e d = P a s u h b n e w = min ( P w i n d ( t f ) / ( 1 + r H 2 E p e m / η e ) , P p e m r a t e d / r H 2 E p e m ) ;
The same “remove-constraint-and-recalculate” approach is applied to the fuel cell to determine peak hydrogen consumption ( H ˜ 2 c o n s ) and the corresponding sizing.
H ˜ 2 c o n s = min ( H ( t f ) , r H 2 P a s u h b r a t e d Δ t + ( P a s u h b r a t e d P w i n d ( t f ) ) Δ t E f c )
P f c n e w = ( H ˜ 2 c o n s P f a r m ( t f ) r H 2 Δ t ) / [ ( 1 E f c + r H 2 ) Δ t ) ]
The compressor expansion routine starts by quantifying any uncompressed hydrogen caused by power limits during storage:
H ˜ 2 s t o r e = min ( ( P f a r m ( t f ) P a s u h b r a t e d ( 1 + r H 2 E p e m / η c ) ) Δ t E p e m + E c o m p , ( P p e m r a t e d r H 2 P a s u h b r a t e d E p e m ) Δ t E p e m )
It then diagnoses fuel depletion when H 2 ( t d ) = 0 across the data to obtain the required compressor power based on t d 1 operational states.
For electrolyzer expansion, the algorithm evaluates both wind availability and the hydrogen uptake capacity of the synthesis facility:
P p e m n e w = min ( E p e m r H 2 ( P w i n d ( t ) H ( t ) r H 2 Δ t ) / ( 1 + E p e m r H 2 ) P a s u h b r a t e d r H 2 E p e m H ( t ) E p e m Δ t )
After any expansion, the new facility sizing and configuration take effect from the modification timestamp onward; the simulation rewinds to that point and re-computes all balances.
Due to high capital costs, wind turbine expansion resides in the lowest priority. Expansion is triggered only when t c i r c l e P c u r t a i l ( t ) = 0 , which confirms all existing wind resources are fully exploited. The simulation is then reset to t = 1 .
Following lower-priority expansions (e.g., synthesis facility upsizing), the system recalculates the maximum hydrogen inventory required and reduces the buffer volume accordingly. Likewise, once added turbines close the power gap, the fuel cell is downsized.

3.3. Calculation Method of Fuel Demand

The fuel consumption of a vessel primarily depends on factors such as the rated power of the main engine, the engine load factor, the adjustment coefficient, and the operating time at different loads. The calculation of fuel consumption is based on [73,74,75] as summarized in Equation (29).
F C = i P r a t e d × ϕ i × S F C × c i × t i + i 0.05 P r a t e d × S F C × t i
where P r a t e d is the rated power of the main engine, ϕ i is the engine load factor, c i is the adjustment coefficient, t i is the operating time under different loads, and S F C is specific fuel consumption, which represents the mass flow rate of fuel consumed per unit of mechanical power output (typically measured in g/kWh). Additionally, the main engine delivers propulsion while supplying auxiliary power through a shaft generator rated at 5% of the main engine’s rated power [76].
Regarding the specific consumption rate of ammonia fuel, ref. [77] indicates that the efficiency of ammonia-fueled engines is comparable to that of HFO-fueled engines. Thus, the fuel consumption rate can be converted based on the ratio of the lower heating values (LHVs) of HFO (approximately 40.2 MJ/kg) and ammonia (approximately 18.6 MJ/kg). And it should also be noted that, due to the combustion characteristics of ammonia, approximately 4–5% [74] (by mass fraction) of the ammonia fuel needs to be cracked to produce hydrogen [78], which is then blended ( L H V n e w 24.228   MJ / kg ) with the remaining ammonia to achieve stable combustion. The calculation of the specific consumption rate is given by Equation (30).
S F C n e w = S F C H F O × L H V H F O L H V n e w = 190 × 40.2 24.228 315   g / kWh
where S F C H F O is derived from IMO EEXI guidelines.

4. Case Study

The end user is a 1400-TEU ammonia-fueled container vessel (approx. 150 × 27 m), designed by CSSC. Due to limited manufacturer data, propulsion parameters are based on a comparable CSSC vessel as detailed in Table 4. Without tank modifications, the lower energy density of liquid ammonia reduces the range to about 2100 nautical miles—one-third of the HFO range.
The Gaolan–Yangpu feeder route is selected for this study. It currently operates weekly with 10,000-DWT vessels but plans to shift to bi-weekly services using larger ships compatible with the ammonia vessel. The two-week round trip is approximately 2000 nautical miles, matching the vessel’s ammonia storage capacity. The fixed schedule enables reliable bunkering, improves synchronization between production and refueling, and ensures supply stability. Additionally, Hengqin Island, located 35 km southeast of Gaolan Port, offers advantages for green ammonia production, including its location along shipping lanes, abundant wind resources, and developed grid infrastructure. If berthing conditions are unsuitable for refueling, a backup site near Gaolan Port can be connected to Hengqin’s wind farm via existing infrastructure.
Refueling is thus required every two weeks. Within each 14-day cycle, propulsion operates 240 h at sea, with zero-emission berthing via shore power. This profile defines the ammonia demand in Table 5, forming the basis for the plant’s design.

4.1. Main Results

This section presents the optimization results of the proposed two-stage framework for the Gaolan–Yangpu ammonia feeder route. Using 2023–2024 wind power data, the study first establishes a capacity expansion pathway and identifies optimal sizes for core facilities and then evaluates annual operational performance. Key findings reveal how facility sizing affects production stability, utilization efficiency, and economic viability. Crucially, the coastal plant experiences significant seasonal wind variations: northeast monsoons provide abundant wind resources in winter, while subtropical high-pressure systems cause substantial attenuation in summer. This climatic pattern strongly influences capacity expansion pathways, with production commencement timing playing a critical role in system configuration.

4.1.1. Capacity Expansion Pathway and Final Plant Configuration

The capacity expansion pathway under different initial scenarios demonstrates climate-driven configuration requirements (as shown in Figure 4 and Table 6). When the simulation starts at minimum scale in early January (Cycle 1), the initial fleet comprises 45 wind turbines, 57.9 MW of electrolyzers, 3.8 MW of synthesis facility, 220 kg of hydrogen buffer, and 686.6 t of ammonia storage. Abundant winter–spring winds allow this fleet to satisfy shipping demand throughout Cycles 1–13 and to generate a sizable surplus. From Cycle 14 (mid-May), subtropical high-pressure systems cause a sharp decline in wind speed, and the surplus is absorbed through storage expansion: the ammonia tank rises by 295% to 2713 t, and the hydrogen buffer tank grows by 59% to 350 kg, creating a cross-period reserve of chemical energy reserves. Once the surplus is exhausted by Cycle 20 (mid-August), other facilities are expanded under persistently low wind. During Cycles 20–23, two wind turbines are installed each cycle, electrolyzer sizing increases by 20.6% to 69.7 MW, synthesis facility sizing grows by 43.6% to 5.5 MW, and the storage system is upgraded accordingly. Notably, after lower-priority facilities are enlarged, the higher-priority facility begins to fluctuate: in Cycle 19, compressor sizing falls by 14.8% to 622 kW, and the fuel cell drops by 33.3% to 108 kW, while the sizing of electrolyzers and synthesis facilities is also reduced.
Although the baseline configuration satisfies refueling demand, a sudden wind decline near Cycle 19 causes severe shortages. Rapid subsequent expansion eliminates the deficit but results in persistent overcapacity after Cycle 24, increasing facility idleness and reducing investment efficiency. By commissioning the plant in late August (Cycle 22), the project leverages the approaching monsoon to build early fuel inventory and drastically reduces the deployment: the first cycle deploys 30 wind turbines, 37 MW of electrolyzers, and 2.8 MW of synthesis facilities. Wind variability then drives a moderate expansion in Cycle 2 to 38 turbines, 49 MW of electrolyzers, and 3.2 MW of synthesis facilities. Sustained monsoon output during Cycles 3–13 meets shipping demand through concurrent production combined with previously accumulated reserves, thereby avoiding further expansion. After Cycle 14, ample reserves maintain total installed facilities substantially below baseline levels despite deteriorating wind conditions, with subsequent expansion proceeding at a significantly slower pace.
Under the final configuration, ammonia production and wind energy utilization rates across operational cycles reveal key operational patterns of the green ammonia plant.
Across all cycles, ammonia output rises and falls in lockstep with wind utilization, confirming renewables as the governing factor (as shown in Figure 5). During the monsoon peak in Cycle 5, 14,359.9 MWh of wind power yields 1321.4 t of ammonia. By Cycle 19, diminished wind reduces generation to 2379.9 MWh and ammonia output to 217.4 t, resulting in a 469.2 t deficit. The 2713 t storage tank provides critical resilience: inventory accumulates through Cycle 5, stabilizes until Cycle 15, and offsets shortfalls during the low-wind period (Cycles 16–21). Following wind recovery in Cycle 24, the inventory surges by 387 t (from 648 t to 1035 t), demonstrating a discharge–stabilization–recharge cycle that mitigates production volatility. Late-August commissioning further enhances buffering capacity, increasing the average inventory by 20% to ~1800 t while extending turnover cycles. During critical low-wind intervals (Cycles 21–23), the inventory remains above 1700 t, offering robust protection against sudden wind drops and reducing peak-to-trough fluctuations from 1104 t to 874 t (a 20.8% decrease).
Facility utilization corroborates these patterns (as shown in Figure 6). Ammonia tanks lead at ~55%, outperforming hydrogen buffers by 20 percentage points and highlighting their critical role in seasonal energy storage. Compressors operate at ~10%—significantly below key facilities—due to their on-demand start–stop operation. Cycle logs reveal intermittent usage of compressors: utilization surges to 20.4% during hydrogen surplus (Cycle 16) and drops to 7.8% post-wind recovery (Cycle 22). These operational patterns reflect climate-driven fluctuations. Wind turbines, electrolyzers, and synthesis facilities maintain synchronous operation, peaking collectively during northeast monsoons (Cycle 5: WT 53.8%, EL 54.7%, and SU 45.9%) and reaching their lowest under subtropical highs (Cycle 19: WT 8.9%, EL 9.0%, and SU 7.5%). Fuel cell data is omitted given negligible usage outside extreme events. The adjusted commissioning strategy narrows WT-EL utilization gaps while increasing SU utilization, enhancing operational synergy during low-wind cycles and boosting overall investment efficiency.

4.1.2. Economic Feasibility Analysis

Under the late-August commissioning strategy, the economic viability of the green ammonia facility was evaluated using a lifecycle levelized cost (LCOA) model [79].
L C O A = t = 0 n I t + O t + R t ( 1 + r ) t t = 0 n Q t ( 1 + r ) t
where I t represents the initial capital investment in year t , O t denotes annual operational expenditures fixed at 3% of the initial investment, R t is facility replacement cost in year t , Q t quantifies annual ammonia output, and r applies an 8% discount rate to future cash flows.
Table 7 lists the required initial CAPEX for the plant.
Wind turbines and electrolyzers dominate capital expenditure, jointly accounting for 92.74% of total investment.
Table 8 summarizes the 20-year cash flow, including OPEX and mid-life replacements.
Annual output settles at 17,851 t, delivered in 26 bi-weekly batches. Spreading the USD 136.8 M present-value cost over 189,120 t of discounted output gives an LCOA of about USD 700 t−1, below the global average of over USD 1000. This matches the published industry benchmarks and is chiefly driven by China’s low equipment prices.
L C O A = $ 136 , 843 , 418 1 , 891 , 120 t USD   723 / t

4.2. Sensitivity Analysis

Sensitivity analysis is conducted to evaluate the impact of both external economic factors (e.g., equipment costs) and internal operational parameters (e.g., production scale and refueling cycles) on final configuration and levelized cost, thereby identifying key cost drivers and assessing economic robustness under uncertainty.

4.2.1. Sensitivity Analysis to External Factors

Figure 7 presents the levelized cost of ammonia (LCOA) cost structure and sensitivity analysis results.
The cost breakdown confirms electrolyzers (36.8%) and wind turbines (29.3%) as dominant LCOA drivers, jointly constituting 66.1% of baseline costs. When combined with the 10-year electrolyzer replacement cost (7.7%), their aggregate share rises to 73.8%—substantially exceeding other cost elements such as O&M (21%) and auxiliary facility (5.2%). Sensitivity analysis (±25% parameter fluctuation) further corroborates the critical role of these facilities: variations in electrolyzer and wind turbine costs exert significantly stronger impacts on LCOA than other factors. This indicates that even minor changes in electrolyzer prices or wind turbine costs trigger substantial LCOA fluctuations, reinforcing that low green electricity and electrolyzer costs are fundamental prerequisites for market-competitive pricing. Notably, despite O&M’s considerable static share (21%), dynamic sensitivity analysis reveals that electrolyzer replacement cost volatility exerts a stronger influence on LCOA than O&M variations.

4.2.2. Sensitivity Analysis to Internal Factors

Table 9 summarizes how each facility scales with the variations in fueling demand.
Electrolyzers, storage tanks, and wind turbines all exhibit nearly linear growth: a 25% rise in demand leads to an increase in electrolyzer power from 63 MW to 82 MW (+29%), storage sizing from 3205 t to 4211 t (+31%), and the number of wind turbines grows by approximately two units per demand level. In contrast, buffer tanks and fuel cells—which primarily serve buffer functions—undergo only minor power adjustments and exhibit no consistent scaling pattern. Since electrolyzers and wind turbines dominate the levelized cost structure, their steady and proportional expansion keeps the levelized cost of ammonia (LCOA) largely stable across the evaluated demand range, highlighting the system’s economic robustness within these operational scales.
Similarly, Table 10 reveals a distinct nonlinear response as the refueling cycle varies.
When the cycle decreases from 18 to 10, the number of wind turbines increases substantially from 38 to 67. This growth accelerates markedly at shorter cycles: an addition of roughly two to three turbines per level between Cycles 18 and 15, rising to five or six per level between 12 and 10. A similar accelerating trend is observed in electrolyzer sizing, which climbs from approximately 51.5 MW to 93.0 MW—an increase of 80%. The rate of expansion intensifies significantly toward the shorter cycles; each cycle reduction below Cycle 15 adds about 2.8 MW, while between Cycles 12 and 10, the same step yields an increase of nearly 13.4 MW. Since ammonia production increases correspondingly with the accelerated scaling of final configuration, LCOA remains largely stable. Nevertheless, despite the minimal impact of refueling cycle changes on the LCOA within this range, it is still necessary to strategically plan refueling operations. This is to prevent them from being clustered within low-production intervals, which poses a risk of supply interruption.

5. Conclusions

This paper addresses the research gap in green ammonia supply by proposing and analyzing a distributed green ammonia plant design. Key findings indicate that an integrated facility—incorporating a 72 MW onshore wind farm, 63 MW PEM electrolyzer, 3.6 MW synthesis facility, and 3205-ton ammonia storage system—can effectively synchronize monsoon patterns with bunkering schedules to reliably service a 1400 TEU ammonia-fueled container vessel. Crucially, with supportive policies targeting cost reductions in turbines and electrolyzers alongside optimized operations, the levelized cost of ammonia (LCOA) reaches USD 700/ton. These results validate distributed green ammonia production as a viable pathway for shipping decarbonization, supporting the International Maritime Organization’s net-zero objectives.
Economic analysis reveals that wind turbines and electrolyzers dominate both the cost structure and volatility of LCOA. Achieving cost-competitive production therefore hinges critically on reducing lifecycle costs through targeted interventions. For wind pow-er, this necessitates establishing centralized procurement mechanisms to leverage economies of scale and implementing grid reforms including enhanced interregional transmission, optimized dispatch rules for renewable integration flexibility, and spot/ancillary markets to value grid-balancing services. For electrolyzers, government actions such as subsidies, tax incentives, and large-scale procurement programs are essential to lower deployment barriers. On the technical front, wind turbines should incorporate aerodynamically optimized blade designs combined with intelligent yaw control systems that track real-time wind conditions, further reducing the cut-in wind speed to improve power generation efficiency under low-wind conditions. Proton-exchange-membrane electrolysis systems should focus on increasing current density and adopting thinner membrane materials to enhance electrolysis efficiency while reducing the use of precious metals, thereby lowering costs and extending their lifespan. Although this study simplifies the dynamic process of ammonia synthesis, it remains crucial to accelerate the development and application of flexible synthesis technologies to improve the system’s responsiveness to variable renewable energy. Furthermore, to promote the large-scale adoption of green ammonia as a marine fuel, public funding is needed to support the construction of bunkering infrastructure and establish a widespread green ammonia refueling network.
However, this study also has several limitations. Firstly, although relying solely on onshore wind power simplifies the modeling approach, it may limit the geographical applicability of the conclusions—primarily to regions with similarly favorable wind resources. Since the study focused on wind-based production and regional resource characteristics—where solar potential was limited in the case study area—the model did not incorporate other renewable energy systems such as solar PV or hybrid configurations. Future research may consider evaluating different systems, including hybrid energy systems, to enhance operational robustness and economic viability under diverse climatic conditions. Secondly, the current operational strategy is purely reactive, responding only to real-time wind conditions without predictive capability. This likely leads to suboptimal utilization efficiency of the electrolysis and synthesis facilities. To address this, integrating short-term wind forecasting algorithms (e.g., based on LSTM neural networks) into a Model Predictive Control (MPC) framework represents a critical breakthrough for proactively optimizing system scheduling and improving operational efficiency. Finally, this supply solution relies fundamentally on a fixed-demand model tailored for liner shipping routes. While effective for current operational planning, this approach fails to adequately capture the variability in future bunkering demand as ammonia fuel adoption expands across diverse vessel types (container ships, bulk carriers, and tankers), each exhibiting distinct refueling patterns and port call frequencies. Consequently, the absence of a robust inventory management framework accounting for these uncertainties may lead to overly optimistic cost and reliability projections. Future work should prioritize developing stochastic optimization models to determine risk-based safety stock levels—a critical advancement for quantifying operational vulnerabilities, mitigating supply chain disruptions, and establishing economically efficient ammonia bunkering networks resilient to real-world demand volatility.

Author Contributions

Conceptualization, Y.G. and W.L.; methodology, formal analysis, and writing—original draft, W.L.; resources, supervision, and funding acquisition, Y.G.; writing—review and editing, Y.G. and W.L. All authors have read and agreed to the published version of the manuscript.

Funding

This research was funded by the Natural Science Foundation of Guangdong Province, China, grant number 2023A1515010950 and the Fundamental Research Funds for the Central Universities, China, grant number CXTD202407.

Data Availability Statement

Dataset available on request from the authors. The raw data supporting the conclusions of this article will be made available by the authors on request.

Conflicts of Interest

The authors declare no conflict of interest.

References

  1. Govindan, K.; Dua, R.; Mehbub Anwar, A.; Bansal, P. Enabling net-zero shipping: An expert review-based agenda for emerging techno-economic and policy research. Transp. Res. Part E Logist. Transp. Rev. 2024, 192, 103753. [Google Scholar] [CrossRef]
  2. Sou, W.S.; Goh, T.; Lee, X.N.; Ng, S.H.; Chai, K. Reducing the carbon intensity of international shipping—The impact of energy efficiency measures. Energy Policy 2022, 170, 113239. [Google Scholar] [CrossRef]
  3. Zhang, Q.; Guan, H.; Chen, S.; Wan, Z. Towards decarbonization: How EEXI and CII regulations affect container liner fleet deployment. Transp. Res. Part D Transp. Environ. 2024, 133, 104277. [Google Scholar] [CrossRef]
  4. Xing, H.; Stuart, C.; Spence, S.; Chen, H. Alternative fuel options for low carbon maritime transportation: Pathways to 2050. J. Clean. Prod. 2021, 297, 126651. [Google Scholar] [CrossRef]
  5. Korberg, A.D.; Brynolf, S.; Grahn, M.; Skov, I.R. Techno-economic assessment of advanced fuels and propulsion systems in future fossil-free ships. Renew. Sustain. Energy Rev. 2021, 142, 110861. [Google Scholar] [CrossRef]
  6. Machaj, K.; Kupecki, J.; Malecha, Z.; Morawski, A.W.; Skrzypkiewicz, M.; Stanclik, M.; Chorowski, M. Ammonia as a potential marine fuel: A review. Energy Strateg. Rev. 2022, 44, 100926. [Google Scholar] [CrossRef]
  7. Zhou, J.; Zhang, Z.; Zhang, R.; Zhang, W.; Xu, G.; Wang, H. Optimal capacity and multi-stable flexible operation strategy of green ammonia systems: Adapting to fluctuations in renewable energy. Energy Convers. Manag. 2024, 314, 118720. [Google Scholar] [CrossRef]
  8. Zhou, J.; Tong, B.; Wang, H.; Xu, G.; Zhang, R.; Zhang, W. Flexible design and operation of off-grid green ammonia systems with gravity energy storage under long-term renewable power uncertainty. Appl. Energy 2025, 388, 125629. [Google Scholar] [CrossRef]
  9. Fúnez Guerra, C.; Reyes-Bozo, L.; Vyhmeister, E.; Jaén Caparrós, M.; Salazar, J.L.; Clemente-Jul, C. Technical-economic analysis for a green ammonia production plant in Chile and its subsequent transport to Japan. Renew. Energy 2020, 157, 404–414. [Google Scholar] [CrossRef]
  10. Lim, D.; Moon, J.A.; Koh, Y.J.; Zare Ghadi, A.; Lee, A.; Lim, H. Expansion and optimization of ammonia import to the Republic of Korea for electricity generation. Chem. Eng. J. 2023, 468, 143492. [Google Scholar] [CrossRef]
  11. Zhao, F.; Li, Y.; Zhou, X.; Wang, D.; Wei, Y.; Li, F. Co-optimization of decarbonized operation of coal-fired power plants and seasonal storage based on green ammonia co-firing. Appl. Energy 2023, 341, 121140. [Google Scholar] [CrossRef]
  12. Sun, Y.; Li, Z.; Wang, Q.; Zhang, J.; Kong, H. Low carbon pathway and life cycle assessment of ammonia co-firing in coal power plants under the context of carbon neutrality. Energy Convers. Manag. 2023, 296, 117648. [Google Scholar] [CrossRef]
  13. Deniz, C.; Zincir, B. Environmental and economical assessment of alternative marine fuels. J. Clean. Prod. 2016, 113, 438–449. [Google Scholar] [CrossRef]
  14. Ren, J.; Liang, H. Measuring the sustainability of marine fuels: A fuzzy group multi-criteria decision making approach. Transp. Res. Part D Transp. Environ. 2017, 54, 12–29. [Google Scholar] [CrossRef]
  15. Perčić, M.; Vladimir, N.; Fan, A. Life-cycle cost assessment of alternative marine fuels to reduce the carbon footprint in short-sea shipping: A case study of Croatia. Appl. Energy 2020, 279, 115848. [Google Scholar] [CrossRef]
  16. Bilgili, L. Comparative assessment of alternative marine fuels in life cycle perspective. Renew. Sustain. Energy Rev. 2021, 144, 110985. [Google Scholar] [CrossRef]
  17. Zincir, B.A.; Arslanoglu, Y. Comparative Life Cycle Assessment of Alternative Marine Fuels. Fuel 2024, 358, 129995. [Google Scholar] [CrossRef]
  18. Foretich, A.; Zaimes, G.G.; Hawkins, T.R.; Newes, E. Challenges and opportunities for alternative fuels in the maritime sector. Marit. Transp. Res. 2021, 2, 100033. [Google Scholar] [CrossRef]
  19. Ampah, J.D.; Yusuf, A.A.; Afrane, S.; Jin, C.; Liu, H. Reviewing two decades of cleaner alternative marine fuels: Towards IMO’s decarbonization of the maritime transport sector. J. Clean. Prod. 2021, 320, 128871. [Google Scholar] [CrossRef]
  20. Chiong, M.; Kang, H.; Shaharuddin, N.M.R.; Mat, S.; Quen, L.K.; Ten, K.; Ong, M.C. Challenges and opportunities of marine propulsion with alternative fuels. Renew. Sustain. Energy Rev. 2021, 149, 111397. [Google Scholar] [CrossRef]
  21. Zou, J.; Yang, B. Evaluation of alternative marine fuels from dual perspectives considering multiple vessel sizes. Transp. Res. Part D Transp. Environ. 2023, 115, 103583. [Google Scholar] [CrossRef]
  22. Burel, F.; Taccani, R.; Zuliani, N. Improving sustainability of maritime transport through utilization of Liquefied Natural Gas (LNG) for propulsion. Energy 2013, 57, 412–420. [Google Scholar] [CrossRef]
  23. Li, J.; Wu, B.; Mao, G. Research on the performance and emission characteristics of the LNG-diesel marine engine. J. Nat. Gas Sci. Eng. 2015, 27, 945–954. [Google Scholar] [CrossRef]
  24. Brynolf, S.; Fridell, E.; Andersson, K. Environmental assessment of marine fuels: Liquefied natural gas, liquefied biogas, methanol and bio-methanol. J. Clean. Prod. 2014, 74, 86–95. [Google Scholar] [CrossRef]
  25. Taljegard, M.; Brynolf, S.; Grahn, M.; Andersson, K.; Johnson, H. Cost-Effective Choices of Marine Fuels in a Carbon-Constrained World: Results from a Global Energy Model. Environ. Sci. Technol. 2014, 48, 12986–12993. [Google Scholar] [CrossRef] [PubMed]
  26. Svanberg, M.; Ellis, J.; Lundgren, J.; Landälv, I. Renewable methanol as a fuel for the shipping industry. Renew. Sustain. Energy Rev. 2018, 94, 1217–1228. [Google Scholar] [CrossRef]
  27. Pan, H.; Pournazeri, S.; Princevac, M.; Miller, J.W.; Mahalingam, S.; Khan, M.Y.; Jayaram, V.; Welch, W.A. Effect of hydrogen addition on criteria and greenhouse gas emissions for a marine diesel engine. Int. J. Hydrogen Energy 2014, 39, 11336–11345. [Google Scholar] [CrossRef]
  28. Shih, N.; Weng, B.; Lee, J.; Hsiao, Y. Development of a 20 kW generic hybrid fuel cell power system for small ships and underwater vehicles. Int. J. Hydrogen Energy 2014, 39, 13894–13901. [Google Scholar] [CrossRef]
  29. Horvath, S.; Fasihi, M.; Breyer, C. Techno-economic analysis of a decarbonized shipping sector: Technology suggestions for a fleet in 2030 and 2040. Energy Convers. Manag. 2018, 164, 230–241. [Google Scholar] [CrossRef]
  30. Lagemann, B.; Lindstad, E.; Fagerholt, K.; Rialland, A.; Ove Erikstad, S. Optimal ship lifetime fuel and power system selection. Transp. Res. Part D Transp. Environ. 2022, 102, 103145. [Google Scholar] [CrossRef]
  31. Duong, P.A.; Kang, H. Ammonia as fuel for marine dual-fuel technology: A comprehensive review. Fuel Process Technol. 2025, 272, 108205. [Google Scholar] [CrossRef]
  32. Elishav, O.; Mosevitzky Lis, B.; Miller, E.M.; Arent, D.J.; Valera-Medina, A.; Grinberg Dana, A.; Shter, G.E.; Grader, G.S. Progress and Prospective of Nitrogen-Based Alternative Fuels. Chem. Rev. 2020, 120, 5352–5436. [Google Scholar] [CrossRef] [PubMed]
  33. Kurien, C.; Mittal, M. Review on the production and utilization of green ammonia as an alternate fuel in dual-fuel compression ignition engines. Energy Convers. Manag. 2022, 251, 114990. [Google Scholar] [CrossRef]
  34. Wang, Y.; Zhou, X.; Liu, L. Feasibility study of hydrogen jet flame ignition of ammonia fuel in marine low speed engine. Int. J. Hydrogen Energy 2023, 48, 327–336. [Google Scholar] [CrossRef]
  35. Bonacina, C.N.; Gaskare, N.B.; Valenti, G. Assessment of offshore liquid hydrogen production from wind power for ship refueling. Int. J. Hydrogen Energy 2022, 47, 1279–1291. [Google Scholar] [CrossRef]
  36. Temiz, M.; Dincer, I. Techno-economic analysis of green hydrogen ferries with a floating photovoltaic based marine fueling station. Energy Convers. Manag. 2021, 247, 114760. [Google Scholar] [CrossRef]
  37. Tanzer, S.E.; Posada, J.; Geraedts, S.; Ramírez, A. Lignocellulosic marine biofuel: Technoeconomic and environmental assessment for production in Brazil and Sweden. J. Clean. Prod. 2019, 239, 117845. [Google Scholar] [CrossRef]
  38. Yang, M.; Lam, J.S.L. Risk assessment of ammonia bunkering operations: Perspectives on different release scales. J. Hazard. Mater. 2024, 468, 133757. [Google Scholar] [CrossRef]
  39. Zhu, M.; Huang, L.; Huang, Z.; Shi, F.; Xie, C. Hazard analysis by leakage and diffusion in Liquefied Natural Gas ships during emergency transfer operations on coastal waters. Ocean Coast. Manag. 2022, 220, 106100. [Google Scholar] [CrossRef]
  40. Depken, J.; Simon-Schultz, M.; Baetcke, L.; Ehlers, S. Comparing the safety of bunkering LH2 and LNG using quantitative risk assessment with a focus on ignition hazards. Int. J. Hydrogen Energy 2024, 83, 1243–1250. [Google Scholar] [CrossRef]
  41. Yang, M.; Lam, J.S.L. Operational and economic evaluation of ammonia bunkering—Bunkering supply chain perspective. Transp. Res. Part D Transp. Environ. 2023, 117, 103666. [Google Scholar] [CrossRef]
  42. Lee, K.; Murakami, S.; Ölҫer, A.I.; Dong, T.; Estebanez, G.; Schönborn, A. Hydrogen enriched LNG fuel for maritime applications—A life cycle study. Int. J. Hydrogen Energy 2024, 78, 333–343. [Google Scholar] [CrossRef]
  43. Yoo, B. Economic assessment of liquefied natural gas (LNG) as a marine fuel for CO2 carriers compared to marine gas oil (MGO). Energy 2017, 121, 772–780. [Google Scholar] [CrossRef]
  44. Li, D.; Yang, H.; Xing, Y. Economic and emission assessment of LNG-fuelled ships for inland waterway transportation. Ocean Coast. Manag. 2023, 246, 106906. [Google Scholar] [CrossRef]
  45. Chehade, G.; Dincer, I. Progress in green ammonia production as potential carbon-free fuel. Fuel 2021, 299, 34. [Google Scholar] [CrossRef]
  46. Wang, B.; Li, T.; Gong, F.; Othman, M.H.D.; Xiao, R. Ammonia as a green energy carrier: Electrochemical synthesis and direct ammonia fuel cell—A comprehensive review. Fuel Process Technol. 2022, 235, 107380. [Google Scholar] [CrossRef]
  47. Asgharian, H.; Pignataro, V.; Iov, F.; Pagh Nielsen, M.; Liso, V. Exceeding equilibrium limitations: Enhanced temperature control for sustainable decentralized green ammonia production—A techno-economic analysis. Energy Convers. Manag. 2024, 315, 118764. [Google Scholar] [CrossRef]
  48. Zhao, H.; Kamp, L.M.; Lukszo, Z. The potential of green ammonia production to reduce renewable power curtailment and encourage the energy transition in China. Int. J. Hydrogen Energy 2022, 47, 18935–18954. [Google Scholar] [CrossRef]
  49. Perna, A.; Jannelli, E.; Di Micco, S.; Romano, F.; Minutillo, M. Designing, sizing and economic feasibility of a green hydrogen supply chain for maritime transportation. Energy Convers. Manag. 2023, 278, 116702. [Google Scholar] [CrossRef]
  50. Luo, Z.; Wang, X.; Wen, H.; Pei, A. Hydrogen production from offshore wind power in South China. Int. J. Hydrogen Energy 2022, 47, 24558–24568. [Google Scholar] [CrossRef]
  51. Tian, J.; Zhou, S.; Wang, Y. Assessing the technical and economic potential of wind and solar energy in China-A provincial-scale analysis. Environ. Impact Asses 2023, 102, 11. [Google Scholar] [CrossRef]
  52. Zhang, C.; Song, P.; Hou, J.; Xiao, L.; Wang, X.; Yang, F.; Wang, X. Technical and economic analysis of hydrogen production, storage and transportation by offshore wind power in different scenarios: A Guangdong case study. Int. J. Hydrogen Energy 2024, 94, 829–837. [Google Scholar] [CrossRef]
  53. Shin, H.; Jang, D.; Lee, S.; Cho, H.; Kim, K.; Kang, S. Techno-economic evaluation of green hydrogen production with low-temperature water electrolysis technologies directly coupled with renewable power sources. Energy Convers. Manag. 2023, 286, 117083. [Google Scholar] [CrossRef]
  54. Song, D.; Liang, Z.; Xia, E.; Yang, J.; Liu, J.; Li, Q. Overview of wind power life-cycle cost modeling and economic analysis. Therm. Power Gener. 2023, 52, 1–12. [Google Scholar]
  55. Wang, J.; Wen, J.; Wang, J.; Yang, B.; Jiang, L. Water electrolyzer operation scheduling for green hydrogen production: A review. Renew. Sustain. Energy Rev. 2024, 203, 114779. [Google Scholar] [CrossRef]
  56. Bareiß, K.; de la Rua, C.; Möckl, M.; Hamacher, T. Life cycle assessment of hydrogen from proton exchange membrane water electrolysis in future energy systems. Appl. Energy 2019, 237, 862–872. [Google Scholar] [CrossRef]
  57. Caravantes, D.; Carbajal, J.; Celis, C.; Marcelo-Aldana, D. Estimation of hydrogen production potential from renewable resources in northern Peru. Int. J. Hydrogen Energy 2024, 50, 186–198. [Google Scholar] [CrossRef]
  58. Aneke, M.; Wang, M. Potential for improving the energy efficiency of cryogenic air separation unit (ASU) using binary heat recovery cycles. Appl. Therm. Eng. 2015, 81, 223–231. [Google Scholar] [CrossRef]
  59. Adhikari, B.; Orme, C.J.; Klaehn, J.R.; Stewart, F.F. Technoeconomic analysis of oxygen-nitrogen separation for oxygen enrichment using membranes. Sep. Purif. Technol. 2021, 268, 118703. [Google Scholar] [CrossRef]
  60. Cai, R.; Krzystowczyk, E.; Braunberger, B.; Li, F.; Neal, L. Techno-economic analysis of chemical looping air separation using a perovskite oxide sorbent. Int. J. Greenh. Gas. Control 2024, 132, 104070. [Google Scholar] [CrossRef]
  61. Lin, B.; Wiesner, T.; Malmali, M. Performance of a Small-Scale Haber Process: A Techno-Economic Analysis. Acs Sustain. Chem. Eng. 2020, 8, 15517–15531. [Google Scholar]
  62. Bouaboula, H.; Ouikhalfan, M.; Saadoune, I.; Chaouki, J.; Zaabout, A.; Belmabkhout, Y. Addressing sustainable energy intermittence for green ammonia production. Energy Rep. 2023, 9, 4507–4517. [Google Scholar] [CrossRef]
  63. Sahu, S.; Srivastava, N.; Arora, P.; Natu, I.; Bhosale, A.C.; Singh, R.; Tiwari, D.; Saini, V. Techno-enviro-economic evaluation of decentralized solar ammonia production plant in India under various energy supply scenarios. Energy Convers. Manag. 2024, 318, 118908. [Google Scholar] [CrossRef]
  64. Rouwenhorst, K.H.R.; Van der Ham, A.G.J.; Mul, G.; Kersten, S.R.A. Islanded ammonia power systems: Technology review & conceptual process design. Renew. Sustain. Energy Rev. 2019, 114, 15. [Google Scholar]
  65. Armijo, J.; Philibert, C. Flexible production of green hydrogen and ammonia from variable solar and wind energy: Case study of Chile and Argentina. Int. J. Hydrogen Energy 2020, 45, 1541–1558. [Google Scholar] [CrossRef]
  66. Nayak-Luke, R.; Banares-Alcantara, R.; Wilkinson, I. “Green” Ammonia: Impact of Renewable Energy Intermittency on Plant Sizing and Levelized Cost of Ammonia. Ind. Eng. Chem. Res. 2018, 57, 14607–14616. [Google Scholar] [CrossRef]
  67. Gu, Y.; Chen, Q.; Xue, J.; Tang, Z.; Sun, Y.; Wu, Q. Comparative techno-economic study of solar energy integrated hydrogen supply pathways for hydrogen refueling stations in China. Energy Convers. Manag. 2020, 223, 113240. [Google Scholar] [CrossRef]
  68. Wang, C.; Walsh, S.D.C.; Longden, T.; Palmer, G.; Lutalo, I.; Dargaville, R. Optimising renewable generation configurations of off-grid green ammonia production systems considering Haber-Bosch flexibility. Energy Convers. Manag. 2023, 280, 116790. [Google Scholar] [CrossRef]
  69. Atabay, R.; Devrim, Y. Design and techno-economic analysis of solar energy based on-site hydrogen refueling station. Int. J. Hydrogen Energy 2024, 80, 151–160. [Google Scholar]
  70. Ikäheimo, J.; Kiviluoma, J.; Weiss, R.; Holttinen, H. Power-to-ammonia in future North European 100 % renewable power and heat system. Int. J. Hydrogen Energy 2018, 43, 17295–17308. [Google Scholar] [CrossRef]
  71. Inal, O.B.; Zincir, B.; Deniz, C. Investigation on the decarbonization of shipping: An approach to hydrogen and ammonia. Int. J. Hydrogen Energy 2022, 47, 19888–19900. [Google Scholar] [CrossRef]
  72. Sarangi, P.K.; Srivastava, R.K.; Gitanjali, J.; Sathiyan, G.; Venkatesan, G.; Kandasamy, S. Exploring cutting-edge advances in green ammonia production and storage technologies. Fuel 2024, 371, 131863. [Google Scholar] [CrossRef]
  73. Elkafas, A.G.; Elgohary, M.M.; Shouman, M.R. Numerical analysis of economic and environmental benefits of marine fuel conversion from diesel oil to natural gas for container ships. Environ. Sci. Pollut. Res. 2021, 28, 15210–15222. [Google Scholar] [CrossRef] [PubMed]
  74. Kim, K.; Roh, G.; Kim, W.; Chun, K. A Preliminary Study on an Alternative Ship Propulsion System Fueled by Ammonia: Environmental and Economic Assessments. J. Mar. Sci. Eng. 2020, 8, 183. [Google Scholar] [CrossRef]
  75. Gore, K.; Rigot-Müller, P.; Coughlan, J. Cost assessment of alternative fuels for maritime transportation in Ireland. Transp. Res. Part D Transp. Environ. 2022, 110, 103416. [Google Scholar] [CrossRef]
  76. Hua, J.; Wu, Y.; Chen, H. Alternative fuel for sustainable shipping across the Taiwan Strait. Transp. Res. Part D Transp. Environ. 2017, 52, 254–276. [Google Scholar] [CrossRef]
  77. Wu, S.; Miao, B.; Chan, S.H. Feasibility assessment of a container ship applying ammonia cracker-integrated solid oxide fuel cell technology. Int. J. Hydrogen Energy 2022, 47, 27166–27176. [Google Scholar] [CrossRef]
  78. Liu, J.; Liu, Z. In-cylinder thermochemical fuel reforming for high efficiency in ammonia spark-ignited engines through hydrogen generation from fuel-rich operations. Int. J. Hydrogen Energy 2024, 54, 837–848. [Google Scholar] [CrossRef]
  79. Nayak-Luke, R.M.; Bañares-Alcántara, R. Techno-economic viability of islanded green ammonia as a carbon-free energy vector and as a substitute for conventional production. Energy Environ. Sci. 2020, 13, 2957–2966. [Google Scholar] [CrossRef]
Figure 1. The overall framework and process flow of the plant. Source: Drawn by the authors.
Figure 1. The overall framework and process flow of the plant. Source: Drawn by the authors.
Energies 18 05157 g001
Figure 2. Framework of configuration optimization. Source: Drawn by the authors.
Figure 2. Framework of configuration optimization. Source: Drawn by the authors.
Energies 18 05157 g002
Figure 3. Two-stage optimization procedure. Source: Drawn by the authors.
Figure 3. Two-stage optimization procedure. Source: Drawn by the authors.
Energies 18 05157 g003
Figure 4. Capacity expansion pathways under different commissioning seasons. (a1,a2) Capacity expansion pathway with January commissioning; (b1,b2) pathway with mid-August commissioning synchronized with the monsoon. Source: Drawn by the authors.
Figure 4. Capacity expansion pathways under different commissioning seasons. (a1,a2) Capacity expansion pathway with January commissioning; (b1,b2) pathway with mid-August commissioning synchronized with the monsoon. Source: Drawn by the authors.
Energies 18 05157 g004
Figure 5. Ammonia output under different final configurations. (a1,a2) Per-cycle ammonia yield and wind utilization under January commissioning; (b1,b2) monsoon-aligned scenario performance.
Figure 5. Ammonia output under different final configurations. (a1,a2) Per-cycle ammonia yield and wind utilization under January commissioning; (b1,b2) monsoon-aligned scenario performance.
Energies 18 05157 g005
Figure 6. Facility utilization rates under different final configurations. (a1,a2) Equipment utilization profile: aggregated average and per-cycle rates under January commissioning; (b1,b2) monsoon-synchronized scenario utilization dynamics. Source: Drawn by the authors.
Figure 6. Facility utilization rates under different final configurations. (a1,a2) Equipment utilization profile: aggregated average and per-cycle rates under January commissioning; (b1,b2) monsoon-synchronized scenario utilization dynamics. Source: Drawn by the authors.
Energies 18 05157 g006
Figure 7. LCOA cost structure and sensitivity analysis. Source: Drawn by the authors.
Figure 7. LCOA cost structure and sensitivity analysis. Source: Drawn by the authors.
Energies 18 05157 g007
Table 1. Research coverage of alternative fuels.
Table 1. Research coverage of alternative fuels.
LNGMethanolHydrogenAmmonia
Upstream (Supply)
Midstream (Port)
Downstream (Vessel)
Source: Compiled by the authors.
Table 2. Summary of techno-economic parameters for plant facilities.
Table 2. Summary of techno-economic parameters for plant facilities.
FacilitiesTechno-Economic ParametersValue
(1) Power SupplyCAPEX wind turbine (USD/unit)835,000
Elec. wind turbine (kW/unit)(1)
(2) Feedstock SupplyCAPEX. PEMEL (USD/kW)800
Elec. PEMEL (kWh/kg H2)55
CAPEX PSA (USD/kW)234
Elec. PSA (kWh/kg N2)0.11
(3) Ammonia SynthesisCAPEX HB plant (USD/kW)580
Elec. HB plant (kWh/kg NH3)0.55
(4) BufferCAPEX PEMFC (USD/kW)700
Elec. PEMFCs (kWh/kg H2)16.5
CAPEX buffer tank (USD/kg H2)500
CAPEX compressor (USD/kW)4000
Elec. compression (kWh/kg H2)2.5
(5) Fuel StorageCAPEX NH3 tank (USD/kg NH3)0.57
Life Time10 years for PEM stack and 20 years for other facilities
Source: [35,54,57,61,66], etc.
Table 3. Expansion priority for plant facilities.
Table 3. Expansion priority for plant facilities.
FacilitiesExpansion Cost (USD/kg-NH3/h)PriorityTriggering
Ammonia tankUSD 0.571Tank Overflow
Hydrogen bufferUSD 88.252
ASU-HBUSD 340.23Full-Load Operation
Fuel cellUSD 4484
CompressorUSD 17655
ElectrolyzerUSD 77666
Wind turbine-7Power Deficit
Source: Compiled by the authors.
Table 4. Comparison of ship parameters.
Table 4. Comparison of ship parameters.
End UserReference Vessel
Overall LengthApproximately 150 m149.5 m
BeamApproximately 27 m26.9 m
Capacity1400 TEU1400 TEU
Main Engine Power-SMCR: 10,080 KW
Endurance-6500 nm (HFO)
Operating RouteFeeder routeFeeder route
Source: Department of Science and Technology of Guangdong Province.
Table 5. Calculation of fuel consumption.
Table 5. Calculation of fuel consumption.
LoadProportionAdjustmentEnergy Required (kWh)Fuel Consumption (t)
95% NH3, 5% H2
Engine25%5%1.0932,96210.4
35%5%1.0444,02913.9
50%10%1.01122,17038.5
65%45%1707,616222.9
85%30%1616,896194.3
100%5%1.02123,37938.9
Generator5%100%1120,96038.1
Total1,768,012556.9 (686.6 NH3)
Source: Compiled by the authors.
Table 6. Final plant configuration under different commissioning seasons.
Table 6. Final plant configuration under different commissioning seasons.
WT (Unit)Elec (kw)Comp (kw)Buffer Tank (kg)ASUHB (kw)NH3 Tank (ton)FC (kw)
January5369,7297003505490.382710.405108.33
August4863,0277003744158.87336593
Source: Compiled by the authors.
Table 7. Initial capital investment breakdown.
Table 7. Initial capital investment breakdown.
Facility TypeSizingUnit CostInvestment (USD)Rate
Wind Turbine (WT)48 units835,000 USD/unit40,080,00041.07%
Electrolyzer (PEMEL)63,027 kW800 USD/kW50,421,60051.67%
Compressor700 kW4000 USD/kW2,800,0002.87%
H2 Storage Tank374 kg500 USD/kg187,0000.19%
PSA589 kW234 USD/kW137,8260.14%
HB system3571 kW580 USD/kW2,071,1802.12%
NH3 Storage Tank3205 t0.57 USD/kg1,826,8501.87%
Fuel Cells (PEMFC)93 kW700 USD/kW65,1000.07%
Total Initial Investment97,589,522.2
Source: Compiled by the authors.
Table 8. Cash flow analysis.
Table 8. Cash flow analysis.
YearInvestmentOPEXReplacementDiscount FactorPresent Value
097,589,522.2--197,589,522.2
10--22,689,7200.463210,509,878.3
1–20-2,927,685.666 9.81828,744,017.87
Total136,843,418.4
Source: Compiled by the authors.
Table 9. Final configuration response to demand variation.
Table 9. Final configuration response to demand variation.
DemandWTElec (kw)Comp (kw)H2 (kg)PSA (kw)HB (kw)FC (kw)NH3 (t)LCOA
−0.253649,292.78510230513.973120.12167.622530.25743.73
−0.23951,881.57510241513.973120.12237.172647.65740.29
−0.154154,637.87580261578.233510.23211.112837.39735.81
−0.14460,550.6580281578.233510.23258.803032.33756.92
−0.054660,550.6580291578.233510.23229.763135.60729.43
04863,027700374588.193570.6893.003205.60723.58
0.055169,894.91730374729.764430.10166.213497.50752.71
0.15369,894.19730374729.764430.10246.223676.47729.86
0.155677,458.87780374780.274736.72260.373882.66757.94
0.25877,458.87780384780.274736.72351.313981.94736.60
0.256081,514.32780394780.274736.72188.234210.60737.02
Source: Compiled by the authors.
Table 10. Final configuration response to refueling cycle variation.
Table 10. Final configuration response to refueling cycle variation.
CycleWTElec (kw)Comp (kw)H2 (kg)PSA (kw)HB (kw)FC (kw)NH3 (t)LCOA
106792,952.69920444918.185573.94405.124400.06746.67
116181,514.32780394780.274736.73188.274082.96728.56
125677,458.95780374780.274736.73260.373764.66748.02
135269,894.91730374729.764430.1241.353550.63738.91
144863,027700374588.193570.68933205723.58
154560,293.316102966053672.76206.133108.03737.33
164257,316.136002766053672.761522828.8749.46
174054,362.38600266597.063624.531422835.97664.09
183851,531.43560246563.743422.27131.162702.97739.25
Source: Compiled by the authors.
Disclaimer/Publisher’s Note: The statements, opinions and data contained in all publications are solely those of the individual author(s) and contributor(s) and not of MDPI and/or the editor(s). MDPI and/or the editor(s) disclaim responsibility for any injury to people or property resulting from any ideas, methods, instructions or products referred to in the content.

Share and Cite

MDPI and ACS Style

Gu, Y.; Lan, W. Optimal Sizing of a Wind-Powered Green Ammonia Plant for Maritime Fuel Supply—A Case in the Greater Bay Area. Energies 2025, 18, 5157. https://doi.org/10.3390/en18195157

AMA Style

Gu Y, Lan W. Optimal Sizing of a Wind-Powered Green Ammonia Plant for Maritime Fuel Supply—A Case in the Greater Bay Area. Energies. 2025; 18(19):5157. https://doi.org/10.3390/en18195157

Chicago/Turabian Style

Gu, Yimiao, and Weihao Lan. 2025. "Optimal Sizing of a Wind-Powered Green Ammonia Plant for Maritime Fuel Supply—A Case in the Greater Bay Area" Energies 18, no. 19: 5157. https://doi.org/10.3390/en18195157

APA Style

Gu, Y., & Lan, W. (2025). Optimal Sizing of a Wind-Powered Green Ammonia Plant for Maritime Fuel Supply—A Case in the Greater Bay Area. Energies, 18(19), 5157. https://doi.org/10.3390/en18195157

Note that from the first issue of 2016, this journal uses article numbers instead of page numbers. See further details here.

Article Metrics

Back to TopTop