Designing a Thermoacoustic Cooler for Energy Applications: Experimental Insights
Abstract
1. Introduction
- The gas portion is shifted towards the antinode of the acoustic pressure due to the impact of the wave; it is compressed and warmed up;
- The convective heat transfer occurs between the warm gas and the porous body, which results in local heating of the porous structure;
- The gas portion is shifted towards the node of the acoustic pressure due to the impact of the wave; it expands and cools down;
- The convective heat transfer occurs between the porous body and the cold gas, which results in local cooling of the porous structure.
1.1. Review of Experimental Data
- The need to maintain a high sampling frequency of the acoustic pressure measurements to collect a significant amount of data in a short period of time [29];
- The need to identify the inertia of the applied instruments [28] and to synchronize the measurements in the case of using sets of measuring sensors.
1.2. Data Analysis Approaches
1.3. Recent Studies on Thermoacoustic Devices
1.4. Novelty of This Paper
2. Materials and Methods
2.1. Procedure
- Preparation of the experimental rig: The experiment was conducted on a specially designed test rig consisting of a thermoacoustic unit, an automation and control system, and a hermetic pressure chamber. The length of the acoustic channel was adjusted within the range of 250–450 mm.
- Installation of regenerators and sensors: Regenerators of various lengths, porosities, and materials were installed inside the acoustic channel. Temperature sensors (Pt100 class A) were placed in holes located 3 mm from the front surfaces of the regenerator and next to the membrane loudspeaker.
- Temperature and pressure measurements: During the experiment, the temperatures at the ends of the regenerator, the average temperature inside the chamber, and the operating pressure were recorded. The acoustic pressure was measured using a condenser microphone, which was moved along the axis of the channel by a stepper motor.
- Experiment procedure: A loudspeaker emitting an acoustic wave at the resonance frequency was activated, and measurements were then taken at a steady state. Five repetitions of the measurements were performed for each set of parameters.
- Calibration: The temperature measurement system was calibrated using a Fluke® 9142 calibrator, with set temperature values and controlled heating/cooling times.
- Experiment planning: The Plackett–Burman design was used to identify significant variables affecting the results (regenerator length and porosity; working gas parameters).
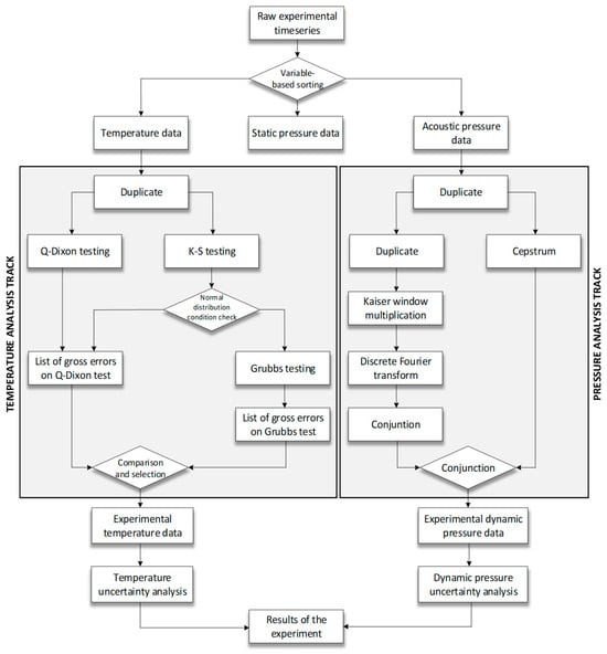
- Data analysis: The data were statistically processed, gross errors were removed using the Q-Dixon and Grubbs tests, the normality of the distribution was tested (K-S test), and then the measurement uncertainty was estimated. The acoustic data were analyzed using Fourier transform (DFT) and cepstral analysis.
2.2. Experimental Setup
2.2.1. Test Bed
2.2.2. Calibration Procedure
2.2.3. Heat Regenerators
2.3. Data Processing and Measurement Uncertainty
3. Results and Discussion
4. Conclusions and Recommendations for Future Work
- The collected results concerning the obtained temperature difference along the regenerator prove the essential impact of structural features—material and porosity—on the unit performance. Among the tested set of features, the exchanger made of polyester resin (SLA) with a porosity of 0.405 was characterized by the highest temperature difference equal to 4K. This result coincides with the conclusions of previous investigations on thermoacoustic units presented in [8,27,86].
- The experiment also shows the importance of the speed of sound depending on the applied working medium and environmental conditions, as well as its effect on the thermoacoustic device’s performance. The observed influence can be explained by the results of analytical and experimental research described in the literature [8,17], showing an increase in the internal acoustic power losses taking place in the regenerator with the speed of the wave propagation squared. Hence, for small thermoacoustic units, the speed of sound propagation in selected working media substantially affects the device’s final performance and becomes a factor which is more important than its thermal properties (either beneficial or unbeneficial).
- The experimental data obtained during the investigations point to a substantial drop in the temperature difference measurement uncertainty, expressed by the standard deviation, with an increase in the acoustic channel length. This observation may be due to a decrease in the acoustic wave velocity, which reduces the measurement track time constant required to maintain acceptable accuracy of the measurement and to the smaller risk of permanent distortion of the acoustic wave, e.g., on the front side of the regenerator. Thus, the reliability of temperature measurements in small thermoacoustic units could be improved by either increasing the acoustic channel length or using measurement tracks with a reduced time constant.
- The introduction of the assessed methodology for measurements of the compact devices was followed by the identification of essential factors influencing the expected performance, as well as the estimation of operational parameters of the device with changes in its characteristics. The observations and conclusions were withdrawn with a limited number of experiments. Therefore, the proposed method might be deemed effective when analyzing compact thermoacoustic units.
- The results of the experiments confirm the possibility of effectively inducing the thermoacoustic phenomenon in a compact device using regenerative exchangers manufactured using 3D printing. Extension of the proposed method on large thermoacoustic devices, as well as its further assessment, remain the scope of future research. However, for this technology to be more widely used in engineering practice, further research focused on improving its efficiency is necessary. It is recommended that work on optimizing the geometry and materials of the regenerator continue, as well as developing design solutions that enable higher temperature gradients to be achieved. The authors will continue their work in this area.
Author Contributions
Funding
Data Availability Statement
Acknowledgments
Conflicts of Interest
Abbreviations and Symbols
| Symbol | Description |
| ABS | Acrylonitrile butadiene styrene |
| ADC | Analog-to-digital converter |
| CO2 | Carbon dioxide (working gas) |
| COP | Coefficient of Performance |
| DFT | Discrete Fourier Transform |
| fmax | Maximum frequency component of the signal, Hz |
| h | Convective heat transfer coefficient, W/m2K |
| He | Helium (working gas) |
| δ(Ti) | Total error of temperature measurement Ti, °C |
| δm(Ti) | Maximum instrumental error for temperature measurement Ti, °C |
| ΔT | Temperature difference across regenerator, K |
| PET | Polyethylene terephthalate |
| PLC | Programmable Logic Controller |
| RTU | Remote Terminal Unit (used in Modbus communication) |
| SLA | Stereolithography resin (UV-cured polyester resin used in 3D printing) |
| SR | Slew rate of amplifier, V/s |
| T | Temperature, °C |
| u(T)max | Maximum standard temperature measurement uncertainty, °C |
| Vamp | Voltage at microphone terminals, V |
| x1 | Acoustic channel length, mm |
| x2 | Regenerator length, mm |
| x3 | Regenerator porosity |
| x4 | Working gas pressure, bar |
| x5 | Working gas type |
| y | Resulting temperature difference across regenerator, K |
References
- Jurczyk, M.; Węcel, D.; Uchman, W.; Skorek-Osikowska, A. Assessment of operational performance for an integrated ‘power to synthetic natural gas’ system. Energies 2022, 15, 74. [Google Scholar] [CrossRef]
- Uchman, W.; Kotowicz, J. Varying load distribution impacts on the operation of a hydrogen generator plant. Int. J. Hydrogen Energy 2021, 46, 39095–39107. [Google Scholar] [CrossRef]
- Kotowicz, J.; Brzęczek, M. Methods to increase the efficiency of production and purification installations of renewable methanol. Renew. Energy 2021, 177, 568–583. [Google Scholar] [CrossRef]
- Kotowicz, J.; Węcel, D.; Kwilinski, A.; Brzęczek, M. Efficiency of the power-to-gas-to-liquid-to-power system based on green methanol. Appl. Energy 2022, 314, 118933. [Google Scholar] [CrossRef]
- Wang, X.; Xu, J.; Wu, Z.; Luo, E. A thermoacoustic refrigerator with multiple-bypass expansion cooling configuration for natural gas liquefaction. Appl. Energy 2022, 313, 118780. [Google Scholar] [CrossRef]
- Xu, J.; Hu, J.; Luo, E.; Hu, J.; Zhang, L.; Hochgreb, S. Numerical study on a heat-driven piston-coupled multi-stage thermoacoustic-Stirling cooler. Appl. Energy 2022, 305, 117904. [Google Scholar] [CrossRef]
- Yang, R.; Meir, A.; Ramon, G.Z. Theoretical performance characteristics of a traveling-wave phase-change thermoacoustic engine for low-grade heat recovery. Appl. Energy 2020, 261, 114377. [Google Scholar] [CrossRef]
- Tijani, M.E.H. Loudspeaker-Driven Thermo-Acoustic Refrigeration; Technische Universiteit Eindhoven: Eindhoven, The Netherlands, 2001. [Google Scholar]
- Strutt, J.W. The Theory of Sound; Dover: New York, NY, USA, 1945; Volume 2. [Google Scholar]
- Sarpotdar, S.M.; Ananthkrishnan, N.; Sharma, S.D. The Rijke Tube—A Thermo-acoustic Device. Resonance 2003, 1, 59–71. [Google Scholar] [CrossRef]
- Saechan, P.; Jaworski, A.J. Numerical studies of co-axial travelling-wave thermo-acoustic cooler powered by standing-wave thermoacoustic engine. Renew. Energy 2019, 139, 600–610. [Google Scholar] [CrossRef]
- Rogoziński, K.; Nowak, I.; Nowak, G. Modeling the operation of a thermoacoustic engine. Energy 2017, 138, 249–256. [Google Scholar] [CrossRef]
- Bassem, M.M.; Ueda, Y.; Akisawa, A. Thermoacoustic Stirling Heat Pump Working as a Heater. Appl. Phys. Express 2011, 4, 107301. [Google Scholar] [CrossRef]
- Tijani, M.E.H.; Spoelstra, S. High Temperature Thermoacoustic Heat Pump. In Proceedings of the 19th International Congress on Sound and Vibration, Vilnius, Lithuania, 8–12 August 2012. [Google Scholar]
- Kikuchi, R.; Tsuda, K.; Bassem, M.M.; Ueda, Y. Measurement of performance of thermoacoustic heat pump in a −3 to 160 °C temperature range. Appl. Phys. Express 2015, 54, 117101. [Google Scholar] [CrossRef]
- Widyaparaga, A.; Koshimizu, T.; Noda, E.; Sakoda, N.; Kohno, M.; Takata, Y. The frequency dependent regenerator cold section and hot section positional reversal in a coaxial type thermoacoustic Stirling heat pump. Cryogenics 2011, 51, 591–597. [Google Scholar] [CrossRef]
- Rossing, T.D. (Ed.) Springer Handbook of Acoustics; Springer Science + Business Media LLC: New York, NY, USA, 2007. [Google Scholar]
- Rahpeima, R.; Ebrahimi, R. Numerical investigation of the effect of stack geometrical parameters and thermo-physical properties on performance of a standing wave thermoacoustic refrigerator. Appl. Therm. Eng. 2019, 149, 1203–1214. [Google Scholar] [CrossRef]
- Zhang, D.; Jiang, E.; Shen, C.; Zhou, J. Numerical analysis on thermoacoustic prime mover. J. Sound Vib. 2019, 463, 114946. [Google Scholar] [CrossRef]
- Kajurek, J.; Rusowicz, A.; Grzebielec, A. The Influence of Stack Position and Acoustic Frequency on the Performance of Thermoacoustic Refrigerator with the Standing Wave. Arch. Thermodyn. 2017, 38, 89–107. [Google Scholar] [CrossRef]
- Alamir, M.A. Experimental Study of the Temperature Variations in a Standing Wave Loudspeaker Driven Thermoacoustic Refrigerator. Therm. Sci. Eng. Prog. 2020, 17, 100361. [Google Scholar] [CrossRef]
- Hou, M.; Wu, Z.; Hu, J.; Zhang, L.; Luo, E. Experimental study on a thermoacoustic combined cooling and power technology for natural gas liquefaction. Energy Procedia 2019, 158, 2284–2289. [Google Scholar] [CrossRef]
- Alcock, A.C.; Tartibu, L.K.; Jen, T.C. Experimental investigation of an adjustable thermoacoustically-driven thermoacoustic refrigerator. Int. J. Refrig. 2018, 94, 71–86. [Google Scholar] [CrossRef]
- Yang, Z.; Yanyan, C.; Guoyao, Y.; Ercang, L.; Yuan, Z. Experimental Investigation on a Linear-compressor Driven Travelling-wave Thermoacoustic Heat Pump. Energy Procedia 2015, 75, 1844–1849. [Google Scholar] [CrossRef][Green Version]
- Harikumar, G.; Ho, K.H.; Wang, K.; Dubey, S.; Duan, F. Thermoacoustic energy conversion in a square duct. Energy Procedia 2019, 158, 1811–1816. [Google Scholar] [CrossRef]
- Ramadan, I.A.; Bailliet, H.; Poignand, G.; Gardner, D. Design, manufacturing and testing of a compact thermoacoustic refrigerator. Appl. Therm. Eng. 2021, 189, 116705. [Google Scholar] [CrossRef]
- Shivakumara, N.V.; Arya, B. Experimental Performance Evaluation of Thermoacoustic Refrigerator made up of Poly-Vinyl-Chloride for different Parallel Plate Stacks using Air as a working medium. Mater. Today: Proc. 2020, 22, 2160–2171. [Google Scholar] [CrossRef]
- Sun, Y.; Rao, Z.; Zhao, D.; Wang, B.; Sun, D.; Sun, X. Characterizing nonlinear dynamic features of self-sustained thermoacoustic oscillations in a premixed swirling combustor. Appl. Energy 2020, 264, 114698. [Google Scholar] [CrossRef]
- Wang, K.; Sun, D.; Xu, Y.; Shen, Q.; Zou, J.; Zhang, X.; Qiu, L. Experimental study on a 500 W traveling-wave thermoacoustic electric generator. Energy Procedia 2014, 61, 2271–2274. [Google Scholar] [CrossRef][Green Version]
- Jena, D.P.; Panigrahi, S.N. Numerically estimating acoustic transmission loss of a reactive muffler with and without mean flow. Measurement 2017, 109, 168–186. [Google Scholar] [CrossRef]
- Erriu, M.; Genta, G.; Ripa, D.M.; Buogo, S.; Pili, F.M.G.; Piras, V.; Barbato, G.; Levi, R. Ultra-sonic transparency of sonication tubes exposed to various frequencies: A metrological evaluation of modifications and uncertainty of acoustic pressures. Measurement 2016, 80, 148–153. [Google Scholar] [CrossRef]
- Palitó, T.T.C.; Assagra, Y.A.O.; Altafim, R.A.P.; Carmo, J.P.; Altafim, R.A.C. Low-cost electro-acoustic system based on ferroelectret transducer for characterizing liquids. Measurement 2019, 131, 42–49. [Google Scholar] [CrossRef]
- Mariel, P.; Hoyos, D.; Meyerhoff, J.; Czajkowski, M.; Dekker, T.; Glenk, K.; Jacobsen, J.B.; Liebe, U.; Olsen, S.B.; Sagebiel, J.; et al. Environmental Valuation with Discrete Choice Experiments. Springer Briefs in Economics; Springer: Cham, Switzerland, 2020. [Google Scholar]
- Dhiya, G.; Bhardwaj, K.K.; Ahlawat, I.; Verma, S. Role of experimental designs in agricultural research. In Proceedings of the National Seminar on Mathematics Day, Bhilai, India, 22 December 2020. [Google Scholar]
- Jambrak, A.R. What is the Purpose of Experimental Design? Experimental design of power ultrasound processing of food products. Food Process. Technol. 2011, 2, 1000102e. [Google Scholar]
- Hsu, D.K. Experimental Design for Mediation Tests. Acad. Manag. Annu. Meet. Proc. 2020, 1, 12657. [Google Scholar] [CrossRef]
- Kilkenny, C.; Parsons, N.; Kadyszewski, E.; Festing, M.F.W.; Cuthill, I.C.; Fry, D.; Hutton, J.L.; Altman, D. Survey of the Quality of Experimental Design, Statistical Analysis and Reporting of Research Using Animals. PLoS ONE 2009, 4, e7824. [Google Scholar] [CrossRef] [PubMed]
- Tarakanov, A.; Elsheikh, A.E. Optimal Bayesian experimental design for subsurface flow problems. Comput. Methods Appl. Mech. Eng. 2020, 370, 113208. [Google Scholar] [CrossRef]
- Azizi, D.; Gharabaghi, M.; Saeedi, N. Optimization of the coal flotation procedure using the Plackett–Burman design methodology and kinetic analysis. Fuel Process. Technol. 2014, 128, 111–118. [Google Scholar] [CrossRef]
- Bennett, K.; Chen, Y.-T. A two-level Plackett-Burman non-geometric experimental design for main and two factor interaction sensitivity analysis of zigzag-channel PCHEs. Therm. Sci. Eng. Prog. 2019, 11, 167–194. [Google Scholar] [CrossRef]
- Thiruchelvi, R.; Venkataraghavan, R.; Sharmila, D. Optimization of environmental parameters by Plackett-Burman design and response surface methodology for the adsorption of Malachite green onto Gracilaria edulis. Mater. Today Proc. 2021, 37, 1859–1864. [Google Scholar] [CrossRef]
- Li, M.; Eskridge, K.; Liu, E.; Wilkins, M. Enhancement of polyhydroxybutyrate (PHB) production by 10-fold from alkaline pretreatment liquor with an oxidative enzyme-mediator-surfactant system under Plackett-Burman and central composite designs. Bioresour. Technol. 2019, 281, 99–106. [Google Scholar] [CrossRef]
- Borges, P.R.S.; Tavares, E.G.; Guimarães, I.C.; de Paulo Rocha, R.; Araujo, A.B.S.; Nunes, E.E.; de Barros Vilas Boas, E.V. Obtaining a protocol for extraction of phenolics from açaí fruit pulp through Plackett–Burman design and response surface methodology. Food Chem. 2016, 210, 189–199. [Google Scholar] [CrossRef]
- Weinsstein, E.W. Discrete Fourier Transform, MathWorld—A Wolfram Web Resource. Available online: https://mathworld.wolfram.com/DiscreteFourierTransform.html (accessed on 23 May 2022).
- Oppenheim, A.V.; Shaefer, R. Discrete-Time Signal Processing; Prentice Hall: Upper Saddle River, NJ, USA, 2009. [Google Scholar]
- Prabhakar, D.V.N.; Kumar, M.S.; Krishna, A.G. A Novel Hybrid Transform approach with integration of Fast Fourier, Discrete Wavelet and Discrete Shearlet Transforms for prediction of surface roughness on machined surfaces. Measurement 2020, 164, 108011. [Google Scholar] [CrossRef]
- Chlanda, A.; Oberbek, P.; Heljak, M.; Kijeńska-Gawrońska, E.; Bolek, T.; Gloc, M.; John, Ł.; Janeta, M.; Woźniak, M.J. Fabrication, multi-scale characterization and In-Vitro evaluation of porous-hybrid bioactive glass polymer-coated scaffolds for bone tissue engineering. Mater. Sci. Eng. C 2019, 94, 516–523. [Google Scholar] [CrossRef]
- Vashisht, R.K.; Peng, Q. Crack detection in the rotor ball bearing system using switching control strategy and Short Time Fourier Transform. J. Sound Vib. 2018, 432, 502–529. [Google Scholar] [CrossRef]
- Belega, D.; Petri, D.; Dallet, D. Accurate frequency estimation of a noisy sine-wave by means of an interpolated discrete-time Fourier transform algorithm. Measurement 2018, 116, 685–691. [Google Scholar] [CrossRef]
- Yao, J.; Tang, B.; Zhao, J. Improved discrete Fourier transform algorithm for harmonic analysis of rotor system. Measurement 2016, 83, 57–71. [Google Scholar] [CrossRef]
- Berryman, F.; Pynsent, P.; Cubillo, J. The effect of windowing in Fourier transform profilometry applied to noisy images. Opt. Lasers Eng. 2004, 41, 815–825. [Google Scholar] [CrossRef]
- Mohapatra, B.N.; Mohapatra, R.K. Performance Analysis on frequency response of Finite Impulse Response Filter. Procedia Comput. Sci. 2016, 79, 729–736. [Google Scholar] [CrossRef][Green Version]
- Carbalho, B.M.; Herman, G.T. Low-dose, large-angled cone-beam helical CT data reconstruction using algebraic reconstruction techniques. Image Vis. Comput. 2007, 25, 78–94. [Google Scholar] [CrossRef]
- Das, L.; Nanda, S.; Das, J.K. An integrated approach for identification of exon locations using recursive Gauss Newton tuned adaptive Kaiser window. Genomics 2019, 111, 284–296. [Google Scholar] [CrossRef] [PubMed]
- Randall, R.B. A history of cepstrum analysis and its application to mechanical problems. Mech. Syst. Signal Process. 2017, 97, 3–19. [Google Scholar] [CrossRef]
- Randall, R.B.; Antoni, J.; Smith, W.A. A survey of the application of the cepstrum to structural modal analysis. Mech. Syst. Signal Process. 2019, 118, 716–741. [Google Scholar] [CrossRef]
- Liang, B.; Iwnicki, S.D.; Zhao, Y. Application of power spectrum, cepstrum, higher order spectrum and neural network analyses for induction motor fault diagnosis. Mech. Syst. Signal Process. 2013, 39, 342–360. [Google Scholar] [CrossRef]
- Jafari, M.; Verma, P.; Zare, A.; Borghesani, P.; Bodisco, T.A.; Ristovski, Z.D.; Brown, R.J. In-cylinder pressure reconstruction by engine acoustic emission. Mech. Syst. Signal Process. 2021, 152, 107490. [Google Scholar] [CrossRef]
- Gudra, T.; Opielinski, K.J. Applying spectrum analysis and cepstrum analysis to examine the cavitation threshold in water and in salt solution. Ultrasonics 2004, 42, 621–627. [Google Scholar] [CrossRef] [PubMed]
- Kawamura, Y.; Tsurushima, M.; Ito, Y.; Mizutani, K.; Yamachika, S.; Aoshima, N.; Ha, E. Fundamental study on ultrasonic measurement system to detect penetration of boulders using cepstrum analysis. Ultrasonics 2007, 46, 266–269. [Google Scholar] [CrossRef] [PubMed]
- Bonnardot, F. Influence of speed fluctuation on cepstrum. Mech. Syst. Signal Process. 2019, 119, 81–99. [Google Scholar] [CrossRef]
- Rorabacher, D.B. Statistical Treatment for Rejection of Deviant Values: Critical Values of Dixon Q Parameter and Related Subrange Ratios at the 95 Percent Confidence Level. Anal. Chem. 1991, 63, 139–146. [Google Scholar] [CrossRef]
- Grubbs, F.E. Sample criteria for testing outlying observations. Ann. Math. Stat. 1950, 21, 27–58. [Google Scholar] [CrossRef]
- Jain, R.B. A recursive version of Grubbs’ test for detecting multiple outliers in environmental and chemical data. Clin. Biochem. 2010, 43, 1030–1033. [Google Scholar] [CrossRef]
- Aslam, M. Introducing Grubbs’s test for detecting outliers under neutrosophic statistics—An application to medical data. J. King Saud Univ.-Sci. 2020, 32, 2696–2700. [Google Scholar] [CrossRef]
- Xu, C.; Chen, H. Abnormal energy consumption detection for GSHP system based on ensemble deep learning and statistical modeling method. Int. J. Refrig. 2020, 114, 106–117. [Google Scholar] [CrossRef]
- Krawczyk, A.; Słomka, T. Podstawowe metody modelowania w geologii [Basic Modelling Methods in Geology]. In Materiały Pomocnicze do Ćwiczeń [Auxiliary Materials for Classes]; Wydawnictwo AGH: Kraków, Poland, 1982. [Google Scholar]
- Saeed, M.A.; Ahmed, Z.; Zhang, W. Optimal approach for wind resource assessment using Kolmogorov-Smirnov statistic: A case study for large-scale wind farm in Pakistan. Renew. Energy 2021, 168, 1229–1248. [Google Scholar] [CrossRef]
- Tomášik, B.; Melo, I.; Torrieri, G.; Vogel, S.; Bleicher, M. The use of Kolmogorov-Smirnov test in event-by-event analysis. Nucl. Phys. A 2009, 830, 195c–198c. [Google Scholar] [CrossRef]
- Chen, H.X.; Chua, P.S.K.; Lim, G.H. Fault degradation assessment of water hydraulic motor by impulse vibration signal with Wavelet Packet Analysis and Kolmogorov–Smirnov Test. Mech. Syst. Signal Process. 2008, 22, 1670–1684. [Google Scholar] [CrossRef]
- Wang, X.; Makis, V. Autoregressive model-based gear shaft fault diagnosis using the Kolmogorov–Smirnov test. J. Sound Vib. 2009, 327, 413–423. [Google Scholar] [CrossRef]
- Wang, K.; Tao, S.; Li, Z.; Li, X.; Tang, L.; Chen, G. Investigation on the hysteresis behavior of a quarter-wavelength standing-wave thermoacoustic engine. Int. J. Mech. Sci. 2025, 290, 110084. [Google Scholar] [CrossRef]
- Yahya, S.G.; Hamood, A.; Jaworski, A.J.; Mao, X. Development of a two-stage thermoacoustic refrigerator prototype. Int. J. Thermofluids 2024, 24, 100903. [Google Scholar] [CrossRef]
- Pierens, M.; Thermeau, J.P.; Le Polles, T.; Duthill, P. Development of a thermoacoustic travelling-wave refrigerator. In Proceedings of the Scoustics 2012 Nantes Conference, Nantes, France, 23–27 April 2012. [Google Scholar]
- Chen, G.; Wang, K.; Tao, S.; Gao, L.; Xu, J.; Tang, L. Experimental study on the cooling performances of thermoacoustic heat exchangers International. J. Heat Mass Transf. 2025, 241, 125759. [Google Scholar] [CrossRef]
- Mugisho, P.; Tartibu, L. Development of a thermoacoustically-driven thermoacoustic refrigerator powered by residual heat, International. J. Eng. Trends Technol. 2025, 73, 192–206. [Google Scholar] [CrossRef]
- Chen, G.; Tang, L.; Mace, B.; Yu, Z. Multi-physics coupling in thermoacoustic devices: A review. Renew. Sustain. Energy Rev. 2021, 146, 111170. [Google Scholar] [CrossRef]
- GHM Group. Basics of Precision Temperature Measuring with Pt100-Probes. In Informational Brochure GHM Group; Greisinger: Jenins, Switzerland, 2020. [Google Scholar]
- PN-EN 60751:1997+A2:2010; Industrial Platinum Resistance Thermometers. Polish Committee for Standardization (PKN): Warsaw, Poland, 2010.
- Kulka, Z.; Libura, A.; Nadachowski, M. Przetworniki Analogowo-Cyfrowe i Cyfrowo-Analogowe [Analog-to-Digital and Digital-to-Analog Converters]; Wydawnictwa Komunikacji i Łączności: Warszawa, Poland, 1987. [Google Scholar]
- Nellis, G.F.; Klein, S.A. Heat Transfer; Cambridge University Press: London, UK, 2009. [Google Scholar]
- Aygün, H.; Attenborough, K.; Lauriks, W.; Langton, C.M. Ultrasonic wave propagation in Stereo-lithographical bone replicas. J. Acoust. Soc. Am. 2010, 127, 3781–3789. [Google Scholar] [CrossRef]
- Aygün, H.; Attenborough, K.; Lauriks, W.; Rubini, P.A.; Langton, C.M. Wave propagation in stereo-lithographical bone replicas at oblique incidence. Appl. Acoust. 2011, 72, 458–463. [Google Scholar] [CrossRef]
- Challenge Electronics. CEM-C9745 JAD462P2.54R Omni-Directional Foil Electret Condenser Microphone. In Product Brochure; Challenge Electronics: Deer Park, NY, USA, 2010. [Google Scholar]
- Fairchild Semiconductor. LMV321, LMV358, LMV324 General Purpose, Low Voltage, Rail-to-Rail Output Amplifiers. In Product Brochure; Fairchild Semiconductor: Sunnyvale, CA, USA, 2012. [Google Scholar]
- SFAR. SDM-8AI Expansion Module—8 Analog Inputs. In Product Brochure; SFAR: Gdynia, Poland, 2014. [Google Scholar]
- Korzyński, M. Metodyka Eksperymentu: Planowanie, Realizacja i Statystyczne Opracowanie Wyników Eksperymentów Technologicznych [Experimental Design Methodology: Planning, Implementation and Statistical Processing of the Results of Technological Experiments]; Wydawnictwa Naukowo-Techniczne: Warszawa, Poland, 2006. [Google Scholar]
- Casler, M.D. Fundamentals of Experimental Design: Guidelines for Designing Successful Experiments. Agronomy 2015, 107, 692–705. [Google Scholar] [CrossRef]
- Wiik, H.E. Methods for Analying the 12 Run Plackett-Burman Design. Master’s Thesis, Norwegian University of Science and Technology, Trondheim, Norway, 2014. [Google Scholar]
- Quinlan, K.R.; Lin, D.K.J. Run order considerations for Plackett and Burman designs. J. Stat. Plan. Inference 2015, 165, 56–62. [Google Scholar] [CrossRef]
- Vanaja, K.; Shobha Rani, R.H. Design of Experiments: Concept and Application of Plackett Burman Design. Clin. Res. Regul. Aff. 2007, 24, 1–23. [Google Scholar] [CrossRef]
- Spoelstra, S. Thermoacoustic Technology for Energy Applications. In Final Report; Energy research Centre of the Netherlands: Petten, The Netherlands, 2012. [Google Scholar]
- Smith, J.O. Spectral Audio Signal Processing; Stanford University: Stanford, CA, USA, 2011. [Google Scholar]








| No. | Initial Temperature, °C | Temperature During Cooling, °C | Cooling Time, s | Temperature During Heating, °C | Heating Time, s |
|---|---|---|---|---|---|
| 1 | 22.0 | 17.0 | 300 | 27.0 | 300 |
| 2 | 22.0 | 15.0 | 300 | 35.0 | 240 |
| 3 | 26.0 | 19.0 | 210 | 29.0 | 210 |
| 4 | 26.0 | 16.0 | 210 | 31.0 | 180 |
| Item | Acoustic Channel Length x1, mm | Regenerator Length x2, mm | Regenerator Porosity x3, - | Working Gas Pressure x4, bar | Working Gas Type x5 |
|---|---|---|---|---|---|
| Max (+) | 350 | 25.0 | 0.405 | 2.9 | beneficial (He) |
| Min (−) | 250 | 21.0 | 0.111 | 1.5 | unbeneficial (CO2) |
| No. | Acoustic Channel Length x1 | Regenerator Length x2 | Regenerator Porosity x3 | Working Gas Pressure x4 | Working Gas Type x5 | Virtual Factor x6f | Virtual Factor x7f | Result |
|---|---|---|---|---|---|---|---|---|
| 1 | + | − | − | + | − | + | + | y1 |
| 2 | − | − | + | − | + | + | + | y2 |
| 3 | − | + | − | + | + | + | − | y3 |
| 4 | + | − | + | + | + | − | − | y4 |
| 5 | − | + | + | + | − | − | + | y5 |
| 6 | + | + | + | − | − | + | − | y6 |
| 7 | + | + | − | − | + | − | + | y7 |
| 8 | − | − | − | − | − | − | − | y8 |
| Acoustic Channel Length, mm | Regenerator Length, mm | Regenerator Material | Porosity | Working Gas | Pressure, bar | Mean ΔT, K | Standard Deviation of ΔT, K |
|---|---|---|---|---|---|---|---|
| 350 | 25.0 | PET | 0.111 | He | 2.9 | 0.3 | 0.18 |
| 350 | 25.0 | He | 1.5 | 0.3 | 0.16 | ||
| 350 | 25.0 | CO2 | 2.9 | 0.3 | 0.30 | ||
| 350 | 25.0 | CO2 | 1.5 | 0.2 | 0.08 | ||
| 250 | 25.0 | He | 2.9 | 0.4 | 0.40 | ||
| 250 | 25.0 | He | 1.5 | 0.3 | 0.26 | ||
| 250 | 25.0 | CO2 | 2.9 | 0.3 | 0.26 | ||
| 250 | 25.0 | CO2 | 1.5 | 0.2 | 0.08 | ||
| 350 | 21.0 | He | 2.9 | 1.9 | 0.17 | ||
| 350 | 21.0 | He | 1.5 | 0.8 | 0.17 | ||
| 350 | 21.0 | CO2 | 2.9 | 0.4 | 0.10 | ||
| 350 | 21.0 | CO2 | 1.5 | 0.4 | 0.12 | ||
| 250 | 21.0 | He | 2.9 | 1.7 | 0.81 | ||
| 250 | 21.0 | He | 1.5 | 0.7 | 0.39 | ||
| 250 | 21.0 | CO2 | 2.9 | 0.4 | 0.18 | ||
| 250 | 21.0 | CO2 | 1.5 | 0.4 | 0.17 | ||
| 350 | 25.0 | SLA | 0.405 | He | 2.9 | 0.9 | 0.45 |
| 350 | 25.0 | He | 1.5 | 0.5 | 0.10 | ||
| 350 | 25.0 | CO2 | 2.9 | 4.0 | 0.55 | ||
| 350 | 25.0 | CO2 | 1.5 | 2.7 | 0.05 | ||
| 250 | 25.0 | He | 2.9 | 1.0 | 0.49 | ||
| 250 | 25.0 | He | 1.5 | 0.3 | 0.19 | ||
| 250 | 25.0 | CO2 | 2.9 | 3.6 | 1.81 | ||
| 250 | 25.0 | CO2 | 1.5 | 2.3 | 1.12 | ||
| 350 | 21.0 | He | 2.9 | 0.1 | 0.08 | ||
| 350 | 21.0 | He | 1.5 | 0.1 | 0.05 | ||
| 350 | 21.0 | CO2 | 2.9 | 0.5 | 0.20 | ||
| 350 | 21.0 | CO2 | 1.5 | 0.4 | 0.11 | ||
| 250 | 21.0 | He | 2.9 | 0.2 | 0.14 | ||
| 250 | 21.0 | He | 1.5 | 0.1 | 0.08 | ||
| 250 | 21.0 | CO2 | 2.9 | 0.3 | 0.16 | ||
| 250 | 21.0 | CO2 | 1.5 | 0.3 | 0.11 |
Disclaimer/Publisher’s Note: The statements, opinions and data contained in all publications are solely those of the individual author(s) and contributor(s) and not of MDPI and/or the editor(s). MDPI and/or the editor(s) disclaim responsibility for any injury to people or property resulting from any ideas, methods, instructions or products referred to in the content. |
© 2025 by the authors. Licensee MDPI, Basel, Switzerland. This article is an open access article distributed under the terms and conditions of the Creative Commons Attribution (CC BY) license (https://creativecommons.org/licenses/by/4.0/).
Share and Cite
Remiorz, L.; Grzywnowicz, K.; Remiorz, E.; Uchman, W. Designing a Thermoacoustic Cooler for Energy Applications: Experimental Insights. Energies 2025, 18, 3561. https://doi.org/10.3390/en18133561
Remiorz L, Grzywnowicz K, Remiorz E, Uchman W. Designing a Thermoacoustic Cooler for Energy Applications: Experimental Insights. Energies. 2025; 18(13):3561. https://doi.org/10.3390/en18133561
Chicago/Turabian StyleRemiorz, Leszek, Krzysztof Grzywnowicz, Eryk Remiorz, and Wojciech Uchman. 2025. "Designing a Thermoacoustic Cooler for Energy Applications: Experimental Insights" Energies 18, no. 13: 3561. https://doi.org/10.3390/en18133561
APA StyleRemiorz, L., Grzywnowicz, K., Remiorz, E., & Uchman, W. (2025). Designing a Thermoacoustic Cooler for Energy Applications: Experimental Insights. Energies, 18(13), 3561. https://doi.org/10.3390/en18133561

