Pre-Stack Fracture Prediction in an Unconventional Carbonate Reservoir: A Case Study of the M Oilfield in Tarim Basin, NW China
Abstract
1. Introduction
2. Geological Setting
3. Data and Methods
3.1. Data Set
3.2. Methods
3.2.1. Azimuthal Young’s Modulus Calculation
3.2.2. Principle of Fracture Prediction Based on Elliptical Fitting of Young’s Modulus
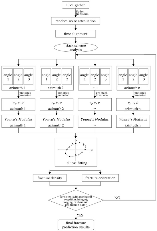
3.2.3. Fracture Prediction Workflow
4. Results and Discussion
4.1. OVT Gather Optimization and Processing, and Stacking Scheme Analysis
4.2. Fracture Prediction and Analysis
5. Conclusions
- (1)
- Compared with traditional post-stack attribute-based fracture prediction methods, such as curvature analysis, the fracture prediction method utilizing OVT (Offset Vector Tile) gather data can predict fractures of smaller scales and quantitatively characterize fracture development.
- (2)
- The pre-stack technology employed in this study primarily relies on azimuthal variations in Young’s modulus. Consequently, it has higher requirements for amplitude-preserving and fidelity-enhancing processing in the seismic processing stage, as well as optimized preprocessing of OVT gather data in the interpretation stage.
- (3)
- The method adopted in this study is primarily suitable for scenarios involving the development of a single set of high-angle fractures. In cases where two or more sets of high-angle fractures exist, such as in well M5, the prediction results may manifest as a combined response from multiple sets of fractures due to resolution limitations. For complex areas with the simultaneous development of low-angle and multiple sets of fractures, further research is needed on the azimuthal response characteristics of parameters such as the Young’s modulus.
- (4)
- A pre-stack fracture prediction technical workflow in the OVT domain for ultra-deep unconventional fractured-vuggy carbonate reservoirs is established in this paper. The fracture prediction results were subsequently tested against the geological cognition, imaging logging data, and dynamic production data of the block. This validation process confirms the applicability and reliability of the technique in unconventional fractured-vuggy carbonate reservoirs, providing valuable insights for future fracture prediction in similar geological settings.
Author Contributions
Funding
Data Availability Statement
Acknowledgments
Conflicts of Interest
References
- Garotta, R.; Granger, P.Y. Acquisition and Processing of 3C × 3-D Data Using Converted Waves. In SEG Technical Program Expanded Abstracts 1988; SEG Technical Program Expanded Abstracts; Society of Exploration Geophysicists: Anaheim, CA, USA, 1988; pp. 995–997. [Google Scholar]
- Garotta, R. Detection of Azimuthal Anisotropy. In SEG Technical Program Expanded Abstracts 1989; SEG Technical Program Expanded Abstracts; Society of Exploration Geophysicists: Dallas, TX, USA, 1989; pp. 861–863. [Google Scholar]
- Gaiser, J.E. Enhanced PS-Wave Images and Attributes Using Prestack Azimuth Processing. In SEG Technical Program Expanded Abstracts 1999; SEG Technical Program Expanded Abstracts; Society of Exploration Geophysicists: Houston, TX, USA, 1999; pp. 699–702. [Google Scholar]
- Bale, R.A.; Li, J.; Mattocks, B. Robust Estimation of Fracture Directions from 3-D Converted-Waves. In SEG Technical Program Expanded Abstracts 2005; SEG Technical Program Expanded Abstracts; Society of Exploration Geophysicists: Houston, TX, USA, 2005; pp. 889–892. [Google Scholar]
- Mattocks, B.; Li, J.; Roche, S.L. Converted-Wave Azimuthal Anisotropy in a Carbonate Foreland Basin. In SEG Technical Program Expanded Abstracts 2005; SEG Technical Program Expanded Abstracts; Society of Exploration Geophysicists: Houston, TX, USA, 2005; pp. 897–900. [Google Scholar]
- Fehmers, G.C.; Höcker, C.F.W. Fast Structural Interpretation with Structure-oriented Filtering. Geophysics 2003, 68, 1286–1293. [Google Scholar] [CrossRef]
- Lu, Y.; Lu, W. Edge-Preserving Polynomial Fitting Method to Suppress Random Seismic Noise. Geophysics 2009, 74, V69–V73. [Google Scholar] [CrossRef]
- AlBinHassan, N.M.; Luo, Y.; Al-Faraj, M.N. 3D Edge-Preserving Smoothing and Applications. Geophysics 2006, 71, P5–P11. [Google Scholar] [CrossRef]
- Ashraf, H.; Mousa, W.A.; Al Dossary, S. Sobel Filter for Edge Detection of Hexagonally Sampled 3D Seismic Data. Geophysics 2016, 81, N41–N51. [Google Scholar] [CrossRef]
- Guo, L.; Liu, Y.; Liu, C.; Zheng, Z. Structure-Oriented Filtering for Seismic Images Using Nonlocal Median Filter. In SEG Technical Program Expanded Abstracts 2018; SEG Technical Program Expanded Abstracts; Society of Exploration Geophysicists: Anaheim, CA, USA, 2018; pp. 4623–4627. [Google Scholar]
- Chopra, S.; Marfurt, K.J. Structure-Oriented Filtering and Image Enhancement. In Seismic Attributes for Prospect Identification and Reservoir Characterization; Geophysical Developments Series; Society of Exploration Geophysicists and European Association of Geoscientists and Engineers: Denver, CO, USA, 2007; pp. 187–218. [Google Scholar]
- Steklain, A.F.; Ganacim, F.; Adames, M.R.; Gonçalves, J.L.; Oliveira, D.S. Structure-Oriented Filtering in Unsupervised Multiattribute Seismic Facies Analysis. Lead. Edge 2022, 41, 366–436. [Google Scholar] [CrossRef]
- Barbato, U.; Castagna, J.; Portniaguine, O.; Fagin, S. Composite Attribute from Spectral Decomposition for Fault Detection. In SEG Technical Program Expanded Abstracts 2014; SEG Technical Program Expanded Abstracts; Society of Exploration Geophysicists: Denver, CO, USA, 2014; pp. 2542–2546. [Google Scholar]
- Yuan, Z.; Huang, H.; Jiang, Y.; Tang, J.; Li, J. An Enhanced Fault-Detection Method Based on Adaptive Spectral Decomposition and Super-Resolution Deep Learning. Interpretation 2019, 7, T713–T725. [Google Scholar] [CrossRef]
- Miao, X.; Todorovic-Marinic, D.; Klatt, T. Enhancing Seismic Insight by Spectral Decomposition. In SEG Technical Program Expanded Abstracts 2007; SEG Technical Program Expanded Abstracts; Society of Exploration Geophysicists: San Antonio, TX, USA, 2007; pp. 1437–1441. [Google Scholar]
- Jahan, I.; Castagna, J. Spectral Decomposition Using Time-Frequency Continuous Wavelet Transforms for Fault Detection in the Bakken Formation. In SEG Technical Program Expanded Abstracts 2017; SEG Technical Program Expanded Abstracts; Society of Exploration Geophysicists: Houston, TX, USA, 2017; pp. 2190–2194. [Google Scholar]
- Liu, S.; Wen, X.; Li, L.; Yang, J.; Chen, X. Fault Analysis of Azimuth Curvature Attribute Based on Curvelet Transform. In SEG 2018 Workshop: Reservoir Geophysics, Daqing, China, 5–7 August 2018; SEG Global Meeting Abstracts; Society of Exploration Geophysicists and the Chinese Geophysical Society: Daqing, China, 2018; pp. 1–4. [Google Scholar]
- Brito, L.S.B.; Alaei, B.; Torabi, A.; Leopoldino-Oliveira, K.M.; Vasconcelos, D.L.; Bezerra, F.H.R.; Nogueira, F.C.C. Automatic 3D Fault Detection and Characterization—A Comparison between Seismic Attribute Methods and Deep Learning. Interpret.-J. Subsurf. Charact. 2023, 11, T793–T808. [Google Scholar] [CrossRef]
- Islam, M.M.; Babikir, I.; Elsaadany, M.; Elkurdy, S.; Siddiqui, N.A.; Akinyemi, O.D. Application of a Pre-Trained CNN Model for Fault Interpretation in the Structurally Complex Browse Basin, Australia. Appl. Sci. 2023, 13, 11300. [Google Scholar] [CrossRef]
- Rodriguez-Pradilla, G.; Verdon, J.P. Quantifying the Variability in Fault Density across the UK Bowland Shale with Implications for Induced Seismicity Hazard. Geomech. Energy Environ. 2024, 38, 100534. [Google Scholar] [CrossRef]
- Hale, D. Methods to Compute Fault Images, Extract Fault Surfaces, and Estimate Fault Throws from 3D Seismic Images. Geophysics 2013, 78, O33–O43. [Google Scholar] [CrossRef]
- Basir, H.M.; Javaherian, A.; Yaraki, M.T. Multi-Attribute Ant-Tracking and Neural Network for Fault Detection: A Case Study of an Iranian Oilfield. J. Geophys. Eng. 2013, 10, 015009. [Google Scholar] [CrossRef]
- Xie, Q.; Zhao, C.; Rui, Z.; Guan, S.; Zheng, W.; Fan, H. An Improved Ant-Tracking Workflow Based on Divided-Frequency Data for Fracture Detection. J. Geophys. Eng. 2022, 19, 1149–1162. [Google Scholar] [CrossRef]
- Li, S.; Zhao, Y.; Xian, C.; Liang, X.; Zhang, J.; Qiao, Q.; Yan, L.; Shen, Y.; Cao, H. Small-Scale Fracture Detection via Anisotropic Bayesian Ant-Tracking Colony Optimization Driven by Azimuthal Seismic Data. IEEE Trans. Geosci. Remote Sens. 2023, 61, 1–12. [Google Scholar] [CrossRef]
- Ge, X.; Guo, T.; Ma, Y.; Wang, G.; Li, M.; Zhao, P.; Yu, X.; Li, S.; Fan, H.; Zhao, T. Fracture Development and Inter-Well Interference for Shale Gas Production from the Wufeng-Longmaxi Formation in a Gentle Syncline Area of Weirong Shale Gas Field, Southern Sichuan, China. J. Pet. Sci. Eng. 2022, 212, 110207. [Google Scholar] [CrossRef]
- Luo, J.; Yang, X.; Wang, L.; Li, X.; Xu, M.; Guo, H.; Wang, Z.; Deng, W. Finely Description for Fractured Reservoir and Comprehensive Evaluation of Seismic. In Proceedings of the 2021 International Petroleum and Petrochemical Technology Conference, Beijing, China, 8–10 June 2021; Lin, J., Ed.; Springer: Singapore, 2022; pp. 166–173. [Google Scholar]
- Wang, R.; Liu, T.; Zhang, C. Fault Interpretation for Carbonate Reservoir and Its Application for Reservoir Connectivity. In SEG Technical Program Expanded Abstracts 2019; Society of Exploration Geophysicists: San Antonio, TX, USA, 2019; pp. 3479–3482. [Google Scholar]
- Li, K.; Zong, J.; Fei, Y.; Liang, J.; Hu, G. Simultaneous Seismic Deep Attribute Extraction and Attribute Fusion. IEEE Trans. Geosci. Remote Sens. 2022, 60, 1–10. [Google Scholar] [CrossRef]
- Jiang, W.; Zhang, D.; Hui, G. A Dual-Branch Fracture Attribute Fusion Network Based on Prior Knowledge. Eng. Appl. Artif. Intell. 2024, 127, 107383. [Google Scholar] [CrossRef]
- Yin, X.; Zhang, H.; Zong, Z. Research status and progress of 5D seismic data interpretation in OVT domain. Geophys. Prospect. Pet. 2018, 57, 155–178, (In Chinese with English Abstract). [Google Scholar]
- Pei, J.; Guo, X.; Hu, Y.; Guo, F.; Liu, B.; Hao, L.; Zhang, R.; Zheng, F. Research and Application of 5D Seismic Prediction Technology. Interpretation 2023, 11, T189–T197. [Google Scholar] [CrossRef]
- Williams, M.; Jenner, E. Interpreting Seismic Data in the Presence of Azimuthal Anisotropy; or Azimuthal Anisotropy in the Presence of the Seismic Interpretation. Lead. Edge 2002, 21, 771–774. [Google Scholar] [CrossRef]
- Pan, X.; Li, L.; Zhang, G. Multiscale Frequency-Domain Seismic Inversion for Fracture Weakness. J. Pet. Sci. Eng. 2020, 195, 107845. [Google Scholar] [CrossRef]
- Pan, X.; Zhang, D.; Zhang, P. Fracture Detection from Azimuth-Dependent Seismic Inversion in Joint Time–Frequency Domain. Sci. Rep. 2021, 11, 1269. [Google Scholar] [CrossRef] [PubMed]
- Grechka, V.; Tsvankin, I. 3-D Description of Normal Moveout in Anisotropic Inhomogeneous Media. Geophysics 1998, 63, 1079–1092. [Google Scholar] [CrossRef]
- Rüger, A. P-wave Reflection Coefficients for Transversely Isotropic Models with Vertical and Horizontal Axis of Symmetry. Geophysics 1997, 62, 713–722. [Google Scholar] [CrossRef]
- Rüger, A.; Tsvankin, I. Using AVO for Fracture Detection: Analytic Basis and Practical Solutions. Lead. Edge 1997, 16, 1429–1434. [Google Scholar] [CrossRef]
- Rüger, A. Reflection Coefficients and Azimuthal AVO Analysis in Anisotropic Media; Society of Exploration Geophysicists: Tulsa, OK, USA, 2002; ISBN 1-56080-10-7. [Google Scholar]
- Mallick, S.; Craft, K.L.; Meister, L.J.; Chambers, R.E. Chambers Determination of the Principal Directions of Azimuthal Anisotropy from P-Wave Seismic Data. Geophysics 1998, 63, 692–706. [Google Scholar] [CrossRef]
- Qu, S.L.; Ji, Y.X.; Wang, X.; Wang, X.L.; Chen, X.R.; Shen, G.Q. Seismic method for using full-azimuth P wave attribution to detct fracture. Oil Geophys. Prospect. 2021, 36, 390–397, (In Chinese with English Abstract). [Google Scholar]
- Li, C.P.; Yin, X.Y.; Liu, Z.G.; Li, A.S.; Yuan, F. An anisotropic gradient inversion for fractured reservoir prediction. Geophys. Prospect. Pet. 2017, 56, 835–840, (In Chinese with English Abstract). [Google Scholar]
- Zhang, G.Z.; Chen, H.Z.; Yin, X.Y.; Li, N.; Yang, B.Y. Method of Fracture Elastic Parameter Inversion Based on Anisotropic AVO. J. Jilin Univ. (Earth Sci. Ed.) 2012, 42, 845–851, (In Chinese with English Abstract). [Google Scholar]
- Wang, H.Q.; Yang, W.Y.; Xie, C.H.; Zheng, D.M.; Wang, H.L.; Zhang, X.M.; Jiang, C.L. Azimuthal anisotropy analysis of different seismic attributes and fracture prediction. Oil Geophys. Prospect. 2014, 49, 925–931, (In Chinese with English Abstract). [Google Scholar]
- Zhou, L.; Zou, J.H.; Dai, R.X.; Zhang, Y.; Lan, X.M.; Wu, Y.; Wang, H.Q.; Liu, S.M. Application of OVT-domain 5-dimensional seismic attributes in fracture prediction in the Qixia Formation of the Shuangyushi area. Earth Sci. Front. 2023, 30, 213–228, (In Chinese with English Abstract). [Google Scholar]
- Chen, Z.G.; Li, F.; Wang, X.; Wu, R.K.; Sun, X.; Zhao, Q.; Song, D.C.; Ma, H. Application of prestack anisotropic intensity attribute in prediction of P Buried hill fractured reservoir in Bongor Basin, Chad. Chin. J. Geophys. 2018, 61, 4625–4634, (In Chinese with English Abstract). [Google Scholar]
- Zong, Z.Y.; Yin, X.Y.; Wu, G.C. Model Parameterization and EVA-DSVD Inversion with Young’s Modulus and Poisson’s Ratio. In SEG Technical Program Expanded Abstracts 2013; SEG Technical Program Expanded Abstracts; Society of Exploration Geophysicists: Houston, TX, USA, 2013; pp. 408–412. [Google Scholar]
- Zong, Z.Y.; Yin, X.Y.; Wu, G.C. Elastic Impedance Parameterization and Inversion with Young’s Modulus and Poisson’s Ratio. Geophysics 2013, 78, N35–N42. [Google Scholar] [CrossRef]
- Yaojie, C.; Shulin, P. Calculation Example of Brittleness Index of Tight Glutenite Based on Prestack Seismic Inversion. In SEG Integration of Geophysics, Geology, and Engineering Workshop, Chengdu, China, 26–28 June 2023; SEG Global Meeting Abstracts; Society of Exploration Geophysicists: Houston, TX, USA, 2023; pp. 18–21. [Google Scholar]
- Sayers, C.M. The Effect of Anisotropy on the Young’s Moduli and Poisson’s Ratios of Shales. In SEG Technical Program Expanded Abstracts 2010; Society of Exploration Geophysicists: Denver, CO, USA, 2010; pp. 2606–2611. [Google Scholar]
- Zong, Z.; Sun, Q.; Li, C.; Yin, X. Young’s Modulus Variation with Azimuth for Fracture-Orientation Estimation. Interpretation 2018, 6, T809–T818. [Google Scholar] [CrossRef]
- Wang, J.H.; Zhang, J.M.; Wu, G.C. Wide-azimuth Young’s modulus inversion and fracture prediction: An example of H structure in Bozhong sag. Oil Geophys. Prospect. 2021, 56, 593–602, (In Chinese with English Abstract). [Google Scholar]
- Vakhin, A.V.; Khelkhal, M.A.; Tajik, A.; Ignashev, N.E.; Krapivnitskaya, T.O.; Peskov, N.Y.; Glyavin, M.Y.; Bulanova, S.A.; Slavkina, O.V.; Schekoldin, K.A. Microwave Radiation Impact on Heavy Oil Upgrading from Carbonate Deposits in the Presence of Nano-Sized Magnetite. Processes 2021, 9, 2021. [Google Scholar] [CrossRef]
- Al-Mishaal, O.F.; Suwaid, M.A.; Al-Muntaser, A.A.; Khelkhal, M.A.; Varfolomeev, M.A.; Djimasbe, R.; Zairov, R.R.; Saeed, S.A.; Vorotnikova, N.A.; Shestopalov, M.A.; et al. Octahedral Cluster Complex of Molybdenum as Oil-Soluble Catalyst for Improving In Situ Upgrading of Heavy Crude Oil: Synthesis and Application. Catalysts 2022, 12, 1125. [Google Scholar] [CrossRef]
- Zhao, Y.; Wu, G.; Zhang, Y.; Scarselli, N.; Yan, W.; Sun, C.; Han, J. The Strike-Slip Fault Effects on Tight Ordovician Reef-Shoal Reservoirs in the Central Tarim Basin (NW China). Energies 2023, 16, 2575. [Google Scholar] [CrossRef]
- Zhu, Y.; Zhang, Y.; Zhao, X.; Xie, Z.; Wu, G.; Li, T.; Yang, S.; Kang, P. The Fault Effects on the Oil Migration in the Ultra-Deep Fuman Oilfield of the Tarim Basin, NW China. Energies 2022, 15, 5789. [Google Scholar] [CrossRef]
- Chen, L.; Jiang, Z.; Sun, C.; Ma, B.; Su, Z.; Wan, X.; Han, J.; Wu, G. An Overview of the Differential Carbonate Reservoir Characteristic and Exploitation Challenge in the Tarim Basin (NW China). Energies 2023, 16, 5586. [Google Scholar] [CrossRef]
- He, G.Z. Study on Controlling Effectes of Faults on Ordovician Carbonate Hydrocarbon Accumulation in the YM2 Area. Master’s Thesis, China University of Petroleum, Beijing, China, 2017. (In Chinese with English Abstract). [Google Scholar]
- Zhang, J.; Nie, X.; Xiao, S.; Zhang, C.; Zhang, C.; Zhang, Z. Generating Porosity Spectrum of Carbonate Reservoirs Using Ultrasonic Imaging Log. Acta Geophys. 2018, 66, 191–201. [Google Scholar] [CrossRef]
- Zhao, R.; Deng, S.; Yun, L.; Lin, H.; Zhao, T.; Yu, C.; Kong, Q.; Wang, Q.; Li, H. Description of the reservoir along strike-slip fault zones in China T-Sh oilfield, Tarim Basin. Carbonates Evaporites 2020, 36, 2. [Google Scholar] [CrossRef]
- Deng, X.L.; Luo, X.S.; Liu, Y.F.; Huang, L.M.; Xiong, C. Forming Mechanism and Development Measures of Constant-Volume Fractured-Vuggy Carbonate Oil Reservoirs. Xinjiang Pet. Geol. 2019, 40, 79–83, (In Chinese with English Abstract). [Google Scholar]











| Well Name | Orientations from Imaging Logging | Orientations from Prediction | Match |
|---|---|---|---|
| M3 | N40°E~N60°E | N40°E~N60°E | Matching |
| M4 | N20°E~N30°E | N20°E~N30°E | Matching |
| M5 | N10°E~N20°E N30°E~N40°E | N20°E~N30°E | Not matching well |
| M6 | N10°E~N30°E | N10°E~N30°E | Matching |
Disclaimer/Publisher’s Note: The statements, opinions and data contained in all publications are solely those of the individual author(s) and contributor(s) and not of MDPI and/or the editor(s). MDPI and/or the editor(s) disclaim responsibility for any injury to people or property resulting from any ideas, methods, instructions or products referred to in the content. |
© 2024 by the authors. Licensee MDPI, Basel, Switzerland. This article is an open access article distributed under the terms and conditions of the Creative Commons Attribution (CC BY) license (https://creativecommons.org/licenses/by/4.0/).
Share and Cite
Liu, B.; Yang, F.; Zhang, G.; Zhao, L. Pre-Stack Fracture Prediction in an Unconventional Carbonate Reservoir: A Case Study of the M Oilfield in Tarim Basin, NW China. Energies 2024, 17, 2061. https://doi.org/10.3390/en17092061
Liu B, Yang F, Zhang G, Zhao L. Pre-Stack Fracture Prediction in an Unconventional Carbonate Reservoir: A Case Study of the M Oilfield in Tarim Basin, NW China. Energies. 2024; 17(9):2061. https://doi.org/10.3390/en17092061
Chicago/Turabian StyleLiu, Bo, Fengying Yang, Guangzhi Zhang, and Longfei Zhao. 2024. "Pre-Stack Fracture Prediction in an Unconventional Carbonate Reservoir: A Case Study of the M Oilfield in Tarim Basin, NW China" Energies 17, no. 9: 2061. https://doi.org/10.3390/en17092061
APA StyleLiu, B., Yang, F., Zhang, G., & Zhao, L. (2024). Pre-Stack Fracture Prediction in an Unconventional Carbonate Reservoir: A Case Study of the M Oilfield in Tarim Basin, NW China. Energies, 17(9), 2061. https://doi.org/10.3390/en17092061
