Digitalization in the Renewable Energy Sector
Abstract
1. Introduction
1.1. Background of the Study
- ➢
- Economics, i.e., supply and demand. Although there is still strong demand for non-renewable sources of energy, demand for renewable sources is growing, with public utilities relying less on non-renewable sources. However, this increase in demand for renewable energy requires new infrastructure to be built, and firms and governments to make strategic decisions on the energy path they will take in both consumption and production [7].
- ➢
- Societal aspects: Individual preferences and the collective behaviors of a range of stakeholders, from individual consumers to investor and firms, act as drivers and barriers in the transition toward renewable energy. Deciding factors include the reliability of the source of energy, the services provided, and the overall cost [7].
- ➢
- Technology: Overall technological developments in recent years have resulted in the diffusion of new sources of energy, greater accessibility, improvements in energy efficiency, and cost reductions, e.g., a 20% drop in the cost of solar panels between 2010 and 2019 [7]. Supporting technologies that have enhanced renewable energy use include the employment of smart grids, solid-state batteries, and overall digitalization of energy systems, with the latter considered to be the catalyst in restructuring the energy transformation infrastructure [8].
- ➢
- Regulatory framework: Changes in regulations have been made over the past decade to enhance LTE, but the regulatory framework varies between countries [7]. Different continents and countries have introduced different measures to incentivize energy transition and the use of renewables, based on varying natural resources, set priorities, and even the capacities of each country and region of the world.
1.2. Key Forces in Energy Transition
- ➢
- Decentralization: Today, decentralization is a defining feature of the ongoing energy transition, driven by falling technology costs, climate change concerns, and social innovation [11]. Unlike centralized systems, decentralized energy infrastructures offer opportunities for many consumers to become “prosumers” (those who can consume and produce electricity). Factors affecting the success of energy decentralization include the rescaling of governance functions, inclusion, capacity building, coherence, adaptiveness, and transparency [11].
- ➢
- Decarbonization: This entails the exploitation and use of clean energy sources to reduce average carbon intensity worldwide. Many countries have set individual energy development plans in order to meet their international commitment on decarbonization. For instance, the USA has committed to a greenhouse gas (GHG) emissions reduction of 2 percentage points (from 28% to 26%) by 2025 compared with 2005, while EU countries (28 members) have pledged to reduce their emissions by 40% by 2030 compared with 1990 levels [1]. According to COP21, some key measures need to be taken to support the 17 Sustainable Development Goals (SDGs). Typical measures include increasing access to information, the internet, and communications technology, providing enabling technologies for several business models, and improving existing systems within the areas of energy efficiency or infrastructures [1].
- ➢
- Democratization: This basically involves strengthening the participation of stakeholders (e.g., social actors), to foster acceptance [8]. Potential measures that energy companies or municipal utilities can take to increase democratization include the following:
- -
- Establishing participation models in which customers can invest (e.g., local wind or solar farms);
- -
- Customer empowerment (e.g., supporting prosumers);
- -
- Being transparent with regard to strategies, goals, and milestones;
- -
- Establishment of on-site discussion formats with relevant social groups [8].
- ➢
- Diversification: This is equally important as the other categories of forces and aims to reduce the risks in energy resource supply disruption and to prevent the creation of monopolies in the supply of certain energy forms, using a variety of technological methods/forms and energy production management models. Examples include the following:
- -
- Expanding the range of primary energy sources (e.g., wind, solar, etc.);
- -
- Introducing new power types and supply schemes (e.g., combined-cycle gas turbine units using gas and solid fuel with different thermal schemes);
- -
- Using new energy-saving methods (e.g., implementation of energy and power-saving reserves in consumption and creation of powerful energy storage units);
- -
- Introducing additional sources of attractive fuel and energy sources (e.g., expansion of the reserve base of natural gas based on its replacement with electricity in electricity-consuming processes) [12].
- ➢
- Digitalization: In the past decade, digital-based infrastructures or so-called new digital infrastructures (NDI), formed by the new generation of information technologies, have emerged [13]. Services provided by NDI penetrate the production and operation models of enterprises, allowing improved efficiency of industrial resource allocation and, most importantly, providing new ideas for solving problems in energy transition [13]. In fact, it has been argued that the transformation of energy infrastructure with the services provided by NDI can accelerate energy transition [13].
1.3. Digitalization Categories and Applications
- ▪
- Artificial Intelligence (AI): This is the most widely adopted digital technology within the energy sector [14]. In a widely accepted broad definition, AI is a “collection of all kinds of technologies and methods, which are used to execute human brain-related tasks, especially cognitive tasks such as learning and problem solving” [14]. It involves the development of algorithms and computer programs that can perform tasks that formerly typically required human intelligence. Areas of application of AI within the energy sector include predictive maintenance, renewable energy integration, energy predictions and optimization, and grid management [15].
- ▪
- Blockchain: This emerging technology is attracting considerable interest from energy supply firms, technology developers, national governments, financial institutions, and even start-ups [16]. Blockchain comprises shared and distributed data structures that can securely store digital transactions without using a central point of authority. These allow for the automated execution of smart contracts in peer-to-peer (P2P) networks [16]. Typical areas of application of blockchain within the energy sector are renewable energy management, grid management, energy trading, and decentralized microgrid creation [16].
- ▪
- Internet of Things (IoT): This technology uses the internet to provide connectivity between physical devices or “things” [17]. By employing sensors and communication technologies for sensing and transmitting real-time data, which enable fast computations and optimal decision making, IoT technology helps to improve energy efficiency, the diffusion of renewable energy, and smart metering, and to minimize adverse impacts on the environment [17].
- ▪
- Big Data Analytics: This plays an important role in the whole process of smart grid management, including power generation, transmission, distribution, and transformation [18]. Big data, i.e., enormous volumes of data collected for the purpose of processing, are described in terms of three characteristics, volume, velocity, and variety, where volume is the amount of data being processed, velocity is the speed at which data arrive, and variety refers to the different formats and types of data being processed [19]. Key areas of application for this digital technology include predictive maintenance, energy consumption optimization, energy usage pattern analysis, fault detection, and supply chain optimization in energy organizations [15].
- ▪
- Robotics: This form of digital technology lies at the intersection of computer science and engineering and involves design, construction, and use of robots [14] to control, provide sensory feedback, and process information [14]. Areas of applications include inspection and maintenance of energy infrastructure, renewable energy production and distribution, and manufacture and maintenance of energy storage systems (e.g., batteries and fuel cells) [15].
- ▪
- Additive Manufacturing (AM): This technology, also known as 3D printing, is the process of building objects bottom-up one layer at a time [20]. Computer-aided design (CAD) technology, which has grown rapidly in terms of market size and applications over the past few years, helps in many areas within the energy sector. Key areas of application include rapid prototyping and production of spare parts, customized production of parts including renewable energy components, improved monitoring and control of equipment, and production of high-temperature parts [15].
- ▪
- Digital Twin (DT): This involves using combined physics-based and analytical methods to model individual components of the power plant and the system. Models applied can provide the design limits of power production units under varying operating conditions, such as different loads, fuel mix, weather data, ambient temperatures, etc. The DT architecture in place today is being used to achieve high reliability, availability, and maintainability (RAM) within the complexity of the energy sector, all at a lower cost [21].
- ▪
- Cloud computing: The technology for hosting online services has received much attention in recent years due to its promising computing service model, which requires a limited amount of resources on the customer’s side [22]. Installations supported by cloud computing use virtualization to separate the software from the characteristics of physical servers. This enables optimization and reductions in certain energy-costly features [22]. Typical applications supported by cloud computing include predictive maintenance, grid optimization, customer engagement, data analytics, and renewable energy monitoring [15].
- ▪
- Internet of Service: This technology involves the systematic use of the internet to generate new value by materializing the Product-as-a-Service (PaaS) business model. Areas of applications of the technology include support within energy efficiency enhancement, predictive maintenance, smart grids, renewable energy integration, and energy data management [15].
- ▪
- Augmented Reality: This allows computer graphics to be displayed in a real-time, real-world setting [15]. It offers employees within the energy sector and smart cities real-time information on repair instructions for replacing a particular part or subassembly [23]. Other areas of applications include training and simulation, customer engagement, monitoring and control, and predictive maintenance [15].
- ▪
- Cyber-security: This technology deals with issues related to protection of the IoT system, such as ransomware attacks, cyberterrorism, and hacking [23]. Key areas of application include the protection of energy infrastructures, including data protection, and enabling secure communications.
2. Objective of the Present Review
- (1)
- The dominant digital technologies adopted within the renewable energy sector (RES);
- (2)
- The dominant field within the RES where digitalization is being adopted;
- (3)
- The geographical distribution of digital technologies within the RES;
- (4)
- The main challenges to the use of digital technologies within the RES;
- (5)
- Implications of the adoption and diffusion of digital technologies within the RES.
3. Methodology
3.1. Literature Review Approach
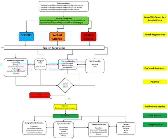
3.2. Search Strategy
- ▪
- Subject areas limited to: Engineering, Energy, Environmental Science, Technology, and Agricultural and Biological Sciences;
- ▪
- Range of years limited to: 2010 to 2022;
- ▪
- Type of publications: Peer-reviewed, research paper, and review paper;
- ▪
- Words found in both: Abstract and title;
- ▪
- Language: Only English.
- ▪
- Geographical distribution: Continents, developed countries, middle-income countries and low-income countries;
- ▪
- Type of renewable/s: Wind Power, Solar Power, Biofuels, etc.;
- ▪
- Type of digitalization: Blockchain, Internet of Things, Artificial Intelligence, etc.;
- ▪
- Sector: Agriculture, Off-grid, Rural, etc.;
- ▪
- Challenges arising.
4. Results
4.1. Papers Identified
4.2. Country of Affiliation of Authors
4.3. Geographical Regions Covered by the Papers
4.4. Keywords
4.5. Other Words Mentioned in Paper Abstracts
4.6. Types of Digitalization
4.7. Types of Renewable Energy
4.8. Types of Challenges Identified
4.8.1. Technology-Associated Challenges
4.8.2. Economics and Management-Associated Challenges
4.9. Conclusions Reached in Papers
5. Discussion
- ▪
- Use of smart devices to sell excess energy at a better price in a decentralized market, thus creating new business models in the energy industry;
- ▪
- Increased the security and transparency of energy transactional processes;
- ▪
- Elimination of middlemen, and lower costs;
- ▪
- Registering and authenticating sources of renewable energy to ensure effective and sustainable use [28].
- ▪
- SDG 7—Affordable and Clean Energy: “Decentralized energy markets, facilitated by blockchain technology, empower individuals and businesses in peer-to-peer energy trading, fostering cleaner energy choices and local economic growth” [30];
- ▪
- SDG 9—Industry, Innovation and Infrastructure: “Microgrid development and management through blockchain advances energy access in remote regions and establishes resilient infrastructure” [30];
- ▪
- SDG 11—Sustainable cities and communities: “Blockchain integration into electric vehicles and green mobility addresses and encourages responsible energy practices and sustainable urban transportation” [30];
- ▪
- SDG 12—Responsible Consumption and Production: “Blockchain traceability ensures certificates for sustainable production and consumption” [30].
- Data: “Funding agencies should require that all data collected and produced by FAIR organizations should ensure that data systems follow cyber-security best practices. Funding agencies should fund research on the needs of under-presented groups specifically affected by digitalization of wind energy” [36];
- Culture: “Businesses should implement DEI best practices such as developing recruiting strategies, mentoring programmes, and personal training. Funding agencies should fund research on the needs of under-presented groups specifically affected by digitalization of wind energy” [36];
- Coopetition: “Governments and regulators should encourage transparent public energy data which protects personal privacy whilst facilitating innovation and benchmarking. Businesses and funding agencies should support R&D projects that showcase the use of data marketplaces and public energy data” [36].
6. Conclusions
Supplementary Materials
Funding
Conflicts of Interest
References
- Di Silvestre, M.L.; Favuzza, S.; Sanseverino, E.R.; Zizzo, G. How Decarbonization, Digitalization and Decentralization are changing key power infrastructures. Renew. Sustain. Energy Rev. 2018, 93, 483–493. [Google Scholar] [CrossRef]
- IEA. Digitalisation—Energy System. 2023. Available online: https://www.iea.org/energy-system/decarbonisation-enablers/digitalisation (accessed on 2 December 2023).
- State of the IoT 2020: 12 Billion IoT Connections. Available online: https://iot-analytics.com/state-of-the-iot-2020-12-billion-iot-connections-surpassing-non-iot-for-the-first-time/ (accessed on 14 December 2023).
- Alagoz, E.; Alghawi, Y. The Energy Transition: Navigating the Shift Towards Renewables in the Oil and Gas Industry. J. Energy Nat. Resour. 2023, 12, 21–24. [Google Scholar] [CrossRef]
- Zakeri, B.; Paulavets, K.; Barreto-Gomez, L.; Echeverri, L.G.; Pachauri, S.; Boza-Kiss, B.; Zimm, C.; Rogelj, J.; Creutzig, F.; Ürge-Vorsatz, D.; et al. Pandemic, War, and Global Energy Transitions. Energies 2022, 15, 6114. [Google Scholar] [CrossRef]
- Svobodová, K.; Owen, J.R.; Harris, J.; Worden, S. Complexities and contradictions in the global energy transition: A re-evaluation of country-level factors and dependencies. Appl. Energy 2020, 265, 114778. [Google Scholar] [CrossRef]
- Erin Bass, A.; Grøgaard, B. The long-term energy transition: Drivers, outcomes, and the role of the multinational enterprise. J. Int. Bus. Stud. 2021, 52, 807–823. [Google Scholar] [CrossRef]
- Wagner, O.; Götz, T. Presentation of the 5Ds in Energy Policy: A Policy Paper to Show How Germany Can Regain Its Role as a Pioneer in Energy Policy. Energies 2021, 14, 6779. [Google Scholar] [CrossRef]
- Agarwala, P.; Chhabra, S.; Agarwala, N. Using digitalisation to achieve decarbonisation in the shipping industry. J. Int. Marit. Saf. Environ. Aff. Shipp. 2021, 5, 161–174. [Google Scholar] [CrossRef]
- Ellabban, O.; Abu-Rub, H.; Blaabjerg, F. Renewable energy resources: Current status, future prospects and their enabling technology. Renew. Sustain. Energy Rev. 2014, 39, 748–794. [Google Scholar] [CrossRef]
- Brisbois, M.C. Decentralised energy, decentralised accountability? Lessons on how to govern decentralised electricity transitions from multi-level natural resource governance. Glob. Transit. 2020, 2, 16–25. [Google Scholar] [CrossRef]
- Gitelman, L.D.; Kozhevnikov, M.; Visotskaya, Y. Diversification as a Method of Ensuring the Sustainability of Energy Supply within the Energy Transition. Resources 2023, 12, 19. [Google Scholar] [CrossRef]
- Li, F.; Zhang, Y.; Jin, M.; Ma, Q.; Zhao, J. Does New Digital Infrastructure Promote the Transformation of the Energy Structure? The Perspective of China’s Energy Industry Chain. Energies 2022, 15, 8785. [Google Scholar] [CrossRef]
- Lyu, W.; Liu, J. Artificial Intelligence and emerging digital technologies in the energy sector. Appl. Energy 2021, 303, 117615. [Google Scholar] [CrossRef]
- Olabi, A.G.; Abdelkareem, M.A.; Jouhara, H. Energy digitalization: Main categories, applications, merits, and barriers. Energy 2023, 271, 126899. [Google Scholar] [CrossRef]
- Andoni, M.; Robu, V.; Flynn, D.; Abram, S.; Geach, D.; Jenkins, D.; McCallum, P.; Peacock, A. Blockchain technology in the energy sector: A systematic review of challenges and opportunities. Renew. Sustain. Energy Rev. 2019, 100, 143–174. [Google Scholar] [CrossRef]
- Nizetic, S.; Solic, P.; Lopez-de-Ipina Gonzalez-de-Artaza, D.; Patrono, L. Internet of Things (IoT): Opportunities, issues and challenges towards a smart and sustainable future. J. Clean. Prod. 2020, 274, 122877. [Google Scholar] [CrossRef]
- Zhou, K.; Fu, C.; Yang, S. Big data driven smart energy management: From big data to big insights. Renew. Sustain. Energy Rev. 2016, 56, 215–225. [Google Scholar] [CrossRef]
- Munodawafa, R.T.; Johl, S.K. Big Data Analytics Capabilities and Eco-Innovation: A Study of Energy Companies. Sustainability 2019, 11, 4254. [Google Scholar] [CrossRef]
- Verhoef, L.; Budde, B.; Chockalingam, C.; Nodar, B.G.; Van Wijk, A. The effect of additive manufacturing on global energy demand: An assessment using a bottom-up approach. Energy Policy 2018, 112, 349–360. [Google Scholar] [CrossRef]
- Sleiti, A.K.; Kapat, J.; Veselý, L. Digital twin in energy industry: Proposed robust digital twin for power plant and other complex capital-intensive large engineering systems. Energy Rep. 2022, 8, 3704–3726. [Google Scholar] [CrossRef]
- Marković, D.; Živković, D.; Branovic, I.; Popović, R.; Cvetković, D. Smart power grid and cloud computing. Renew. Sustain. Energy Rev. 2023, 24, 566–577. [Google Scholar] [CrossRef]
- Alzahrani, N.M.; Alfouzan, F.A. Augmented Reality (AR) and Cyber-Security for Smart Cities—A Systematic Literature Review. Sensors 2022, 22, 2792. [Google Scholar] [CrossRef]
- Chigbu, U.E.; Atiku, S.O.; Du Plessis, C.C. The Science of Literature Reviews: Searching, Identifying, Selecting, and Synthesising. Publications 2023, 11, 2. [Google Scholar] [CrossRef]
- Snyder, H. Literature review as a research methodology: An overview and guidelines. J. Bus. Res. 2019, 104, 333–339. [Google Scholar] [CrossRef]
- Energy5. The Role of Data Privacy and Security in Energy Data Markets. Available online: https://energy5.com/ (accessed on 18 January 2024).
- Juszczyk, O.; Shahzad, K. Blockchain Technology for Renewable Energy: Principles, Applications and Prospects. Energies 2022, 15, 4603. [Google Scholar] [CrossRef]
- Onete, C.B.; Budz, S.; Bucur-Teodorescu, I.; Chita, S.D.; Sava, Ş.; Bucur, C. The Relationship between Renewable Energy and Blockchain as a Sustainable Technology Tool. Amfiteatru Econ. 2023, 25, 919. [Google Scholar] [CrossRef]
- Karlilar, S.; Balcilar, M.; Emir, F. Environmental Sustainability in the OECD: The Power of Digitalization, Green Innovation, Renewable Energy and Financial Development. Telecommun. Policy 2023, 47, 102568. [Google Scholar] [CrossRef]
- Vaccargiu, M.; Pinna, A.; Tonelli, R.; Cocco, L. Blockchain in the Energy Sector for SDG Achievement. Sustainability 2023, 15, 14843. [Google Scholar] [CrossRef]
- Ding, C.; Song, X.; Xing, Y.; Wang, Y. Bilateral Effects of the Digital Economy on Manufacturing Employment: Substitution Effect or Creation Effect? Sustainability 2023, 15, 14647. [Google Scholar] [CrossRef]
- Blockchain and Cybersecurity. Deloitte Turkey. Available online: https://www2.deloitte.com/tr/en/pages/technology-media-and-telecommunications/articles/blockchain-and-cyber.html (accessed on 3 March 2024).
- Nazari, Z.; Musilek, P. Impact of Digital Transformation on the Energy Sector: A Review. Algorithms 2023, 16, 211. [Google Scholar] [CrossRef]
- IEA. International Energy Agency. Renewables—Energy System. 2023. Available online: https://www.iea.org/energy-system/renewables (accessed on 15 March 2024).
- Skoczkowski, T.; Bielecki, S.; Wojtyńska, J. Long-Term Projection of Renewable Energy Technology Diffusion. Energies 2019, 12, 4261. [Google Scholar] [CrossRef]
- Clifton, A.; Barber, S.; Bray, A.; Enevoldsen, P.; Fields, J.; Sempreviva, A.M.; Williams, L.; Quick, J.; Purdue, M.; Totaro, P.; et al. Grand Challenges in the Digitalisation of Wind Energy. Wind. Energy Sci. 2023, 8, 947–974. [Google Scholar] [CrossRef]
- Mustafa, M.; Malik, M.O.F.; Maqsoom, A. Barriers to Solar PV Adoption in Developing Countries: Multiple Regression and Analytical Hierarchy Process Approach. Sustainability 2024, 16, 1032. [Google Scholar] [CrossRef]
- Falcone, P.M. Sustainable Energy Policies in Developing Countries: A Review of Challenges and Opportunities. Energies 2023, 16, 6682. [Google Scholar] [CrossRef]
- Juszczyk, O.; Juszczyk, J.; Juszczyk, S.; Takala, J. Barriers for Renewable Energy Technologies Diffusion: Empirical Evidence from Finland and Poland. Energies 2022, 15, 527. [Google Scholar] [CrossRef]









| Search Engines/Parameters | Number of Hits |
|---|---|
| SCOPUS | 432 |
| Web Of Science | 289 |
| 115 | |
| Total (All search engines combined) | 836 |
| Total (After removing irrelevant articles) | 100 |
| Total (After removing duplicates) | 69 |
Disclaimer/Publisher’s Note: The statements, opinions and data contained in all publications are solely those of the individual author(s) and contributor(s) and not of MDPI and/or the editor(s). MDPI and/or the editor(s) disclaim responsibility for any injury to people or property resulting from any ideas, methods, instructions or products referred to in the content. |
© 2024 by the authors. Licensee MDPI, Basel, Switzerland. This article is an open access article distributed under the terms and conditions of the Creative Commons Attribution (CC BY) license (https://creativecommons.org/licenses/by/4.0/).
Share and Cite
El Zein, M.; Gebresenbet, G. Digitalization in the Renewable Energy Sector. Energies 2024, 17, 1985. https://doi.org/10.3390/en17091985
El Zein M, Gebresenbet G. Digitalization in the Renewable Energy Sector. Energies. 2024; 17(9):1985. https://doi.org/10.3390/en17091985
Chicago/Turabian StyleEl Zein, Musadag, and Girma Gebresenbet. 2024. "Digitalization in the Renewable Energy Sector" Energies 17, no. 9: 1985. https://doi.org/10.3390/en17091985
APA StyleEl Zein, M., & Gebresenbet, G. (2024). Digitalization in the Renewable Energy Sector. Energies, 17(9), 1985. https://doi.org/10.3390/en17091985

