Analysis for the Implementation of Distributed Renewable Energy Generation Systems for Areas of High Vulnerability Due to Hillside Movements: Case Study of Marianza-Cuenca, Ecuador
Abstract
1. Introduction
1.1. Review of the Literature
1.2. Control Approach
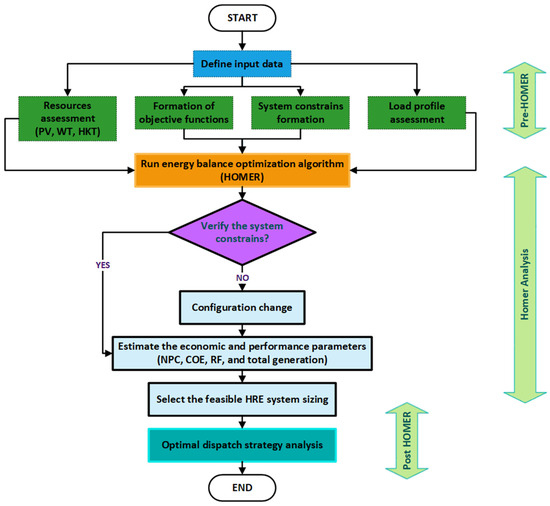
1.3. Methodology
2. Hybrid PV/Wind/Hydrokinetic System
2.1. Daily Profile
2.2. Renewable Hybrid System Model
2.2.1. Hydrokinetic Turbine
2.2.2. Photovoltaic Solar Panels
2.2.3. Wind Turbine
2.2.4. Batteries
- : the total power generation of the hybrid system exceeds the load demand.
- : the battery is totally stable and does not change.
2.2.5. Inverter
2.2.6. Total Power
2.3. Techno-Economic Analysis
3. Modeling and Simulation
3.1. Data Entry
3.1.1. Solar Radiation
3.1.2. Wind Speed
3.1.3. River Speed
3.2. Equipment Selection
4. Results and Analysis
5. Conclusions
Author Contributions
Funding
Data Availability Statement
Acknowledgments
Conflicts of Interest
References
- Karim, M.E.; Munir, A.B.; Karim, M.A.; Muhammad-Sukki, F.; Abu-Bakar, S.H.; Sellami, N.; Bani, N.A.; Hassan, M.Z. Energy Revolution for Our Common Future: An Evaluation of the Emerging International Renewable Energy Law. Energies 2018, 11, 1769. [Google Scholar] [CrossRef]
- Kenny, J. Disapproval of Climate Policy Dismantlement: A Comparative Analysis of International Public Opinion on Donald Trump’s Withdrawal from the Paris Climate Change Regime. J. Comp. Policy Anal. Res. Pract. 2023, 1–16. [Google Scholar] [CrossRef]
- Susskind, L.; Chun, J.; Gant, A.; Hodgkins, C.; Cohen, J.; Lohmar, S. Sources of Opposition to Renewable Energy Projects in the United States. Energy Policy 2022, 165, 112922. [Google Scholar] [CrossRef]
- Qazi, A.; Hussain, F.; Rahim, N.A.; Hardaker, G.; Alghazzawi, D.; Shaban, K.; Haruna, K. Towards Sustainable Energy: A Systematic Review of Renewable Energy Sources, Technologies, and Public Opinions. IEEE Access 2019, 7, 63837–63851. [Google Scholar] [CrossRef]
- Bandh, S.A.; Shafi, S.; Peerzada, M.; Rehman, T.; Bashir, S.; Wani, S.A.; Dar, R. Multidimensional Analysis of Global Climate Change: A Review. Environ. Sci. Pollut. Res. 2021, 28, 24872–24888. [Google Scholar] [CrossRef] [PubMed]
- Blount, Z.D.; Lenski, R.E.; Losos, J.B. Contingency and Determinism in Evolution: Replaying Life’s Tape. Science 2018, 362, eaam5979. [Google Scholar] [CrossRef] [PubMed]
- Dong, B.; Liu, Y.; Fontenot, H.; Ouf, M.; Osman, M.; Chong, A.; Qin, S.; Salim, F.; Xue, H.; Yan, D.; et al. Occupant Behavior Modeling Methods for Resilient Building Design, Operation and Policy at Urban Scale: A Review. Appl. Energy 2021, 293, 116856. [Google Scholar] [CrossRef]
- Owusu, P.A.; Asumadu-Sarkodie, S. A Review of Renewable Energy Sources, Sustainability Issues and Climate Change Mitigation. Cogent Eng. 2016, 3, 1167990. [Google Scholar] [CrossRef]
- Ilyushin, P.V.; Sukhanov, O.A. The Structure of Emergency-Management Systems of Distribution Networks in Large Cities. Russ. Electr. Eng. 2014, 85, 133–137. [Google Scholar] [CrossRef]
- Romero-Cóndor, C.W.; Acurio, L.L.O.; Paucar-Ayala, S.D.; Herrera-Robalino, J.L.; Cabrera, H.G.F.; Albán-Villacreces, A.V.; Sangucho-Montenegro, C.R.; Veliz-Zambrano, M.E. Historical review of the geological cartography in Ecuador. Cienc. Lat. Rev. Cient. Multidiscip. 2023, 7, 2584–2621. [Google Scholar] [CrossRef]
- Córdova, F.; Matovelle, C.; Ochoa, S. Modelos hidráulicos y cambio climático para evaluar riesgo a inundaciones en las zonas urbanas de la ciudad de Cuenca, Ecuador. Ecuador 2023. [Google Scholar] [CrossRef]
- Macías, L.; Quiñonez-Macías, M.; Toulkeridis, T.; Pastor, J.L. Characterization and Geophysical Evaluation of the Recent 2023 Alausí Landslide in the Northern Andes of Ecuador. Landslides 2023, 21, 529–540. [Google Scholar] [CrossRef]
- Salazar Lazo, A.V.; Segarra López, J.D. Determinación de Correlaciones Estadísticas Entre Parámetros Geomecánicos y Geofísicos Para los Suelos de la Comunidad de Marianza, Sayausí; Universidad Católica de Cuenca: Cuenca, Ecuador, 2023. [Google Scholar]
- Pisano, L.; Zumpano, V.; Malek, Ž.; Rosskopf, C.M.; Parise, M. Variations in the Susceptibility to Landslides, as a Consequence of Land Cover Changes: A Look to the Past, and Another towards the Future. Sci. Total Environ. 2017, 601–602, 1147–1159. [Google Scholar] [CrossRef] [PubMed]
- Luo, L.; Guo, W.-Z.; Tian, P.; Liu, Y.; Wang, S.-K.; Luo, J.-W. Unique Landslides (Loess Slide-Flows) Induced by an Extreme Rainstorm in 2018 on the Loess Plateau: A New Geological Hazard and Erosion Process. Int. J. Sediment Res. 2023, 38, 228–239. [Google Scholar] [CrossRef]
- Wei, Y.; Sun, K.; Zhong, X.; Jia, J.; Huang, Q.; Qin, J.; Xiong, Z. Study on Effects of the Train-Induced Airflow on the Temperature Field of High-Speed Railway Tunnels in Cold Regions. Therm. Sci. Eng. Prog. 2023, 41, 101837. [Google Scholar] [CrossRef]
- Executive Summary—Renewable Energy Market Update—June 2023—Analysis. Available online: https://www.iea.org/reports/renewable-energy-market-update-june-2023/executive-summary (accessed on 3 January 2024).
- Nicholson, J. Policy Backgrounder: COP 28 in Dubai. 2023. Available online: https://unfccc.int/cop28/ifp (accessed on 3 January 2024).
- Sackitey, G.L. Do Environmental Taxes Affect Energy Consumption and Energy Intensity? An Empirical Analysis of OECD Countries. Cogent Econ. Finance 2023, 11, 2156094. [Google Scholar] [CrossRef]
- Fattouh, B.; Poudineh, R.; West, R. The Rise of Renewables and Energy Transition: What Adaptation Strategy Exists for Oil Companies and Oil-Exporting Countries? Energy Transit. 2019, 3, 45–58. [Google Scholar] [CrossRef]
- Demirci, A.; Öztürk, Z.; Tercan, S.M. Decision-Making between Hybrid Renewable Energy Configurations and Grid Extension in Rural Areas for Different Climate Zones. Energy 2023, 262, 125402. [Google Scholar] [CrossRef]
- Rainnie, A.; Snell, D. Renewable Energy and the Promise of Jobs, Regional Regeneration and First Nations Opportunities. Labour Ind. 2023, 1–19. [Google Scholar] [CrossRef]
- Icaza, D.; Borge-Diez, D.; Pulla-Galindo, S. Chapter 9—Analysis and Proposal of Energy Planning and Renewable Energy Plans. In Sustainable Energy Planning in Smart Grids; Borge-Diez, D., Rosales-Asensio, E., Eds.; Elsevier: Amsterdam, The Netherlands, 2024; pp. 159–198. ISBN 978-0-443-14154-6. [Google Scholar]
- Icaza-Alvarez, D.; Galan-Hernandez, N.D.; Orozco-Guillen, E.E.; Jurado, F. Smart Energy Planning in the Midst of a Technological and Political Change towards a 100% Renewable System in Mexico by 2050. Energies 2023, 16, 7121. [Google Scholar] [CrossRef]
- Hassan, Q.; Algburi, S.; Sameen, A.Z.; Salman, H.M.; Jaszczur, M. A Review of Hybrid Renewable Energy Systems: Solar and Wind-Powered Solutions: Challenges, Opportunities, and Policy Implications. Results Eng. 2023, 20, 101621. [Google Scholar] [CrossRef]
- Adebayo, T.S.; Ullah, S. Towards a Sustainable Future: The Role of Energy Efficiency, Renewable Energy, and Urbanization in Limiting CO 2 Emissions in Sweden. Sustain. Dev. 2024, 32, 244–259. [Google Scholar] [CrossRef]
- Ashfaq, S.; Liangrong, S.; Waqas, F.; Gulzar, S.; Mujtaba, G.; Nasir, R.M. Renewable Energy and Green Economic Growth Nexus: Insights from Simulated Dynamic ARDL. Gondwana Res. 2024, 127, 288–300. [Google Scholar] [CrossRef]
- Quevedo Pesántez, F.D.; Ortega Cárdenas, V.E.; Idrovo Ortiz, L.H.; Quevedo Pesántez, F.D.; Ortega Cárdenas, V.E.; Idrovo Ortiz, L.H. Generación de energía fotovoltaica en viviendas rurales de la provincia del Cañar. Rev. Científica Tecnológica UPSE RCTU 2023, 10, 35–49. [Google Scholar] [CrossRef]
- Icaza, D.; Borge-Diez, D. Technical and Economic Design of a Novel Hybrid System Photovoltaic/Wind/Hydrokinetic to Supply a Group of Sustainable Buildings in the Shape of Airplanes. Heliyon 2023, 9, e14137. [Google Scholar] [CrossRef]
- Rojas, J.; Icaza, D.; Chacho, P. Optimal Sizing of Photovoltaic Systems for Smart Buildings. Case Study “Cañar Gubernation Building”. In Proceedings of the 2022 11th International Conference on Renewable Energy Research and Application (ICRERA), Istanbul, Turkey, 18–21 September 2022; pp. 562–570. [Google Scholar]
- Camacho, J.d.J.; Aguirre, B.; Ponce, P.; Anthony, B.; Molina, A. Leveraging Artificial Intelligence to Bolster the Energy Sector in Smart Cities: A Literature Review. Energies 2024, 17, 353. [Google Scholar] [CrossRef]
- Xydis, G. Comparison Study between a Renewable Energy Supply System and a Supergrid for Achieving 100% from Renewable Energy Sources in Islands. Int. J. Electr. Power Energy Syst. 2013, 46, 198–210. [Google Scholar] [CrossRef]
- Jacobson, M.Z.; Delucchi, M.A.; Bazouin, G.; Bauer, Z.A.F.; Heavey, C.C.; Fisher, E.; Morris, S.B.; Piekutowski, D.J.Y.; Vencill, T.A.; Yeskoo, T.W. 100% Clean and Renewable Wind, Water, and Sunlight (WWS) All-Sector Energy Roadmaps for the 50 United States. Energy Environ. Sci. 2015, 8, 2093–2117. [Google Scholar] [CrossRef]
- Icaza, D.; Vallejo-Ramirez, D.; Guerrero Granda, C.; Marín, E. Challenges, Roadmaps and Smart Energy Transition towards 100% Renewable Energy Markets in American Islands: A Review. Energies 2024, 17, 1059. [Google Scholar] [CrossRef]
- Blaabjerg, F.; Chen, Z.; Kjaer, S.B. Power Electronics as Efficient Interface in Dispersed Power Generation Systems. IEEE Trans. Power Electron. 2004, 19, 1184–1194. [Google Scholar] [CrossRef]
- Roy, D. Modelling an Off-Grid Hybrid Renewable Energy System to Deliver Electricity to a Remote Indian Island. Energy Convers. Manag. 2023, 281, 116839. [Google Scholar] [CrossRef]
- Icaza, D.; Espinoza, J.R.; Valarezo, D. Scenarios of Operation of an Energy Production System of a Hybrid WT/PV System of a Bioecological Infrastructure. In Proceedings of the 2021 9th International Conference on Smart Grid (icSmartGrid), Setubal, Portugal, 29 June–1 July 2021; pp. 306–311. [Google Scholar]
- Sifat, M.M.H.; Choudhury, S.M.; Das, S.K.; Ahamed, M.H.; Muyeen, S.M.; Hasan, M.M.; Ali, M.F.; Tasneem, Z.; Islam, M.M.; Islam, M.R.; et al. Towards Electric Digital Twin Grid: Technology and Framework Review. Energy AI 2023, 11, 100213. [Google Scholar] [CrossRef]
- Liu, L.; Zhai, R.; Xu, Y.; Hu, Y.; Liu, S.; Yang, L. Comprehensive Sustainability Assessment and Multi-Objective Optimization of a Novel Renewable Energy Driven Multi-Energy Supply System. Appl. Therm. Eng. 2024, 236, 121461. [Google Scholar] [CrossRef]
- Fotopoulou, M.; Rakopoulos, D.; Petridis, S.; Drosatos, P. Assessment of Smart Grid Operation under Emergency Situations. Energy 2024, 287, 129661. [Google Scholar] [CrossRef]
- Zhou, L.; Song, A.; Zhou, Y. Electrification and Hydrogenation on a PV-Battery-Hydrogen Energy Flexible Community for Carbon–Neutral Transformation with Transient Aging and Collaboration Operation. Energy Convers. Manag. 2024, 300, 117984. [Google Scholar] [CrossRef]
- El Alfy, A.; El-Bassiouny, D.; Cochrane, L. Shifting Geopolitical Sands: COP 28 and the New BRICS+. Manag. Sustain. Arab Rev. 2023; ahead-of-print. [Google Scholar] [CrossRef]
- Akinyele, D.; Ajewole, T.O.; Elijah, O.O.; Ignatius, O. Overview and Comparative Application of On-Grid and off-Grid Renewable Energy Systems in Modern-Day Electrical Power Technology. In Adaptive Power Quality for Power Management Units Using Smart Technologies; CRC Press: Boca Raton, FL, USA, 2023; ISBN 978-1-00-343646-1. [Google Scholar]
- Sabzpoosh Saravi, V.; Kalantar, M.; Anvari-Moghaddam, A. A Cooperative Resilience-Oriented Planning Framework for Integrated Distribution Energy Systems and Multi-Carrier Energy Microgrids Considering Energy Trading. Sustain. Cities Soc. 2024, 100, 105039. [Google Scholar] [CrossRef]
- Sharma, M.; Nijhawan, P.; Sinha, A. Techno-Economic Comparative Analysis of Hybrid Renewable Energy Systems with and without Battery Energy Storage System. Int. J. Green Energy 2024, 21, 116–142. [Google Scholar] [CrossRef]
- Chicco, G.; Mancarella, P. Distributed Multi-Generation: A Comprehensive View. Renew. Sustain. Energy Rev. 2009, 13, 535–551. [Google Scholar] [CrossRef]
- Khare, V.; Khare, C.J.; Bhuiyan, M.A. Design, Optimization, and Data Analysis of Solar-Tidal Hybrid Renewable Energy System for Hurawalhi, Maldives. Clean. Energy Syst. 2023, 6, 100088. [Google Scholar] [CrossRef]
- Zhang, J.; Chen, L.; Xie, Y.; Yang, P.; Li, Z.; Guo, H.; Zhang, Y.; Liu, L. Climate Change Mitigation in Energy-Dependent Regions—A Carbon Tax-Based Cross-System Bi-Layer Model with Equilibrium-Optimization Superposition Effects. Resour. Conserv. Recycl. 2024, 200, 107315. [Google Scholar] [CrossRef]
- Oviroh, P.O.; Jen, T.-C. The Energy Cost Analysis of Hybrid Systems and Diesel Generators in Powering Selected Base Transceiver Station Locations in Nigeria. Energies 2018, 11, 687. [Google Scholar] [CrossRef]
- Bhandari, B.; Poudel, S.R.; Lee, K.-T.; Ahn, S.-H. Mathematical Modeling of Hybrid Renewable Energy System: A Review on Small Hydro-Solar-Wind Power Generation. Int. J. Precis. Eng. Manuf.-Green Technol. 2014, 1, 157–173. [Google Scholar] [CrossRef]
- Soliman, M.S.; Belkhier, Y.; Ullah, N.; Achour, A.; Alharbi, Y.M.; Al Alahmadi, A.A.; Abeida, H.; Khraisat, Y.S.H. Supervisory Energy Management of a Hybrid Battery/PV/Tidal/Wind Sources Integrated in DC-Microgrid Energy Storage System. Energy Rep. 2021, 7, 7728–7740. [Google Scholar] [CrossRef]
- Dash, R.L.; Mohanty, B.; Hota, P.K. Energy, Economic and Environmental (3E) Evaluation of a Hybrid Wind/Biodiesel Generator/Tidal Energy System Using Different Energy Storage Devices for Sustainable Power Supply to an Indian Archipelago. Renew. Energy Focus 2023, 44, 357–372. [Google Scholar] [CrossRef]
- Sami, S. A Predictive Numerical Model for Analyzing Performance of Solar Photovoltaic, Geothermal Hybrid System for Electricity Generation and District Heating. Sci. J. Energy Eng. 2017, 5, 13. [Google Scholar] [CrossRef]
- Nasser, M.; Megahed, T.F.; Ookawara, S.; Hassan, H. Performance Evaluation of PV Panels/Wind Turbines Hybrid System for Green Hydrogen Generation and Storage: Energy, Exergy, Economic, and Enviroeconomic. Energy Convers. Manag. 2022, 267, 115870. [Google Scholar] [CrossRef]
- Mejía-Nova, F.; Icaza, D.; Cárdenas-Herrera, L.; Galindo, S.P.; Mejía-Cárdenas, C. Organic Constructions and Airplane-Type Hostels in Isolated Places Supplied with Solar Energy: Case Study Arequipa-Peru. In Proceedings of the 2020 8th International Conference on Smart Grid (icSmartGrid), Paris, France, 17–19 June 2020; pp. 48–55. [Google Scholar]
- Icaza, D.; Cordero Guzmán, D.; Galindo, S.P. Green Energy for the Reception and Processing of Satellite and Microwave Signals. In Proceedings of the Systems and Information Sciences; Botto-Tobar, M., Zamora, W., Larrea Plúa, J., Bazurto Roldan, J., Santamaría Philco, A., Eds.; Springer International Publishing: Cham, Switzerland, 2021; pp. 261–271. [Google Scholar]
- Acosta, J.; Rodriguez, M.; Alvarez, C.; Arcos-Aviles, D.; Herrera, M.; Ayala, P.; Llanos, J.; Martinez, W. A Hybrid Generation System Modeling for Residential Use in Isolated Areas of Ecuador. In Proceedings of the IECON 2021—47th Annual Conference of the IEEE Industrial Electronics Society, Toronto, ON, Canada, 13–16 October 2021; pp. 1–6. [Google Scholar]
- Ochoa, D.; Martinez, S. Modeling an Isolated Hybrid Wind-Diesel Power System for Performing Frequency Control Studies. A Case of Study: San Cristobal Island, Galapagos–Ecuador. IEEE Lat. Am. Trans. 2019, 17, 775–787. [Google Scholar] [CrossRef]
- Paska, J.; Biczel, P.; Kłos, M. Hybrid Power Systems—An Effective Way of Utilising Primary Energy Sources. Renew. Energy 2009, 34, 2414–2421. [Google Scholar] [CrossRef]
- Veerasamy, V.; Hu, Z.; Qiu, H.; Murshid, S.; Gooi, H.B.; Nguyen, H.D. Blockchain-Enabled Peer-to-Peer Energy Trading and Resilient Control of Microgrids. Appl. Energy 2024, 353, 122107. [Google Scholar] [CrossRef]
- Woźniak, M.; Szczotka, J.; Sikora, A.; Zielonka, A. Fuzzy Logic Type-2 Intelligent Moisture Control System. Expert Syst. Appl. 2024, 238, 121581. [Google Scholar] [CrossRef]
- Tostado-Véliz, M.; Rezaee Jordehi, A.; Amir Mansouri, S.; Jurado, F. Day-Ahead Scheduling of 100% Isolated Communities under Uncertainties through a Novel Stochastic-Robust Model. Appl. Energy 2022, 328, 120257. [Google Scholar] [CrossRef]
- Tostado-Véliz, M.; Hasanien, H.M.; Kamel, S.; Turky, R.A.; Jurado, F.; Elkadeem, M.R. Multiobjective Home Energy Management Systems in Nearly-Zero Energy Buildings under Uncertainties Considering Vehicle-to-Home: A Novel Lexicographic-Based Stochastic-Information Gap Decision Theory Approach. Electr. Power Syst. Res. 2023, 214, 108946. [Google Scholar] [CrossRef]
- Taher, A.M.; Hasanien, H.M.; Abdel Aleem, S.H.E.; Tostado-Véliz, M.; Ćalasan, M.; Turky, R.A.; Jurado, F. Optimal Model Predictive Control of Energy Storage Devices for Frequency Stability of Modern Power Systems. J. Energy Storage 2023, 57, 106310. [Google Scholar] [CrossRef]
- Farhat, M.; Kamel, S.; Atallah, A.M.; Abdelaziz, A.Y.; Tostado-Véliz, M. Developing a Strategy Based on Weighted Mean of Vectors (INFO) Optimizer for Optimal Power Flow Considering Uncertainty of Renewable Energy Generation. Neural Comput. Appl. 2023, 35, 13955–13981. [Google Scholar] [CrossRef]
- La ARCERNNR Expide Normativa de Generación Distribuida para el Autoabastecimiento de Consumidores Regulados de Energía Eléctrica—Agencia de Regulación y Control de Energía y Recursos Naturales no Renovables. Available online: https://www.controlrecursosyenergia.gob.ec/la-arcernnr-expide-normativa-de-generacion-distribuida-para-el-autoabastecimiento-de-consumidores-regulados-de-energia-electrica/ (accessed on 3 January 2024).
- Cedeño Calderón, W.G.; Meza Posligua, M.J. La Seguridad Ciudadana Como Una Garantía De Los Derechos Humanos En El Ecuador. 2023. Available online: http://repositorio.sangregorio.edu.ec/handle/123456789/3184 (accessed on 3 January 2024).
- Espinoza, V.S.; Guayanlema, V.; MartÃnez-GÃ3mez, J. Energy Efficiency Plan Benefits in Ecuador: Long-Range Energy Alternative Planning Model. Int. J. Energy Econ. Policy 2018, 8, 52–54. [Google Scholar]
- Liu, H.; Fan, A.; Li, Y.; Bucknall, R.; Chen, L. Hierarchical Distributed MPC Method for Hybrid Energy Management: A Case Study of Ship with Variable Operating Conditions. Renew. Sustain. Energy Rev. 2024, 189, 113894. [Google Scholar] [CrossRef]
- Liu, K.; Gao, Y.; Fu, R.; Sun, Y.; Yan, P. Design of Control System for Battery Cascade Charging Power Supply. IEEE Trans. Plasma Sci. 2017, 45, 1245–1250. [Google Scholar] [CrossRef]
- Icaza, D.; Flores-Vázquez, C.; Cobos-Torres, J.-C.; Galindo, S.P. Organic Constructions and Airplane Type Hostels in Isolated Places Supplied with Solar Energy. In Applied Technologies; Botto-Tobar, M., Zambrano Vizuete, M., Torres-Carrión, P., Montes León, S., Pizarro Vásquez, G., Durakovic, B., Eds.; Springer International Publishing: Cham, Switzerland, 2020; pp. 231–243. [Google Scholar]
- Ourahou, M.; Ayrir, W.; EL Hassouni, B.; Haddi, A. Review on Smart Grid Control and Reliability in Presence of Renewable Energies: Challenges and Prospects. Math. Comput. Simul. 2020, 167, 19–31. [Google Scholar] [CrossRef]
- Mandal, S.; Thangarasu, S.; Thong, P.T.; Kim, S.-C.; Shim, J.-Y.; Jung, H.-Y. Positive Electrode Active Material Development Opportunities through Carbon Addition in the Lead-Acid Batteries: A Recent Progress. J. Power Sources 2021, 485, 229336. [Google Scholar] [CrossRef]
- Xu, X.; Hu, W.; Cao, D.; Huang, Q.; Chen, C.; Chen, Z. Optimized Sizing of a Standalone PV-Wind-Hydropower Station with Pumped-Storage Installation Hybrid Energy System. Renew. Energy 2020, 147, 1418–1431. [Google Scholar] [CrossRef]
- Ajmal, A.M.; Sudhakar Babu, T.; Ramachandaramurthy, V.K.; Yousri, D.; Ekanayake, J.B. Static and Dynamic Reconfiguration Approaches for Mitigation of Partial Shading Influence in Photovoltaic Arrays. Sustain. Energy Technol. Assess. 2020, 40, 100738. [Google Scholar] [CrossRef]
- Ozturk, I. Energy Dependency and Energy Security: The Role of Energy Efficiency and Renewable Energy Sources. Pak. Dev. Rev. 2013, 52, 309–330. [Google Scholar] [CrossRef]
- Bujok, P.; Bjørn-Thygesen, F.; Xydis, G. Developing a Sustainable Energy Strategy for Midtjyllands Airport, Denmark. Int. J. Sustain. Transp. 2023, 17, 273–297. [Google Scholar] [CrossRef]
- Cano, A.; Arévalo, P.; Jurado, F. Energy Analysis and Techno-Economic Assessment of a Hybrid PV/HKT/BAT System Using Biomass Gasifier: Cuenca-Ecuador Case Study. Energy 2020, 202, 117727. [Google Scholar] [CrossRef]
- Machuca-Ordoñez, R.-J.; Flores-Vázquez, C.; Cobos-Torres, J.-C.; Icaza Álvarez, D. Photovoltaic Generation Potential for Vehicles with Solar Panels. In I+D for Smart Cities and Industry; Zambrano Vizuete, M., Botto-Tobar, M., Diaz Cadena, A., Zambrano Vizuete, A., Eds.; Springer International Publishing: Cham, Switzerland, 2023; pp. 180–194. [Google Scholar]
- Ordóñez, Á.; Sánchez, E.; Rozas, L.; García, R.; Parra-Domínguez, J. Net-Metering and Net-Billing in Photovoltaic Self-Consumption: The Cases of Ecuador and Spain. Sustain. Energy Technol. Assess. 2022, 53, 102434. [Google Scholar] [CrossRef]
- Albarracin, G. Urban Form and Ecological Footprint: Urban Form and Ecological Footprint: A Morphological Analysis for Harnessing Solar Energy in the Suburbs of Cuenca, Ecuador. Energy Procedia 2017, 115, 332–343. [Google Scholar] [CrossRef]
- Global Solar Atlas. Available online: https://globalsolaratlas.info/map (accessed on 17 October 2020).
- Roldán-Porta, C.; Roldán-Blay, C.; Dasí-Crespo, D.; Escrivá-Escrivá, G. Optimising a Biogas and Photovoltaic Hybrid System for Sustainable Power Supply in Rural Areas. Appl. Sci. 2023, 13, 2155. [Google Scholar] [CrossRef]
- Zhang, L.; Meng, B.; Tian, Y.; Meng, X.; Lin, X.; He, Y.; Xing, C.; Dai, H.; Wang, L. Vortex-Induced Vibration Triboelectric Nanogenerator for Low Speed Wind Energy Harvesting. Nano Energy 2022, 95, 107029. [Google Scholar] [CrossRef]
- Bersalli, G.; Tröndle, T.; Heckmann, L.; Lilliestam, J. Economic Crises as Critical Junctures for Policy and Structural Changes towards Decarbonization—The Cases of Spain and Germany. Clim. Policy 2024, 24, 410–427. [Google Scholar] [CrossRef]
- Saqib, N.; Abbas, S.; Ozturk, I.; Murshed, M.; Tarczyńska-Łuniewska, M.; Mahtab Alam, M.; Tarczyński, W. Leveraging Environmental ICT for Carbon Neutrality: Analyzing the Impact of Financial Development, Renewable Energy and Human Capital in Top Polluting Economies. Gondwana Res. 2024, 126, 305–320. [Google Scholar] [CrossRef]
- Rokicki, T.; Bórawski, P.; Szeberényi, A. The Impact of the 2020–2022 Crises on EU Countries’ Independence from Energy Imports, Particularly from Russia. Energies 2023, 16, 6629. [Google Scholar] [CrossRef]
- Ayala-Pico, J.; Arcos–Aviles, D.; Ibarra, A.; Fernandez, C.; Guinjoan, F.; Martinez, W. Current Development of Electricity Generation Systems in the Galapagos Islands—Ecuador. Renew. Energy Focus 2023, 46, 88–102. [Google Scholar] [CrossRef]
- Icaza, D.; Salinas, C.; Moncayo, D.; Icaza, F.; Cárdenas, A.; Tello, M.A. Production of Energy in the Villonaco Wind Farm in Ecuador. In Proceedings of the 2018 World Engineering Education Forum—Global Engineering Deans Council (WEEF-GEDC), Albuquerque, NM, USA, 12–16 November 2018; pp. 1–7. [Google Scholar]
- Porras-Ortiz, A.F.; Layedra, J.; Arcos, H. Active Power Loss Minimization in the Santa Cruz and Baltra Hybrid Energy System Using Particle Swarm Optimization. In Proceedings of the 2015 IEEE PES Innovative Smart Grid Technologies Latin America (ISGT LATAM), Montevideo, Uruguay, 5–7 October 2015; pp. 429–434. [Google Scholar]
- Icaza, D.; Jurado, F.; Galindo, S.P.; Córdova, F.; Portoviejo, J. Minas of Huascachaca Wind Project in Ecuador. In Proceedings of the 2020 9th International Conference on Renewable Energy Research and Application (ICRERA), Glasgow, UK, 27–30 September 2020; pp. 515–519. [Google Scholar]
- Global Wind Atlas. Available online: https://globalwindatlas.info (accessed on 17 October 2020).


















| Model | Smart Monofloat 5 kW |
|---|---|
| Country of origin | China |
| Manufacturer | Smart Hydro power GmbH |
| Dimensions | Length: 3130 mm Width: 1600 mm Height: 2010 mm |
| Weight (Kg) | 380 kg |
| Number of rotor blades | 3 |
| Rotor φ | 1000 mm |
| Capital cost (USD) | 12,450 |
| Replacement cost (USD) | 12,450 |
| O&M (USD/year) | 450 |
| Max. power output | 2.82 m/s—5 kW |
| PV Model | RS7E-230M |
|---|---|
| Maximum power | 230 Wp |
| Manufactory | RESUN SOLAR |
| Control box | IP67 |
| Open circuit | 24.10 VDC |
| Short-circuit current | 11.99 A |
| Dimensions (mm) | 1560 mm × 700 mm × 35 mm |
| Number of cells (4 × 9.5 bushbars) | 36 Cells |
| Capital cost | USD 250/200 Wp |
| Replacement cost | USD 250/200 Wp |
| O&M cost | USD 0 |
| Derating factor | 0.7 |
| Slope | 15 degrees |
| Lifetime | 25 years |
| Model | G3 Wind Turbine |
|---|---|
| Manufacturer | Pika Energy |
| Cut-in wind speed | 3 m/s |
| Capacity | 3 kW |
| Blades | 3 |
| Rotor diameter | 3 m |
| Capital (USD) | 6000 |
| O&M (USD/year) | 500 |
| Replacement cost (USD) | 6000 |
| Model | Kinetic Battery |
|---|---|
| Nominal capacity (kWh) | 4 |
| Nominal voltage (V) | 12 |
| Maximum capacity (Ah) | 38 |
| Capacity ratio | 0.403 |
| Roundtrip efficiency (%) | 85 |
| Rate constant (1/h) | 2.77 |
| Maximum charge current (A) | 56 |
| Maximum discharge current (A) | 76 |
| Replacement cost (USD) | 700 |
| Cost of capital (USD) | 700 |
| Operation and maintenance (USD/year) | 15 |
| Equipment | Nominal Power (kW) | Price per Unit (Dollars) | Total Price |
|---|---|---|---|
| Solar panel | 10 | 160 | 6000 |
| Battery | 20 | 400 | 8000 |
| Regulator | 1 | 2600 | 2600 |
| HKT turbine | 5 | 3700 | 3700 |
| Inverter | 65 | 1700 | 1700 |
| Wind turbine | 1.5 | 1250 | 1250 |
| Subtotal | 23,250 | ||
| Volume discount | 3000 | ||
| Total (dollars) | 20,250 |
Disclaimer/Publisher’s Note: The statements, opinions and data contained in all publications are solely those of the individual author(s) and contributor(s) and not of MDPI and/or the editor(s). MDPI and/or the editor(s) disclaim responsibility for any injury to people or property resulting from any ideas, methods, instructions or products referred to in the content. |
© 2024 by the authors. Licensee MDPI, Basel, Switzerland. This article is an open access article distributed under the terms and conditions of the Creative Commons Attribution (CC BY) license (https://creativecommons.org/licenses/by/4.0/).
Share and Cite
Córdova-González, F.; García Meléndez, E.; Ferrer Juliá, M.; Icaza, D. Analysis for the Implementation of Distributed Renewable Energy Generation Systems for Areas of High Vulnerability Due to Hillside Movements: Case Study of Marianza-Cuenca, Ecuador. Energies 2024, 17, 1633. https://doi.org/10.3390/en17071633
Córdova-González F, García Meléndez E, Ferrer Juliá M, Icaza D. Analysis for the Implementation of Distributed Renewable Energy Generation Systems for Areas of High Vulnerability Due to Hillside Movements: Case Study of Marianza-Cuenca, Ecuador. Energies. 2024; 17(7):1633. https://doi.org/10.3390/en17071633
Chicago/Turabian StyleCórdova-González, Federico, Eduardo García Meléndez, Montserrat Ferrer Juliá, and Daniel Icaza. 2024. "Analysis for the Implementation of Distributed Renewable Energy Generation Systems for Areas of High Vulnerability Due to Hillside Movements: Case Study of Marianza-Cuenca, Ecuador" Energies 17, no. 7: 1633. https://doi.org/10.3390/en17071633
APA StyleCórdova-González, F., García Meléndez, E., Ferrer Juliá, M., & Icaza, D. (2024). Analysis for the Implementation of Distributed Renewable Energy Generation Systems for Areas of High Vulnerability Due to Hillside Movements: Case Study of Marianza-Cuenca, Ecuador. Energies, 17(7), 1633. https://doi.org/10.3390/en17071633

