Abstract
The objective of this work is the energy characterisation and evaluation of the energy efficiency potential of the rubber manufacturing industry in Italy, exploiting the detailed data included in energy audits by large and energy-intensive companies. This sector is divided into two sub-activities: the manufacture of rubber products and the production of tyres. Existing studies are focused mainly on tyre production, and there is a lack of quantitative evaluation of energy indicators that can provide guidance for improving process efficiency. In this work, updated global and specific energy performance indicators (EnPIs) related to the production process and to the auxiliary and general services are defined and evaluated. At the same time, targeted actions and interventions to improve the energy efficiency of the sector are analysed, showing the role of different intervention areas and their cost-effectiveness. The analysis is based on 100 Italian mandatory energy audits of the sector collected according to Art.8 EU Directive 27/2012. The applied methodology made it possible to calculate specific energy performance indicators by considering the overall and sub-process energy consumption of different production sites. Based on a detailed database containing real data from recent energy audits, this study provides an up-to-date and reliable benchmark for the rubber industry sector. In addition, the analysis of energy audits allows the identification of the most effective energy efficiency interventions for the rubber industry in terms of cost-effectiveness and payback time.
1. Introduction
Energy efficiency plays a crucial role in a clean energy transition of the industrial sector. At worldwide level, industry accounts for 37% of final energy use and 24% of carbon emissions [1]. Making production processes more efficient and rationalizing the use of energy resources are the main objectives of the European Commission’s approach to the issue of energy efficiency in production processes.
The Energy Efficiency Directive 2012/27/EU (EED) [2] (and the 2023 directive amendment [3])is a key element of Europe’s energy legislation. The 2023 revision makes the energy efficiency target binding for EU countries, which should collectively reduce energy consumption by 11.7% in 2030, compared to the 2020 reference scenario projections.
According to Article 8 of the EED, since 2015, large companies have been obliged to carry out an energy audit on their production sites every four years. An energy audit is defined as “a systematic procedure having the purpose of obtaining adequate knowledge of the current energy consumption profile of a building or group of buildings, of an industrial or commercial operation or installation, of a private or public service, by identifying and quantifying cost-effective energy saving opportunities, and reporting the findings”.
Energy Audits (EAs) are a key tool to assess the existing energy consumption and identify the whole range of opportunities to save energy in a productive site. The recast of the EED changed the obliged parties, who will no longer be defined according to company size but according to a consumption threshold of 10 TJ per year (2.8 GWh).
In Italy, the Directive was transposed with the Legislative Decree 102/2014, later amended by Legislative Decree 73/2020. The recast of the Directive, published in October 2023, must be transposed within the next two years. According to Art. 8 of Legis. D. 102/14, two categories of companies are obliged to carry out energy audits on their production sites: large enterprises and energy-intensive enterprises. The second category is represented by enterprises voluntarily applying for tax relief on the purchased electricity and registering in the list of the Environmental Energy Services Fund (CSEA, a government agency on electricity). These companies present large energy consumptions (in absolute terms and relative to their internal costs), and they must be part of some specific industrial sectors (mainly Annexes 3 and 5 of EU Guidelines 2014/C 200/01 [4]).
Pursuant to Article 8 of Legis. D.102/2014, by the deadline of December 2019, 11,172 energy audits of production sites relating to 6434 companies [5] have been sent to ENEA, the Italian National Energy Agency in charge of the management of the scheme. The manufacturing sector represents 53% of total energy audits, and plastics and rubber manufacturing (according to the Nomenclature of Economic Activities, the sector code is NACE C22) is the second sector by importance, with around 8% of the total.
Eurostat data for 2021 [6] show that this sector is responsible for about 3.2% of energy consumption in relation to the total manufacturing industry in the European Union. Italy is in line with this figure, with a slightly higher share of 2.9%. Italy is the third country in Europe, after Germany and France (27.7% and 16.4% respectively), as the sector is important in terms of energy consumption, with a value of 15.7%. The manufacture of rubber and plastic is an important sector in Italy, which is the second EU Member State considering the national share of the total sectoral value added (14.5%, second only to Germany, which corresponds to 32.4%) [7].
Rubber is a strategic material, and rubber products are essential in several sectors and applications, such as automotive, construction, aerospace, food, pharmaceutical, oil and gas, etc. Energy is needed for all the phases of the rubber manufacturing cycle, and it represents one of the main costs in this sector [8] and is thus closely related to the competitiveness of enterprises. The rubber sector (NACE Group C22.1) has two distinct parts: the manufacture of rubber tyres and tubes, the retreading and rebuilding of rubber tyres (C.22.1.1), and the manufacture of other rubber products (C22.1.9). The rubber industry is an important sector in Italy: in 2020, the number of enterprises in the sector was 2301, and the added value was 23.9% of the NACE C22 total [9]. As for rubber production, in 2022, Italy was the fourth largest producer in the EU, after Germany, France and Spain [10]. This report includes information provided by Assogomma, the National Association of Rubber Producers. The companies in four Northern regions, namely Lombardy, Veneto, Emilia Romagna and Piedmont, account for 82% of companies. Lombardy alone has 45% of employees and 55% of companies.
This study aims to calculate the energy performance indicators for the Italian rubber manufacturing industry, exploiting the information provided by the mandatory energy audits collected by ENEA in the years 2019–2022. About 100 energy audits related to rubber processing production sites have been analysed. These represent the totality of audits related to sites of large or energy-intensive companies uploaded to the ENEA portal in the four-year period 2019–2022. In Italy, mandatory energy audits can only be prepared by subjects and/or bodies certified by accredited bodies, such as E.S. Co. (Energy Service Company), E.G.E. (Energy Management Expert) and Energy Auditors certified according to the specific and related technical regulations.
The first step toward effective energy management of production processes requires measuring and benchmarking energy-efficiency performance [11]. Several studies propose methods for the development of key performance indicators (KPIs) [12] and classification methods for different types of indicators [13,14]. In [15], a review of existing studies is presented, providing an overview of indicator typologies, methodological issues, and applications for energy performance evaluation and improvement. The authors show that existing studies are mainly dedicated to the development of indicators for specific industrial sectors with different energy intensities, such as steel [16], pulp and paper [17], aluminium [18], food [19], textiles [20] and engineering [21]. At the sector level, they depend on various parameters such as activity level, structure and maturity of energy efficiency [22]. Despite several efforts to standardise the use of indicators to compare energy efficiency across countries and sectors [23], only applied to a limited number of energy-intensive industries have been investigated using Energy Performance Indicators (EnPIs) [24]. The European IPPC Bureau provides a key contribution to creating, reviewing, and updating Best Available Techniques (BAT) reference documents (BREFs), which analyse more than 52,000 installations across Europe covered by the Industrial Emissions Directive (2010/75/EU) [25]. These documents are the European reference for the consumption of specific agro-industrial activities or cross-cutting issues such as energy efficiency, industrial cooling systems or emissions from storage with relevance for industrial manufacturing in general. BREFs provide a set of EnPIs, but without country-specific information.
Regarding specific studies related to the calculation of energy indicators for rubber manufacturing, few studies can be found in the literature. Particularly with regard to tyre production, specific energy consumption indicators are presented in [26,27], respectively, a study from the Thai Ministry of Energy and a study from the U.S. Department of Energy on rubber and plastic plants. An analysis of energy use in the tyre manufacturing industries is presented in [28], showing that electric motors account for a major share of the total energy consumption, followed by pumps, heaters, cooling systems and lighting. In Stankevičiūté’s study [29], on the other hand, an industrial rubber manufacturing company is chosen as a case study, and energy flows and energy management are studied in order to suggest ways to improve energy performance in tyre manufacturing processes. An analysis of energy use and savings in the Malaysian rubber-producing industries is presented in [9]. Decarbonisation options for the Dutch tyre industry have been evaluated in [30], highlighting that the most promising solutions are related to natural gas substitution by using biomass boilers, electric boilers, hybrid boilers or hydrogen boilers.
The literature review has shown that existing studies are focused mainly on tyre production and or specific sites, and there is a lack of extensive and in-depth studies on the evaluation of energy indicators of the different production sub-processes for both tyre production and general rubber products, that can provide guidance for improving process efficiency. The novelty of this work was to calculate up-to-date energy indicators for the sector as a whole (rubber products and tyre production) and to deepen the energy analysis of production processes. This made it possible to better frame and assess efficiency options for the sector.
In the present work, the benchmark indicators’ definition was made using a comprehensive methodology proposed in [31] and already successfully applied to several productive sectors, such as ceramic [32], oil refinery [33], and pharmaceutical [34]. This methodology made it possible to calculate specific EnPIs by considering the overall and sub-process energy consumption of different production sites, including relevant variables. Based on a major database containing real data from recent energy audits, this study was able to provide an up-to-date and reliable benchmark for the rubber industry sector. In addition, the analysis of energy audits has enabled the identification of the most effective energy efficiency interventions for the rubber industry, thus allowing an assessment of the sector’s overall savings potential.
The research questions (RQs) addressed in this study are:
- RQ1—Is it possible to quantify the total, electric, or thermal-specific energy consumption of the rubber manufacturing sector?
- RQ2—What is the quantitative and qualitative information on energy efficiency interventions in this sector?
EnPIs can be calculated based on economic data (e.g., value-added from production) or physical data (e.g., tonnes or cubic metres of products). This paper provides a contribution in the context just described: first, it analyses a specific sector, rubber, having a strategic role not often investigated; second, it provides EnPIs information at country level, which can be compared with available benchmarks, if any.
EnPIs can play a fundamental role in identifying effective Energy Performance Improvement Actions (EPIAs). Despite the multiple benefits of the adoption of EPIAs, there are several barriers related to their implementation and thus, an energy efficiency gap exists [35,36,37]. The paper puts together EnPIs information with the data associated with EPIAs described in energy audits, both relative to implemented measures and proposed measures. The EPIAs listed in the energy audit in the rubber sector are described, providing the cost-effectiveness of different areas of intervention.
2. Materials and Methods
2.1. Data Collection and Pre-Processing
In the following work, energy audits from two Italian industrial sectors, classified according to their respective NACE Code, were analysed. The study aims to achieve three main objectives through the analysis of the energy audits received by ENEA in the second audit cycle starting from 2019.
The first step of the procedure is to define a reference “Plant Energy Model” [38], according to ENEA methodology, associated with the rubber manufacturing sector production processes. The definition of the plant energy model is essential to associate the consumption of energy carriers with the different phases of the process, as well as the auxiliary operations and general services. The second and main objective of the study is the computation of first and second-level benchmark energy performance indicators (EnPi). The purpose of defining energy performance indices is to identify reference values that allow companies to appropriately plan their energy policy. EnPis is the most used tool for benchmarking energy performance. Energy consumption benchmarking, both internal (through historical/trend analysis) and external (comparison with other companies in the sector), is a powerful tool for evaluating performance, identifying critical issues and any improvement measures and therefore improving energy efficiency.
The main purpose of energy audits is to identify energy efficiency solutions by evaluating them through a cost-benefit analysis. Finally, both the energy efficiency solutions carried out by the companies and those proposed in the energy audits are analysed, making it possible to identify the areas where it is most advantageous to invest in terms of energy saving based on the economic factors in the audits.
The data is categorised according to the European NACE [39] (Nomenclature of Economic Activities) classification. Table 1 shows the descriptions of the sectors analysed according to the NACE classification and the number of audits collected for each category. This is the total number of audits uploaded by Italian obligated companies, large and energy-intensive enterprises, to the ENEA portal in the four-year period 2019–2022 for the sectors of interest and represents the sample of data analysed for this study.
Table 1.
The number of audits for each subcategory of NACE 22.1.
The first sector is the manufacturing of other rubber products, which consists of a large number of companies with a high product heterogeneity. For this reason, they have been grouped into sub-categories such as gaskets, compounds, rubber hoses or belts.
The second sector relates to the manufacture of tyres and inner tubes. As can be seen from the data in Table 1, for this sector, only six energy audits were available. However, these companies, mainly large companies, have a very high annual production, supplying tyres both for normal vehicles and for the most prestigious motoring circuses.
To fulfil the obligations established by Legislative Decree 102/2014, ENEA demands companies to compile two main documents. The first one consists of the energy audits report while the second document is a spreadsheet that collects consumption data for each direct energy carriers present in the different plants (mainly electricity and natural gas). The latter is customised for each NACE Code category and is regularly updated with the contribution of the specific Trade Associations.
For each energy carrier, consumption is then broken down according to three main categories:
- Main Activities: only processes closely related to the company’s “core business”.
- Auxiliary Systems: all those processes transforming the incoming energy carrier into different energy carriers used in the main functional areas, such as compressed air plant or thermal power plant.
- General Systems: Secondary activities are not directly connected with the core business. Examples of general services are air conditioning, lighting, heating, etc.
- For each production site, the following information was available:
- Site identification data, name, city of residence, VAT number, NACE code.
- General details of facilities and machinery used, floor plans, etc.
- Electrical and thermal load curves and consumption for the individual areas.
- Excel file summarising consumption according to the plant energy model.
To process the indicators, an in-depth data cleaning phase of the databases was necessary, with the dual objective of increasing the quality of the data and understanding the main production processes within the various factories. The most critical issues were found in companies with the lowest production levels, where the quality of energy audits was significantly lower than in larger companies. The analysis of the energy audits revealed two main recurring problems:
- No breakdown of energy consumption, reporting only total consumption for each energy carrier.
- Distribution of consumption according to the structure of the site and facilities (Department X, or Line Y) instead of a correct breakdown according to the production process.
These problems led to a reduction of analysable data, often only allowing the calculation of global energy performance indicators, i.e., referring to the total consumption of the site. For NACE sector C22.1.9, it was also necessary to group the different companies according to their main products. Two main clusters were defined and elaborated: the first, which is more numerous, refers to companies that produce gaskets and O-rings, while the second includes companies that produce raw compounds. For NACE sector C22.1.1, no clustering was necessary due to the homogeneity of the data set.
2.2. Data Analysis
Production Processes and Energy Carriers in the Rubber Manufacturing Industry
In the first phase of the work, an electrical and thermal model for the rubber manufacturing sectors was developed. This model is fundamental for the subsequent definition of first and second-level energy indicators and constitutes a useful tool to assist companies in reporting and compare their consumption. A detailed description of the methodology applied in this work can be found in [31].
Due to the high heterogeneity of the final products in the NACE C.22.1.9 sector, it was necessary to cluster the dataset in two groups:
- Cluster A: gasket/seal and O-ring manufacturers.
- Cluster B: raw compounds manufacturers,
- while the NACE Sector 22.1.1 did not require any clustering.
The results of NACE C22.1.9 Cluster A and NACE C22.1.1 will be the subject of this article.
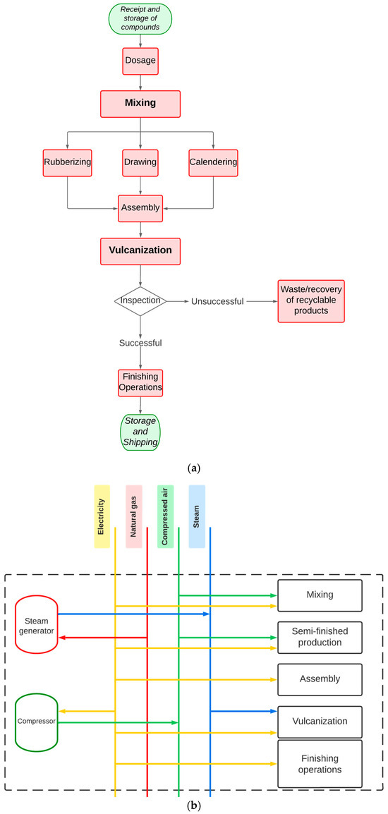
Figure 1 shows the flow chart identified for NACE Sector C22.1.9 and the breakdown of direct and indirect energy carriers involved in the process.

Figure 1.
NACE C22.1.9: Gasket manufacturers cluster. (a) Flow chart for gasket manufacturers; (b) Breakdown of direct and indirect energy carriers. Source: Authors’ elaboration.
The raw material generally used is the raw compound, which is initially processed through various phases and then undergoes moulding, the most energy-intensive process in the process. In this phase, the vulcanisation of the rubber takes place, i.e., a chemical-physical process at high temperature (about 160 °C to 200 °C) [40] necessary to change the behaviour of the compound from plastic to elastic. Moulding generally takes place by compression, placing the rubber in a special machine and then closing the heated press to give it a specific shape and the desired mechanical properties. Another method is injection moulding, where the rubbery material is initially melted and plasticised and then injected under high pressure into a melt form, after which the material is allowed to solidify into the desired shape. The next phase is called post-vulcanization, the second most intensive, in which the material is heated in an oven to remove the stresses caused by the previous processing. To complete the process, the gasket is first cleaned of burrs formed in the moulding process phase and then undergoes testing and finishing prior to storage and shipment.
Figure 1b shows the main energy carriers used by the process, namely electricity, natural gas, compressed air, and steam. Compressed air is mainly used for the pneumatic drive of the machines, while steam is used for the moulding and curing processes, which are the most energy-intensive processes.
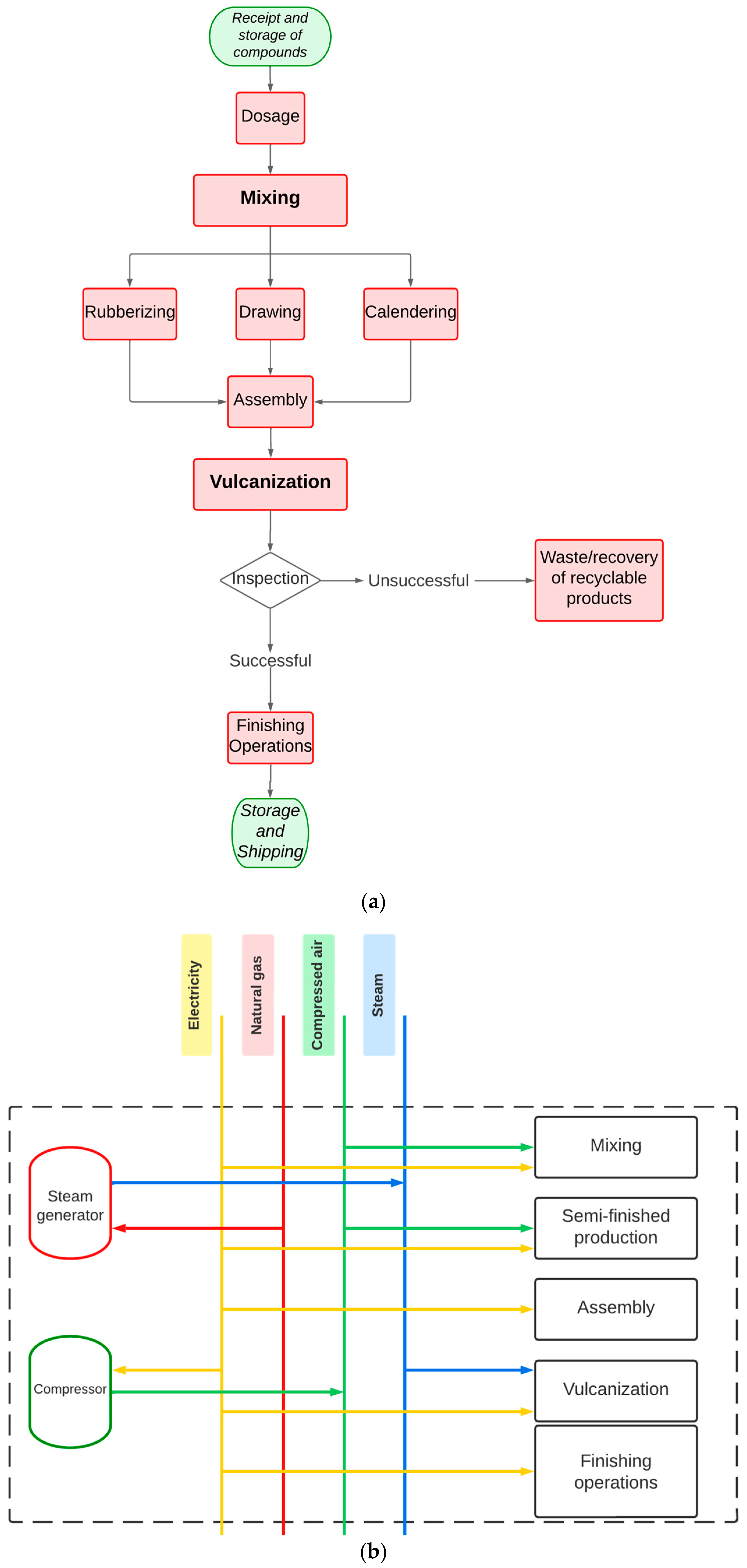
Figure 2 shows both the flow chart identified for NACE sector C22.1.1 and the breakdown of direct and indirect energy carriers in the plant.
Figure 2.
NACE C22.1.1 (a) Flow chart for tyre manufacturers; (b) Breakdown of direct and indirect energy carriers. Source: Authors’ elaboration.
The process starts with the production of the raw compounds. Raw materials used are multiple and can have up to 45 components. Both natural and synthetic rubber can be used in addition to further substances such as carbon black, plasticisers, sulfur, and silica, as well as additives that are inserted in specific parts of the process. Generally, the raw materials can be stored in a “hot chamber” in an air-conditioned warehouse at 45–55 °C. To produce the compound, the raw materials are initially minced and dosed appropriately by means of weighing belts and then fed into the mixer, generally known as Banbury. The process is exothermic and reaches temperatures up to 100 °C. The product of the mixing process is then cooled by means of special batch-off tanks and reduced to rubber sheets. Subsequently, the compound sheets are used to produce the semi-finished products, which are generally rubber wire beads or rubber sheeting, which are then assembled by special machines, called packing machines, to create the ‘raw’ tyre. The subsequent phase is vulcanisation, which is the most energy-intensive phase of the plant from the thermal energy point of view. It is based on the use of a mould to compress and heat the raw tyre produced to give it the desired properties, using both electricity and steam. Specific additives called vulcanisers are also used, which ensure the formation of so-called cross-links within the three-dimensional rubber lattice, i.e., links between the polymer chains that give the material the necessary stability, elasticity, and mechanical properties [41]. As with the gaskets, checks are subsequently carried out to ensure the tyre strength and reliability, and then the finishing operations are performed.
3. Results and Discussion
3.1. Plant Energy Model
As previously stated, the first step in calculating energy consumption indicators is to identify a reference “Plant Energy Model” [38] for the production processes. The plant energy model must be created for each energy carrier identified, and the plant must be subdivided into homogeneous functional areas. Based on the breakdown of the processes presented in the previous section and the information contained in the energy audits, different models were developed for each direct energy vector used in the processes, i.e., electricity and natural gas, as shown in the following pictures. The information presented in this section represents the context for the calculation of first and second-level EnPIs. At the same time, the breakdown of energy consumption by energy carrier is useful for a better understanding of the energy efficiency interventions identified in energy audits and analysed in this study. The electricity and natural gas models developed for sectors NACE C22.1.9 and NACE C22.1.1 are shown in Figure 3 and Figure 4 respectively.
Figure 3.
NACE C22.1.9: Gasket manufacturers cluster. (a) Plant Energy Model: Electricity; (b) Plant Energy Model: Natural Gas. Source: Authors’ elaboration.
Figure 4.
NACE C22.1.1 (a) Plant Energy Model: Electricity; (b) Plant Energy Model: Natural Gas. Source: Authors’ elaboration.
From the analysis of energy consumption reported in the energy audits, it was possible to evaluate the weight of the different energy carriers. Natural gas accounts for more than a third of the total energy consumption for NACE C22.1.9, while for NACE C22.1.1, it accounts for 50%. The distribution of electric energy consumption among the three main functional areas and among the main process activities for NACE C22.1.9 is reported in Figure 5. The quality of the data collected in the energy audits was not sufficient to allow a similar analysis for thermal energy.
Figure 5.
NACE C22.1.9: Gasket manufacturers cluster. (a) Electricity consumption distribution for functional macro-areas; (b) Electricity consumption distribution for main activities. Source: Authors’ elaboration on Microsoft Excel.
Figure 5a shows how the main activities represent the most energy-intensive category of the plant, accounting for about 2/3 of the total electricity consumption, followed by auxiliary services consuming ¼ of the total, and finally, general services. It is also useful to analyse how electricity consumption is distributed among the different main activities, shown in Figure 5b. Moulding uses approximately 60% of the total electricity, with the remaining operations not reaching 10%. Given the high incidence of consumption in the moulding process, the computation of benchmark energy performance indicators and the identification of the best opportunities for energy efficiency will be focused on this phase of the process. Note the presence of an unidentified consumption category due to the volume of data in the summary reports of low quality, which led to a non-categorization of the latter.
The distribution of electricity consumption among the three main functional areas for NACE C22.1.1 is shown in Figure 6a. Figure 6b shows how the core activities have the largest percentage of electricity consumption; in particular, vulcanisation and mixing account for 2/3 of the electricity consumption for the core activities, which is the reason energy performance indicators and energy efficiency interventions will focus on these phases. A similar pie chart for thermal energy would see a very high percentage of consumption devoted to vulcanisation; unfortunately, in most cases, consumption due to steam production for vulcanisation was not specifically allocated, making a similar analysis not possible.
Figure 6.
NACE C22.1.1: (a) Electricity consumption distribution for functional macro-areas; (b) Electricity consumption distribution for main activities. Source: Authors’ elaboration on Microsoft Excel.
The energy carriers used are the same as in the NACE C22.1.9 sector, with electrical energy being used first for the mixing process, as shown in Figure 5b, and most of the thermal energy used for the vulcanisation process.
3.2. Benchmark EnPIs
3.2.1. First Level Benchmark EnPIs
The energy audit database as described in the previous paragraph was used to calculate updated energy performance indicators for the NACE C22.1.9 and C22.1.1 sectors. The data presented in this section and in the following one answer to the first research question, on the values of EnPIs.
EnPIs have been introduced by the ISO 50001:2018 standard [42], where they are described as a combination of processes efficiency, energy consumption, and management of energy sources and their end use [40].
Energy performance indicators were calculated as specific consumption (total, electric or thermal), having the energy driver as the denominator:
The denominator is specific for each energy performance indicator, using the relevant variables available in the database such as tons of final products. When available, specific uses, such as normal cubic metres of compressed air, were used. To assess the reliability of the computed benchmark EnPIs, a coefficient of variation is introduced, which represents the ratio between the standard deviation and the mean of the calculated EnPIs.
A regression analysis was performed for each EnPI, and the evaluation was conducted using two statistical parameters, namely R2 and p-value. The coefficient of determination R2 gives an indication of the strong predictive ability of the correlation model. In simpler terms, R2 represents the difference between the values of the dependent variable that can be accounted for by the variation in the independent variable. The higher the value of R2, the better the ability of the independent variables to predict the values of the dependent variable. Conversely, low values of R2 indicate a low predictivity of the regression model, mainly since the dependent variable analysed also relies largely on other parameters that were not considered by the model. The linear correlation can be considered strong if R2 > 0.5 and moderate if R2 > 0.25. The p-value is used to check the statistical significance of the estimated coefficients or the estimated model. Models with p-values ≤ 0.05 are considered statistically significant.
Figure 7 and Figure 8 show the results of the regression analyses, while Table 2 shows the calculated statistical parameters.
Figure 7.
NACE C22.1.9: Gasket manufacturers cluster. (a) Global regression model; (b) Electric regression model. Source: Authors’ elaboration on JMP statistical software V.17.
Figure 8.
NACE C22.1.1. Electric regression model. Source: Authors’ elaboration on JMP statistical software V.17.
Table 2.
Statistical parameters of first-level regression analyses.
For NACE C22.1.9, regression analyses of the global and electrical models show a good correlation, both from an R2 and from an intercept point of view, which is positive, indicating the reliability of the model even for low outputs.
The thermal model is not present as it is not entirely satisfactory; in fact, it has a much lower R2 and a negative intercept. In any case, the amount of thermal energy used depends on the type of machinery present, which is mainly for moulding, leading to a high level of randomness in consumption. For this reason, it is advisable to relate the consumption of the plant using mainly the global energy model.
In addition to the regression analysis, the average values of the EnPIs, referring to the consumption of the entire plant, for the electrical, thermal (consumption of natural gas and other fuels), and global (electrical + thermal) models, are elaborated and reported in Table 3. The calculated indicators confirm the greater weight of electrical consumption compared to thermal consumption, so the sector’s efficiency must come through a reduction in this consumption. However, a reduction in natural gas consumption is still important in decarbonising the sector. As pointed out in the literature review, no indicators related to the energy consumption of the production of rubber products were found, so a comparison with the calculated values is not possible.
Table 3.
Results of the first level EnPIs calculations.
For the NACE C22.1.9 sector, the electrical and global models are reliable, with a standard deviation between 20% and 25% of the average. The thermal model, however, is not reliable, and it is not an indication of how an increase in quality is needed in the reporting of thermal consumption by the reporters of the audits. For NACE sector C22.1.1, similar results have been found for the electrical and global models, while the thermal model is more reliable compared to the previous sector. This is mainly due to an increase in the quality of the data in the energy audits.
For NACE sector C22.1.1, only the regression analysis performed for the electrical model is reported. Those for the thermal and global models are not shown due to the high randomness of the results obtained. This is mainly due to the low number of companies subjected to mandatory energy audits in the sector, which results in low reliability, particularly referring to the p-value. On the other hand, the high quality of the data allowed for more accurate analyses, especially for second-level EnPIs.
The average values shown in Table 3 can be compared with the few values reported in previous literature studies. In particular in [26] a global EnPI of about 5000 kWh/t is presented, while in [27] global EnPI of US tyre factories of about 3000 kWh/t is reported.
3.2.2. Second Level Benchmark EnPIs
The added value of the present work was to delve deeper into the energy analysis of production processes by going on to evaluate the second-level indicators that are a fundamental tool for understanding the ways in which the production site can be made more efficient, and that must guide the choice of interventions.
In this section, second level EnPIs obtained for the main activities will be illustrated, for the moulding and post vulcanization phases for NACE sector C22.1.9 (gasket cluster) and for mixing and curing phases for NACE sector C22.1.1 will be analysed.
Figure 9 and Figure 10 show the regression analyses performed for NACE C22.1.1, while Table 4 shows the associated statistical parameters.
Figure 9.
NACE C22.1.9: Gasket manufacturers cluster. (a) Electric regression model for moulding; (b) Electric regression model for post-vulcanization. Source: Authors’ elaboration on JMP statistical software V. 17.
Figure 10.
NACE C22.1.1. (a) Electric regression model for mixing; (b) Global regression model for vulcanisation; (c) Electric regression model for vulcanisation; (d) Thermal regression model for vulcanisation. Source: Authors’ elaboration on JMP statistical software V. 17.
Table 4.
Statistical parameters of second-level regression analyses.
For NACE C22.1.9, the regression shows a good correlation, determined by the high R2. For the moulding process, even though the consumption data are evenly distributed over the range of existence of the production, it has a significantly lower randomness than post-curing. This is probably due to the different types of presses used to perform the process, as injection presses generally consume more than compression ones. Despite the very high R2 of post-curing, the relative regression line has a negative intercept, indicating that the model is not totally reliable for low production levels.
For the mixing phase of the NACE C22.1.1 sector, the data density is not homogeneous over the entire range of production. This results in a set of sites with similar production levels, which generate a leverage effect on the regression, decreasing the quality of the analysed model, which can only be considered reliable mainly for low and high production levels. Like the calculation of EnPIs, the regression for the vulcanisation phase allows a very accurate consumption model to be obtained, particularly when referring to the global analysis. The randomness of electrical and thermal consumption due to the different types and performances of the ovens is, in fact, cancelled out with the global model, where the model’s confidence lines lie almost completely on the same regression line.
The average second level EnPIs, referred to the consumption of individual phases for the electrical, thermal, and global (electrical + thermal) models are presented in Table 5. Better results have been obtained for the moulding and post-vulcanization phases (both electrical) for NACE C22.1.9, while for NACE C22.1.1, the specific consumption related to mixing (electrical) and vulcanization (overall and thermal) phases were calculated.
Table 5.
Results of the second level EnPIs calculations.
For NACE sector C22.1.9, the calculated EnPIs have a fair level of reliability. It also shows that moulding is by far the most energy-intensive phase of the plant, with an EnPI an order of magnitude higher than post-vulcanization. For moulding, the values obtained can be compared with the previous ENEA study [40], where a value of 4300 kWh/t is reported. The higher value reported in the previous study is due to the fact that the reference’s IPE is specific to injection moulding (more energy-intensive than the compression moulding included in the present study).
For the NACE C22.1.1 sector, the overall EnPI identified for the vulcanisation phase has a lower coefficient of variation, supporting the reliability of the model. The thermal model also shows good confidence, while the electric indicator is not reported due to its high coefficient of variation. Conversely, the electrical model for the mixing phase is reliable, as reported in Table 5.
For the mixing phase, it is possible to compare the value obtained with the value of 770 kWh/t reported in [29] related to the analysis of a Swedish plant in 2000. Moreover, the results reported in [40] are available, which, however, are for rubber manufacturing in general and not specifically for tyre production, and in fact, report an EnPI of about 200 kWh/t. The one calculated is higher, probably due to additional raw materials and additives used in the mixing phase of tyre manufacturing.
3.3. Energy Efficiency Interventions
This session includes information on the second research question concerning qualitative and quantitative information on energy efficiency measures.
Energy audits include detailed information on the implemented and proposed EPIAs. The measures identified are described in the audits both qualitatively and quantitatively, reporting the achievable energy and economic savings, the investment required to carry out the measure, and any economic indicators such as NPV and Payback Period. Before starting the analysis, the data preparation phase involved the classification of interventions according to 17 main areas, shown in Table 6.
Table 6.
Classification of energy efficiency interventions.
3.3.1. Analysis of Energy Efficiency Interventions for the NACE C22.1.9 Sector
In the NACE C22.1.9 sector, 406 energy efficiency measures were identified in audits, amounting to about 10 ktoe of annual energy saving, corresponding to a total investment of EUR 32 million. On the other hand, 66 interventions were carried out by companies in previous years, with 724 tons of annual energy saving and EUR 3 million invested.
The comparison between the distribution of the Interventions identified and implemented is included in Figure 11. Figure 11b demonstrates that about one-third of implemented EPIAs are associated with lighting, which was made efficient mainly through LED relamping, followed by Compressed air and Production lines interventions. In identified interventions, the most populated area is compressed air, with interventions on the search/elimination of leaks and replacement of compressors. More details on the interventions carried out on production lines in NACE C22.1.9 are provided in Table 7.
Figure 11.
NACE C22.1.9. Distribution according to the main areas of the interventions identified and carried out. (a) Identified interventions. (b) Interventions carried out. Source: Authors’ elaboration with JMP statistical software V. 17.
Table 7.
NACE C22.1.9. Main interventions carried out on production lines.
An important parameter in assessing the effectiveness of an energy efficiency intervention is the Cost Effectiveness, defined as:
This parameter makes it possible to assess, depending on the type of intervention, the necessary investment to save one toe per year. The lower the Cost Effectiveness, the more advantageous the energy efficiency intervention will be. It is particularly important to relate cost effectiveness to parameters such as investment and payback period. In Figure 12, the relationship between these parameters is highlighted in a bubble plot, which presents Cost Effectiveness and Simple Payback Period, both averaged, in ordinates and abscissae, respectively. The average investment realised can instead be assessed by scaling the bubbles, classified according to the different main areas of intervention defined by ENEA.
Figure 12.
NACE C22.1.9. Bubble-plot for identified interventions scaled on investment. Source: Authors’ elaboration with JMP statistical software V.17.
Interventions with the lowest cost-effectiveness are those related to the area ‘General’, consisting of management interventions such as the adoption of ISO 50001 and monitoring, followed by the areas ‘Compressed Air’ and ‘Lighting’. Low-cost effectiveness implies a higher attitude to intervention in these areas, as shown in Figure 11a,b. In addition to low-cost effectiveness, the interventions in the areas “General”, “Compressed Air”, and “Lighting” present the lowest Simple Payback Period of the sector (about 2–3 years) and also a low average investment. Interventions on main activities, represented by the category “Production Lines” present a low PBP, a higher average investment and Cost Effectiveness when compared to the remaining categories.
This information, therefore, allows us to highlight how intervening on plant-critical machinery or through renewable energy production is not always convenient both from an energy and economic point of view. It is worth noting that the average investment and PBT do not include potential energy efficiency subsidies and incentive mechanisms.
Due to the low quality of the data received concerning the interventions carried out, it was not possible to perform a similar detailed analysis for this category of interventions.
3.3.2. Analysis of Energy Efficiency Interventions for the NACE C22.1.1 Sector
In the NACE C22.1.1 sector, 68 energy efficiency measures were identified in the audits, amounting to about 29 ktoe of annual energy saving, corresponding to a total investment of EUR 58 million. Moreover, 22 measures were carried out by companies, with a total of EUR 7 million invested and 2.418 toe saved each year.
Unlike the previous sector, there is a considerable discrepancy between the areas of intervention identified and carried out, as shown in Figure 13. The companies intervened mainly on the production lines (Figure 13b), making the main activities efficient according to the interventions described in Table 7. Other relevant intervention areas were pumping, compressed air production, air conditioning and lighting systems. The areas of intervention proposed in the audit (Figure 14), on the other hand, mainly refer to the streamlining of the thermal energy use by concentrating resources in the thermal power plant related to steam production. Its production is therefore made more efficient mainly through proposals to replace the boiler or through the insulation of the steam distribution plant. In any case, a good number of interventions are proposed for the main activities and on the compressed air system; this is in line with the good results obtained in the same areas with the interventions carried out. More details on the interventions carried out on production lines in NACE C22.1.1 are provided in Table 8.
Figure 13.
NACE C22.1.1. Distribution according to the main areas of the interventions identified and carried out. (a) Identified interventions. (b) Interventions carried out. Source: Authors’ elaboration with JMP statistical software V. 17.
Figure 14.
NACE C22.1.1. Bubble-plot for identified interventions scaled on investment. Source: Authors’ elaboration with JMP statistical software V.17.
Table 8.
NACE C22.1.1. Main interventions carried out on production lines.
In this case, the identified interventions referred to Production lines represent, also with the “Thermal Power Plant” area, the categories with the lowest cost-effectiveness in the sector (about 2000 €/toe). This explains the high number of interventions identified (both areas) and carried out (“Production Lines” only) in these two main categories. In the compressed air production and distribution area, the average cost-effectiveness for this NACE Sector also stands at around 4000 €/toe, like the results obtained in Figure 12 for the previous sector.
In Figure 14, it is possible to distinguish two zones made up of 3 areas each; the first, consisting of “Manufacturing Lines”, “Thermal Power Plant”, and “Compressed Air”, presents low-cost effectiveness, payback period and also average investment, determined by the size of the bubble, while the second zone, consisting of “Lighting”, “Cooling Systems” and “Electrical systems”, presents totally opposite characteristics. These results agree with the number of interventions proposed and carried out by the companies shown in Figure 13.
4. Conclusions
In this work, the analysis of the energy performance of the Italian rubber manufacturing industry based on mandatory energy audits is presented. The rubber manufacturing industry (NACE Group C22.1) is an important sector in Italy, but specific studies dedicated to the energy aspects of the sector are lacking, together with up-to-date, reliable benchmark data. The novelty of this work lies in updating, when available, or developing for the first time energy performance indicators for the sector, deepening the energy analysis of its production processes, and assessing the cost-effectiveness of energy efficiency solutions.
The analysis of about one hundred energy audits related to two main sub-sectors (NACE C22.1.9 and NACE C22.1.1) made it possible to define energy models, assess the share of different energy vectors and their contributions among the three main functional areas and among the main process activities, calculate first- and second-level energy performance indicators, and investigate the main energy efficiency interventions. Results highlighted that natural gas accounts for more than a third of the total energy consumption for NACE C22.1.9, while for NACE C22.1.1, it accounts for 50%. First-level electrical, thermal and global consumption indicators were calculated. Relative to electricity consumption average indicators, the values for C22.1.9 and C22.1.1 are 6300 kWh/t and 1800 kWh/t, respectively, both with medium/high reliability. Detailed information is available from energy audits, which also allow the computing of second-level indicators relative to specific sub-processes. For sector C22.1.9, the obtained second-level indicators have a fair level of reliability. The results show that moulding is the most energy-intensive production phase. For the NACE C22.1.1 sector, second-level indicators for vulcanisation and mixing phases have been elaborated.
The computation of energy performance indicators has been combined with the analysis of the implemented and proposed energy performance improvement actions reported in energy audits. For the NACE sector C22.1.9, a third of implemented EPIAs is associated with lighting, followed by Compressed air and Production lines interventions. In identified interventions, the most populated area is compressed air, with interventions on the search/elimination of leaks and replacement of compressors. For NACE C 22.1.1 audits, the companies intervened mainly on the production lines, and other relevant intervention areas were represented by pumping, compressed air production, air conditioning and lighting systems. On the other hand, proposed interventions are mainly related to steam production optimisation. Cost-effective indicators have also been computed. This work represents an important contribution, as detailed benchmark analyses for the rubber industry were not available in the literature. Having these up-to-date results available is very important, firstly for companies in the sector and secondly for policymakers who establish energy efficiency support measures for companies. The definition of specific energy models, in fact, can provide a useful framework for consumption accounting at the company level and for comparison over time. The analysis of the cost-effectiveness and payback time of different measures can also play a key role in planning energy efficiency support policies. Combining technical information on energy performance with economic features on interventions makes a unique data-driven and knowledge-based framework available to policymakers. The limitations of the work are related to the sample under analysis, which includes only obliged companies, i.e., large or energy-intensive enterprises, while it would be interesting to consider the entire rubber sector, namely non-energy-intensive SMEs and, with the available data, extend the analysis to other European and non-European countries. Further research could concentrate on a scenario analysis devoted to calculating the whole sector’s efficiency potential. In this way, the differences among company types could also be assessed, showing the role of potential barriers to EPIA implementation.
Author Contributions
Conceptualization, M.P., C.M., F.M. and C.T.; methodology, M.P., C.M., F.M. and C.T.; investigation, M.P., C.M., F.M. and C.T.; data curation, M.P., C.M., F.M. and C.T.; writing—original draft preparation, M.P., C.M., F.M. and C.T.; writing—review and editing, M.P., C.M., F.M. and C.T.; visualisation, M.P., C.M., F.M. and C.T.; supervision, C.M., F.M. and C.T.; project administration, F.M.; funding acquisition, F.M. All authors have read and agreed to the published version of the manuscript.
Funding
This research was funded by the National Electrical System Research Program (RdS PTR 2022–2024-WP1.6), “Piano Triennale della Ricerca del Sistema Elettrico Nazionale 2022–2024”, implemented under programme agreements between the Italian Ministry of Environment and Energy Security and ENEA, CNR, and RSE S.p.A.
Data Availability Statement
Data is contained within the article.
Conflicts of Interest
The authors declare no conflict of interest.
References
- IEA 2023, Tracking Industry. Available online: https://www.iea.org/reports/industry (accessed on 1 February 2024).
- Directive 2012/27/EU of the European Parliament and of the Council of 25 October 2012 on Energy Efficiency. 2012. Available online: https://eur-lex.europa.eu/legal-content/EN/TXT/HTML/?uri=CELEX:32012L0027&from=EN (accessed on 1 February 2024).
- Directive 2023/1791/EU of the European Parliament and of the Council of 13 September 2023 on Energy Efficiency. 2023. Available online: https://eur-lex.europa.eu/legal-content/IT/TXT/PDF/?uri=CELEX:32023L1791 (accessed on 1 February 2024).
- Communication from the Commission Guidelines on State Aid for Environmental Protection and Energy 2014–2020. Available online: https://eur-lex.europa.eu/legal-content/EN/TXT/HTML/?uri=CELEX:52014XC0628(01)&from=ITA (accessed on 1 February 2024).
- Rapporto Sull’attuazione Dell’obbligo di Diagnosi 2019. 2020. Available online: https://www.efficienzaenergetica.enea.it/component/jdownloads/?task=download.send&id=556&catid=52&Itemid=101 (accessed on 1 March 2023). (In Italian).
- Eurostat Data for 2021 Energy Consumption. Available online: https://ec.europa.eu/eurostat/databrowser/view/nrg_d_indq_n__custom_9102201/default/table?lang=en (accessed on 1 February 2024).
- Eurostat Data for 2021 Value Added. Available online: https://ec.europa.eu/eurostat/databrowser/view/nama_10_a64__custom_9352160/default/table?lang=en (accessed on 1 February 2024).
- Saidur, R.; Mekhilef, S. Energy use, energy savings and emission analysis in the Malaysian rubber producing industries. Appl. Energy 2010, 87, 2746–2758. [Google Scholar] [CrossRef]
- Istat, Rapporto Sulla Competitività Dei Settori Produttivi. 2023. Available online: https://www.istat.it/it/archivio/282020 (accessed on 1 February 2024).
- Assolombarda e Federazione Gomma Plastica. Le Industrie Della Gomma Plastica in Lombardia, Nel Contesto Europeo e Italiano. I Settori di Destinazione e la Rilevanza Della Filiera. 2023. Available online: https://www.assolombarda.it/centro-studi/le-industrie-della-gomma-plastica-in-lombardia-nel-contesto-europeo-e-italiano-report (accessed on 1 February 2024). (In Italian).
- Herce, C.; Biele, E.; Martini, C.; Salvio, M.; Toro, C. Impact of Energy Monitoring and Management Systems on the Implementation and Planning of Energy Performance Improved Actions: An Empirical Analysis Based on Energy Audits in Italy. Energies 2021, 14, 4723. [Google Scholar] [CrossRef]
- May, G.; Barletta, I.; Stahl, B.; Taisch, M. Energy management in production: A novel method to develop key performance indicators for improving energy efficiency. Appl. Energy 2015, 149, 46–61. [Google Scholar] [CrossRef]
- Johnsson, S.; Andersson, E.; Thollander, P.; Karlsson, M. Energy savings and greenhouse gas mitigation potential in the Swedish wood industry. Energy 2019, 187, 115919. [Google Scholar] [CrossRef]
- Proskuryakova, L.; Kovalev, A. Measuring energy efficiency: Is energy intensity a good evidence base? Appl. Energy 2015, 138, 450–459. [Google Scholar] [CrossRef]
- Franco, A.; Miserocchi, L.; Testi, D. Energy Indicators for Enabling Energy Transition in Industry. Energies 2023, 16, 581. [Google Scholar] [CrossRef]
- Morfeldt, J.; Silveira, S.; Hirsch, T.; Lindqvist, S.; Nordqvist, A.; Pettersson, J.; Pettersson, M. Improving energy and climate indicators for the steel industry—The case of Sweden. J. Clean. Prod. 2015, 107, 581–592. [Google Scholar] [CrossRef]
- Andersson, E.; Thollander, P. Key performance indicators for energy management in the Swedish pulp and paper industry. Energy Strategy Rev. 2019, 24, 229–235. [Google Scholar] [CrossRef]
- Haraldsson, J.; Johnsson, S.; Thollander, P.; Wallén, M. Taxonomy, saving potentials and key performance indicators for energy end-use and greenhouse gas emissions in the aluminium industry and aluminium casting foundries. Energies 2021, 14, 3571. [Google Scholar] [CrossRef]
- Kanchiralla, F.M.; Jalo, N.; Thollander, P.; Andersson, M.; Johnsson, S. Energy use categorization with performance indicators for the food industry and a conceptual energy planning framework. Appl. Energy 2021, 304, 117788. [Google Scholar] [CrossRef]
- Branchetti, S.; Petrovich, C.; Ciaccio, G.; De Sabbata, P.; Frascella, A.; Nigliaccio, G. Energy efficiency indicators for textile industry based on a self-analysis tool. Commun. Comput. Inf. Sci. 2021, 1217, 3–27. [Google Scholar] [CrossRef]
- Kanchiralla, F.M.; Malik, F.; Jalo, N.; Johnsson, S.; Thollander, P.; Andersson, M. Energy end-use categorization and performance indicators for energy management in the engineering industry. Energies 2020, 13, 369. [Google Scholar] [CrossRef]
- Phylipsen, G.J.M.; Blok, K.; Worrell, E. International comparisons of energy efficiency-Methodologies for the manufacturing industry. Energy Policy 1997, 25, 715–725. [Google Scholar] [CrossRef]
- Bosseboeuf, D.; Chateau, B.; Lapillonne, B. Cross-country comparison on energy efficiency indicators: The on-going European effort towards a common methodology. Energy Policy 1997, 25, 673–682. [Google Scholar] [CrossRef]
- Worrell, E.; Bernstein, L.; Roy, J.; Price, L.; Harnisch, J. Industrial energy efficiency and climate change mitigation. Energy Effic. 2008, 2, 109. [Google Scholar] [CrossRef]
- European IPPC Bureau. BAT Reference Documents (BREFs). Available online: https://eippcb.jrc.ec.europa.eu/reference (accessed on 1 February 2024).
- Thai Department of Alternative Energy Development and Efficiency, 2007, Project on Studying of Energy Efficiency Index in Rubber Industry. Available online: http://www2.dede.go.th/kmberc/datacenter/factory/rubber/RubberEng.pdf (accessed on 1 February 2024).
- US Department of Energy. Bandwidth Study on Energy Use and Potential Energy Savings Opportunities in U.S. Plastics and Rubber Manufacturing. 2017. Available online: https://energy.gov/eere/amo (accessed on 1 February 2024).
- Gudadhe, M.; Lohakare, P.; Meshram, M.; Padole, A. Energy analysis in tire manufacturing Industries. Int. J. Mech. Eng. Technol. 2015, 6, 112–119. [Google Scholar]
- Stankevičiūté, L. Energy Use and Energy Management in Tyre Manufacturing: The Trelleborg 1 Case. Master’s Thesis, Lund University, Lund, Sweden, 2000. [Google Scholar]
- Chikri, Y.A.; Wetzels, W.; Decarbonisation Options for the Dutch Tyre Industry. The Hague. 2019. Available online: www.pbl.nl/en (accessed on 1 February 2024).
- Bruni, G.; De Santis, A.; Herce, C.; Leto, L.; Martini, C.; Martini, F.; Salvio, M.; Tocchetti, F.A.; Toro, C. From energy audit to energy performance indicators (Enpi): A methodology to characterize productive sectors. The Italian cement industry case study. Energies 2021, 14, 8436. [Google Scholar] [CrossRef]
- Martini, F.; Ossidi, M.; Salvio, M.; Toro, C. Analysis of the Energy Consumption Structure and Evaluation of Energy Performance Indicators of The Italian Ceramic Industry. In Proceedings of the ECOS 2021—34th International Conference on Efficency, Cost, Optimization, Simulation and Environmental Impact of Energy Systems, Sicily, Italy, 28 June–2 July 2021; pp. 1258–1268. [Google Scholar] [CrossRef]
- Herce, C.; Martini, C.; Salvio, M.; Toro, C. Energy Performance of Italian Oil Refineries Based on Mandatory Energy Audits. Energies 2022, 15, 532. [Google Scholar] [CrossRef]
- Bruni, G.; Martini, C.; Martini, F.; Salvio, M. On the Energy Performance and Energy Saving Potential of the Pharmaceutical Industry: A Study Based on the Italian Energy Audits. Processes 2023, 11, 1114. [Google Scholar] [CrossRef]
- Solnørdal, M.T.; Thyholdt, S.B. Absorptive Capacity and Energy Efficiency in Manufacturing Firms—An Empirical Analysis in Norway. Energy Policy 2019, 132, 978–990. [Google Scholar] [CrossRef]
- Backlund, S.; Thollander, P.; Palm, J.; Ottosson, M. Extending the Energy Efficiency Gap. Energy Policy 2012, 51, 392–396. [Google Scholar] [CrossRef]
- Cagno, E.; Worrell, E.; Trianni, A.; Pugliese, G. A Novel Approach for Barriers to Industrial Energy Efficiency. Renew. Sustain. Energy Rev. 2013, 19, 290–308. [Google Scholar] [CrossRef]
- Santino, D.; Biele, E.; Salvio, M. Guidelines for Energy Audits under Article 8 of the EED: Italy’s Implementation Practices and Tools; ENEA: Rome, Italy, 2019; Available online: https://www.efficienzaenergetica.enea.it/component/jdownloads/?task=download.send&id=377&catid=40&Itemid=101 (accessed on 1 February 2024).
- European Commission. NACE Rev. 2—Statistical Classification of Economic Activites in the European Community; Office for Official Publications of the European Communities: Luxembourg, 2008. [Google Scholar]
- ENEA and Federazione Gomma Plastica, Analisi dei Dati Relativi Alle Diagnosi Energetiche e Individuazione Preliminare Degli Indici di Prestazione Nei Settori Della Lavorazione Della Gomma e Della Trasformazione Delle Materie Plastiche. 2016. Available online: https://www.efficienzaenergetica.enea.it (accessed on 1 February 2024). (In Italian).
- Mark, J.E.; Erman, B.; Roland, C.M. (Eds.) The Science and Technology of Rubber, 4th ed.; Academic Press: Cambridge, MA, USA, 2013. [Google Scholar]
- ISO 50001:2018; Energy Management Systems—Requirements with Guidance for Use. ISO: Geneva, Switzerland, 2018.
Disclaimer/Publisher’s Note: The statements, opinions and data contained in all publications are solely those of the individual author(s) and contributor(s) and not of MDPI and/or the editor(s). MDPI and/or the editor(s) disclaim responsibility for any injury to people or property resulting from any ideas, methods, instructions or products referred to in the content. |
© 2024 by the authors. Licensee MDPI, Basel, Switzerland. This article is an open access article distributed under the terms and conditions of the Creative Commons Attribution (CC BY) license (https://creativecommons.org/licenses/by/4.0/).