Research on Wellbore Stability in Deepwater Hydrate-Bearing Formations during Drilling
Abstract
1. Introduction
2. Numerical Model
- (1)
- The deformation of the reservoir conforms to the small strain assumption of elastic mechanics;
- (2)
- The hydrate reservoir at the selected formation depth is considered a homogeneous material, disregarding differences in specific heat capacity and thermal conductivity between fluids and the rock matrix;
- (3)
- The impact of secondary hydrate formation due to localized temperature reduction from hydrate endothermic reactions on reservoir properties is neglected;
- (4)
- When hydrates decompose due to temperature and pressure changes, only their phase changes are considered, ignoring potential movement relative to the rock skeleton;
- (5)
- The influence of wellbore collapse on the temperature and seepage fields is disregarded.
2.1. Key Control Equations for the Coupled THMC Model
2.1.1. Kinetic Equations for Hydrate Decomposition
2.1.2. Energy Conservation Equation for Hydrate Decomposition
2.2. Wellbore Stability Model
2.2.1. Mechanical Model of Hydrate Deposits
2.2.2. Wellbore Yield Failure Criterion
3. Model Construction
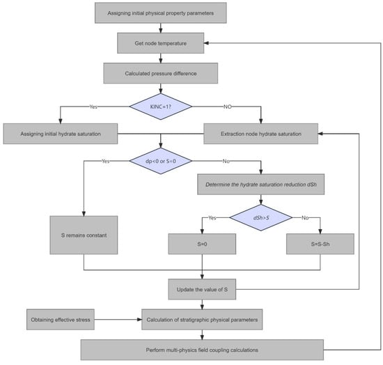
3.1. Numerical Method
3.1.1. Finite Element Software Secondary Development
3.1.2. Verification of Secondary Development Subroutine
3.2. Geological Setting
3.3. Geometric Model Parameters and Initial Conditions
4. Results and Discussion
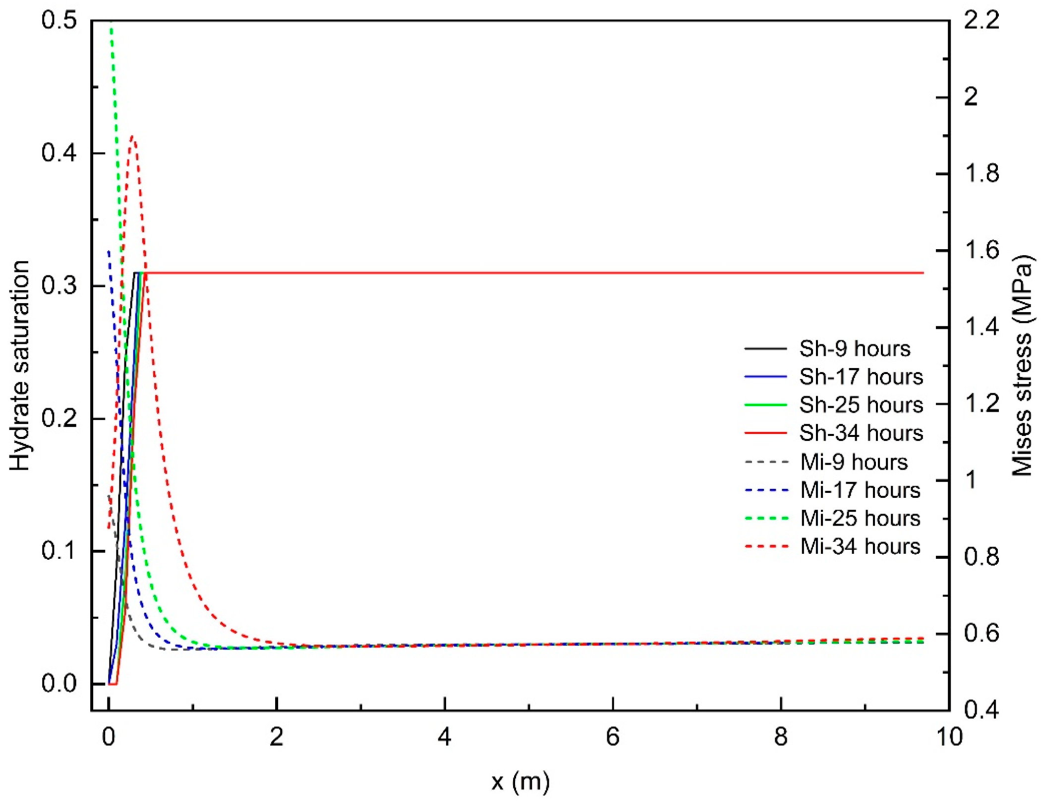
4.1. The Distribution and Evolution of Pore Pressure and Temperature after Well Opening
4.2. The Distribution and Evolution of Reservoir Mechanical Properties after Well Opening
4.3. Analysis of Wellbore Stability after Well Opening
5. Conclusions
- (1)
- During the drilling process, wellbore instability does not occur abruptly following wellbore opening, but rather evolves as a result of redistributed geostresses. This instability initiates when the concentrated forces acting near the wellbore exceed the strength limits of the wellbore rock, leading to the onset of damage. Initially, this damage manifests as sand production from the reservoir, followed by an accelerated rate of wellbore degradation. The affected area expands longitudinally and laterally from the initial failure points. Over time, as the wellbore is exposed to the formation fluids, wellbore collapse occurs. During drilling operations, increasing the rate of mechanical drilling can be an effective strategy to swiftly complete the drilling process and thus mitigate operational disruptions caused by wellbore collapse. At the same time, it is recommended to use cooling equipment to reduce the drilling fluid temperature.
- (2)
- When equivalent plastic strain appears in the direction of minimum principal stress, although plastic strain has not yet occurred in the direction of maximum principal stress, there is an accelerated displacement change along the well axis.
- (3)
- The decomposition of hydrates is strongly correlated with the instability of wellbore walls. The breakdown of hydrates significantly reduces the elastic modulus of the reservoir, while having a relatively minor impact on the elastic parameters.
- (4)
- For underbalanced drilling operations with a pressure differential of 0.1 MPa, temperature plays a dominant role in the decomposition of hydrates during the drilling process. In the early stages of drilling, hydrate decomposition occurs rapidly. However, as the rate of heat conduction slows down, the advancement of the hydrate decomposition front also decelerates.
- (5)
- In actual drilling operations, drilling fluid will form mud cake on the well wall, which is crucial for the protection of the well wall. The influence of drilling fluid properties on the stability of the well wall is not the focus of this paper, but it is suggested that the impact of mud cake formation on the stability of the well wall could be considered in the future.
Author Contributions
Funding
Data Availability Statement
Conflicts of Interest
References
- Su, Z.; Huang, L.; Wu, N.; Yang, S. Effect of thermal stimulation on gas production from hydrate deposits in Shenhu area of the South China Sea. Sci. China Earth Sci. 2013, 56, 601–610. [Google Scholar] [CrossRef]
- Sloan, E.D.; Koh, C.A. Clathrate Hydrates of Natural Gases; CRC Press: Boca Raton, FL, USA, 1990. [Google Scholar]
- Yu, L.; Zhang, L.; Zhang, R.; Ren, S. Assessment of natural gas production from hydrate-bearing sediments with unconsolidated argillaceous siltstones via a controlled sandout method. Energy 2018, 160, 654–667. [Google Scholar] [CrossRef]
- Zhao, X.; Qiu, Z.; Wang, M.; Xu, J.; Huang, W. Experimental investigation of the effect of drilling fluid on wellbore stability in shallow unconsolidated formations in deep water. J. Pet. Sci. Eng. 2019, 175, 595–603. [Google Scholar] [CrossRef]
- Sun, J.; Ning, F.; Lei, H.; Gai, X.; Sánchez, M.; Lu, J.; Li, Y.; Liu, L.; Liu, C.; Wu, N.; et al. Wellbore stability analysis during drilling through marine gas hydrate-bearing sediments in Shenhu area: A case study. J. Pet. Sci. Eng. 2018, 170, 345–367. [Google Scholar] [CrossRef]
- Li, Z.; Gan, B.; Li, Z.; Zhang, H.; Wang, D.; Zhang, Y.; Wang, Y. Kinetic mechanisms of methane hydrate replacement and carbon dioxide hydrate reorganization. Chem. Eng. J. 2023, 477, 146973. [Google Scholar] [CrossRef]
- Kamath, V.A.; Mutallk, P.N.; Sira, J.H.; Patil, S.L. Experimental Study of Brine Injection and Depressurization Methods for Dissociation of Gas Hydrates. SPE Form. Eval. 1991, 6, 477–484. [Google Scholar] [CrossRef]
- Dickens, G.R.; Quinby-Hunt, M.S. Methane hydrate stability in seawater. Geophys. Res. Lett. 1994, 21, 2115–2118. [Google Scholar] [CrossRef]
- Tao, Z.; Yanhui, Z.; Klemens, K.; Abdallah; Shuyu, S.; Ibrahim, H. Deep learning–assisted phase equilibrium analysis for producing natural hydrogen. Int. J. Hydrogen Energy 2024, 50, 473–486. [Google Scholar] [CrossRef]
- Tao, Z.; Yanhui, Z.; Klemens, K.; Abdallah; Shuyu, S.; Ibrahim, H. Phase equilibrium in the hydrogen energy chain. Fuel 2022, 328, 125324. [Google Scholar] [CrossRef]
- Yanyan, H.; Jing-Chun, F.; Yan, X.; Yi, W.; Pian, L.; Mingrui, Z. Phase equilibrium characteristics of natural gas hydrate formation at the deep-water environment of “Haima” cold seep. Energy Rep. 2022, 8, 5501–5509. [Google Scholar] [CrossRef]
- Zheng, L.; Litao, C.; Zhiyuan, W.; Yonghai, G.; Jintang, W.; Changhong, Y.; Baojiang, S. Hydrate phase equilibria in natural sediments: Inhibition mechanism and NMR-based prediction method. Chem. Eng. J. 2023, 452, 139447. [Google Scholar] [CrossRef]
- Liao, Y.; Wang, Z.; Chao, M.; Sun, X.; Wang, J.; Zhou, B.; Sun, B. Coupled wellbore–reservoir heat and mass transfer model for horizontal drilling through hydrate reservoir and application in wellbore stability analysis. J. Nat. Gas Sci. Eng. 2021, 95, 104216. [Google Scholar] [CrossRef]
- Li, Y.; Cheng, Y.-F.; Yan, C.-L.; Wang, Z.-Y.; Song, L.-F. Effects of creep characteristics of natural gas hydrate-bearing sediments on wellbore stability. Pet. Sci. 2022, 19, 220–233. [Google Scholar] [CrossRef]
- Hu, T.; Wang, H.N.; Jiang, M.J. Analytical approach for the fast estimation of time-dependent wellbore stability during drilling in methane hydrate-bearing sediment. J. Nat. Gas Sci. Eng. 2022, 99, 104422. [Google Scholar] [CrossRef]
- Li, J.; Zhang, Y.; Di, S.; Lin, L.; Zhou, Y. Research on hydrate-bearing reservoir deformation and wellbore wall stability during natural gas hydrate exploitation. Geomech. Energy Environ. 2023, 34, 100458. [Google Scholar] [CrossRef]
- Shao, Z.; Wang, J.; Zhou, M.; Wang, E.; Lv, K.; Wang, Z.; Huang, X.; Wang, R.; Lu, C.; Sun, J. Role of chemical cementation and hydration inhibition on wellbore stability in hydrate bearing sediment: Experimental and molecular dynamics simulation studies. J. Nat. Gas Sci. Eng. 2022, 104, 104619. [Google Scholar] [CrossRef]
- Kim, H.C.; Bishnoi, P.R.; Heidemann, R.A.; Rizvi, S.S.H. Kinetics of methane hydrate decomposition. Chem. Eng. Sci. 1987, 42, 1645–1653. [Google Scholar] [CrossRef]
- Yin, Z.; Moridis, G.; Chong, Z.R.; Tan, H.K.; Linga, P. Numerical analysis of experimental studies of methane hydrate dissociation induced by depressurization in a sandy porous medium. Appl. Energy 2018, 230, 444–459. [Google Scholar] [CrossRef]
- Jiang, Y.; Ma, X.; Luan, H.; Liang, W.; Yan, P.; Song, W.; Shan, Q. Numerical simulation on the evolution of physical and mechanical characteristics of natural gas hydrate reservoir during depressurization production. J. Nat. Gas Sci. Eng. 2022, 108, 104803. [Google Scholar] [CrossRef]
- Li, J.; Yu, B. Chapter One—Gas properties, fundamental equations of state and phase relationships. In Sustainable Natural Gas Reservoir and Production Engineering; Wood, D.A., Cai, J., Eds.; Gulf Professional Publishing: Oxford, UK, 2022; Volume 1, pp. 1–28. [Google Scholar]
- Liang, W.; Zhao, T.-b.; Qiu, Y.; Wang, X. Fully Coupled Numerical Model and Its Application in Natural Gas Hydrate Reservoir. Energy Fuels 2021, 35, 2048–2063. [Google Scholar] [CrossRef]
- Miyazaki, K.; Yamaguchi, T.; Sakamoto, Y.; Tenma, N.; Ogata, Y.; Aoki, K. Effect of Confining Pressure on Mechanical Properties of Sediment Containing Synthetic Methane Hydrate. J. MMIJ 2010, 126, 408–417. [Google Scholar] [CrossRef]
- Li, Q.; Cheng, Y.; Li, Q.; Ansari, U.; Liu, Y.; Yan, C.; Lei, C. Development and verification of the comprehensive model for physical properties of hydrate sediment. Arab. J. Geosci. 2018, 11, 325. [Google Scholar] [CrossRef]
- Labuz, J.F.; Zang, A. Mohr–Coulomb Failure Criterion. Rock Mech. Rock Eng. 2012, 45, 975–979. [Google Scholar] [CrossRef]
- Van Genuchten, M.T. A closed-form equation for predicting the hydraulic conductivity of unsaturated soils. Soil Sci. Soc. Am. J. 1980, 44, 892–898. [Google Scholar] [CrossRef]
- Huaiwen, Z.; Yuanfang, C.; Jihui, S.; Lingdong, L.; Menglai, L.; Xiuting, H.; Chuanliang, Y. Experimental study of water-based drilling fluid disturbance on natural gas hydrate-bearing sediments. J. Nat. Gas Sci. Eng. 2017, 47, 1–10. [Google Scholar] [CrossRef]
- Haiqi, Z.; Shengxiong, Y.; Wu, N.; Xin, S.; Holland, M.; Schultheiss, P.; Kelly, R.; Heather, B.; Gary, H. Successful and surprising results for China’s first gas hydrate drilling expedition. Fire Ice Gas Hydrate News Lett. 2007, 7, 6–9. [Google Scholar]
- Yang, S.; Zhang, H.; Wu, N.; Su, X.; Schultheiss, P.; Holland, M.; Zhang, G.; Liang, J.; Lu, J.; Rose, K. High concentration hydrate in disseminated forms obtained in Shenhu Area, North Slope of South China Sea. In Proceedings of the 6th International Conference on Gas Hydrates (ICGH 2008), Vancouver, BC, Canada, 6–10 July 2008. [Google Scholar]
- Ye, J.-L.; Qin, X.-W.; Xie, W.-W.; Lu, H.-L.; Ma, B.-J.; Qiu, H.-J.; Liang, J.-Q.; Lu, J.-A.; Kuang, Z.-G.; Lu, C.; et al. The second natural gas hydrate production test in the South China Sea. China Geol. 2020, 3, 197–209. [Google Scholar] [CrossRef]















| Parameters | Values |
|---|---|
| Initial hydrate saturation | 0.31 |
| Initial intrinsic permeability | 2.38 mD |
| Density of hydrate-bearing reservoirs | 1800 kg/m3 |
| Porosity of hydrate-bearing reservoirs | 0.31 |
| Initial cohesion of hydrate-bearing reservoirs | 1.1 MPa |
| Internal friction angle of hydrate-bearing reservoir | 35° |
| Initial modulus of elasticity of hydrate-bearing reservoirs | 565 MPa |
| Poisson's ratio for hydrate-bearing reservoirs | 0.25 |
| Pressure of the drilling fluid | 13.7 MPa |
| Pore pressure of the formation | 13.8 MPa |
| Density of seawater | 1030 kg/m3 |
| Specific heat capacity of water | 4200 J/kg/K |
| Specific heat capacity of rock | 800 J/kg/K |
| Thermal conductivity of hydrate | 0.39 W/m/K |
| Thermal conductivity of water | 0.56 W/m/K |
| Biot coefficient | 1 |
| Initial formation temperature | 12 °C |
| Temperature of the drilling fluid | 25.5 °C |
Disclaimer/Publisher’s Note: The statements, opinions and data contained in all publications are solely those of the individual author(s) and contributor(s) and not of MDPI and/or the editor(s). MDPI and/or the editor(s) disclaim responsibility for any injury to people or property resulting from any ideas, methods, instructions or products referred to in the content. |
© 2024 by the authors. Licensee MDPI, Basel, Switzerland. This article is an open access article distributed under the terms and conditions of the Creative Commons Attribution (CC BY) license (https://creativecommons.org/licenses/by/4.0/).
Share and Cite
Sun, T.; Wen, Z.; Yang, J. Research on Wellbore Stability in Deepwater Hydrate-Bearing Formations during Drilling. Energies 2024, 17, 823. https://doi.org/10.3390/en17040823
Sun T, Wen Z, Yang J. Research on Wellbore Stability in Deepwater Hydrate-Bearing Formations during Drilling. Energies. 2024; 17(4):823. https://doi.org/10.3390/en17040823
Chicago/Turabian StyleSun, Ting, Zhiliang Wen, and Jin Yang. 2024. "Research on Wellbore Stability in Deepwater Hydrate-Bearing Formations during Drilling" Energies 17, no. 4: 823. https://doi.org/10.3390/en17040823
APA StyleSun, T., Wen, Z., & Yang, J. (2024). Research on Wellbore Stability in Deepwater Hydrate-Bearing Formations during Drilling. Energies, 17(4), 823. https://doi.org/10.3390/en17040823
