Real-Time Online Estimation Technology and Implementation of State of Charge State of Uncrewed Aerial Vehicle Lithium Battery
Abstract
1. Introduction
2. Methods
3. Modeling and Parameter Identification
3.1. Equivalent Modeling of Lithium Drone Batteries
3.2. Parameter Identification and Simulation Verification of UAV Lithium Battery
- (1)
- Under the set temperature conditions, charge the battery with a constant current and voltage at a charging current of 0.5 C, with a charging cut-off current of 0.01 C, at which time the SOC is 100%, and leave it for 1 h.
- (2)
- Discharge 5% of the battery at a discharge current of 1 C and leave it for 1 h.
- (3)
- Discharge the battery with a 3 C pulse current for 10 s and leave it for 40 s; charge it for 10 s and leave it for 40 s (to complete one HPPC experiment).
- (4)
- Perform cyclic experiments on steps (2)–(3) until the SOC of the battery = 0%.
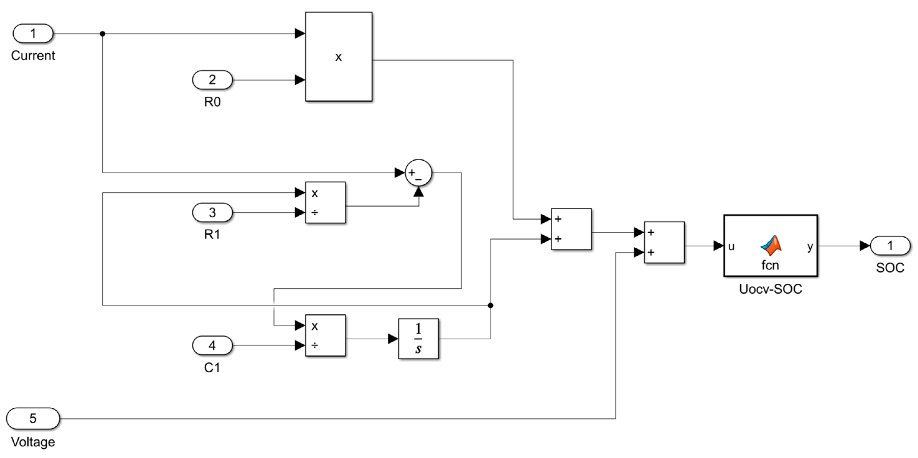
4. SOC Estimation Model Establishment
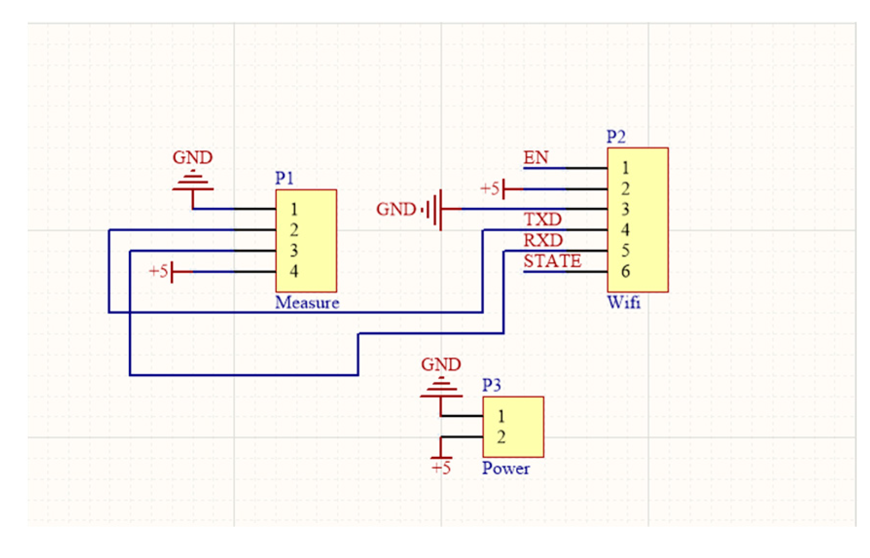
5. Device Development and Performance Verification
6. Conclusions
Author Contributions
Funding
Data Availability Statement
Conflicts of Interest
References
- Xie, Q. Historical Status and Development Prospects of UAVs. Oper. Manag. 2016, 100–101. [Google Scholar]
- Liang, W. UAV + industry application, a promising future. Bus. Sch. 2018, 1. [Google Scholar]
- Huang, C.G.; Yin, H.J. Analysis of the Working Relationship between Lithium Battery and Charger Battery Management System. Southwest Automotive Information: First Half of 2011.0. Available online: https://www.southwestautomotiveprofessionals.org/ (accessed on 26 November 2023).
- Zhang, Y.; Wang, L.J.; Wu, T.Z. UAV SOC estimation analysis based on improved EKF. Power Technol. 2019, 43, 320–323. [Google Scholar] [CrossRef]
- Zhang, L.; Wang, S.L.; Chen, L. SOC estimation of lithium battery packs for small unmanned aerial vehicles based on extended Kalman filter. Manuf. Autom. 2018, 40, 94–97. [Google Scholar]
- Shi, W.H.; Wang, S.L.; Wang, C.M. Intelligent calculation of circuit equivalence and state of charge of UAV lithium battery. Autom. Instrum. 2020, 41, 65–70. [Google Scholar]
- Li, Y.J. Study on Correlation of Discharge Curve Fitting Coefficients and Residual Capacity of Different Capacity Lithium Batteries; Northeast Petroleum University: Daqing, China, 2023. [Google Scholar]
- Yu, Q.Q.; Wan, C.J.; Li, J.F. An open circuit voltage model fusion method for state of charge estimation of lithium-ion batteries. Energies 2021, 14, 1797. [Google Scholar] [CrossRef]
- Somakettarin, N.; Funaki, T. Study on factors for accurate open circuit voltage characterizations in Mn-type Li-ion batteries. Batteries 2017, 3, 8. [Google Scholar] [CrossRef]
- Li, Z.; Lu, L.G.; Ouyang, M.G. Comparison of methods to improve the accuracy of SOC estimation by ampere-hour integration method. J. Tsinghua Univ. (Nat. Sci. Ed.) 2010, 50. 1293–1296+1301. [Google Scholar]
- Zhang, M.Y.; Fan, X.B. Design of battery management system based on improved ampere-hour integration method. Int. J. Electr. Hybrid Veh. 2022, 14, 1. [Google Scholar] [CrossRef]
- How, D.N.; Hannan, M.A.; Lipu, M.H.; Ker, P.J. State of charge estimation for lithium-ion batteries using model-based and data-driven methods: A review. IEEE Access 2019, 7, 136116–136136. [Google Scholar] [CrossRef]
- Attanayaka, S.; Karunadasa, J.P.; Hemapala, K.T.M.U. Estimation of state of charge for lithium-ion batteries A Review. AIMS Energy 2019, 7, 186–210. [Google Scholar] [CrossRef]
- He, Z.G.; Li, Y.T.; Sun, Y.Y. State-of-charge estimation of lithium-ion batteries based on an adaptive iterative extended Kalman filter. J. Energy Storage 2021, 39, 102593. [Google Scholar] [CrossRef]
- Hametner, C.; Jakubek, S.; Prochazka, W. Data-driven design of a cascaded observer for battery state of health estimation. IEEE Trans. Ind. Appl. 2018, 54, 6258–6266. [Google Scholar] [CrossRef]
- Xiong, R.; Sun, F.C.; He, H.W. Data-driven State-of-Charge estimator for electric vehicles battery using robust extended Kalman filter. Int. J. Automot. Technol. 2014, 15, 89–96. [Google Scholar] [CrossRef]
- Shah, A.; Shah, K.; Shah, C. State of charge, remaining useful life and knee point estimation based on artificial intelligence and Machine learning in lithium-ion EV batteries: A comprehensive review. Renew. Energy Focus 2022, 42, 146–164. [Google Scholar] [CrossRef]
- Kou, F.R.; Luo, X.; Men, H. SOC estimation of lithium battery based on feature optimization and improved extreme learning machine. Energy Storage Sci. Technol. 2023, 12, 1234–1243. [Google Scholar]
- Li, D.; Deng, J.J.; Zhang, Z.S. Review on safety warning strategy of electric vehicle power battery. Automot. Eng. 2023, 45, 1392–1407. [Google Scholar]
- Tan, B.R.; Du, J.H.; Ye, X.H. A review of model-based SOC estimation methods for lithium-ion batteries. Energy Storage Sci. Technol. 2023, 12, 1995–2010. [Google Scholar]
- Lin, C.T.; Qiu, B.; Chen, Q.S. Comparison of current input electric vehicle battery equivalent circuit models. J. Mech. Eng. 2005, 41, 76–81. [Google Scholar] [CrossRef]
- Nejad, S.; Gladwin, D.T.; Stone, D.A. A systematic review of lumped-parameter equivalent circuit models for real-time estimation of lithium-ion battery states. J. Power Sources 2016, 316, 183–196. [Google Scholar] [CrossRef]
- Ramsey, D.; German, R.; Bouscayrol, A. Comparison of equivalent circuit battery models for energetic studies on electric vehicles. In Proceedings of the 2020 IEEE Vehicle Power and Propulsion Conference (VPPC), Gijon, Spain, 18 November–16 December 2020; pp. 1–5. [Google Scholar]
- Hidalgo-leon, R.; Urquizo, J.; Jacome-ruiz, P. Modeling battery under discharge using improved thevenin-shepherd electrical battery model. In Proceedings of the 2018 IEEE Vehicle Power and Propulsion Conference (VPPC), Chicago, IL, USA, 27–30 August 2018; pp. 1–5. [Google Scholar]
- Zhou, J.; Hua, Y.H.; Liu, K. Research on a high-precision modeling scheme for lithium-ion batteries. Proc. CSEE 2019, 39, 6394–6403. [Google Scholar]
- Milishchuk, R.; Bogodorova, T. Thevenin-based battery model with ageing effects in modelica. In Proceedings of the 2022 IEEE 21st Mediterranean Electrotechnical Conference (MELECON), Palermo, Italy, 14–16 June 2022; pp. 243–248. [Google Scholar]
- Ji, Y.J.; Qiu, S.L.; Li, G. Simulation of second-order RC equivalent circuit model of lithium battery based on variable resistance and capacitance. J. Cent. South Univ. 2020, 27, 2606–2613. [Google Scholar] [CrossRef]
- Lai, X.; Zheng, Y.J.; Sun, T. A comparative study of different equivalent circuit models for estimating state-of-charge of lithium ion batteries. Electrochim. Acta 2018, 259, 566–577. [Google Scholar] [CrossRef]
- Madani, S.S.; Schaltz, E.; Kær, S.K. A review of different electric equivalent circuit models and parameter identification methods of lithium-ion batteries. ECS Trans. 2018, 87, 23–37. [Google Scholar] [CrossRef]
- Yan, X.W.; Guo, Y.W.; Cui, Y. Electric vehicle battery SOC estimation based on GNL model adaptive Kalman filter. J. Phys. Conf. Ser. 2018, 1087, 052027. [Google Scholar] [CrossRef]
- Hao, G.; Jin, T. Health status assessment of lithium batteries based on multi-scale data fusion. J. Jiangsu Univ. (Nat. Sci. Ed.) 2023, 44, 524–529. [Google Scholar]


















| Parameter | Value |
|---|---|
| Nominal capacity | 1000 mAh |
| Nominal voltage | 3.7 V |
| Charge cut-off voltage | 4.2 V |
| Discharge cut-off voltage | 2.75 V |
| Standard charging | 0.5 C |
| SOC (%) | (Ω) | (Ω) | (F) |
|---|---|---|---|
| 0 | 0.303 | 0.067 | 150.376 |
| 5 | 0.298 | 0.043 | 235.110 |
| 10 | 0.296 | 0.039 | 255.537 |
| 15 | 0.286 | 0.050 | 202.020 |
| 20 | 0.297 | 0.036 | 279.851 |
| 25 | 0.285 | 0.050 | 201.613 |
| 30 | 0.295 | 0.032 | 309.598 |
| 35 | 0.289 | 0.043 | 232.378 |
| 40 | 0.298 | 0.032 | 310.559 |
| 45 | 0.301 | 0.029 | 347.625 |
| 50 | 0.294 | 0.036 | 277.008 |
| 55 | 0.294 | 0.031 | 322.234 |
| 60 | 0.290 | 0.035 | 288.184 |
| 65 | 0.296 | 0.034 | 295.567 |
| 70 | 0.290 | 0.038 | 261.552 |
| 75 | 0.296 | 0.036 | 280.899 |
| 80 | 0.287 | 0.046 | 217.077 |
| 85 | 0.297 | 0.040 | 252.738 |
| 90 | 0.289 | 0.042 | 239.044 |
| 95 | 0.290 | 0.042 | 236.967 |
| n | an | bn | cn |
|---|---|---|---|
| 1 | 8.719 | 4.555 | 0.7213 |
| 2 | 7.942 | 7.942 | |
| 3 | −0.1139 | 4.126 | 0.1168 |
| 4 | 9.001 | −9.276 | 10 |
| 5 | 0.1401 | 3.839 | 0.08771 |
Disclaimer/Publisher’s Note: The statements, opinions and data contained in all publications are solely those of the individual author(s) and contributor(s) and not of MDPI and/or the editor(s). MDPI and/or the editor(s) disclaim responsibility for any injury to people or property resulting from any ideas, methods, instructions or products referred to in the content. |
© 2024 by the authors. Licensee MDPI, Basel, Switzerland. This article is an open access article distributed under the terms and conditions of the Creative Commons Attribution (CC BY) license (https://creativecommons.org/licenses/by/4.0/).
Share and Cite
Dou, Z.; Li, J.; Yan, H.; Zhang, C.; Liu, F. Real-Time Online Estimation Technology and Implementation of State of Charge State of Uncrewed Aerial Vehicle Lithium Battery. Energies 2024, 17, 803. https://doi.org/10.3390/en17040803
Dou Z, Li J, Yan H, Zhang C, Liu F. Real-Time Online Estimation Technology and Implementation of State of Charge State of Uncrewed Aerial Vehicle Lithium Battery. Energies. 2024; 17(4):803. https://doi.org/10.3390/en17040803
Chicago/Turabian StyleDou, Zhaoliang, Jiaxin Li, Hongjuan Yan, Chunlin Zhang, and Fengbin Liu. 2024. "Real-Time Online Estimation Technology and Implementation of State of Charge State of Uncrewed Aerial Vehicle Lithium Battery" Energies 17, no. 4: 803. https://doi.org/10.3390/en17040803
APA StyleDou, Z., Li, J., Yan, H., Zhang, C., & Liu, F. (2024). Real-Time Online Estimation Technology and Implementation of State of Charge State of Uncrewed Aerial Vehicle Lithium Battery. Energies, 17(4), 803. https://doi.org/10.3390/en17040803
