Research on SOC Prediction of Lithium-Ion Batteries Based on OLHS-DBO-BP Neural Network
Abstract
1. Introduction
2. BP Neural Network
3. OLHS-DBO-BP Model
3.1. Dung Beetle Algorithm
- Rolling dung beetles
- 2.
- Dung beetle reproduction
- 3.
- Small dung beetle foraging
- 4.
- Stealing dung beetles
3.2. Improved Dung Beetle Algorithm
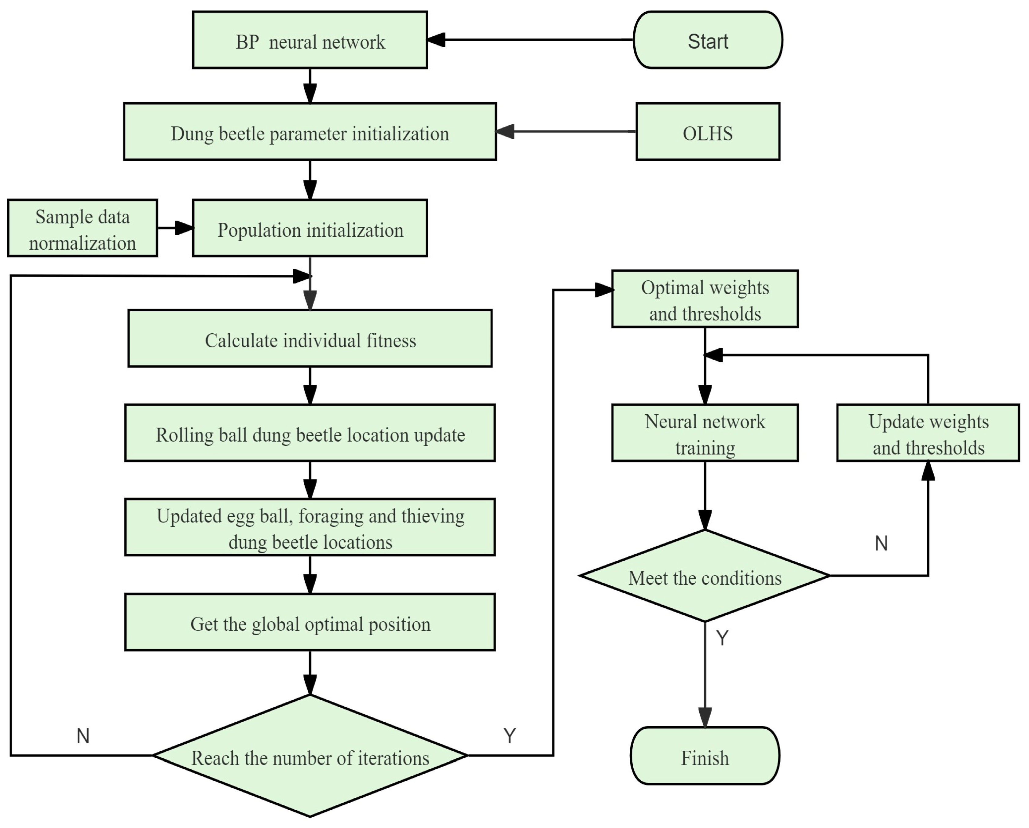
3.3. Optimized DBO-BP Algorithm and Its Implementation
- (1)
- Determine the topology structure of the BPNN model and initialize network parameters.
- (2)
- Input sample data, including current, voltage, temperature, and lithium battery SOC, and normalize the data.
- (3)
- Initialize the parameters of the beetle algorithm and introduce the optimal Latin hypercube to initialize the beetle population.
- (4)
- Calculate the individual fitness of dung beetles.
- (5)
- Update the location of rolling ball beetles, egg balls, foraging beetles, and stealing beetles.
- (6)
- Obtain the global optimal position.
- (7)
- If the updated position is better than the original position, it will be considered as the global optimal solution. Otherwise, return to (4) and execute again.
- (8)
- Obtain the optimal solution from the beetle algorithm as the optimal weight and threshold for the BPNN; iteratively train the BPNN until it outputs the optimal value.
4. Experiment and Simulation Verification
4.1. Selection of Experimental Data
4.2. Network Parameter Settings
4.3. Simulation Analysis of Experimental Results
4.4. Simulation Analysis of DST and FUDS
5. Conclusions
- (1)
- Only the effects of charging and discharging current, working voltage, and temperature on the SOC estimation model of lithium batteries are considered.
- (2)
- The model parameter settings also need to be further optimized. Although this article has conducted simulation verification on some parameters of BPNN, it has not yet comprehensively and deeply analyzed the influence weights of algorithm parameters, such as the lack of detailed analysis on the sensitivity of DBO algorithm parameters.
- (3)
- The experimental object is the NCM soft-pack battery prepared in the laboratory, and there are certain shortcomings in the data using this battery:
- Figure 11 records the cycle life curve of NCM batteries, and the battery capacity retention rate decreased to 79.98% at the 452nd cycle, which is still some gap from the cycle performance of commercial batteries.
- There is a small amount of abnormal data, which may come from the level of battery preparation technology and errors in testing instruments.
- Due to the limitation of experimental conditions, the data of the NCM soft-pack battery pack were not simulated and analyzed.
Author Contributions
Funding
Data Availability Statement
Conflicts of Interest
References
- Masias, A.; Marcicki, J.; Paxton, W.A. Opportunities and Challenges of Lithium Ion Batteries in Automotive Applications. ACS Energy Lett. 2021, 6, 621–630. [Google Scholar] [CrossRef]
- Bandini, G.; Caposciutti, G.; Marracci, M.; Buffi, A.; Tellini, B. Characterization of Lithium-Batteries for High Power Applications. J. Energy Storage 2022, 50, 104607. [Google Scholar] [CrossRef]
- Niu, H.; Zhang, N.; Lu, Y.; Zhang, Z.; Li, M.; Liu, J.; Zhang, N.; Song, W.; Zhao, Y.; Miao, Z. Strategies toward the Development of High-Energy-Density Lithium Batteries. J. Energy Storage 2024, 88, 111666. [Google Scholar] [CrossRef]
- Koseoglou, M.; Tsioumas, E.; Jabbour, N.; Mademlis, C. Highly Effective Cell Equalization in a Lithium-Ion Battery Management System. IEEE Trans. Power Electron. 2020, 35, 2088–2099. [Google Scholar] [CrossRef]
- Kumar, R.R.; Bharatiraja, C.; Udhayakumar, K.; Devakirubakaran, S.; Sekar, K.S.; Mihet-Popa, L. Advances in Batteries, Battery Modeling, Battery Management System, Battery Thermal Management, SOC, SOH, and Charge/Discharge Characteristics in EV Applications. IEEE Access 2023, 11, 105761–105809. [Google Scholar] [CrossRef]
- Jiang, M.; Li, D.; Li, Z.; Chen, Z.; Yan, Q.; Lin, F.; Yu, C.; Jiang, B.; Wei, X.; Yan, W.; et al. Advances in Battery State Estimation of Battery Management System in Electric Vehicles. J. Power Sources 2024, 612, 234781. [Google Scholar] [CrossRef]
- Wu, L.; Lyu, Z.; Huang, Z.; Zhang, C.; Wei, C. Physics-Based Battery SOC Estimation Methods: Recent Advances and Future Perspectives. J. Energy Chem. 2024, 89, 27–40. [Google Scholar] [CrossRef]
- Zhou, W.; Zheng, Y.; Pan, Z.; Lu, Q. Review on the Battery Model and SOC Estimation Method. Processes 2021, 9, 1685. [Google Scholar] [CrossRef]
- Sesidhar, D.V.S.R.; Badachi, C.; Green Ii, R.C. A Review on Data-Driven SOC Estimation with Li-Ion Batteries: Implementation Methods & Future Aspirations. J. Energy Storage 2023, 72, 108420. [Google Scholar] [CrossRef]
- Oh, S.; Kim, J.; Moon, I. Hybrid Data-Driven Deep Learning Model for State of Charge Estimation of Li-Ion Battery in an Electric Vehicle. J. Energy Storage 2024, 97, 112887. [Google Scholar] [CrossRef]
- Zhang, X.; Hou, J.; Wang, Z.; Jiang, Y. Study of SOC Estimation by the Ampere-Hour Integral Method with Capacity Correction Based on LSTM. Batteries 2022, 8, 170. [Google Scholar] [CrossRef]
- Ren, Z.; Du, C.; Wu, Z.; Shao, J.; Deng, W. A Comparative Study of the Influence of Different Open Circuit Voltage Tests on Model-based State of Charge Estimation for Lithium-ion Batteries. Int. J. Energy Res. 2021, 45, 13692–13711. [Google Scholar] [CrossRef]
- Fan, K.; Wan, Y.; Wang, Z.; Jiang, K. Time-Efficient Identification of Lithium-Ion Battery Temperature-Dependent OCV-SOC Curve Using Multi-Output Gaussian Process. Energy 2023, 268, 126724. [Google Scholar] [CrossRef]
- Xiao, R.; Hu, Y.; Zhang, W.; Chen, Z. A Novel Approach to Estimate the State of Charge for Lithium-Ion Battery under Different Temperatures Incorporating Open Circuit Voltage Online Identification. J. Energy Storage 2023, 67, 107509. [Google Scholar] [CrossRef]
- Wang, D.; Li, X.; Wang, J.; Zhang, Q.; Yang, B.; Hao, Z. Lithium-Ion Battery Equivalent Model over Full-Range State of Charge Based on Electrochemical Process Simplification. Electrochim. Acta 2021, 389, 138698. [Google Scholar] [CrossRef]
- Lai, X.; Zheng, Y.; Sun, T. A Comparative Study of Different Equivalent Circuit Models for Estimating State-of-Charge of Lithium-Ion Batteries. Electrochim. Acta 2018, 259, 566–577. [Google Scholar] [CrossRef]
- Ren, H.; Jia, L.; Yin, L.; Dang, C.; Chen, Z. Research on Battery Pack SOC Consistency Based on the Electric-Thermal-Fluid Coupling Model. J. Energy Storage 2024, 97, 112924. [Google Scholar] [CrossRef]
- Tao, Z.; Zhao, Z.; Wang, C.; Huang, L.; Jie, H.; Li, H.; Hao, Q.; Zhou, Y.; See, K.Y. State of Charge Estimation of Lithium Batteries: Review for Equivalent Circuit Model Methods. Measurement 2024, 236, 115148. [Google Scholar] [CrossRef]
- Ji, Y.; Qiu, S.; Li, G. Simulation of Second-Order RC Equivalent Circuit Model of Lithium Battery Based on Variable Resistance and Capacitance. J. Cent. South Univ. 2020, 27, 2606–2613. [Google Scholar] [CrossRef]
- Monirul, I.M.; Qiu, L.; Ruby, R. Accurate SOC Estimation of Ternary Lithium-Ion Batteries by HPPC Test-Based Extended Kalman Filter. J. Energy Storage 2024, 92, 112304. [Google Scholar] [CrossRef]
- Ji, S.; Sun, Y.; Chen, Z.; Huang, S.; Liao, W. SOC Estimation of Lithium Battery Based on Multi-Innovation Unscented Kalman Filter Algorithm. J. Phys. Conf. Ser. 2023, 2527, 012086. [Google Scholar] [CrossRef]
- Lei, M.; Wu, B.; Li, P.; Yang, W.; Xu, J.; Yang, Y. An Adaptive Double Extended Kalman Filter Algorithm Based on Incremental Change Rate for Co-Estimation of Battery SOC and Capacity. J. Electrochem. Soc. 2023, 170, 060513. [Google Scholar] [CrossRef]
- Lin, Q.; Li, X.; Tu, B.; Cao, J.; Zhang, M.; Xiang, J. Stable and Accurate Estimation of SOC Using eXogenous Kalman Filter for Lithium-Ion Batteries. Sensors 2023, 23, 467. [Google Scholar] [CrossRef] [PubMed]
- Li, H.; Qu, Z.; Xu, T.; Wang, Y.; Fan, X.; Jiang, H.; Yuan, C.; Chen, L. SOC Estimation Based on the Gas-liquid Dynamics Model Using Particle Filter Algorithm. Intl. J. Energy Res. 2022, 46, 22913–22925. [Google Scholar] [CrossRef]
- Wang, H.; Zheng, Y.; Yu, Y. Lithium-Ion Battery SOC Estimation Based on Adaptive Forgetting Factor Least Squares Online Identification and Unscented Kalman Filter. Mathematics 2021, 9, 1733. [Google Scholar] [CrossRef]
- Liu, Y.; Ma, R.; Pang, S.; Xu, L.; Zhao, D.; Wei, J.; Huangfu, Y.; Gao, F. A Nonlinear Observer SOC Estimation Method Based on Electrochemical Model for Lithium-Ion Battery. IEEE Trans. Ind. Applicat. 2021, 57, 1094–1104. [Google Scholar] [CrossRef]
- Liu, X.; Dai, Y. Energy Storage Battery SOC Estimate Based on Improved BP Neural Network. J. Phys. Conf. Ser. 2022, 2187, 012042. [Google Scholar] [CrossRef]
- Chen, J.; Ouyang, Q.; Xu, C.; Su, H. Neural Network-Based State of Charge Observer Design for Lithium-Ion Batteries. IEEE Trans. Contr. Syst. Technol. 2018, 26, 313–320. [Google Scholar] [CrossRef]
- Yin, G.; Jiang, C.; Yang, Y.; Xiao, W. SOC Prediction of Lithium Battery Based on SA-PSO-BP Neural Network Fusion. J. Phys. Conf. Ser. 2021, 1738, 012070. [Google Scholar] [CrossRef]
- Liu, B.; Wang, H.; Tseng, M.-L.; Li, Z. State of Charge Estimation for Lithium-Ion Batteries Based on Improved Barnacle Mating Optimizer and Support Vector Machine. J. Energy Storage 2022, 55, 105830. [Google Scholar] [CrossRef]
- Li, J.; Ye, M.; Meng, W.; Xu, X.; Jiao, S. A Novel State of Charge Approach of Lithium Ion Battery Using Least Squares Support Vector Machine. IEEE Access 2020, 8, 195398–195410. [Google Scholar] [CrossRef]
- Ma, Q.; Zou, C.; Wang, S.; Qiu, J. The State of Charge Estimation of Lithium-Ions Battery Using Combined Multi-Population Genetic Algorithm-BP and Kalman Filter Methods. Int. J. Electrochem. Sci. 2022, 17, 220214. [Google Scholar] [CrossRef]
- Feng, J.; Cai, F.; Wu, L.; Zhang, X.; Huang, K. State of Charge Estimation for Lithium-ion Battery Pack Based on Real Vehicle Data and Optimized Backpropagation Method by Adaptive Cross Mutation Sparrow Search Algorithm. Energy Sci. Eng. 2024, 12, 896–912. [Google Scholar] [CrossRef]
- Mao, X.; Song, S.; Ding, F.; Tang, P. SOC Estimation of Lithium Battery Based on IPSO-BP Neural Network. J. Phys. Conf. Ser. 2020, 1684, 012152. [Google Scholar] [CrossRef]
- Wang, Q.; Ye, M.; Wei, M.; Lian, G.; Wu, C. Co-Estimation of State of Charge and Capacity for Lithium-Ion Battery Based on Recurrent Neural Network and Support Vector Machine. Energy Rep. 2021, 7, 7323–7332. [Google Scholar] [CrossRef]
- Kim, K.-H.; Oh, K.-H.; Ahn, H.-S.; Choi, H.-D. Time—Frequency Domain Deep Convolutional Neural Network for Li-Ion Battery SoC Estimation. IEEE Trans. Power Electron. 2024, 39, 125–134. [Google Scholar] [CrossRef]
- Zhang, C.; Xu, X.; Li, Y.; Huang, J.; Li, C.; Sun, W. Research on SOC Estimation Method for Lithium-Ion Batteries Based on Neural Network. WEVJ 2023, 14, 275. [Google Scholar] [CrossRef]
- Lian, G.; Ye, M.; Wang, Q.; Wei, M.; Ma, Y. A BP Neural Network-Ant Lion Optimizer and UKF Method for SOC Estimation of Lithium-Ion Batteries. J. Phys. Conf. Ser. 2022, 2369, 012072. [Google Scholar] [CrossRef]
- Zhang, Y.; Guo, Y. Estimation of State of Charge and State of Health of Marine Lithium Battery Based on BP Neural Network. J. Phys. Conf. Ser. 2023, 2450, 012091. [Google Scholar] [CrossRef]
- Ouyang, J.; Lin, H.; Hong, Y. Whale Optimization Algorithm BP Neural Network with Chaotic Mapping Improving for SOC Estimation of LMFP Battery. Energies 2024, 17, 4300. [Google Scholar] [CrossRef]
- Xue, J.; Shen, B. Dung Beetle Optimizer: A New Meta-Heuristic Algorithm for Global Optimization. J. Supercomput. 2023, 79, 7305–7336. [Google Scholar] [CrossRef]
- Gu, W.; Wang, F. A Multi-Strategy Improved Dung Beetle Optimisation Algorithm and Its Application. Clust. Comput. 2024, 28, 49. [Google Scholar] [CrossRef]
- Wang, L.; Lun, S.; Li, M.; Lu, X. A Chaotic Time Series Prediction Model Based on the Improved Dung Beetle Optimizer and Echo State Network. Phys. Scr. 2024, 99, 116011. [Google Scholar] [CrossRef]
- Leary, S.; Bhaskar, A.; Keane, A. Optimal Orthogonal-Array-Based Latin Hypercubes. J. Appl. Stat. 2003, 30, 585–598. [Google Scholar] [CrossRef][Green Version]
- Borisut, P.; Nuchitprasittichai, A. Adaptive Latin Hypercube Sampling for a Surrogate-Based Optimization with Artificial Neural Network. Processes 2023, 11, 3232. [Google Scholar] [CrossRef]
- Xue, J.; Shen, B. A Survey on Sparrow Search Algorithms and Their Applications. Int. J. Syst. Sci. 2024, 55, 814–832. [Google Scholar] [CrossRef]
- Sun, R.; Gong, Z.; Gao, G.; Shah, A.A. Comparative Analysis of Multi-Criteria Decision-Making Methods for Flood Disaster Risk in the Yangtze River Delta. Int. J. Disaster Risk Reduct. 2020, 51, 101768. [Google Scholar] [CrossRef]
- Bulut, M.S.; Ordu, M.; Der, O.; Basar, G. Sustainable Thermoplastic Material Selection for Hybrid Vehicle Battery Packs in the Automotive Industry: A Comparative Multi-Criteria Decision-Making Approach. Polymers 2024, 16, 2768. [Google Scholar] [CrossRef]











| Parameter Type | Parameter Value | Number of Iterations | MAE |
|---|---|---|---|
| Learning Rate | 0.005 | 75 | 0.0366 |
| 0.01 | 56 | 0.0351 | |
| 0.015 | 63 | 0.0392 | |
| 0.05 | 72 | 0.0456 | |
| Incentive Function | Sigmoid | 56 | 0.0358 |
| Relu | 55 | 0.0391 | |
| Tanh | 62 | 0.0385 | |
| Nodes | 3 | 83 | 0.0427 |
| 4 | 77 | 0.0395 | |
| 5 | 59 | 0.0387 | |
| 6 | 56 | 0.0352 | |
| 7 | 59 | 0.0358 | |
| 8 | 58 | 0.0354 | |
| 9 | 73 | 0.0396 | |
| 10 | 71 | 0.0419 | |
| 11 | 71 | 0.0373 | |
| 12 | 82 | 0.0467 |
| Evaluation Index | BP Model | SSA-BP Model | DBO-BP Model | OLHS-DBO-BP Model |
|---|---|---|---|---|
| MAE | 0.034728 | 0.024365 | 0.022147 | 0.015782 |
| RMSE | 0.035809 | 0.029337 | 0.026980 | 0.018709 |
| MAPE/% | 9.3449 | 6.9783 | 5.6612 | 3.2166 |
| 0.9732 | 0.9815 | 0.9861 | 0.9978 |
| Evaluation Index | BP Model | SSA-BP Model | DBO-BP Model | OLHS-DBO-BP Model |
|---|---|---|---|---|
| MAE | 0.029641 | 0.023852 | 0.019728 | 0.014128 |
| RMSE | 0.032672 | 0.027132 | 0.023837 | 0.016430 |
| MAPE/% | 8.7757 | 6.3863 | 4.2533 | 2.7287 |
| 0.9814 | 0.9838 | 0.9954 | 0.9983 |
Disclaimer/Publisher’s Note: The statements, opinions and data contained in all publications are solely those of the individual author(s) and contributor(s) and not of MDPI and/or the editor(s). MDPI and/or the editor(s) disclaim responsibility for any injury to people or property resulting from any ideas, methods, instructions or products referred to in the content. |
© 2024 by the authors. Licensee MDPI, Basel, Switzerland. This article is an open access article distributed under the terms and conditions of the Creative Commons Attribution (CC BY) license (https://creativecommons.org/licenses/by/4.0/).
Share and Cite
Wang, G.; Xue, Y.; Qiao, Y.; Song, C.; Ming, Q.; Tian, S.; Xia, Y. Research on SOC Prediction of Lithium-Ion Batteries Based on OLHS-DBO-BP Neural Network. Energies 2024, 17, 6052. https://doi.org/10.3390/en17236052
Wang G, Xue Y, Qiao Y, Song C, Ming Q, Tian S, Xia Y. Research on SOC Prediction of Lithium-Ion Batteries Based on OLHS-DBO-BP Neural Network. Energies. 2024; 17(23):6052. https://doi.org/10.3390/en17236052
Chicago/Turabian StyleWang, Genbao, Yejian Xue, Yafei Qiao, Chunyang Song, Qing Ming, Shuang Tian, and Yonggao Xia. 2024. "Research on SOC Prediction of Lithium-Ion Batteries Based on OLHS-DBO-BP Neural Network" Energies 17, no. 23: 6052. https://doi.org/10.3390/en17236052
APA StyleWang, G., Xue, Y., Qiao, Y., Song, C., Ming, Q., Tian, S., & Xia, Y. (2024). Research on SOC Prediction of Lithium-Ion Batteries Based on OLHS-DBO-BP Neural Network. Energies, 17(23), 6052. https://doi.org/10.3390/en17236052

