Modeling, Control and Validation of a Three-Phase Single-Stage Photovoltaic System
Abstract
1. Introduction
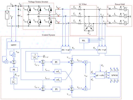
2. Materials and Methods
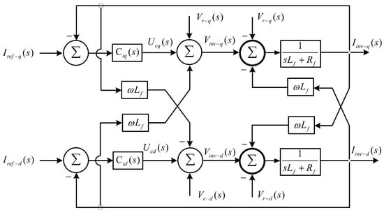
2.1. Proposed Current Loop Description
Current Controller Tuning
2.2. Proposed DC-Link Modeling
- : component of the instantaneous three-phase power absorbed by the filter series resistors;
- : three-phase instantaneous power component stored by the filter inductors;
- : approximation of the three-phase instantaneous power component injected in the PCC.
2.3. Small-Signal Modeling
2.4. Proposed DC-Link Voltage Control Loop
Voltage Controller Tuning
3. Results and Discussions
Experimental Validation
4. Conclusions
Author Contributions
Funding
Data Availability Statement
Conflicts of Interest
References
- Ankit; Sahoo, S.K.; Sukchai, S.; Yanine, F.F. Review and comparative study of single-stage inverters for a PV system. Renew. Sustain. Energy Rev. 2018, 91, 962–986. [Google Scholar] [CrossRef]
- Kolantla, D.; Mikkili, S.; Pendem, S.R.; Desai, A.A. Critical review on various inverter topologies for PV system architectures. IET Renew. Power Gener. 2021, 14, 3418–3438. [Google Scholar] [CrossRef]
- Marignetti, F.; Stefano, R.L.D.; Rubino, G.; Giacomobono, R. Current Source Inverter (CSI) Power Converters in Photovoltaic Systems: A Comprehensive Review of Performance, Control, and Integration. Energies 2023, 16, 7319. [Google Scholar] [CrossRef]
- Nasiri, M.; Arzani, A.; McCormack, S.J. A simple and effective grid-supporting low voltage ride-through scheme for single-stage photovoltaic power plants. Sol. Energy 2022, 232, 248–262. [Google Scholar] [CrossRef]
- Shair, J.; Li, H.; Hu, J.; Xie, X. Power system stability issues, classifications and research prospects in the context of high-penetration of renewables and power electronics. Renew. Sustain. Energy Rev. 2021, 145, 111111. [Google Scholar] [CrossRef]
- Benigni, A.; Strasser, T.; Carne, G.D.; Liserre, M.; Cupelli, M.; Monti, A. Real-Time Simulation-Based Testing of Modern Energy Systems: A Review and Discussion. IEEE Ind. Electron. Mag. 2020, 14, 28–39. [Google Scholar] [CrossRef]
- Ramasubramanian, D.; Yu, L.; Cheng, Y.; Majumder, R.; Isaacs, A.; Shattuck, A.; Pant, S. Techniques and Methods for Validation of Inverter-Based Resource Unit and Plant Simulation Models Across Multiple Simulation Domains: An Engineering Judgment-Based Approach. IEEE Power Energy Mag. 2024, 22, 55–65. [Google Scholar] [CrossRef]
- Yazdani, A.; Di Fazio, A.R.; Ghoddami, H.; Russo, M.; Kazerani, M.; Jatskevich, J.; Strunz, K.; Leva, S.; Martinez, J.A. Modeling Guidelines and a Benchmark for Power System Simulation Studies of Three-Phase Single-Stage Photovoltaic Systems. IEEE Trans. Power Deliv. 2011, 26, 1247–1264. [Google Scholar] [CrossRef]
- Sampaio, L.P.; de Brito, M.A.G.; de Azevedo e Melo, G.; Canesin, C.A. Grid-Tie Three-Phase Inverter With Active and Reactive Power Flow Control Capability. Open J. Power Electron. 2014, 19, 397–405. [Google Scholar] [CrossRef]
- Vijayakumari, A.; Devarajan, A.T.; Devarajan, N. Decoupled control of grid connected inverter with dynamic online grid impedance measurements for micro grid applications. Int. J. Electr. Power Energy Syst. 2015, 68, 1–14. [Google Scholar] [CrossRef]
- Machado, E.P.; Pinto, A.C.; Sá, J.S.; Prates, R.M.; Ramos, R.P.; Silva, W.P.; Araújo, J.E.L.; Ribero, R., Jr.; de Melo Filho, J.B.; Pereira, A.C. Visit to the Concepts of Modelling and Control of the Current Loop of a Three-Phase VSI with LC Filter Connected to the Grid. In Proceedings of the XXIV Brazilian Congress of Automation (CBA), Fortaleza, CE, Brazil, 15–18 October 2022; pp. 1648–1655. (In Portuguese). [Google Scholar] [CrossRef]
- Zhou, W.; Mohammed, N.; Bahrani, B. Comprehensive Modeling, Analysis, and Comparison of State-Space and Admittance Models of PLL-Based Grid-Following Inverters Considering Different Outer Control Modes. IEEE Access 2022, 10, 30109–30146. [Google Scholar] [CrossRef]
- Du, W.; Tuffner, F.K.; Schneider, K.P.; Lasseter, R.H.; Xie, J.; Chen, Z.; Bhattarai, B. Modeling of Grid-Forming and Grid-Following Inverters for Dynamic Simulation of Large-Scale Distribution Systems. IEEE Trans. Power Deliv. 2021, 36, 2035–2045. [Google Scholar] [CrossRef]
- Fethi, A.; Douadi, B.; Laour, M.; El-madjid, B. Power control of three phase single stage grid connected photovoltaic system. In Proceedings of the International Renewable and Sustainable Energy Conference (IRSEC), Marrakech, Morocco, 14–17 November 2016; pp. 1136–1141. [Google Scholar] [CrossRef]
- Agarwal, R.K.; Hussain, I.; Singh, B. Three-phase single-stage grid tied solar PV ECS using PLL-less fast CTF control technique. IET Power Electron. 2017, 10, 178–188. [Google Scholar] [CrossRef]
- Sano, K.; Horiuchi, S.; Noda, T. Comparison and Selection of Grid-Tied Inverter Models for Accurate and Efficient EMT Simulations. IEEE Trans. Power Electron. 2022, 37, 3462–3472. [Google Scholar] [CrossRef]
- Blaabjerg, F.; Teodorescu, R.; Liserre, M.; Timbus, A. Overview of Control and Grid Synchronization for Distributed Power Generation Systems. IEEE Trans. Ind. Electron. 2006, 53, 1398–1409. [Google Scholar] [CrossRef]
- Mehta, G.; Singh, S. Design of single-stage three-phase grid-connected photovoltaic system with MPPT and reactive power compensation control. Int. J. Power Energy Convers. 2014, 5, 211–227. [Google Scholar] [CrossRef]
- Liu, J.; Vazquez, S.; Wu, L.; Marquez, A.; Gao, H.; Franquelo, L.G. Extended State Observer-Based Sliding-Mode Control for Three-Phase Power Converters. IEEE Trans. Ind. Electron. 2017, 64, 22–31. [Google Scholar] [CrossRef]
- Lal, V.N.; Singh, S.N. Control and Performance Analysis of a Single-Stage Utility-Scale Grid-Connected PV System. IEEE Syst. J. 2017, 11, 1601–1611. [Google Scholar] [CrossRef]
- Luo, W.; Vazquez, S.; Liu, J.; Gordillo, F.; Franquelo, L.G.; Wu, L. Control System Design of a Three-Phase Active Front End Using a Sliding-Mode Observer. IEEE Trans. Syst. Man Cybern. Syst. 2022, 52, 739–748. [Google Scholar] [CrossRef]
- Rezaei, J.; Golshan, M.E.H.; Alhelou, H.H. Impacts of integration of very large-scale photovoltaic power plants on rotor angle and frequency stability of power system. IET Renew. Power Gener. 2022, 16, 2384–2401. [Google Scholar] [CrossRef]
- Alturki, Y.A.; Alhussainy, A.A.; Alghamdi, S.M.; Rawa, M. A Novel Point of Common Coupling Direct Power Control Method for Grid Integration of Renewable Energy Sources: Performance Evaluation among Power Quality Phenomena. Energies 2024, 17, 5111. [Google Scholar] [CrossRef]
- Vaicys, J.; Norkevicius, P.; Baronas, A.; Gudzius, S.; Jonaitis, A.; Peftitsis, D. Efficiency Evaluation of the Dual System Power Inverter for On-Grid Photovoltaic System. Energies 2022, 15, 161. [Google Scholar] [CrossRef]
- Bentouba, S.; Bourouis, M.; Zioui, N.; Pirashanthan, A.; Velauthapillai, D. Performance assessment of a 20 MW photovoltaic power plant in a hot climate using real data and simulation tools. Energy Rep. 2021, 7, 7297–7314. [Google Scholar] [CrossRef]
- Nasab, M.R.; Cometa, R.; Bruno, S.; Giannoccaro, G.; Scala, M.l. Power Systems Simulation and Analysis: A Review on Current Applications and Future Trends in DRTS of Grid-Connected Technologies. IEEE Access 2024, 12, 121320–121345. [Google Scholar] [CrossRef]
- Zevallos, O.C.; Silva, J.B.D.; Mancilla-David, F.; Neves, F.A.S.; Neto, R.C.; Prada, R.B. Control of Photovoltaic Inverters for Transient and Voltage Stability Enhancement. IEEE Access 2021, 9, 44363–44373. [Google Scholar] [CrossRef]
- Zarei, S.; Mokhtari, H.; Ghasemi, M.; Peyghami, S.; Davari, P.; Blaabjerg, F. DC-link loop bandwidth selection strategy for grid-connected inverters considering power quality requirements. Int. J. Electr. Power Energy Syst. 2020, 119, 105879. [Google Scholar] [CrossRef]
- Briz, F.; Degner, M.; Lorenz, R. Analysis and design of current regulators using complex vectors. IEEE Trans. Ind. Appl. 2000, 36, 817–825. [Google Scholar] [CrossRef]
- Machado, E.P.; Costa, E.B.C.; Pinto, A.C.; Sá, J.S.; Prates, R.M.; Ramos, R.P.; Silva, W.P.; Costa, F.B.; de Melo Filho, J.B.; Pereira, A.C. Principles of Modelling a Three-Phase Inverter with LC Filter Connected to the Grid. In Proceedings of the IX Brazilian Symposium on Power Systems (SBSE), Santa Maria, RS, Brazil, 10–13 July 2022; pp. 1792–1799. (In Portuguese). [Google Scholar] [CrossRef]
- Schauder, C.; Mehta, H. Vector analysis and control of advanced static VAR compensators. In IEE Proceedings C (Generation, Transmission and Distribution); IET: London, UK, 1993; Volume 140, pp. 299–306. [Google Scholar] [CrossRef]
- Ogata, K. Modern Control Engineering, 5th ed.; Prentice Hall: Upper Saddle River, NJ, USA, 2010. [Google Scholar]
- Tan, F.; Middlebrook, R. A unified model for current-programmed converters. IEEE Trans. Power Electron. 1995, 10, 397–408. [Google Scholar] [CrossRef]
- Babaa, S.; Armstrong, M.; Pickert, V. Overview of Maximum Power Point Tracking Control Methods for PV Systems. J. Power Energy Eng. 2014, 2, 59–72. [Google Scholar] [CrossRef]
- Gui, Y.; Blaabjerg, F.; Wang, X.; Bendtsen, J.D.; Yang, D.; Stoustrup, J. Improved DC-Link Voltage Regulation Strategy for Grid-Connected Converters. IEEE Trans. Ind. Electron. 2021, 68, 4977–4987. [Google Scholar] [CrossRef]
- Akagi, H.; Kanazawa, Y.; Fujita, K.; Nabae, A. Generalized theory of instantaneous reactive power and its application. Electr. Eng. Jpn. 1983, 103, 58–66. [Google Scholar] [CrossRef]
- Yazdani, A.; Iravani, R. An accurate model for the DC-side voltage control of the neutral point diode clamped converter. IEEE Trans. Power Deliv. 2006, 21, 185–193. [Google Scholar] [CrossRef]
- Åström, K.J.; Hägglund, T. Advanced PID Control; ISA-The Instrumentation, Systems, and Automation Society Research Triangle Park: Durham, NC, USA, 2006; Volume 461. [Google Scholar]
- Strajnikov, P.; Kuperman, A. Guidelines for Voltage Controller Coefficients Design to Attain Prescribed Grid Current THD and DC-Link Voltage Undershoot Values in Power Factor Correction Front Ends. IEEE J. Emerg. Sel. Top. Power Electron. 2022, 10, 6523–6533. [Google Scholar] [CrossRef]
- Massaranduba, A.B.; Coelho, B.F.O.; Machado, E.P.; Silva, E.C.; Pinto, A.C. Discrete Representation of Photovoltaic Modules. IEEE Lat. Am. Trans. 2023, 21, 71–78. [Google Scholar] [CrossRef]
- Ribeiro, R.S., Jr.; Silva, E.C.; Machado, E.P.; Fernandes, D., Jr.; Pinto, A.C.; De Melo Filho, J.B. Performance Analysis of Photovoltaic Modules Employing Single-and Double-Diode Models. In Proceedings of the 15th IEEE International Conference on Industry Applications (INDUSCON), São Bernardo do Campo, SP, Brazil, 22–24 November 2023; pp. 228–235. [Google Scholar] [CrossRef]
- Yavuzdeger, A.; Ekinci, F. Performance Assessment of a Novel Eco-Friendly Solar Panel Mounted Hybrid Rotating Energy System with Renewable Energy Applications. IETE J. Res. 2021, 69, 6557–6572. [Google Scholar] [CrossRef]
- Yang, W.; Sun, S.; Hao, Y.; Wang, S. A novel machine learning-based electricity price forecasting model based on optimal model selection strategy. Energy 2022, 238, 121989. [Google Scholar] [CrossRef]
- Li, L.L.; Cheng, P.; Lin, H.C.; Dong, H. Short-term output power forecasting of photovoltaic systems based on the deep belief net. Adv. Mech. Eng. 2017, 9, 1–13. [Google Scholar] [CrossRef]






















| Model Parameters | Value |
|---|---|
| peak | |
| f | |
| Variable | RMSE | TIC (pu) |
|---|---|---|
| (V) | 43.18 | 0.03 |
| (A) | 34.59 | 0.04 |
| (kW) | 27.64 | 0.05 |
| (A) | 78.07 | 0.10 |
| (V) | 48.02 | 0.06 |
| (kW) | 52.01 | 0.10 |
| Power factor | 0.07 | 0.04 |
Disclaimer/Publisher’s Note: The statements, opinions and data contained in all publications are solely those of the individual author(s) and contributor(s) and not of MDPI and/or the editor(s). MDPI and/or the editor(s) disclaim responsibility for any injury to people or property resulting from any ideas, methods, instructions or products referred to in the content. |
© 2024 by the authors. Licensee MDPI, Basel, Switzerland. This article is an open access article distributed under the terms and conditions of the Creative Commons Attribution (CC BY) license (https://creativecommons.org/licenses/by/4.0/).
Share and Cite
Machado, E.P.; Pinto, A.C.; Ramos, R.P.; Prates, R.M.; Sá, J.d.S.; de Lima, J.I., Jr.; Costa, F.B.; Fernandes, D., Jr.; Pereira, A.C. Modeling, Control and Validation of a Three-Phase Single-Stage Photovoltaic System. Energies 2024, 17, 5953. https://doi.org/10.3390/en17235953
Machado EP, Pinto AC, Ramos RP, Prates RM, Sá JdS, de Lima JI Jr., Costa FB, Fernandes D Jr., Pereira AC. Modeling, Control and Validation of a Three-Phase Single-Stage Photovoltaic System. Energies. 2024; 17(23):5953. https://doi.org/10.3390/en17235953
Chicago/Turabian StyleMachado, Eubis Pereira, Adeon Cecílio Pinto, Rodrigo Pereira Ramos, Ricardo Menezes Prates, Jadsonlee da Silva Sá, Joaquim Isídio de Lima, Jr., Flávio Bezerra Costa, Damásio Fernandes, Jr., and Alex Coutinho Pereira. 2024. "Modeling, Control and Validation of a Three-Phase Single-Stage Photovoltaic System" Energies 17, no. 23: 5953. https://doi.org/10.3390/en17235953
APA StyleMachado, E. P., Pinto, A. C., Ramos, R. P., Prates, R. M., Sá, J. d. S., de Lima, J. I., Jr., Costa, F. B., Fernandes, D., Jr., & Pereira, A. C. (2024). Modeling, Control and Validation of a Three-Phase Single-Stage Photovoltaic System. Energies, 17(23), 5953. https://doi.org/10.3390/en17235953

